Abstract
T cells of the T helper (Th)17 subset offer promise in adoptive T-cell therapy for cancer. However, current protocols for ex vivo programming of Th17 cells, which include TGFβ exposure, increase the expression of CD39 and CD73, two cell surface ATP ectonucleotidases that reduce T-cell effector functions and promote immunosuppression. Here, we report that ATP-mediated suppression of IFNγ production by Th17 cells can be overcome by genetic ablation of CD73 or by using IL1β instead of TGFβ to program Th17 cells ex vivo. Th17 cells cultured in IL1β were also highly polyfunctional, expressing high levels of effector molecules and exhibiting superior short-term control of melanoma in mice, despite reduced stem cell-like properties. TGFβ addition at low doses that did not upregulate CD73 expression but induced stemness properties drastically improved the antitumor effects of IL1β-cultured Th17 cells. Effector properties of IL1β-dependent Th17 cells were likely related to their high glycolytic capacity, since ex vivo programming in pyruvate impaired glycolysis and antitumor effects. Overall, we show that including TGFβ in ex vivo cultures used to program Th17 cells blunts their immunotherapeutic potential and demonstrate how this potential can be more fully realized for adoptive T-cell therapy. Cancer Res; 74(21); 6048–59. ©2014 AACR.
Introduction
Adoptive T-cell therapy (ACT), which involves the isolation of antigen-specific T cells, followed by their ex vivo expansion and then infusion into autologous tumor-bearing host, is a promising approach for treating patients with advanced malignancies (1). New strategies to improve adoptive immunotherapy are now emerging; including blocking inhibitory molecules (CD28, 4-1BB, OX-40, ICOS, and VISTA), engaging costimulatory molecules (2, 3), expanding T cells in different cytokines (IL2, IL15, IL12, IL21, and IL27; ref. 4), and generating distinct T helper (Th) cell subsets (Th9 and Th17) with enhanced in vivo persistence (5, 6). However, recent studies show that immunosuppressive mechanisms induced by the tumor, such as indoleamine-2, 3-dioxygenase, PD-L1/B7-H, and FoxP3+ regulatory T cells (Treg), might serve as negative feedback mechanisms that follows rather than precedes the infiltration of T cells into the tumor (7). These results underscore the need to understand the T-cell–derived factors that aid in promoting an immunosuppressive tumor microenvironment, and to use this knowledge in designing cellular therapies that effectively treat patients with advanced malignancies.
There has been a recent resurgence of the CD4+ T-cell subsets (Th1, Th9, and Th17) in tumor immunotherapy (5, 6). Although studies have shown that Th17 cells do promote tumor growth (8, 9), an effective antitumor property of Th17 cells can be observed when they coexpress key Th1 cytokine IFNγ (5). These hybrid Th17+Th1 phenotype–bearing T cells display enhanced persistence and robust memory response to tumors compared with Th1 cells when infused into mice bearing melanoma (5). This implies that although antitumor effector function of hybrid Th17+Th1 cell depends on Th1 cytokine IFNγ, the other Th17 properties of “stemness,” which may contribute to persistence (10, 11), or reduced susceptibility to activation induced cell death (AICD) may be dependent specifically on Th17-programming conditions (12). Given that Th17 cells can also convert into a regulatory Th17+FoxP3+ phenotype under inflammatory conditions in the tumor microenvironment (13), it is crucial to understand which cytokines are responsible for regulating the pro- versus antitumorogenic properties of Th17 cells. Our data characterizing the hybrid Th17+Th1 cells generated using TGFβ-dependent (i.e., Th17TGFβ1 with TGFβ1/IL6) or TGFβ-independent (i.e., Th17IL1β with IL1β/IL6) culture conditions show that Th17IL1β cells exhibit a dominant Th1 phenotype with nominal expression of ectonucleotidase CD73, high effector (i.e., T-bethi, Granzyme Bhi, and IL10lo) and glycolytic effector phenotype (i.e., IFNγhi, CD107ahi, and HIF1αhi) as compared with Th17TGFβ1 cells, which translates into improved in vivo tumor control. We believe this strategy will help us to design conditions for ex vivo expansion that will minimize Tregs property, maximize Th1 features while maintaining Th17 phenotype, and potentiate the long-term antitumor response after ACT.
Materials and Methods
Mice
C57BL/6, CD73−/− (B6.129S1-Nt5etm1Lft/J), B6-Thy1.1 (B6.PL-Thy1a/CyJ), and OT-II (B6.Cg-Tg (Tcra Tcrb 425Cbn/J) mice were obtained from The Jackson Laboratory. Development of h3T transgenic mouse bearing T-cell receptors (TCR) reactive to the human tyrosinase 368-376 (YMDTMSQV) epitope has been described recently (14). OT-II-GFP-FoxP3 mice coexpressing EGFP and FoxP3 were kind gift from Dr. C. Vasu, Medical University of South Carolina (MUSC, Charleston, SC). Animals were maintained in pathogen-free facilities and procedures approved by the Institutional Animal Care and Use Committee.
Reagents and cell lines
Ova (ova323-339; ISQAVHAAHAEINEAGR) and MART-1 (ELAGIGILTV) peptides were purchased from GenScript. Penicillin, streptomycin, glucose-free RPMI-1640, and Iscove's modified Dulbecco's medium (IMDM) were purchased from Life Technologies. FBS was procured from BioAbChem Inc. All the recombinant cytokines except IL2 (Shenandoah Biotechnology) and fluorochrome-conjugated anti-mouse CD4 (GK1.5), CD73 (TY/11.8), CD26 (H194-112), CD44 (IM7), CD62L (MEL-14), IFNγ (XMG1.2), IL17a (TC11-18H10.1), IL22 (Poly5164), IL2 (JES6-5H4), TNFα (MP6-XT22), CD25 (PC61), and T-bet (4B10) were purchased from BioLegend. Fluorochrome-conjugated anti-mouse Vβ5.1,5.2 (MR9-4), IRF-4 (3E4), CD39 (24DMS1), and ROR-γt (AFKJS-9) were obtained from eBiosciences. Anti-human Vβ12 was from Thermo Scientific. Purified anti-CD3, anti-CD28, anti-IFNγ, and anti-IL4 were obtained from UCSF mAb core. Anti-mouse pS6 conjugated with Alexa647 was purchased from Cell Signaling Technology. Tumor cells tested for antibody production were obtained from our collaborators as follows: 624-MEL (Dr. Michael Nishimura, Loyola University, Chicago, IL), EL4 (Dr. Zihai Li, MUSC), and B16-ova (Dr. Mark Rubinstein, MUSC).
Culture condition
Magnetic-bead sorted CD4+ T cells (>95%) from B6 splenocytes or in some cases FACS (MoFlo Astrios; Beckman Coulter) sorted CD4+ T cells from h3T splenocytes were differentiated into either Th17TGFβ1 (3 ng/mL TGF-β1 and 25 ng/mL IL6) or Th17IL1β (20 ng/mL IL1β and 25 ng/mL IL6) or Th17IL1β+TGFβ (20 ng/mL IL1β, 25 ng/mL IL6, and 250 pg/mL TGF-β1) in presence of plate-bound anti-CD3 (5 μg/mL) and anti-CD28 (5 μg/mL). mAb to IFNγ (XMG1.2; 10 μg/mL) and mAb to IL4 (11B11; 10 μg/mL) were added to the polarizing media and after 48 hours cells were fed with IL2 (50 IU/mL). Complete IMDM (cIMDM) media containing 10% FBS, penicillin, streptomycin were used for T cells differentiation. However, in some cases, glucose and pyruvate-free RPMI-1640 media supplemented either with 20 mmol/L glucose plus 1 mmol/L pyruvate or 20 mmol/L pyruvate plus 3-Mercaptopicolinic acid (gluconeogenesis blocker; Sigma) were used for Th17IL1β polarization. Purified CD4+ T cells stimulated with plate-bound anti-CD3 (5 μg/mL) and anti-CD28 (5 μg/mL) were termed as Th0 in this study. In some experiments, T cells polarization was performed either in presence or absence of 50 μmol/L ATP (Sigma). On day 3 of culture, T cells were harvested and either processed for intracellular cytokine analysis, RNA preparation using TRIzol (Life Technologies) or used for adoptive cell therapy. For ova-specific generation of different Th17 cells, total splenocytes from OT-II TCR transgenic mice were stimulated with 1 μg/mL ova323-339 peptide in presence of above-mentioned polarizing conditions.
Adoptive T-cell protocol
Mouse melanoma tumor (B16-F10-ova), human melanoma (624-MEL), and T cells lymphoma cells (EL-4) were maintained in vitro in IMDM. EL-4 cells (0.25 × 106) were injected i.p. into C57BL/6 mice, and on day 12 a total of 1 × 106 Th17 cells (either Th17TGFβ1 or Th17IL1β) were transferred i.p. into the tumor site. Following 48 hours of T-cell transfer, peritoneal ascites fluid was drawn and donor cells were tracked using congenic Thy1.1 marker. B16-F10-ova (0.25 × 106) and 624-MEL (2.5 × 106) were injected s.c. into left flank of C57BL/6 or Rag1−/− C57BL/6 mice or NSG-A2 mice, respectively. Twenty-four hours before adoptive transfer of T cells (CD4+Vβ5+ ova–specific Th17TGFβ1, Th17IL1β, or Th17IL1β+ TGFβ) on day seventh, the recipient mice were injected with cyclophosphamide (4 mg/mice). Tumors bearing C57BL/6 or Rag1−/− C57BL/6 mice were either kept untreated or adoptively transferring with either CD4+Vβ5+ (1 × 106) ova–specific Th17TGFβ1, Th17IL1β, or Th17IL1β+ TGFβ cells (1 × 106 cells/mice) on day 7. For xenograft tumor experiment, 15 days subcutaneously established 624-MEL in NSG-A2 mice were either kept untreated or treated with either 0.2 × 106 CD4+Vβ12+ Th17TGFβ1 or Th17IL1β+ TGFβ cells.
Activation induced T-cell death
Differentiated ova-specific Th17 (Th17TGFβ1, Th17IL1β, or Th17IL1β+TGFβ) restimulated for 4 hours with either cognate antigen (ova323-339) or nonspecific antigen (MART-1) loaded irradiated C57BL/6 splenocytes at the 5:1 (T cells:B6 splenocytes) ratio. Apoptosis was measured by Annexin V (BD Biosciences) versus 7AAD staining according to the manufacturer's protocol, followed by flow cytometry. Data were analyzed with FlowJo software (Tree Star).
Cytotoxicity assay
B16-F10-ova (specific target) or EL-4 (nonspecific target) cells labeled with CFSE (carboxyfluorescein diacetate succinimidyl ester; Life Technologies) and cocultured with differentiated Th17TGFβ1 and Th17IL1β cells were used to determine cytotoxic potential, as detailed in Supplementary Methods.
Flow cytometry and qPCR
Detailed protocols for staining the cells for surface markers and intracellular cytokines have been described earlier (15), and in Supplementary Methods. Detailed methodology for qPCR is provided in Supplementary Methods.
Glucose uptake, oxygen consumption, and glycolytic flux
Oxygen consumption rate (OCR) and extracellular acidification rate (ECAR) were evaluated as described earlier (16). Glucose uptake was determined by 2NBDG (Cayman Chemical) uptake assay according to the manufacture's protocol and as described in Supplementary Methods.
Statistical analysis
All data reported are the arithmetic mean from three or five independent experiments performed in triplicate ±SD unless stated otherwise. The unpaired Student t test was used to evaluate the significance of differences observed between groups, accepting P < 0.05 as a threshold of significance. Data analyses were performed using the Prism software (GraphPad).
Results
TGFβ-induced CD73 expression on Th17 cells increases susceptibility for IFNγ suppression
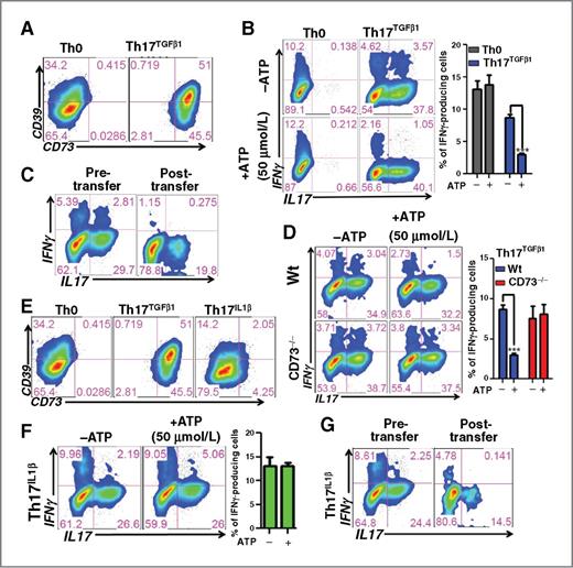
CD39 and CD73 are two ectonucleotidases that sequentially cleave ATP to produce adenosine and are expressed at higher levels in TGFβ-polarized Th17 (Th17TGFβ1) cells as compared with the unpolarized Th0 cells (Fig. 1A). Because ATP is present at high concentration in the tumor microenvironment (17) and the ATP-byproduct adenosine (a potent immune suppressive) subverts antitumor immunity (18), we therefore tested whether ATP could affect the functionality of Th17TGFβ1 cells. Flow analysis revealed that ATP (50 μmol/L) significantly suppressed IFNγ production without affecting the IL17 production by Th17TGFβ1 cells subset with CD39+CD73+ phenotype, as compared with Th0 cells that express minimal CD73 on their cell surface (Fig. 1B). These data imply that CD73 expression could lead to impairment of IFNγ production by Th17TGFβ1 cells in ATP-rich tumor microenvironment. To further evaluate the functional fate of Th17TGFβ1 cells coexpressing CD39 and CD73 in tumor microenvironment, purified CD4+ T cells from congenic Thy1.1 mice were differentiated toward Th17TGFβ1 and injected into C57BL/6 (Thy1.2) mice bearing EL-4 ascites tumor. Donor cells retrieved from the tumor site after 48 hours showed decreased IFNγ production following restimulation (Fig. 1C). Furthermore, to confirm the role of ectonucleotidases CD73 in ATP-mediated suppression of IFNγ production by Th17TGFβ1 cells, CD4+ T cells were purified from wild-type (Wt) or CD73−/− mice (CD73 converts AMP to adenosine) and then differentiated to Th17 phenotype in presence or absence of ATP. In contrast with Wt Th17TGFβ1 cells, CD73−/− Th17TGFβ1 cells showed no decrease in IFNγ secretion when cultured in ATP (Fig. 1D). These data support a role of CD73 in suppressing IFNγ production by Th17TGFβ1 cells exposed to ATP.
TGFβ-induced CD73 expression on Th17 cells increases susceptibility for IFNγ suppression. A, flow-cytometric analysis of ectonucleotidases (CD39 and CD73) expression by unpolarized (Th0) or TGFβ1-mediated Th17 (Th17TGFβ1) cells. Data are representative of five independent experiments. B–D, intracellular IFNγ and IL17 production in presence or absence of ATP (50 μmol/L) by Th17TGFβ1 or unpolarized (Th0) cells (B); Thy1.1+ Th17TGFβ1 cells retrieved from the tumor site of C57BL/6 (Thy1.2+) mice (n = 4) bearing EL-4 ascetic tumor following 48 hours of T cells transfer (C); and Th17TGFβ1-polarized cells from either wt or CD73−/− C57BL/6 mice (D). Cumulative data from three different experiments are represented in bar diagram alongside the dot-plot for the percentage of cells producing IFNγ in presence or absence of ATP (50 μmol/L). E, flow-cytometric analysis (right) of CD39 and CD73 expression by Th0, Th17TGFβ1, and Th17IL1β cells. F and G, intracellular IFNγ and IL17 secretion in presence or absence of ATP by Th17IL1β cells (F) and Thy1.1+ Th17IL1β cells retrieved from the tumor site of C57BL/6 (Thy1.2+) mice (n = 4) bearing EL-4 ascetic tumor following 48 hours of T cells transfer (G). Results are representative of three (E) and five (F and G) independent experiments; ***, P < 0.0001.
TGFβ-induced CD73 expression on Th17 cells increases susceptibility for IFNγ suppression. A, flow-cytometric analysis of ectonucleotidases (CD39 and CD73) expression by unpolarized (Th0) or TGFβ1-mediated Th17 (Th17TGFβ1) cells. Data are representative of five independent experiments. B–D, intracellular IFNγ and IL17 production in presence or absence of ATP (50 μmol/L) by Th17TGFβ1 or unpolarized (Th0) cells (B); Thy1.1+ Th17TGFβ1 cells retrieved from the tumor site of C57BL/6 (Thy1.2+) mice (n = 4) bearing EL-4 ascetic tumor following 48 hours of T cells transfer (C); and Th17TGFβ1-polarized cells from either wt or CD73−/− C57BL/6 mice (D). Cumulative data from three different experiments are represented in bar diagram alongside the dot-plot for the percentage of cells producing IFNγ in presence or absence of ATP (50 μmol/L). E, flow-cytometric analysis (right) of CD39 and CD73 expression by Th0, Th17TGFβ1, and Th17IL1β cells. F and G, intracellular IFNγ and IL17 secretion in presence or absence of ATP by Th17IL1β cells (F) and Thy1.1+ Th17IL1β cells retrieved from the tumor site of C57BL/6 (Thy1.2+) mice (n = 4) bearing EL-4 ascetic tumor following 48 hours of T cells transfer (G). Results are representative of three (E) and five (F and G) independent experiments; ***, P < 0.0001.
Next, we tested whether the polarization of Th17 cells in absence of TGFβ1, but in presence of IL1β that is reported to have lower cell surface expression of CD39 and CD73 (19, 20), would affect the persistence and function of antitumor Th17 cells (Fig. 1E). We thus tested the susceptibility of Th17IL1β cells to IFNγ suppression in ATP-rich environment. Naïve CD4+ T cells were polarized to Th17IL1β in presence or absence of 50 μmol/L ATP, and cytokines production was analyzed. We found that Th17IL1β cells express less CD39 and CD73 on cell surface, and were resistant to suppression of IFNγ production in presence of ATP (Fig. 1F). Furthermore, Th17IL1β cells significantly retain their IFNγ production at the tumor site when retrieved from the tumor site after 48 hours of cell transfer (Fig. 1G). These data establish that Th17IL1β cells could be better than Th17TGFβ1 cells in retaining their functionality in tumor microenvironment.
Distinct functionality of Th17TGFβ1 and Th17IL1β cells
IFNγ plays a pivotal role in Th17-mediated control of tumor growth (5). Because both Th17IL1β versus Th17TGFβ1 cells differ in their susceptibility to suppression of IFNγ production at the tumor site, we further characterized these cells. On comparing the effector cytokines secretion ability between by Th17TGFβ1 and Th17IL1β cells in vitro, we observed that about approximately 1.5-fold higher proportion of Th17IL1β cells (12%) secreted IFNγ than Th17TGFβ1 cells (8%; Fig. 2A). Similarly, Th17IL1β cells also showed the higher percentage of TNFα (80% vs. 65%) and IL22 (6.5% vs. 0.5%) as compared with Th17TGFβ1 cells. The increased secretion of Th1 effector cytokines (IL2, IFNγ, and TNFα) and reduction in IL17 by Th17IL1β cells correlated with the higher expression level of transcription factor T-bet, IRF-4, and reduced level of ROR-γ, respectively (Fig. 2B). Interestingly, evaluation of the cell surface markers showed that Th17IL1β cells express high CD62L+CD44+ central memory phenotype (88%) as compared with Th17TGFβ1 cells (50%; Fig. 2C, i), and display a prominent active phenotype as elucidated by CD25 expression (Fig. 2C, ii). Th17IL1β cells also showed high surface expression of CD26 (Fig. 2C, iii), which has been shown to be associated with high IL22, GM-CSF, and IL23R (21). Th17IL1β cells also exhibit higher IL23R (that stabilizes Th17 phenotype; ref. 22), GzmB (encodes for cytolytic molecule granzyme B), CSF2 (encodes for GM-CSF), cytokines IL22, and IL3 (Fig. 2D, i). It has been recently shown that IL23 enhances/stabilizes Th17 phenotype, and similar to GM-CSF that also increases effector function, leading to pathogenic phenotype in the experimental autoimmune encephalomyelitis (EAE) model (23, 24). Importantly, the expression of cytokine IL10, that could suppress T-cell response, was decreased in Th17IL1β cells as compared with Th17TGFβ1 cells. Furthermore, a qPCR array–based analysis also revealed that transcription factors regulating TCR signaling, Erk1/2, Notch, and EGF pathway were highly expressed in Th17IL1β cells as compared with Th17TGFβ1 cells (Fig. 2D, ii). In addition, a signal transduction array analysis also revealed that Th17IL1β cells engage in multiple signaling pathway than Th17TGFβ1 cells (Fig. 2D, iii), which may be responsible for their overall enhanced effector capability (25).
Distinct functionality of Th17TGFβ1 and Th17IL1β cells. A, naïve CD4+ T cells from C57BL/6 mice were differentiated toward either Th17TGFβ1 or Th17IL1β and intracellular production of various cytokines was analyzed. The percentage of cells producing different cytokines is also represented in pi-diagram (50,000 cells/group were analyzed to draw pi-diagram). B, qPCR analysis (top) and flow-cytometric analysis (bottom) of various Th17 signature transcription factors expression by Th17TGFβ1 and Th17IL1β cells. C and D, flow-cytometric analysis of CD62L versus CD44 expression (C, i) and CD25 expression Th17TGFβ1 and Th17IL1β cells at day 3 of polarization (C, ii). D, i, qPCR analysis of expression of key effector genes in Th17TGFβ1 and Th17IL1β cells after 3 days of polarization. Data represent three independent experiments; **, P < 0.005; ***, P < 0.0001. Transcription factors array (D,ii) and signal transduction array (D, iii) were performed using the 84-Gene qPCR-Based Array Kit (SABiosciences) as per the manufacturer's recommendation. Fold upregulation (blue) or downregulation (red) of Th17IL1β over Th17TGFβ1.
Distinct functionality of Th17TGFβ1 and Th17IL1β cells. A, naïve CD4+ T cells from C57BL/6 mice were differentiated toward either Th17TGFβ1 or Th17IL1β and intracellular production of various cytokines was analyzed. The percentage of cells producing different cytokines is also represented in pi-diagram (50,000 cells/group were analyzed to draw pi-diagram). B, qPCR analysis (top) and flow-cytometric analysis (bottom) of various Th17 signature transcription factors expression by Th17TGFβ1 and Th17IL1β cells. C and D, flow-cytometric analysis of CD62L versus CD44 expression (C, i) and CD25 expression Th17TGFβ1 and Th17IL1β cells at day 3 of polarization (C, ii). D, i, qPCR analysis of expression of key effector genes in Th17TGFβ1 and Th17IL1β cells after 3 days of polarization. Data represent three independent experiments; **, P < 0.005; ***, P < 0.0001. Transcription factors array (D,ii) and signal transduction array (D, iii) were performed using the 84-Gene qPCR-Based Array Kit (SABiosciences) as per the manufacturer's recommendation. Fold upregulation (blue) or downregulation (red) of Th17IL1β over Th17TGFβ1.
Enhanced antitumor function of Th17IL1β versus Th17TGFβ1 cells
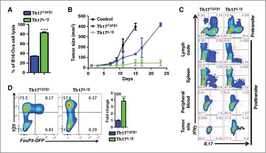
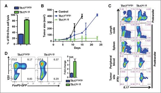
Because Th17IL1β cells are polyfunctional and produce an array of various cytokines/effector molecules, we next investigated their potential to control tumor growth. Using CD4 T cells from OT-II mice that were programmed to Th17TGFβ1 and Th17IL1β phenotype, first we tested their ability to lyse murine melanoma cell, in vitro. Our data show that Th17IL1β cells can lyse the tumor cells directly and are more cytolytic than Th17TGFβ1 cells (Fig. 3A and Supplementary Fig. S1A). Next, adoptive transfer of 1 × 106 ova–specific Th17TGFβ1 and Th17IL1β cells (i.v.) to immunocompetent C57BL/6 mice bearing established B16-F10-ova melanoma showed a marked delay in tumor growth in the group receiving Th17IL1β versus Th17TGFβ1 cells (Fig. 3B). At the experimental endpoint, a cytokine analysis of adoptively transferred donor cells retrieved from various sites (tumor and nontumor) showed that the IFNγ secretion was dramatically reduced in Th17TGFβ1 cells retrieved from the tumor site (Fig. 3C, lower left), as compared with Th17IL1β cells that maintained their IFNγ secretion at the tumor site (Fig. 3C, bottom right). Importantly, donor cells retrieved from the lymph node, spleen, and blood did not show significant decrease in IFNγ secretion upon restimulation. These data establish that Th17TGFβ1 cells with high CD73 expression are more prone to loosing effector cytokine IFNγ in tumor microenvironment as compared with Th17IL1β cells. In addition, it is possible that higher expression of CD25 on Th17IL1β cells resulted in their increased homeostatic proliferation as compared with Th17TGFβ1 cells (26), and thereby improved antitumor effect. Next, to determine whether the antitumor potential of Th17IL1β cells are independent of any endogenous T cells, we transferred 1 × 106 of either OT-II Th17TGFβ1 or Th17IL1β cells to Rag−/− C57BL/6 mice bearing B16-F10-ova melanoma. We obtained similar tumor regression by Th17IL1β cells in tumor-bearing Rag−/− C57BL/6 mice as we observed for immunocompetent mice, suggesting that Th17IL1β cells could control the tumor growth independent of CD8 T cells (data not shown).
Enhanced antitumor function of Th17IL1β versus Th17TGFβ1 cells. A, B16-F10-ova cells labeled with CFSE were cocultured at the 1:5 ratio with either Th17TGFβ1 or Th17IL1β for 6 hours, and decrease in the number of cells expressing CFSE was analyzed by using flow cytometry. B, wt C57BL/6 mice (n = 5 mice/group) were inoculated (s.c.) with 0.25 × 106 B16-F10-ova murine melanoma cells and treated with cyclophosphamide (4 mg/mouse) after 7 days. Cyclophosphamide-treated mice were either kept untreated as control or adoptively transferred 1 day later with either 1 × 106 ova–specific Th17TGFβ1 or Th17IL1β cells. Tumor growth was measured using digital calipers every fourth day. Data, mean tumor size at each time point from one of the two experiments with similar results. C, intracellular cytokine production of ova-specific donor Th17TGFβ1 and Th17IL1β cells after retrieving from either lymph nodes, spleen, peripheral blood, or tumor site of 21 days tumor-bearing mice (n = 4). Cytokines production of donor cells was compared with nontransferred cells. Data represent two independent experiments. D, naïve CD4+ T cells from OT-II GFP-FoxP3 mice were polarized to Th17TGFβ1 and Th17IL1β type in presence of ova and the percentage of cells expressing GFP (indicative of FoxP3-expressing cells) was analyzed after 3 days of polarization using flow cytometer (left). Right, qPCR analysis of Gfi-1 expression by Th17TGFβ1 and Th17IL1β cells. Data represent three independent experiments; **, P < 0.005 and ***, P < 0.0001.
Enhanced antitumor function of Th17IL1β versus Th17TGFβ1 cells. A, B16-F10-ova cells labeled with CFSE were cocultured at the 1:5 ratio with either Th17TGFβ1 or Th17IL1β for 6 hours, and decrease in the number of cells expressing CFSE was analyzed by using flow cytometry. B, wt C57BL/6 mice (n = 5 mice/group) were inoculated (s.c.) with 0.25 × 106 B16-F10-ova murine melanoma cells and treated with cyclophosphamide (4 mg/mouse) after 7 days. Cyclophosphamide-treated mice were either kept untreated as control or adoptively transferred 1 day later with either 1 × 106 ova–specific Th17TGFβ1 or Th17IL1β cells. Tumor growth was measured using digital calipers every fourth day. Data, mean tumor size at each time point from one of the two experiments with similar results. C, intracellular cytokine production of ova-specific donor Th17TGFβ1 and Th17IL1β cells after retrieving from either lymph nodes, spleen, peripheral blood, or tumor site of 21 days tumor-bearing mice (n = 4). Cytokines production of donor cells was compared with nontransferred cells. Data represent two independent experiments. D, naïve CD4+ T cells from OT-II GFP-FoxP3 mice were polarized to Th17TGFβ1 and Th17IL1β type in presence of ova and the percentage of cells expressing GFP (indicative of FoxP3-expressing cells) was analyzed after 3 days of polarization using flow cytometer (left). Right, qPCR analysis of Gfi-1 expression by Th17TGFβ1 and Th17IL1β cells. Data represent three independent experiments; **, P < 0.005 and ***, P < 0.0001.
To further address the issue of Th17 plasticity, that is, the ability to convert to FoxP3+ cells, which is considered a key reason for the failure of Th17 cells in tumor immunotherapy, we tested whether there is a differential susceptibility for conversion to FoxP3+Th17 cells between the Th17TGFβ1 and Th17IL1β cells. Using CD4+ T cells from GFP-FoxP3 developed on OT-II background for programming to Th17TGFβ1 and Th17IL1β cells, we noted an increased percentage of FoxP3+GFP+ cells in conventional Th17TGFβ1 cultures (Fig. 3D). In accordance with the recent study that established the inhibitory role of transcription repressor growth factor independent 1 (Gfi-1) in nTreg generation, our data show that conversion to iTreg phenotype is decreased in Th17IL1β cells as compared with Th17TGFβ1 ones, potentially due to higher Gfi-1 expression (Fig. 3D, right). These sets of data establish that Th17IL1β cells possess better antitumor properties and are less “plastic” than conventional Th17TGFβ1 cells.
Improved antitumor ability of Th17IL1β cells correlates with increased glycolysis
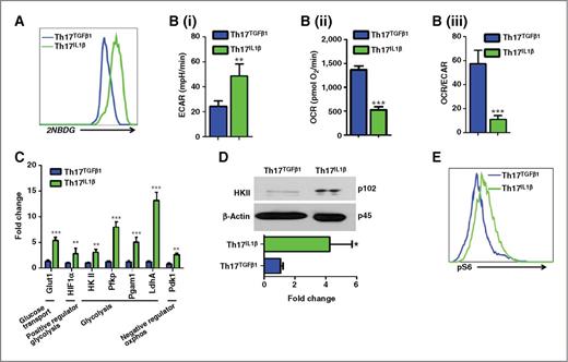
Recent evidences suggest that T-cell energy metabolism is not merely a cellular phenomenon, rather it can determine the cytokine productions and functional outcome of T cells (27, 28). Because IFNγ secretion has also been shown to be dependent on glucose consumption (29, 30), we reasoned that Th17IL1β cells could be more glycolytic. A comparison of glucose consumption reveals that Th17IL1β cells were more glycolytic than Th17TGFβ1 cells (Fig. 4A). To further address this issue, ECAR, an indicator of glycolysis, and OCR, an indicator of oxidative phosphorylation (OXPHOS), were measured in Th17IL1β and Th17TGFβ1 cells using seahorse bioanalyzer. Our data show that Th17IL1β cells had higher ECAR value as compared with Th17TGFβ1 cells, indicating their high glycolytic capacity (Fig. 4B, i). Furthermore, the basal OCR was less in Th17IL1β cells as compared with Th17TGFβ1 cells (Fig. 4B, ii), leading to a higher OCR/ECAR ratio in Th17TGFβ1 cells (Fig. 4B, iii). To further ascertain the metabolic difference between Th17IL1β and Th17TGFβ1 cells, we analyzed mRNA expression of various glycolysis-associated genes using qPCR. Our data show that the mRNA expression levels of all glycolytic genes evaluated were several fold higher in Th17IL1β cells as compared with Th17TGFβ1 cells (Fig. 4C). The increased expression at mRNA level also translated to increased expression of glycolytic proteins, as represented by hexokinase II (HKII) expression (Fig. 4D). The increased glycolysis in Th17IL1β cells also correlated with increased activation of the mTOR pathway, as determined by phosphorylation of S6 (Fig. 4E). These data support that higher effector function and antitumor control displayed by Th17IL1β cells as compared with Th17TGFβ1 cells could be attributed to higher glycolytic commitment.
Th17TGFβ1 and Th17IL1β cells are metabolically different. Differences in glycolysis between Th17TGFβ1 and Th17IL1β cells were observed using glucose uptake using fluorescent glucose (2-NBDG; A); basal ECAR (B, i); basal OCR (B, ii); the basal OCR/ECAR ratio (B, iii); qPCR analysis of the expression of key genes associated with glycolysis (C). D, top, Western blot analysis for HKII; bottom, blot quantification of HKII. E, flow-cytometric analysis of phosphorylation of S6 (pS6) ribosomal protein. Results in A and B are representative of four and in C and D are representative of three independent experiments with similar results. *, P < 0.05; **, P < 0.005; ***, P < 0.0001.
Th17TGFβ1 and Th17IL1β cells are metabolically different. Differences in glycolysis between Th17TGFβ1 and Th17IL1β cells were observed using glucose uptake using fluorescent glucose (2-NBDG; A); basal ECAR (B, i); basal OCR (B, ii); the basal OCR/ECAR ratio (B, iii); qPCR analysis of the expression of key genes associated with glycolysis (C). D, top, Western blot analysis for HKII; bottom, blot quantification of HKII. E, flow-cytometric analysis of phosphorylation of S6 (pS6) ribosomal protein. Results in A and B are representative of four and in C and D are representative of three independent experiments with similar results. *, P < 0.05; **, P < 0.005; ***, P < 0.0001.
Shift from glycolysis dampens Th17IL1β cells effector functions
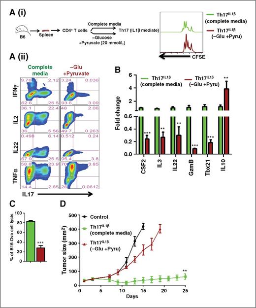
Next, we tested whether the increase in glycolytic commitment observed in Th17IL1β cells is key to increased expression of effector molecules that are responsible for better antitumor effector response. For this purpose, the Th17IL1β cells were polarized in complete media containing glucose that supports glycolysis, or media with no glucose but pyruvate with gluconeogenesis blocker (that supports oxidative phosphorylation). We observed that cells grew at same rate (Fig. 5A, i) and also had similar activation profile (Supplementary Fig. S1B) in pyruvate-containing (without glucose) media as compared with complete media. On analyzing the Th17IL1β cells polarized in different media for signature cytokines production after stimulation with PMA/Ionomycin, we found that blocking the glycolytic pathway by culturing in pyruvate-containing media markedly inhibited the IFNγ and IL17 production implying that the these cytokines production is dependent on glycolysis. However, TNFα secretion remained unaffected by pyruvate (Fig. 5A, ii). It has been documented that IFNγ and TNFα have a complimentary relationship, and it is likely that similar to the differences in secretion pattern between IFNγ and TNFα ON/OFF cycle (31, 32), different metabolic requirements exist for these cytokines to compensate for effector function under changing microenvironment. To evaluate whether inhibiting the glycolytic pathway could also affect the cytolytic capacity of Th17IL1β cells, mRNA expression of GzmB was analyzed after polarization of cells in pyruvate-containing media. Expression analysis using qPCR revealed that key effector molecules (GzmB, GM-CSF, T-bet, IL22, and IL3) were significantly downregulated in Th17IL1β cells cultured in presence of only pyruvate-containing media as compared with complete media (Fig. 5B). Moreover, we also found that antigen-specific killing of tumor cells B16-F10-ova was greatly reduced when Th17IL1β cells were polarized in pyruvate-containing media (Fig. 5C and Supplementary Fig. S1C). However, no correlation between glycolysis and CD39/CD73 expression by Th17IL1β cells was established, because culturing Th17IL1β cells in pyruvate-containing media (glucose free) did not affect the CD39/CD73 expression (Supplementary Fig. S2A). Next, to further confirm that glycolysis is necessary to mount proper antitumor response by Th17 cells, Rag−/− C57BL/6 mice with 7 days established B16-F10-ova tumor were treated by adoptively transferring 1 × 106 ova–specific Th17IL1β cells polarized either in normal or only pyruvate-containing media. Antitumor potential of Th17IL1β cells was severely impaired when cells were polarized in pyruvate-containing media as determined by the rapid progression of tumor growth in treated mice (Fig. 5D). However, mice treated with Th17IL1β cells polarized in normal media markedly delayed tumor growth. These data together strongly suggest that antitumor potential of Th17 cells is highly dependent on their metabolic commitment, and higher glycolysis may have contributed to improved antitumor response observed with Th17IL1β cells.
Shift from glycolysis dampens Th17IL1β cells effector functions. A, i, schematic diagram of the culture conditions used to generate the Th17IL1β cells. ii, intracellular staining of various cytokines. B, qPCR analysis of the expression of key effector genes. C, cytolysis of B16-F10-ova cells was evaluated using Th17IL1β cells polarized either in complete media (green bars) or in 20 mmol/L pyruvate (no glucose)-containing media (brown bars). D, C57BL/6 Rag1−/− mice (n = 5 mice/group) were inoculated (s.c.) with 0.25 × 106 B16-F10-ova, and after 7 days, mice were either kept untreated as control or adoptively transferred with either 1 × 106 ova–specific Th17IL1β OT-II cells polarized either in complete media or 20 mmol/L pyruvate (no glucose)-containing media. Tumor growth was measured using digital calipers every fourth day. Data, mean tumor size at each time point in one of the two experiments with similar results; *, P < 0.05; **, P < 0.005; and ***, P < 0.0001.
Shift from glycolysis dampens Th17IL1β cells effector functions. A, i, schematic diagram of the culture conditions used to generate the Th17IL1β cells. ii, intracellular staining of various cytokines. B, qPCR analysis of the expression of key effector genes. C, cytolysis of B16-F10-ova cells was evaluated using Th17IL1β cells polarized either in complete media (green bars) or in 20 mmol/L pyruvate (no glucose)-containing media (brown bars). D, C57BL/6 Rag1−/− mice (n = 5 mice/group) were inoculated (s.c.) with 0.25 × 106 B16-F10-ova, and after 7 days, mice were either kept untreated as control or adoptively transferred with either 1 × 106 ova–specific Th17IL1β OT-II cells polarized either in complete media or 20 mmol/L pyruvate (no glucose)-containing media. Tumor growth was measured using digital calipers every fourth day. Data, mean tumor size at each time point in one of the two experiments with similar results; *, P < 0.05; **, P < 0.005; and ***, P < 0.0001.
Lack of stemness in Th17IL1β cells could be restored by very low dose of TGFβ
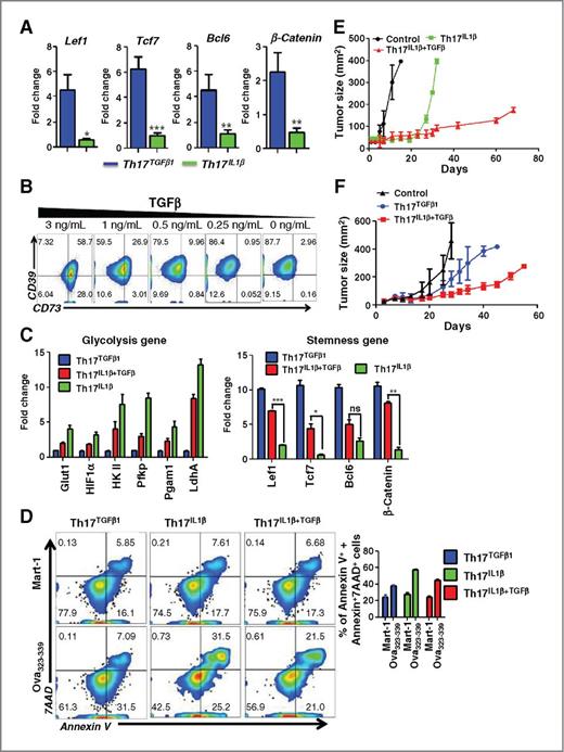
Despite superior antitumor activity of adoptively transferred Th17IL1β cells in vivo, we noticed that the Th17IL1β-recipient mice could not control tumor growth after 30 to 35 days. The inability to control tumor growth long-term was also correlated with the poor persistence of these Th17IL1β cells in vivo (Supplementary Fig. S2B). Because long-term persistence of conventional Th17TGFβ1 cells is attributed to “stemness” signature (10, 11), we analyzed various stemness-associated genes in Th17IL1β versus Th17TGFβ1 cells. Real-time PCR analysis revealed that expression of various stem cell–associated genes (β-catenin, Bcl6, Tcf7, and Lef1) was significantly lower in Th17IL1β cells as compared with Th17TGFβ1 cells (Fig. 6A). We also found greater induction of AICD in Th17IL1β cells as compared with Th17TGFβ1 cells following antigen restimulation (data not shown). These data together indicate that Th17IL1β cells exert the characteristics of terminally differentiated population with profound antitumor potential, however, lack stemness features, and thus persist for a short period of time in tumor-bearing host. Because TGFβ has been shown to induce expression of various stem cell–associated genes (33), we argued that it may be responsible for the stemness signature reported in conventionally programmed Th17TGFβ1 cells (10, 11). We thus titrated for a minimum dose of TGFβ that could impart stemness without inducing the expression of ectonucleotidase CD73. Our dose titration data showed that 250 pg/mL of TGFβ minimally upregulates CD73 expression (Fig. 6B). Th17IL1β cells differentiated in presence of 250 pg/mL of TGFβ (referred to as Th17IL1β+TGFβ) also markedly increased the mRNA transcripts of various stemness genes as well as the genes associated with T-cell memory (Fig. 6C). However, comparative analysis of glycolytic pathway molecules and stemness gene signature between three different Th17 populations revealed that Th17IL1β+TGFβ cells exhibited intermediate glycolysis (Th17IL1β >Th17IL1β+TGFβ >Th17TGFβ1), and stemness (Th17TGFβ1 >Th17IL1β+TGFβ >Th17IL1β) gene signature (Fig. 6C, left and right). In addition, a TCR restimulation–induced AICD was decreased in Th17IL1β+TGFβ cells as indicated by the lower percentage of cells with Annexin V and 7AAD positivity (Fig. 6D). These data also confirm a recent observation that T cells differentiated in presence of glycolysis inhibitor 2-deoxy glucose programs for better antitumor control and persistence (34). Importantly, the Th17IL1β+TGFβ cells also showed significant improvement in the ability to control both B16 murine melanoma (Fig. 6E), and 624-MEL human melanoma (Fig. 6F). The tumors in mice treated with the Th17IL1β+TGFβ group did not reach half the tumor endpoint (<100 mm2) until sacrificed on day 70, indicating the long-term persistence of Th17IL1β+TGFβ cells in vivo (Supplementary Fig. S2C). Thus, Th17 cells generated ex vivo with IL1β and low concentrations of TGFβ program antitumor T cells optimally for metabolic commitment and persistence, which in turn affect the ability to control tumor growth long-term.
Low dose of TGFβ induces stem cell–like phenotype in Th17IL1β cells. A, qPCR analysis for expression of key memory and stemness-associated genes in Th17TGFβ1 and Th17IL1β cells. Cumulative data from three independent experiments are presented. B, flow-cytometric analysis for CD39 and CD73 expression on CD4-gated T cells after 3 days of culture in presence of various concentration of TGFβ. C, qPCR analysis of key glycolysis regulating genes (left), and memory/stemness-associated genes (right) in either Th17TGFβ1, Th17IL1β cells, or Th17IL1β cells cultured in presence of 250 pg/mL TGFβ (i.e., Th17IL1β+TGFβ cells). D, OT-II CD4+ T cells were polarized toward different Th17 types and restimulated with either cognate antigen (ova323-339) or nonspecific antigen (MART-1) for 4 hours. Cell death was determined by evaluating Annexin V versus 7AAD by flow cytometry (left) as detailed in the Supplementary Methods. Bar diagram (right), the percentage of Annexin V– and 7AAD-positive cells from three different experiments. E, C57BL/6 Rag1−/− mice (n = 4–5 mice/group) were inoculated (s.c.) with 0.25 × 106 B16-F10-ova murine melanoma cells and after 7 days, mice were either kept untreated as control or adoptively transferred with either 1 × 106 ova–specific Th17IL1β or Th17IL1β+TGFβ OT-II (Vβ5+CD4+) cells. Tumor growth was measured using digital calipers every fourth day. Data, mean tumor size at each time point in one of the three experiments with similar results. F, NSG-A2 mice (n = 5 mice/group) were inoculated with 2.5 × 106 HLA-A2+ human melanoma 624-MEL cells and after 15 days, mice were either kept untreated or treated with h3T mouse-derived 0.2 × 106 human tyrosinase epitope–reactive Th17TGFβ1 or Th17IL1β+TGFβ cells. Tumor growth was measured using digital calipers every 3 day. Data, mean tumor size at each time point; *, P < 0.05; **, P < 0.005; and ***, P < 0.0001.
Low dose of TGFβ induces stem cell–like phenotype in Th17IL1β cells. A, qPCR analysis for expression of key memory and stemness-associated genes in Th17TGFβ1 and Th17IL1β cells. Cumulative data from three independent experiments are presented. B, flow-cytometric analysis for CD39 and CD73 expression on CD4-gated T cells after 3 days of culture in presence of various concentration of TGFβ. C, qPCR analysis of key glycolysis regulating genes (left), and memory/stemness-associated genes (right) in either Th17TGFβ1, Th17IL1β cells, or Th17IL1β cells cultured in presence of 250 pg/mL TGFβ (i.e., Th17IL1β+TGFβ cells). D, OT-II CD4+ T cells were polarized toward different Th17 types and restimulated with either cognate antigen (ova323-339) or nonspecific antigen (MART-1) for 4 hours. Cell death was determined by evaluating Annexin V versus 7AAD by flow cytometry (left) as detailed in the Supplementary Methods. Bar diagram (right), the percentage of Annexin V– and 7AAD-positive cells from three different experiments. E, C57BL/6 Rag1−/− mice (n = 4–5 mice/group) were inoculated (s.c.) with 0.25 × 106 B16-F10-ova murine melanoma cells and after 7 days, mice were either kept untreated as control or adoptively transferred with either 1 × 106 ova–specific Th17IL1β or Th17IL1β+TGFβ OT-II (Vβ5+CD4+) cells. Tumor growth was measured using digital calipers every fourth day. Data, mean tumor size at each time point in one of the three experiments with similar results. F, NSG-A2 mice (n = 5 mice/group) were inoculated with 2.5 × 106 HLA-A2+ human melanoma 624-MEL cells and after 15 days, mice were either kept untreated or treated with h3T mouse-derived 0.2 × 106 human tyrosinase epitope–reactive Th17TGFβ1 or Th17IL1β+TGFβ cells. Tumor growth was measured using digital calipers every 3 day. Data, mean tumor size at each time point; *, P < 0.05; **, P < 0.005; and ***, P < 0.0001.
Overall, our data suggest that modifying ex vivo culture conditions to generate an effective hybrid Th17+Th1 cells for adoptive immunotherapy would benefit from strategies that target to increase effector signature, glycolytic potential, persistence, and concomitantly reducing exonucleotidase CD73 expression–induced immunosuppression (Supplementary Fig. S3). We believe that this study will uncover important aspects that need to be considered when generating potent tumor-specific T cells, to improve future T-cell cancer immunotherapy trials.
Discussion
Cellular cancer therapies based on stimulating the immune system of the patient represent an important treatment modality, but much remains to be understood to optimize their use. Several biologic mechanisms may account for their failure to achieve efficient immune protection (35). One important confounding factor is immunosuppression by the tumor microenvironment (35, 36). In addition, recent studies have shown that after T cells infiltrate to the tumor, there is a heightened immunosuppression in the host due to effector T cells themselves (7). As cancer immunotherapy develops, it is, thus, particularly important to understand the impact of ACT treatments in tumor immunosuppression and immunity.
Recent development in T-cell–mediated therapeutic approach to control tumor growth has led to the development of various protocols to ex vivo program not only Th1/Tc1 cells, but other subsets as Th9/Tc9 and Th17/Tc17 for tumor control (5, 6, 37). Although Th17 cells have shown promise in controlling tumor growth (5), the stable phenotype of these cells has been called in question due to their ability to convert to FoxP3-expressing regulatory Th17 cells (13). Studies have shown that TGFβ-cultured Th17 cells express ectonucleotidase CD73 and exhibit the ability to suppress the effector T cells (19, 38). In addition, the TGFβ-mediated expression of ectonucleotidase on Th17 cells is also found in commensal bacteria–rich intestinal lamina propria with high concentration of luminal ATP, which may be responsible for their maintenance and pathogenicity (39). However, a recent study has addressed that the cytokine requirements for Th17 cell polarization in vivo depends on the site of priming, and revealed key differences by which the systemic, mucosal, and cutaneous immune systems guide Th17 cell lineage commitment with IL1β in an irreplaceable role (40). Given these issues of Th17 plasticity and conversion to regulatory phenotype, along with the variability of cytokine environment in regulating Th17 generation, we addressed as to how a stable Th17 cell with ability to control the tumor growth long-term could be programmed ex vivo. Our data substantiate the potential contribution of ectonucleotidase CD73 expression in self-suppression of the effector Th17 cells generated using the conventional method with TGFβ, and propose the strategies to program long-lived effector Th17 cells by combining inflammatory cytokine IL1β along with a low dose of TGFβ (that does not induce CD73, but upregulates stemness genes). This, we believe could be an important step forward to generate robust hybrid Th17+Th1 effector cells that could be readily translated to clinics when treating patients with melanoma or other cancers.
Expression of ectonucleotidases CD39 and CD73 on tumor cells has been shown to contribute the immunosuppression by their sequential action of converting ATP to adenosine (41). Although blocking CD73 expression on tumor cells has shown to improve tumor control (42, 43), the engraftment of tumor and its metastases was also reported to be lower in the CD73-KO mice (44). Similarly, the role of adenosine generation catalyzed by CD39/CD73–expressing Tregs in immunosuppression is also established (45). A recent study has also shown that combining anti-CD73 treatment with anti–CTLA-4 and anti-PD1 antibody (negative regulators of T-cell activation) results in improved tumor control (42). These studies imply that expression of either host-derived CD73 on tumors or its expression on the adaptive T-cell subsets may be a key contributor in tumor progression. Our data now show that the expression of CD73 on T cell itself could also lead to its increased susceptibility to suppression and loss of effector function. Because TGFβ is the key contributor of CD73 expression, we evaluated herein the T-cell subsets that are programmed in TGFβ, that is, Th17 cells. Ex vivo-generated Th17 cells that are programmed with TGFβ have been shown to be better than Th1 cells at controlling tumors (5), paradoxically they also express CD73 (19). We thus compared the differences in Th17 cells that were programmed either in presence of TGFβ or in absence of TGFβ (but with IL1β). The improved ability of IL1β-programmed Th17 cells to secrete higher level of IFNγ, express enhanced level effector molecules, and control tumor could be due to the direct effect of IL1β on both CD4 and CD8 T cells that leads to activation of multiple pathways, as reported previously (46, 47). Studies using autoimmune EAE models have shown that IL1β treatment increases the expression of pathogenic genes that results in increased incidence of disease (20, 48). The increased expression of IL23R and other effector molecules that resulted in increased pathogenesis in the autoimmune model may have been responsible for rendering tumor epitope–specific Th17IL1β more efficacious than Th17TGFβ cells in targeting “self” but tumor-associated epitope and controlling tumor growth. Our data also show that IL1β-cultured Th17 cells exhibit increased level of glucose transporter Glut-1 that correlates to increased glucose consumption, which fuels the metabolic need of the rapidly dividing glycolytically active effector Th17IL1β cells. Our data also suggest that the expression of CD39/CD73 on Th17IL1β cells does not inversely correlates with the level of glycolysis in T cells, as we did not notice any increase in expression of these ectonucleotidases with the decrease in glycolysis (Supplementary Fig. S2A, left). Contrary to the earlier studies that show CD73 expression correlates closely with HIF1α expression either in intestinal epithelia or gastric carcinoma (49, 50); ex vivo programming of T cells with IL1β (that promotes HIF1α) in absence of TGFβ inhibited the expression of CD39/73 (Supplementary Fig. S2A, right). Importantly, although these glycolytically active Th17IL1β cells do exhibit increased ability to control tumors in the short term, they do not persist well in the host. The decreased persistence of Th17IL1β cells correlates with decreased expression of “stemness” signature that has been otherwise shown to be a key feature of Th17 cells (10, 11). Our data show that it may be the presence of TGFβ in the culture conditions that renders the “stemness” to Th17TGFβ1 cells, and thus Th17IL1β cells do not exhibit stemness. However, addition of low concentration of TGFβ (250 pg/mL) as opposed to the normally used 3 to 5 ng/mL does not results in upregulation of CD73, but increases stemness in the Th17IL1β cells. The detailed analysis also shows that even at 250 pg/mL the level of glycolysis also drops, and these cells with intermediate level of glycolysis and stemness are better than the cells that are either highly glycolytic with low stemness (Th17IL1β) or exhibit high stemness but lower glycolysis (Th17TGFβ1).
Finally, our approach to use the alternative strategy for generating antitumor helper T cells by combining Th17IL1β culture conditions with low-dose TGFβ could have translational potential owing to long-term persistence and substantial improvement in tumor control. The difference in antitumor effector phenotype based on metabolic commitment also enforces a key role of cellular energy requirements in regulating antitumor function. Overall, this study may significantly forward our understanding of the factors that control long-term and stable antitumor T-cell functions.
Disclosure of Potential Conflicts of Interest
No potential conflicts of interest were disclosed.
Authors' Contributions
Conception and design: S. Chatterjee, K. Thyagarajan, C.M. Paulos, S. Mehrotra
Development of methodology: S. Chatterjee, P. Kesarwani, J. Fu, S. Mehrotra
Acquisition of data (provided animals, acquired and managed patients, provided facilities, etc.): K. Thyagarajan, P. Kesarwani, M. Soloshchenko, S.R. Bailey, A.S. Kraft, C.M. Paulos
Analysis and interpretation of data (e.g., statistical analysis, biostatistics, computational analysis): S. Chatterjee, K. Thyagarajan, P. Kesarwani, J.H. Song, J. Fu, X.-Z. Yu, S. Mehrotra
Writing, review, and/or revision of the manuscript: S. Chatterjee, P. Kesarwani, J.H. Song, J. Fu, S.R. Bailey, C. Vasu, C.M. Paulos, X.-Z. Yu, S. Mehrotra
Administrative, technical, or material support (i.e., reporting or organizing data, constructing databases): P. Kesarwani, M. Soloshchenko, S. Mehrotra
Study supervision: S. Mehrotra
Acknowledgments
The authors acknowledge help from Drs. Bei Liu and Radhika Gudi at MUSC for reagents and their valuable suggestions while preparing this article.
Grant Support
The work was supported in part by funds from Department of Surgery (MUSC) and NIH R01CA138930, R01AR057643, and PO1 CA154778. Flow Cytometry and Cell Sorting unit is supported in part by NIH P30 CA138313 grant to Hollings Cancer Center at MUSC.
The costs of publication of this article were defrayed in part by the payment of page charges. This article must therefore be hereby marked advertisement in accordance with 18 U.S.C. Section 1734 solely to indicate this fact.





