Abstract
Molecularly targeted drug therapies have revolutionized cancer treatment; however, resistance remains a major limitation to their overall efficacy. Epithelial-to-mesenchymal transition (EMT) has been linked to acquired resistance to tyrosine kinase inhibitors (TKI), independent of mutational resistance mechanisms. AXL is a receptor tyrosine kinase associated with EMT that has been implicated in drug resistance and has emerged as a candidate therapeutic target. Across 643 human cancer cell lines that were analyzed, elevated AXL was strongly associated with a mesenchymal phenotype, particularly in triple-negative breast cancer and non–small cell lung cancer. In an unbiased screen of small-molecule inhibitors of cancer-relevant processes, we discovered that AXL inhibition was specifically synergistic with antimitotic agents in killing cancer cells that had undergone EMT and demonstrated associated TKI resistance. However, we did not find that AXL inhibition alone could overcome acquired resistance to EGFR TKIs in the EMT setting, as previously reported. These findings reveal a novel cotreatment strategy for tumors displaying mesenchymal features that otherwise render them treatment refractory. Cancer Res; 74(20); 5878–90. ©2014 AACR.
Introduction
Epithelial-to-mesenchymal transition (EMT) is a vital cellular process during normal development, and contributes to the invasive and metastatic properties of human tumors (1). EMT has also been implicated in resistance to multiple cancer drug therapies, including several tyrosine kinase inhibitors (TKI). Thus, drug-sensitive cancer cell lines selected in culture for acquired drug resistance can adopt a mesenchymal phenotype (2–4). Moreover, EMT has been associated with acquired resistance to epidermal growth factor receptor (EGFR) TKIs in patients with EGFR-mutant lung cancer (2, 5).
The receptor tyrosine kinase (RTK) AXL is a member of the TAM family kinases, which also includes TYRO-3 and MER (6). AXL is overexpressed in many solid tumors (4, 7–10), although activating mutations have not been observed (11). AXL has one known ligand, Gas6 (12), and ligand binding promotes cell proliferation, survival, and migration through activation of the PI3K–AKT–S6K and ERK–MAPK pathways (9, 13–15). AXL expression may be a negative prognostic factor for patients with breast and pancreatic cancer (7, 9), and may be a unique EMT effector in breast cancer progression (7, 16).
The association of AXL with EMT has prompted interest in AXL as a therapeutic target. AXL has been associated with a mesenchymal signature in non–small cell lung cancer (NSCLC) and has been proposed as a therapeutic target in EGFR TKI resistance (17), and in a model of acquired erlotinib resistance, EMT associated with elevated AXL appeared to underlie erlotinib resistance (4). Moreover, cotreatment of EGFR wild-type NSCLC xenografts with erlotinib and an anti-AXL antibody decreased tumor volume and metastasis (18). Similarly, lapatinib-resistant HER2-positive breast cancer cells demonstrated elevated AXL (19), and AXL knockdown reportedly re-sensitizes imatinib-resistant chronic myelogenous leukemia cell lines to imatinib (20).
We broadly surveyed AXL expression in a large panel of human cancer cell lines, and assessed its role in drug resistance associated with a mesenchymal phenotype. AXL expression was well correlated with a mesenchymal phenotype in the context of both intrinsic and drug resistance–associated EMT. AXL inhibition did not detectably increase sensitivity to TKIs as previously reported; however, we observed a striking synergistic interaction between AXL inhibition and antimitotic agents specifically in mesenchymal tumor cells.
Materials and Methods
Cell lines
Cell lines were from American Type Culture Collection or Deutsche Sammlung von Mikroorganismenund Zelkulturen, and were obtained between 2010 and 2014. All cell lines were authenticated by short tandem repeat (STR) profiling and SNP fingerprinting, and were confirmed to be Mycoplasma-negative by the Genentech cell line banking facility (gCELL) before use (see Supplementary Data). Cells were maintained in culture for a 6-week period and thereafter a fresh vial of cells was obtained from gCELL. To induce EMT, cells were treated with 2 ng/mL of rh-TGFβ1 every 3 days over a 2- to 3-week period.
Inhibitors
Erlotinib and cisplatin were from LC laboratories. Docetaxel and doxorubicin were from Sigma. PF-03814735, BI-2536, MP-470, and PHA-739358 were from Selleck Chemicals. Paclitaxel was from Tocris. Gemcitabine was from Toronto Research. R428 was from Synkinase. Recombinant human AXL–Fc, Gas6, and TGFβ1 were from R&D Systems.
RNA-seq analysis
RNA from cell lines and was used to prepare libraries using the TruSeq RNA Sample Preparation Kit (Illumina). Libraries were sequenced on the Illumina HiSeq 2000 platform. Expression of AXL and Gas6 RNA was extracted from a database derived from RNA-seq analysis (Klijn and colleagues; manuscript in preparation).
Immunoblotting
Immunodetection of proteins was performed using standard protocols. The AXL, MER, TYRO-3, E-cadherin, vimentin, phospho-CDC2 (Tyr 15), CDC2, phospho-AKT, total AKT, phospho-S6, total S6, and GAPDH antibodies were from Cell Signaling Technology, and the PARP antibody was from eBioscience.
Gas6 ELISA
Cells were incubated overnight and replenished in fresh RPMI-1640 media. Medium was collected 24 hours later and was analyzed using the Human GAS6 Quantikine ELISA Kit from Quantikine, R&D Systems. ELISA was performed as per the manufacturer's instructions and normalized to cell number.
Invasion assay
Cell suspensions were prelabeled with DilC12(3) from BD Biosciences in serum-free RPMI media that was added to the apical chamber of the BD BioCoat Tumor Invasion System, 8 μm from BD Biosciences. Invasion assays were performed as per the manufacturer's instructions.
Kinase profiling
The R428 kinase profile was performed at KINOMEscan. R428 was screened at 1,000 nmol/L, and results for primary screen binding interactions are reported as percentage control, where lower numbers indicate stronger binding.
Cell viability
Cell viability was assessed as previously described (21).
RNA interference
AXL knockdown was achieved by transfection using ON-TARGETplus AXL siRNA (Dharmacon) and Lipofectamine RNAiMax (Invitrogen). ON-TARGETplus Non-targeting Pool siRNA (Dharmacon) served as control.
Time-lapse imaging
Cells were seeded in a glass-bottomed 24-well plate (Greiner Bio-One). Hundred cells per treatment were tracked and mitotic fate and cell death were scored as described previously (22).
Xenograft studies
All procedures were approved by and conformed to the guidelines and principles of the Institutional Animal Care and Use Committee of Genentech and were carried out in an Association for the Assessment and Accreditation of Laboratory Animal Care-accredited facility. Five million HeLa or MDA-MB-231 cells were inoculated in the right flank of Nu/Nu nude mice. When tumors reached 100 to 200 mm3, mice were treated with vehicle control, R428 (125 mg/kg five times per week; oral gavage), docetaxel (10 mg/kg three times a week, intravenously for HeLa and 10 mg/kg once a week, intravenously for MDA-MB-231), or the combination. Tumors were measured three times weekly using digital calipers and tumor volumes were calculated as [L × (W × W)]/2. Differences between R428 and docetaxel combination groups and individual-treated and control groups were determined using the two-way ANOVA.
Statistical analysis
Bliss expectation was calculated as (A + B) − A × B, where A and B are the fractional growth inhibitions of drug A and B at a given dose. The difference between Bliss expectation and observed growth inhibition of the combination of drugs A and B at the same dose is the “Delta Bliss excess.” Delta Bliss values were summed across the dose matrix to generate the Bliss sum. Differences between two groups were determined using the Student t test, P values are represented as *, P < 0.05, **, P < 0.01, and ***, P < 0.001. Differences between the R428 and docetaxel combination groups and individual-treated and control groups were determined using the two-way ANOVA.
Results
AXL expression correlates with a mesenchymal phenotype
Using RNA-seq, we profiled mRNA expression of AXL (Fig. 1A and Supplementary Dataset S1) and its ligand Gas6 (Supplementary Fig. S1A) in 643 human cancer cell lines. AXL expression in cell lines from breast and lung demonstrated the greatest dynamic range within a tissue subset, where expression levels could readily classify most lines as “AXL-high” or “AXL-low.” Gas6 mRNA was more uniformly expressed. To identify a potential correlation between AXL expression and the mesenchymal phenotype, we examined expression of the epithelial marker E-cadherin and the mesenchymal marker vimentin (Supplementary Fig. S1B). AXL-high cells generally expressed abundant vimentin, whereas AXL-low cells demonstrated higher E-cadherin expression. AXL-high cells showed, on average, a 4.6-fold increase in vimentin relative to AXL-low cells (P = 2.04e−24; Supplementary Fig. S1C). Thus, AXL expression is strongly associated with a mesenchymal phenotype in human cancer cell lines.
AXL expression correlates with a mesenchymal signature. A, scatter plot representing AXL RNA expression for 643 human cancer cell lines. Red line, mean expression within each tissue type. B, scatter plot illustrating AXL expression in 46 breast cancer cell lines based on ER/PR-positive and HER2 status. Differences between TNBC subtype compared with the HER2-amp (P = 0.0058) and ER+/PR− (P = 0.0081) were calculated using the Student t test. No differences were observed between HER2-amp and ER+/PR− (NS, nonsignificant). Black line, median expression within each subtype. C, immunoblots indicating AXL protein in triple-negative, ER/PR-positive, and HER2-amplified breast cancer cells. D, immunoblots indicating AXL, MER, and TYRO-3 protein in TNBC cells. We note reported controversy regarding the tissue origin of MDA-MB-435 cells, which clusters with cell lines of melanoma origin by expression profiling. Asterisks, cell lines with high vimentin expression. E, immunoblots showing AXL and vimentin expression in NSCLC cell lines. Cell lines were arranged according to erlotinib sensitivity as IC50 (25). #1 indicates the most erlotinib-sensitive and #46 is the least sensitive. Lanes 47 and 49 correspond to HCC827 and PC9 cell lines, respectively, treated with TGFβ for 14 days. GAPDH levels demonstrate protein normalization. Asterisks, cell lines with EGFR mutation.
AXL expression correlates with a mesenchymal signature. A, scatter plot representing AXL RNA expression for 643 human cancer cell lines. Red line, mean expression within each tissue type. B, scatter plot illustrating AXL expression in 46 breast cancer cell lines based on ER/PR-positive and HER2 status. Differences between TNBC subtype compared with the HER2-amp (P = 0.0058) and ER+/PR− (P = 0.0081) were calculated using the Student t test. No differences were observed between HER2-amp and ER+/PR− (NS, nonsignificant). Black line, median expression within each subtype. C, immunoblots indicating AXL protein in triple-negative, ER/PR-positive, and HER2-amplified breast cancer cells. D, immunoblots indicating AXL, MER, and TYRO-3 protein in TNBC cells. We note reported controversy regarding the tissue origin of MDA-MB-435 cells, which clusters with cell lines of melanoma origin by expression profiling. Asterisks, cell lines with high vimentin expression. E, immunoblots showing AXL and vimentin expression in NSCLC cell lines. Cell lines were arranged according to erlotinib sensitivity as IC50 (25). #1 indicates the most erlotinib-sensitive and #46 is the least sensitive. Lanes 47 and 49 correspond to HCC827 and PC9 cell lines, respectively, treated with TGFβ for 14 days. GAPDH levels demonstrate protein normalization. Asterisks, cell lines with EGFR mutation.
Within breast cancer subtypes, AXL is relatively elevated within the triple-negative breast cancer (TNBC) subset compared with estrogen (ER)-positive/progesterone (PR)-negative and HER2-amplified subsets (Fig. 1B). GAS6 is similarly elevated in the TNBC subset (Supplementary Fig. S1D). Correspondingly, AXL protein was highly elevated in TNBC relative to the other subtypes (Fig. 1C). We expanded the TNBC panel and observed a particularly strong correlation between AXL expression and the mesenchymal subset of TNBC lines (Fig. 1D and Supplementary Fig. S1E). Expression of the AXL-related TYRO-3 RTK is variable, and is not correlated with any particular subset, and MER expression is inversely correlated with AXL (Fig. 1D).
Immunohistochemistry analysis of TNBC tumors revealed that most expressed E-cadherin, with 20 of 26 cases exhibiting strong membranous staining in all tumor cells and four displaying focal expression in malignant cells (Supplementary Fig. S2). Significantly, seven of 26 samples displayed vimentin tumor cell staining in varying proportions of malignant cells (Supplementary Fig. S2). In all samples, vimentin and AXL were detected in normal stroma cells. AXL staining of a small proportion of tumor cells was seen in three of 26 tumor samples (Supplementary Fig. S2). The observed percentage of AXL-positive TNBCs is consistent with recent previous reports (23, 24).
In NSCLC, a previous report correlated the mesenchymal phenotype with sensitivity to the EGFR TKI, erlotinib (25). Indeed, AXL tended to be elevated in erlotinib-insensitive cells with relatively high vimentin (Fig. 1E). Conversely, cell lines with greater erlotinib sensitivity tended to exhibit lower vimentin and AXL expression. This relationship was also observed with RNA-seq analysis (Supplementary Fig. S1F). These results indicate a strong correlation between AXL expression and a mesenchymal/drug–resistant phenotype in breast cancer and NSCLC cells.
TGFβ-induced EMT is associated with increased AXL and TKI resistance
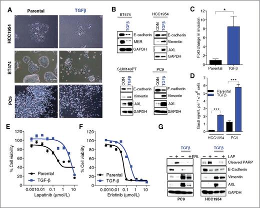
To explore a functional requirement for AXL in EMT-associated drug resistance, we experimentally induced EMT in cancer cell lines with previously established drug sensitivity by treatment with TGFβ (1, 26, 27). Exposure of EGFR- or HER2-“addicted” cell lines to TGFβ yielded the expected EMT, with transition from a compact uniform appearance to a spindle-like morphology (Fig. 2A), as well as loss of E-cadherin and gain in vimentin (Fig. 2B), and increased invasion capacity (Fig. 2C). EMT is a reversible process, and indeed, upon withdrawal of TGFβ for 2 weeks, the mesenchymal cells reverted to an epithelial phenotype (Supplementary Fig. S3A).
AXL expression is increased upon TGFβ-induced EMT. A, microscopically observed morphologic changes in breast cancer cell lines HCC1954 and BT474, and lung cancer cell line PC9 treated with TGFβ for 14 days. B, immunoblot demonstrating loss of E-cadherin and MER and increased vimentin and AXL upon TGFβ treatment of BT474, HCC1954, and SUM149PT, and PC9 cells. C, bar graph illustrating enhanced invasion capacity of TGFβ-treated (day 14) HCC1954 cells. Differences between parental and TGFβ-treated (P = 0.033) cells were calculated by the Student t test. D, bar graph demonstrating increased Gas6 secretion (by ELISA) in HCC1954 and PC9 cells following TGFβ-induced EMT (day 14). Differences between parental compared with TGFβ-treated cells (HCC1954, P < 0.0001 and PC9, P = 0.0003) were calculated by the Student t test. Error bars, mean ± SEM. E, cell viability assay demonstrating the effect of lapatinib in TGFβ-treated (day 14) HCC1954 cells. IC50 values for lapatinib were calculated in Prism, parental: IC50, 0.456 μmol/L; TGFβ: IC50, 4.036 μmol/L. F, cell viability assay demonstrating the effect of erlotinib in TGFβ-treated (day 14) PC9 cells. IC50 values for erlotinib were calculated in Prism, parental: IC50, 0.05 μmol/L; TGFβ: IC50, 0.214 μmol/L. G, immunoblot showing the effect of erlotinib (ERL; 50 nmol/L) and lapatinib (LAP; 1 μmol/L) on PARP cleavage and AXL expression after 72 hours. All error bars, mean ± SEM.
AXL expression is increased upon TGFβ-induced EMT. A, microscopically observed morphologic changes in breast cancer cell lines HCC1954 and BT474, and lung cancer cell line PC9 treated with TGFβ for 14 days. B, immunoblot demonstrating loss of E-cadherin and MER and increased vimentin and AXL upon TGFβ treatment of BT474, HCC1954, and SUM149PT, and PC9 cells. C, bar graph illustrating enhanced invasion capacity of TGFβ-treated (day 14) HCC1954 cells. Differences between parental and TGFβ-treated (P = 0.033) cells were calculated by the Student t test. D, bar graph demonstrating increased Gas6 secretion (by ELISA) in HCC1954 and PC9 cells following TGFβ-induced EMT (day 14). Differences between parental compared with TGFβ-treated cells (HCC1954, P < 0.0001 and PC9, P = 0.0003) were calculated by the Student t test. Error bars, mean ± SEM. E, cell viability assay demonstrating the effect of lapatinib in TGFβ-treated (day 14) HCC1954 cells. IC50 values for lapatinib were calculated in Prism, parental: IC50, 0.456 μmol/L; TGFβ: IC50, 4.036 μmol/L. F, cell viability assay demonstrating the effect of erlotinib in TGFβ-treated (day 14) PC9 cells. IC50 values for erlotinib were calculated in Prism, parental: IC50, 0.05 μmol/L; TGFβ: IC50, 0.214 μmol/L. G, immunoblot showing the effect of erlotinib (ERL; 50 nmol/L) and lapatinib (LAP; 1 μmol/L) on PARP cleavage and AXL expression after 72 hours. All error bars, mean ± SEM.
Expression of AXL and GAS6 was substantially induced upon EMT, consistent with AXL's association with a mesenchymal phenotype (Fig. 2B and D). Significantly, HER2-amplified HCC1954 cells, following EMT, exhibited 10-fold reduced sensitivity to the HER2/EGFR TKI lapatinib (parental: IC50, 0.456 μmol/L; TGFβ: IC50, 4.036 μmol/L; Fig. 2E). Similarly, EGFR-mutant NSCLC PC9 cells exhibited 4-fold reduced erlotinib sensitivity following EMT (parental: IC50, 0.05 μmol/L; TGFβ; IC50, 0.214 μmol/L; Fig. 2F). In HCC1954 and PC9 cells, post-EMT, TKI treatment failed to promote apoptosis (Fig. 2G). TKI resistance in the mesenchymal cells did not reflect drug efflux, as TKIs induced strong suppression of downstream signaling (Supplementary Fig. S3B). Thus, upon TGFβ-induced EMT in RTK oncogene-addicted cancer cells lines, the resulting mesenchymal cells exhibit substantially increased AXL, and become drug resistant.
EMT-associated drug resistance is independent of AXL function
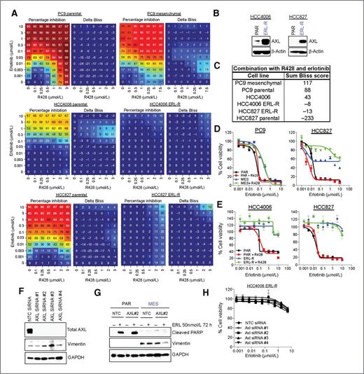
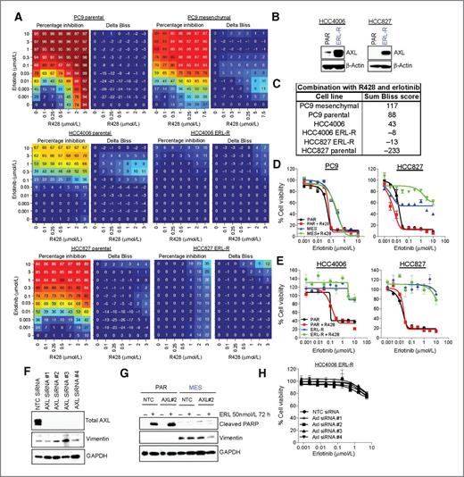
Recent reports have implicated AXL in acquired drug resistance (4, 19, 20). Therefore, we used these models to examine a functional AXL requirement in EMT-associated drug resistance. Initially, we used R428, an AXL kinase inhibitor (Supplementary Dataset S2; ref. 28). As expected, R428 effectively suppressed GAS6-induced phospho-AXL (Supplementary Fig. S4A), phospho-AKT, and phospho-S6 levels (Supplementary Fig. S4B and S4C), and decreased invasion capacity of AXL-expressing cells (Supplementary Fig. S4D). These effects were not observed in AXL-negative BT-20 cells. We tested the ability of R428 to restore erlotinib sensitivity in a TGFβ-induced resistance model and in two models of acquired erlotinib resistance demonstrating EMT and increased AXL (Fig. 3B and Supplementary Fig. S5A). In both parental and drug-resistant cell lines, we observed either very weak R428/erlotinib synergy (positive delta Bliss) or antagonistic interaction (negative delta bliss; Fig. 3A and C), with no change in cell viability (Fig. 3A). Similarly, there was no change in the IC50 value for erlotinib sensitivity in combination with R428 (1 μmol/L) in either model (Fig. 3D and E). Furthermore, AXL knockdown did not restore erlotinib sensitivity in either of the resistance models (Fig. 3F–H and Supplementary Fig. S5B). In addition, inhibition of AXL using an AXL–Fc fusion protein, an anti-AXL antibody, YW327.6S2 (Supplementary Fig. S5C and S5D), doxycycline-inducible AXL knockdown (Supplementary Fig. S5E–S5G), or overexpression of AXL (Supplementary Fig. S6A–S6C), does not detectably affect sensitivity to erlotinib. Finally, cotreatment of resistant cells with either AXL–Fc fusion protein or the AXL antibody with erlotinib did not prevent the emergence of drug-resistant clones (Supplementary Fig. S6D).
AXL inhibition does not re-sensitize erlotinib-resistant NSCLC cells. A, drug matrix heatmap grid illustrating percentage inhibition and delta Bliss for R428 in combination with erlotinib in PC9 parental and mesenchymal (MES) cell lines (top), HCC4006 parental and ERL-R cells (middle), and HCC827 parental and ERL-R cells (bottom). Drug matrix heatmap grids correspond to one representative experiment out of three independent experiments. B, immunoblot demonstrating increased AXL following prolonged erlotinib treatment (ERL-R) in HCC4006 and HCC827 cells. C, table illustrating the sum Bliss score for erlotinib in combination with R428. D, cell viability assay demonstrating the effect of R428 (1 μmol/L) in combination with erlotinib in PC9 parental and mesenchymal cells (left) and HCC827 parental and mesenchymal cells (right). E, cell viability assay illustrating the effect of R428 (1 μmol/L) in combination with erlotinib in HCC4006 parental and ERL-R cells (left), and HCC827 parental and ERL-R cells (right). All error bars, mean ± SEM. F, immunoblot demonstrating decreased AXL expression following knockdown (10 nmol/L) for 72 hours with four different AXL siRNAs in PC9 mesenchymal cells. NTC siRNA serves as a control. G, immunoblot showing the effect of AXL knockdown (10 nmol/L) for 72 hours and in combination with erlotinib (50 nmol/L) for a further 72 hours on PARP cleavage and vimentin expression in PC9 parental (PAR) and mesenchymal (MES) cells. H, cell viability assay demonstrating the effect of AXL knockdown (20 nmol/L) for 24 hours and in combination with erlotinib for a further 72 hours in HCC4006 ERL-R cells. Error bars, mean ± SEM.
AXL inhibition does not re-sensitize erlotinib-resistant NSCLC cells. A, drug matrix heatmap grid illustrating percentage inhibition and delta Bliss for R428 in combination with erlotinib in PC9 parental and mesenchymal (MES) cell lines (top), HCC4006 parental and ERL-R cells (middle), and HCC827 parental and ERL-R cells (bottom). Drug matrix heatmap grids correspond to one representative experiment out of three independent experiments. B, immunoblot demonstrating increased AXL following prolonged erlotinib treatment (ERL-R) in HCC4006 and HCC827 cells. C, table illustrating the sum Bliss score for erlotinib in combination with R428. D, cell viability assay demonstrating the effect of R428 (1 μmol/L) in combination with erlotinib in PC9 parental and mesenchymal cells (left) and HCC827 parental and mesenchymal cells (right). E, cell viability assay illustrating the effect of R428 (1 μmol/L) in combination with erlotinib in HCC4006 parental and ERL-R cells (left), and HCC827 parental and ERL-R cells (right). All error bars, mean ± SEM. F, immunoblot demonstrating decreased AXL expression following knockdown (10 nmol/L) for 72 hours with four different AXL siRNAs in PC9 mesenchymal cells. NTC siRNA serves as a control. G, immunoblot showing the effect of AXL knockdown (10 nmol/L) for 72 hours and in combination with erlotinib (50 nmol/L) for a further 72 hours on PARP cleavage and vimentin expression in PC9 parental (PAR) and mesenchymal (MES) cells. H, cell viability assay demonstrating the effect of AXL knockdown (20 nmol/L) for 24 hours and in combination with erlotinib for a further 72 hours in HCC4006 ERL-R cells. Error bars, mean ± SEM.
We next examined R428 activity in an AXL-negative EMT-associated resistance model. EGFR-mutant HCC827 NSCLC cells, upon TGFβ treatment, become mesenchymal (Fig. 1E, lane 48 and 49) and erlotinib resistant (Fig. 3D), but do not exhibit AXL induction (Fig. 1E). R428 did not sensitize these cells to erlotinib (Fig. 3D). Furthermore, MP-470, another AXL inhibitor (4), did not synergize with erlotinib (Supplementary Fig. S7A). Notably, AXL expression was consistently suppressed by TKI treatment in the mesenchymal cells (Fig. 2G), further indicating that AXL is not required for the observed resistance. These collective observations do not support a role for AXL inhibition in overcoming acquired resistance to TKIs in the EMT context.
AXL inhibition sensitizes erlotinib-resistant mesenchymal cells to docetaxel
TGFβ-induced EMT or erlotinib-induced resistance yields mesenchymal cells that are cross-resistant to many anticancer agents (Supplementary Table S1 and data not shown). We explored whether AXL inhibition could sensitize resistant mesenchymal cells to other anticancer agents. PC9 cells and mesenchymal derivatives were screened for sensitivity to 100 anticancer agents. Mesenchymal cells were selectively resistant to many agents—most notably, to docetaxel, an antimitotic agent (Supplementary Table S1). We extended this observation to other erlotinib resistance models. In both the erlotinib-induced resistance (ERL-R) and TGFβ-induced mesenchymal resistance (MES) models, the mesenchymal cells were more docetaxel resistant (Fig. 4A). Cotreatment with docetaxel and R428 was synergistic in both models (Fig. 4A and B). Similarly, in the drug-resistant HCC827 ERL-R and HCC4006 ERL-R cells, greater sum Bliss scores were observed (Fig. 4B). In contrast, we did not observe synergy with R428 and gemcitabine (Fig. 5A).
AXL inhibition synergizes with docetaxel in erlotinib-resistant mesenchymal NSCLC. A, drug matrix heatmap grid illustrating percentage inhibition and delta Bliss for R428 in combination with docetaxel (DTX) for PC9 parental (PAR) and mesenchymal (MES) cells (top), HCC4006 parental and ERL-R cell lines (middle), and HCC827 parental and ERL-R cells (bottom). Drug matrix heatmap grids correspond to one representative experiment out of three independent experiments. B, table illustrating the sum Bliss score for docetaxel in combination with R428. C, cell viability assay demonstrating the effect of R428 (1 μmol/L) in combination with docetaxel. IC50 values for docetaxel single agent or in combination R428 (1 μmol/L) were calculated in Prism, PC9: PAR, 2.265 nmol/L; PAR + R428, 0.535 nmol/L; MES, >300 nmol/L; MES + R428, 0.3 nmol/L. D, cell viability assay illustrating the effect of R428 (1 μmol/L) in combination with docetaxel. IC50 values for docetaxel single agent or in combination with R428 (1 μmol/L) were calculated in Prism, HCC4006 (left): PAR, 0.429 nm; PAR + R428, 0.223 nmol/L; ERL-R, >300 nmol/L; ERL-R + R428, 0.191 nmol/L; HCC827 (right): PAR, 2.759 nm; PAR + R428, 1.012 nmol/L; ERL-R, >300 nmol/L; ERL-R + R428, 100 nmol/L. All error bars, mean ± SEM.
AXL inhibition synergizes with docetaxel in erlotinib-resistant mesenchymal NSCLC. A, drug matrix heatmap grid illustrating percentage inhibition and delta Bliss for R428 in combination with docetaxel (DTX) for PC9 parental (PAR) and mesenchymal (MES) cells (top), HCC4006 parental and ERL-R cell lines (middle), and HCC827 parental and ERL-R cells (bottom). Drug matrix heatmap grids correspond to one representative experiment out of three independent experiments. B, table illustrating the sum Bliss score for docetaxel in combination with R428. C, cell viability assay demonstrating the effect of R428 (1 μmol/L) in combination with docetaxel. IC50 values for docetaxel single agent or in combination R428 (1 μmol/L) were calculated in Prism, PC9: PAR, 2.265 nmol/L; PAR + R428, 0.535 nmol/L; MES, >300 nmol/L; MES + R428, 0.3 nmol/L. D, cell viability assay illustrating the effect of R428 (1 μmol/L) in combination with docetaxel. IC50 values for docetaxel single agent or in combination with R428 (1 μmol/L) were calculated in Prism, HCC4006 (left): PAR, 0.429 nm; PAR + R428, 0.223 nmol/L; ERL-R, >300 nmol/L; ERL-R + R428, 0.191 nmol/L; HCC827 (right): PAR, 2.759 nm; PAR + R428, 1.012 nmol/L; ERL-R, >300 nmol/L; ERL-R + R428, 100 nmol/L. All error bars, mean ± SEM.
AXL inhibition enhances the efficacy of antimitotic agents. A, table summarizing the sum Bliss score upon cotreatment with R428 and docetaxel; mesenchymal cell lines indicated in blue (left). Right, drug matrix heatmap grid illustrating percentage inhibition and delta Bliss for HeLa (left) and MDA-MB-231 (right) cell lines upon cotreatment with R428 and docetaxel (DTX; top), PHA-739358 (middle), and gemcitabine (bottom). Drug matrix heatmap grids correspond to one representative experiment out of three independent experiments. B, plot demonstrating the correlation between AXL expression (RPKM) and sum Bliss score of the R428 and docetaxel combination. AXL-negative cell lines were removed from analysis. R2 value equals 0.5044 and was calculated using Pearson correlation coefficient. C, cell viability assay demonstrating the effect of R428 (1 μmol/L) in combination with docetaxel (left), PHA-739358 (middle), and gemcitabine (right). Error bars, mean ± SEM. MDA-MB-231 IC50 values for docetaxel single-agent treatment or in combination with R428 were calculated in Prism, DMSO, 0.275 nmol/L; R428 (1 μmol/L), 0.147 nmol/L; R428 (3 μmol/L), 0.053 nmol/L. IC50 values for PHA-739358 single-agent treatment or in combination R428 were calculated in Prism, DMSO, 1.626 μmol/L; R428 (1 μmol/L), 0.336 μmol/L; R428 (3 μmol/L), 0.17 μmol/L. D, Syto 60 cell staining of HeLa cells treated for 72 hours with docetaxel (3 nmol/L), R428 (1 μmol/L), AXL–Fc (10 μg/mL), or MP-470 (1 μmol/L). E, left, Syto 60 cell staining of HeLa cells upon siRNA knockdown of AXL (10 nmol/L) or nontargeting control (NTC) for 72 hours and in combination with docetaxel (1 nmol/L) for a further 72 hours. Right, immunoblot demonstrating AXL protein expression following knockdown in combination with docetaxel (1 nmol/L).
AXL inhibition enhances the efficacy of antimitotic agents. A, table summarizing the sum Bliss score upon cotreatment with R428 and docetaxel; mesenchymal cell lines indicated in blue (left). Right, drug matrix heatmap grid illustrating percentage inhibition and delta Bliss for HeLa (left) and MDA-MB-231 (right) cell lines upon cotreatment with R428 and docetaxel (DTX; top), PHA-739358 (middle), and gemcitabine (bottom). Drug matrix heatmap grids correspond to one representative experiment out of three independent experiments. B, plot demonstrating the correlation between AXL expression (RPKM) and sum Bliss score of the R428 and docetaxel combination. AXL-negative cell lines were removed from analysis. R2 value equals 0.5044 and was calculated using Pearson correlation coefficient. C, cell viability assay demonstrating the effect of R428 (1 μmol/L) in combination with docetaxel (left), PHA-739358 (middle), and gemcitabine (right). Error bars, mean ± SEM. MDA-MB-231 IC50 values for docetaxel single-agent treatment or in combination with R428 were calculated in Prism, DMSO, 0.275 nmol/L; R428 (1 μmol/L), 0.147 nmol/L; R428 (3 μmol/L), 0.053 nmol/L. IC50 values for PHA-739358 single-agent treatment or in combination R428 were calculated in Prism, DMSO, 1.626 μmol/L; R428 (1 μmol/L), 0.336 μmol/L; R428 (3 μmol/L), 0.17 μmol/L. D, Syto 60 cell staining of HeLa cells treated for 72 hours with docetaxel (3 nmol/L), R428 (1 μmol/L), AXL–Fc (10 μg/mL), or MP-470 (1 μmol/L). E, left, Syto 60 cell staining of HeLa cells upon siRNA knockdown of AXL (10 nmol/L) or nontargeting control (NTC) for 72 hours and in combination with docetaxel (1 nmol/L) for a further 72 hours. Right, immunoblot demonstrating AXL protein expression following knockdown in combination with docetaxel (1 nmol/L).
Cotreatment of drug-resistant mesenchymal cells with R428 and docetaxel dramatically shifted docetaxel IC50 values. Thus, for mesenchymal PC9 cells, the IC50 for docetaxel alone was >300 nmol/L, whereas in combination with R428, it was 0.3 nmol/L (Fig. 4C). Similarly, in the erlotinib-resistant mesenchymal HCC4006 cells, the IC50 for docetaxel alone was >300 nmol/L, whereas in combination with R428, it was 0.191 nmol/L (Fig. 4D). Conversely, in mesenchymal HCC827 cells, R428 did not synergistically interact with docetaxel, suggesting that the observed synergy reflects an AXL-targeted effect of R428 (Fig. 4C). We observed similar synergy between the AXL inhibitor MP-470 and docetaxel (Supplementary Fig. S7A) and no change in IC50 values upon cotreatment with MP-470 and docetaxel in the AXL-negative mesenchymal HCC827 cells (Supplementary Fig. S7B). Collectively, these findings suggest that EGFR-mutant cancer cells that become resistant to erlotinib and cross-resistant to docetaxel through innate or drug-induced EMT, can be sensitized to docetaxel by AXL inhibition.
AXL inhibition sensitizes mesenchymal cancer cells to antimitotic agents
To establish that R428/docetaxel synergy is independent of TGFβ or drug exposure, we evaluated this treatment combination in a panel of 100 cancer cell lines (Supplementary Dataset S3). We observed strong synergy in a subset of AXL-expressing mesenchymal cell lines (Fig. 5A and Supplementary Dataset S3), and a correlation between AXL expression and the sum Bliss score (Fig. 5B). Similarly, R428 synergized with the related taxane paclitaxel to inhibit proliferation (Supplementary Fig. S8A–S8D), but not with gemcitabine, doxorubicin, or cisplatin (Fig. 5A and C and Supplementary Fig. S8F and S8G). We also observed similar synergy between docetaxel and an AXL–Fc fusion protein, which blocks GAS6 binding to AXL (18), or with MP-470, in AXL-high cell lines (Fig. 5D and Supplementary Fig. S7C), and siRNAs targeting AXL further confirmed that AXL inhibition mediated the observed synergy (Fig. 5E).
Tubulin-binding taxanes cause a sustained mitotic block, resulting in cell death during mitosis (29). To determine whether R428 synergistically interacts with antimitotic agents with distinct mechanisms of action, we tested two aurora kinase inhibitors, PHA-739358 and PF-03814735, and the PLK1 (polo kinase) inhibitor BI-2536, which activates the spindle checkpoint, causing mitotic arrest (Fig. 5A). We observed synergy between R428 and the aurora kinase and PLK1 inhibitors in AXL-expressing mesenchymal cells (Fig. 5A and C). We also observed a 5-fold shift in the PHA-739358 IC50 upon combination treatment with R428 for the MDA-MB-231 cells [PHA-739358 alone: IC50, 1.63 μmol/L and in combination with R428 (1 μmol/L), IC50, 0.34 μmol/L (Fig. 5C)]. Thus, AXL inhibition synergistically blocks cell proliferation in combination with antimitotic agents in mesenchymal cancer cells.
AXL kinase inhibition enhances docetaxel activity to suppress tumor growth
We extended the cell line findings to an in vivo context using tumor xenografts. First, we determined that R428 was pharmacologically active in xenografts (Fig. 6A). To assess efficacy, mice bearing 100 to 200 mm3 tumors were treated with R428 and/or docetaxel. R428 or docetaxel slightly inhibited tumor growth; however, cotreatment caused significant tumor growth suppression (Fig. 6B). Similar effects were seen with MDA-MB-231 xenografts (Fig. 6C). A modest decrease in body weight appeared to be docetaxel-dependent (Fig. 6B and C). These observations support the potential in vivo utility of AXL inhibitors combined with antimitotic agents.
AXL inhibition in combination with docetaxel retards the growth of mesenchymal tumor cells in vivo. A, immunoblots showing phospho-AKT (pAKT), total AKT, phospho-S6 (pS6), and total S6, in individual MDA-MB-231 xenograft tumors following R428 treatment. B, tumor growth assay showing the antitumor effect of R428 in combination with docetaxel in HeLa xenografts. Differences between the R428 and the docetaxel combination group compared with the vehicle group (P < 0.0001), and individual treatment with R428 (P = 0.0001) and docetaxel (P < 0.0001) were calculated using the two-way ANOVA. Error bars, mean ± SEM. The percentage of body weight change is shown at the bottom. C, tumor growth assay showing the antitumor effect of R428 in combination with docetaxel in MDA-MB-231 xenografts. Differences between the R428 and the docetaxel combination group compared with the vehicle group (P = 0.0033), and individual treatment with R428 (<0.0001) and docetaxel (P < 0.0001) compared with the combination group were calculated using the two-way ANOVA. Error bars, mean ± SEM. The percentage of body weight change is shown at the bottom.
AXL inhibition in combination with docetaxel retards the growth of mesenchymal tumor cells in vivo. A, immunoblots showing phospho-AKT (pAKT), total AKT, phospho-S6 (pS6), and total S6, in individual MDA-MB-231 xenograft tumors following R428 treatment. B, tumor growth assay showing the antitumor effect of R428 in combination with docetaxel in HeLa xenografts. Differences between the R428 and the docetaxel combination group compared with the vehicle group (P < 0.0001), and individual treatment with R428 (P = 0.0001) and docetaxel (P < 0.0001) were calculated using the two-way ANOVA. Error bars, mean ± SEM. The percentage of body weight change is shown at the bottom. C, tumor growth assay showing the antitumor effect of R428 in combination with docetaxel in MDA-MB-231 xenografts. Differences between the R428 and the docetaxel combination group compared with the vehicle group (P = 0.0033), and individual treatment with R428 (<0.0001) and docetaxel (P < 0.0001) compared with the combination group were calculated using the two-way ANOVA. Error bars, mean ± SEM. The percentage of body weight change is shown at the bottom.
AXL inhibition enhances cell death during mitosis when combined with antimitotic agents
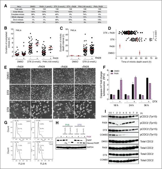
To establish whether AXL inhibition alters mitotic cell fate when combined with antimitotic agents, we used time-lapse microscopy of individual cells to monitor duration of mitosis and cell fate during mitosis (Fig. 7A; Supplementary Fig. S9; Supplementary Movies S1–S4). The duration of completed mitosis in DMSO-treated HeLa cells ranged from 20 to 50 minutes (Fig. 7B), and R428 did not affect duration (Fig. 7B and Supplementary Movie S1 and S2). In contrast, docetaxel caused mitotic slippage generating three or four daughter cells (Fig. 7A and Supplementary Movie S3) and a longer duration of mitosis, as expected (Fig. 7B). Upon cotreatment with docetaxel and R428, the percentage of cells that completed mitosis decreased substantially, and the percentage of cells that died in mitosis was greatly enhanced from 46% to 93% (Fig. 7A and E and Supplementary Movies S3 and S4).
Axl inhibition in combination with antimitotic agents promotes mitotic death. A, table representing the fate of 100 individual cells following exposure to R428 (1 μmol/L), docetaxel (DTX; 3 nmol/L), PHA-739358 (PHA; 100 nmol/L), or the indicated combinations based on a 72 hours microscopy assay. B, scatter plot demonstrating the duration of completed mitosis (hours) for 100 individual cells upon each drug treatment: R428 (1 μmol/L), docetaxel, PHA-739358 (PHA), and combinations in HeLa cells in a 72-hour assay. Red line, mean. C, scatter plot demonstrating the duration of the mitotic death interval in hours of 100 individual cells upon each drug treatment: R428 (1 μmol/L), docetaxel, and the combination in HeLa cells in a 72-hour assay. Red line, mean. D, scatter plot demonstrating a significant difference as assessed using the Student t test (HeLa P ≤ 0.0001) of the time of mitotic death in hours of 100 individual cells upon each drug treatment: R428 (1 μmol/L), docetaxel (3 nmol/L), and the combination in HeLa cells in a 72-hour assay. Red line, mean. E, microscopy images demonstrating mitosis following treatment with R428 (1 μmol/L), docetaxel (3 nmol/L), or the combination in HeLa cells at 18 hours (left) and 36 hours (right). F, bar graph representing caspase-3/7 activation following treatment with R428 (1 μmol/L), docetaxel (10 nmol/L), or the, combination in HeLa cells during a 18-, 24-, and 36-hour time course. Error bars, mean ± SEM. G, histogram plots demonstrating DNA content upon exposure of HeLa cells to R428 (1 μmol/L) in combination with docetaxel (10 nmol/L) after 8 hours. H, immunoblot demonstrating apoptosis (cleaved PARP) in HeLa cells after PHA-739358 (PHA) or docetaxel treatment in combination with R428 (1 μmol/L) for 72 hours. I, Immunoblots showing phospho-CDC2 (pCDC2) and total CDC2 in HeLa cells following treatment with R428 (1 μmol/L), docetaxel (3 nmol/L), or the combination (COMBO) during an 8-hour assay period.
Axl inhibition in combination with antimitotic agents promotes mitotic death. A, table representing the fate of 100 individual cells following exposure to R428 (1 μmol/L), docetaxel (DTX; 3 nmol/L), PHA-739358 (PHA; 100 nmol/L), or the indicated combinations based on a 72 hours microscopy assay. B, scatter plot demonstrating the duration of completed mitosis (hours) for 100 individual cells upon each drug treatment: R428 (1 μmol/L), docetaxel, PHA-739358 (PHA), and combinations in HeLa cells in a 72-hour assay. Red line, mean. C, scatter plot demonstrating the duration of the mitotic death interval in hours of 100 individual cells upon each drug treatment: R428 (1 μmol/L), docetaxel, and the combination in HeLa cells in a 72-hour assay. Red line, mean. D, scatter plot demonstrating a significant difference as assessed using the Student t test (HeLa P ≤ 0.0001) of the time of mitotic death in hours of 100 individual cells upon each drug treatment: R428 (1 μmol/L), docetaxel (3 nmol/L), and the combination in HeLa cells in a 72-hour assay. Red line, mean. E, microscopy images demonstrating mitosis following treatment with R428 (1 μmol/L), docetaxel (3 nmol/L), or the combination in HeLa cells at 18 hours (left) and 36 hours (right). F, bar graph representing caspase-3/7 activation following treatment with R428 (1 μmol/L), docetaxel (10 nmol/L), or the, combination in HeLa cells during a 18-, 24-, and 36-hour time course. Error bars, mean ± SEM. G, histogram plots demonstrating DNA content upon exposure of HeLa cells to R428 (1 μmol/L) in combination with docetaxel (10 nmol/L) after 8 hours. H, immunoblot demonstrating apoptosis (cleaved PARP) in HeLa cells after PHA-739358 (PHA) or docetaxel treatment in combination with R428 (1 μmol/L) for 72 hours. I, Immunoblots showing phospho-CDC2 (pCDC2) and total CDC2 in HeLa cells following treatment with R428 (1 μmol/L), docetaxel (3 nmol/L), or the combination (COMBO) during an 8-hour assay period.
The duration of the mitotic cell death interval was comparable between docetaxel treatment alone and cotreatment with R428 (Fig. 7C). However, cotreatment caused most cells to enter mitosis and die without completing mitosis (Fig. 7A). In contrast, with docetaxel alone, the death in mitosis fate occurred during the second mitosis; thus, cells had completed one mitotic event before experiencing death in mitosis (explaining why the combined cell fates total >100). To quantify this event, we recorded the timestamp of the mitotic death event, and observed a significant effect of combination treatment. Thus, the death in mitosis event occurred substantially earlier (25.14 ± 0.86 hours for combination versus 41.74 ± 1.98 hours docetaxel alone; Fig. 7D). We similarly observed enhanced mitotic death in combination-treated MDA-MB-231 cells (Supplementary Fig. S9D–S9G). Moreover, the enhanced death in mitosis was dependent on the docetaxel concentration (Supplementary Fig. S9D and S9G).
As with R428, cotreatment with MP-470, or the AXL–Fc protein, and docetaxel resulted in altered cell fate during mitosis (Supplementary Fig. S9A and S9B). Similar results were seen upon cotreatment with PHA-739358 and R428 (Fig. 7A). In contrast, cotreatment with R428 and gemcitabine did not alter mitosis or mitotic fate (Supplementary Fig. S9C). These findings support the specificity of AXL inhibition in potentiating the mitotic fate effect of antimitotic agents in mesenchymal tumor cells.
AXL's role in mitotic fate is associated with CDC2 dysregulation
Cell death during mitosis is caspase-dependent (30), and mitotic fate is determined by both caspase activation and cyclin B1 degradation. Enhanced caspase activation and slower cyclin B1 decay promotes death in mitosis, whereas, delay in caspase activation and enhanced cyclin B1 degradation causes mitotic slippage. Docetaxel induced caspase-3/7 activation; however, upon R428 cotreatment, caspase-3/7 activity was induced faster and more robustly than with docetaxel (Fig. 7F), paclitaxel (Supplementary Fig. S8D), or PHA-739358 (Supplementary Fig. S8E) alone. In contrast, no effects on cyclin B1 were observed with docetaxel, even in combination with R428 (data not shown). Cotreatment with R428 and docetaxel increased G2–M arrest from 36.2% (docetaxel alone) to 51.2% (Fig. 7G). We observed enhanced PARP cleavage following cotreatment with R428 and either, docetaxel, paclitaxel, or PHA-739358 (Fig. 7H and Supplementary Fig. S8C), confirming that the observed death in mitosis event was apoptotic.
PI3K inhibition can enhance docetaxel efficacy in breast cancer models (31), and consistent with this observation, suppression of phospho-AKT and phospho-S6 by R428 was further enhanced by docetaxel (Supplementary Fig. S10A). A critical regulator of mitotic entry is the cyclin-dependent kinase-1 (CDC2; ref. 32), via a regulatory phosphorylation at Tyr15 (33), and cotreatment with R428 and docetaxel enhanced and sustained CDC2 dephosphorylation (Fig. 7I and Supplementary Fig. S10B). Furthermore, suppression of phospho-CDC2 was observed in R428-treated xenografts (Supplementary Fig. S10C); however, CDC2 protein levels are not affected by AXL inhibition (Supplementary Fig. S11). These observations suggest that CDC2 is regulated by AXL, and upon exposure to antimitotic agents, cancer cells rapidly enter mitosis and remain in mitosis until the death in mitosis event, implicating CDC2 regulation in sensitization to antimitotic agents in mesenchymal cancer cells by AXL inhibitors.
Discussion
EMT is an increasingly recognized driver of tumor progression, and accumulating evidence implicates EMT in both innate and acquired resistance to various anticancer agents. Our RNA-seq analysis confirmed that AXL expression is indeed widely associated with a mesenchymal phenotype, particularly within TNBCs and erlotinib-resistant NSCLCs. However, the low percentage of AXL-positive tumors in TNBC does not correlate with the in vitro findings and remains to be fully understood. Targeting AXL might therefore be an attractive therapeutic approach to overcoming resistance associated with EMT.
Our observations do not support a role for AXL inhibition in overcoming acquired drug resistance in the EMT context. This may reflect, in part, the fact that many of the tool compounds used in recent reports are multikinase inhibitors, lacking AXL selectivity (4, 17). Furthermore, there may be off-target cytotoxic effects of AXL-targeted RNAi reagents. Notably, a recently reported analysis of NSCLC cells with acquired erlotinib resistance and increased AXL levels similarly excluded a functional role for AXL (34).
Although our findings do not support a rationale for AXL inhibition in the context of acquired TKI resistance, we found that AXL inhibition may be effective in mesenchymal tumors, specifically in combination with antimitotic agents. In TNBC, patients typically present a significant clinical challenge, as they do not respond to the various targeted cancer therapies due to an apparent lack of RTK activation. However, patients with TNBC do show some response to taxane-based chemotherapy (35), and our studies suggest that combining antimitotics with AXL inhibition may be an appropriate combination therapy in this disease setting.
Taxane-based therapies exert their cytotoxic effects by binding and stabilizing microtubules, resulting in cell-cycle arrest in mitosis. The response to antimitotic agents can vary significantly among cancer cells. Thus, some cells undergo death during prolonged mitosis, while others undergo slippage and die in interphase (29). The degree of caspase activation and the level of cyclin B1 degradation can determine cell fate during mitosis (30). Several treatments reportedly enhance the efficacy of taxane-based therapy, such as navitoclax (BCL-2/BCL-XL inhibitor), and the PI3K inhibitor GDC-0941 (22, 31, 36). In these studies, the enhanced efficacy of combination treatment reflected a decrease in the duration of mitosis until mitotic cell death, an enhanced rate of apoptosis, the downregulation of cyclin D1 and pAKT, and altered kinetics of BCL-2 family protein stabilization. AXL engages some of these pathways, particularly the PI3K/AKT pathway (13, 14), which we found was suppressed by R428, particularly upon cotreatment with docetaxel, which may contribute to the observed synergy. Our findings also indicate that the observed synergy with AXL inhibition reflects altered kinetics of dephosphorylation of CDC2, a cell cycle–dependent kinase that governs mitotic entry. However, it remains unclear as to how AXL, relative to other RTKs that transduce signals to largely overlapping downstream effectors, specifically regulates this signaling event in the context of mitosis.
Disclosure of Potential Conflicts of Interest
T. Pham has ownership interest (including patents) in Roche/Genentech. R.M. Neve received other commercial research support from Genentech and has ownership interest (including patents) in the same. H. Koeppen has ownership interest (including patents) in Roche Stock. No potential conflicts of interest were disclosed by the other authors.
Authors' Contributions
Conception and design: C. Wilson, L. Belmont, A. Ashkenazi, J. Settleman
Development of methodology: X. Ye, T. Pham, L. Belmont
Acquisition of data (provided animals, acquired and managed patients, provided facilities, etc.): X. Ye, T. Pham, E. Lin, S. Chan, E. McNamara, H. Koeppen, R.L. Yauch
Analysis and interpretation of data (e.g., statistical analysis, biostatistics, computational analysis): C. Wilson, R.M. Neve, H. Koeppen, A. Ashkenazi, J. Settleman
Writing, review, and/or revision of the manuscript: C. Wilson, T. Pham, R.M. Neve, H. Koeppen, A. Ashkenazi, J. Settleman
Administrative, technical, or material support (i.e., reporting or organizing data, constructing databases): X. Ye, E. Lin, S. Chan, J. Settleman
Study supervision: J. Settleman
Acknowledgments
The authors thank members of the Settleman laboratory and Amitabha Chaudhuri for helpful discussions, members of the Genentech cell line screening facility, and cell line bank. The authors thank Nancy Yu and Tom Januario for providing cell line lysates, and the in vivo pharmacology group for guidance on xenograft studies.
The costs of publication of this article were defrayed in part by the payment of page charges. This article must therefore be hereby marked advertisement in accordance with 18 U.S.C. Section 1734 solely to indicate this fact.






