Abstract
The transcription factor AP4 mediates epithelial–mesenchymal transition (EMT) in colorectal cancer but its control in this setting is not fully understood. Here, we report the definition of a double-negative feedback loop involving AP4 and miR-15a/16-1 that regulates EMT and metastatic progression. In colorectal cancer cells, AP4 was downregulated by DNA damage in a p53-dependent manner. AP4 downregulation by p53 was mediated indirectly by the tumor-suppressive microRNAs miR-15a and miR-16-1, which targeted the 3′ untranslated region (3′-UTR) of AP4 mRNA, induced mesenchymal–epithelial transition (MET), and inhibited colorectal cancer cell migration and invasion. The downregulation of AP4 was necessary for induction of MET and cell cycle arrest by miR-15a/16-1. In tumor xenoplants, ectopic miR-15a/16-1 suppressed formation of lung metastases. Furthermore, AP4 directly suppressed expression of miR-15a/16-1. In clinical specimens of colorectal cancer, miR-15a levels inversely correlated with AP4 protein levels shown previously to correlate with distant metastasis and poor survival. In summary, our results define a double-negative feedback loop involving miR-15a/16-1 and AP4 that stabilizes epithelial and mesenchymal states, respectively, which may determine metastatic prowess. Cancer Res; 74(2); 532–42. ©2013 AACR.
Introduction
The AP4 protein is a basic helix–loop–helix leucine-zipper (bHLH-LZ) transcription factor, that activates both viral and cellular genes by binding to the DNA sequence, CAG/CCTG [(1, 2), reviewed in (3)]. We identified AP4 as a direct transcriptional target of c-MYC and a repressor of p21 expression (4). Recently, we characterized the AP4-regulated transcriptome by mRNA profiling and DNA-binding analyses in a genome-wide manner in colorectal cancer cell lines (2). Among the genes regulated by AP4, a signature typical for the process of epithelial–mesenchymal transition (EMT) was prominent. EMT was initially discovered as a morphogenic program involved in the formation of several tissues and organs, and in wound healing (5, 6). Epithelium-derived tumor cells undergo EMT, which facilitates the loss of cell adhesion and the gain of migratory as well as invasive properties (7–9). Thereby, the EMT of tumor cells contributes to metastasis (10). Recently, we could show that AP4 is an inducer of EMT and mediates c-MYC–induced EMT in colorectal cancer cell lines (2). In addition, AP4 was necessary for the formation of metastases by colorectal cancer cell lines injected into immune-compromised mice. Furthermore, elevated AP4 expression in primary colorectal cancer samples correlated with distant metastases and poor patient survival, which may be due to the induction of EMT by AP4. Therefore, AP4 represents an EMT inducing transcription factor (EMT-TF), with similar functions as SNAIL, SLUG, ZEB1, ZEB2, and TWIST (11, 12).
The transcription factor encoded by the p53 tumor-suppressor gene is activated by numerous cellular stresses, which generally result in DNA damage (13). Activated p53 regulates a large array of genes, which mediate tumor-suppressive effects, such as inhibition of cell-cycle progression and induction of apoptosis. Recently, p53 activation was shown to induce mesenchymal–epithelial transition (MET), which presumably contributes to tumor suppression by inhibiting metastases formation, by inducing microRNAs (miRNA), such as miR-34a and miR-34b/c, which also target EMT-TFs (summarized in ref. 14). miRNAs represent small, noncoding RNAs of 18 to 25 nucleotides, which regulate gene expression mainly by binding to the 3′-untranslated region (3′-UTR) of target mRNAs, resulting in mRNA degradation or translational repression (14–16). For example, miR-34 targets SNAIL and thereby mediates MET (17).
Here, we show that p53 represses the expression of AP4 by inducing miR-15a/16-1, which are encoded by the DLEU2 gene. Expression of miR-15a/16-1 itself was sufficient to cause MET in a manner that was dependent on the downregulation of AP4. Accordingly, ectopic expression of miR-15a/16-1 decreased metastases formation of colorectal cancer cells. Furthermore, AP4 directly inhibited miR-15a/16-1 expression, implying the existence of a double-negative feedback loop between AP4 and miR-15a/16-1. In primary colorectal cancer, the expression of miR-15a and DLEU2 was inversely correlated with AP4 protein expression. In tumors, inactivation of p53 and/or DLEU2 may therefore, enhance the expression of AP4 and thereby contribute to EMT and the formation of metastases.
Materials and Methods
Cell lines/culture and reagents
SW480, SW620, H1299, and HEK293T cells were maintained in Dulbecco's Modified Eagle Medium (DMEM; Invitrogen) containing 10% FBS (Invitrogen). The colorectal cancer cell lines DLD-1, HCT116, and RKO were maintained in McCoy's 5A Medium (Invitrogen) containing 10% FBS. All cells were cultivated in the presence of 100 U/mL penicillin and 0.1 mg/mL streptomycin. Doxycycline (DOX; Sigma) was dissolved in water (100 μg/mL stock solution) and always used at a final concentration of 100 ng/mL unless otherwise indicated.
Generation of AP4 3′-UTR constructs
The AP4 3′-UTR fragment containing the miR-15a/16-1 seed sequence was amplified by PCR using the primers listed in Supplementary Table S1 and inserted into the AgeI and EcoRV sites of the pGL-3 multiple cloning site. Mutations of the miR-15a/16-1 seed-matches were introduced using the QuickChange II Site-Directed Mutagenesis Kit (Stratagene) with oligonucleotides listed in Supplementary Table S1 and confirmed by sequencing.
Dual-reporter assays
Twenty-four hours before transfection, 3 × 104 H1299 cells were seeded per well of a 12-well plate. Each pGL-3 construct (100 ng) was cotransfected with a Renilla luciferase construct (20 ng) for normalization and either 25 nmol/L of pre-miR-15a/pre-miR-16-1 or negative control oligonucleotide (Applied Biosystems). Firefly and Renilla luciferase activities were determined 48 hours after transfection using a Dual-Luciferase assay (Promega) with an Orion II illuminometer (BERTHOLD TECHNOLOGIES GmbH & Co.) in 96-well format and analyzed with the Simplicity Software package (DLR).
Wound healing assay
To block cell proliferation mitomycin C (10 ng/mL) was applied 2 hours before a wound was generated, which was performed using a Culture-Insert (Ibidi; 80241). To remove mitomycin C and detached cells, cells were washed twice in Hank's Balanced Salt Solution. Cells were allowed to close the wound for 48 hours and images were captured with an Axiovert Observer Z.1 microscope equipped with an AxioCam MRm camera and evaluated with the Axiovision software (Zeiss). Positions of cells were re-identified using the Mark and Find tool (Zeiss).
Bioinformatic analysis of seed-matching sequences
Oncomine analysis
The Oncomine database (22) was used to determine the differential expression of AP4 mRNA in human cancer datasets. A P value of 0.05 and a gene rank in the top 10% among all differentially expressed genes was used as a threshold. For statistical evaluation, the Oncomine algorithms were used.
Statistical analyses
All data are presented as the mean value ± SD if not indicated differently. Differences between individual groups were analyzed by paired t tests. P values of *, P < 0.05; **, P < 0.01; ***, P < 0.001 were considered as statistically significant. To determine the correlation coefficient (r) and the significance (P) between the expression of AP4 protein and miR-15a, the Pearson correlation algorithm was applied. Statistical analyses were performed using the SPSS software 19 package (SPSS Inc.). The plots in Figs. 5G and 7A were generated using the GraphPad Prism software 6 (GraphPad Software Inc.).
Online Supplementary information contains detailed descriptions of the following materials and methods: generation of SW620 cells expressing miR-15a/16-1, analysis of lung metastases formation in mice, plasmids and siRNAs, generation of cell pools stably expressing conditional alleles, Boyden chamber assays of migration and invasion, chromatin immunoprecipitation (ChIP), immunofluorescence and confocal laser-scanning microscopy, phase-contrast microscopy, quantitative real-time PCR (qRT-PCR), Western blot analysis, DNA content analysis by flow cytometry, determination of proliferation by impedance measurements, and analyses of colon cancer samples.
Results
p53 mediates downregulation of AP4 after DNA damage
We could previously show that AP4 expression is decreased after DNA damage (4). To determine whether this repression is mediated by p53, we used isogenic pairs of HCT116 and RKO colorectal cancer cell lines with either p53+/+ or p53−/− genotypes generated by homologous recombination (23, 24). Indeed, after exposure to the DNA-damaging agent doxorubicin, AP4 protein was only repressed in p53-proficient cell lines (Fig. 1A and B). Similar results were obtained when p53 was activated more specifically using Nutlin-3a, an inhibitor of the p53-E3-ligase MDM2 (Fig. 1C). Furthermore, activation of a conditional p53 allele in SW480 cells resulted in the downregulation of AP4 expression on the protein and mRNA level (Fig. 1D and E). Therefore, p53 is necessary for and mediates the downregulation of AP4 expression after DNA damage. Furthermore, p53 activation is sufficient for downregulation of AP4 expression.
p53-dependent downregulation of AP4 after DNA damage. A–D, detection of the indicated proteins by Western blot analysis. α-Tubulin served as a loading control. A and B, HCT116 (A) and RKO (B) cells with the indicated genotypes were treated with doxorubicin (DOXO 0.5 μg/mL) for the indicated periods. C, HCT116 and RKO cells with the indicated genotypes were treated with Nutlin-3a (10 μmol/L) for the indicated periods. D, SW480/pRTR-p53-VSV pools were treated with doxycycline (DOX 100 ng/mL) for the indicated periods. E, qRT-PCR analysis of AP4 mRNA expression in SW480/pRTR-p53-VSV pools treated with DOX for the indicated periods. Results represent mean values ± SD (n = 3).
p53-dependent downregulation of AP4 after DNA damage. A–D, detection of the indicated proteins by Western blot analysis. α-Tubulin served as a loading control. A and B, HCT116 (A) and RKO (B) cells with the indicated genotypes were treated with doxorubicin (DOXO 0.5 μg/mL) for the indicated periods. C, HCT116 and RKO cells with the indicated genotypes were treated with Nutlin-3a (10 μmol/L) for the indicated periods. D, SW480/pRTR-p53-VSV pools were treated with doxycycline (DOX 100 ng/mL) for the indicated periods. E, qRT-PCR analysis of AP4 mRNA expression in SW480/pRTR-p53-VSV pools treated with DOX for the indicated periods. Results represent mean values ± SD (n = 3).
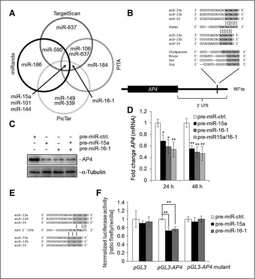
AP4 is a direct target of miR-15a and miR-16-1
In a genome-wide ChIP-Seq (ChIP followed by next-generation sequencing) analysis of p53 binding, we did not detect any p53 occupancy within a distance of 30 kbp up- or downstream of the AP4 promoter in SW480 cells (H. Hermeking and colleagues, in preparation). Therefore, AP4 is presumably not a direct transcriptional target of p53. Recently, p53-induced miRNAs were found to mediate repressive effects of p53 on transcription of specific genes in several cases (14). Therefore, we subjected the AP4 3′-UTR to an in silico analysis using four different algorithms to identify putative miRNA seed-matching sequences (Fig. 2A). All four search engines detected miR-15a, miR-101, and miR-144 seed sequences in the 3′-UTR of AP4, whereas three predicted the presence of a miR-16-1 seed-match (Fig. 2A). Because the expression of miR-15a and miR-16-1, which are encoded by an intron of the DLEU2 precursor-RNA (25), is induced by p53 via transcriptional (26) and posttranscriptional mechanisms (27), and miR-101 and miR-144 are presumably not regulated by p53, we focused on the analysis of the putative regulation of AP4 by miR-15a and miR-16-1. The identified seed-matching sequence is conserved among several species, indicating functional importance of this sequence motif (Fig. 2B). After transfection of SW480 cells with pre-miR-15a, pre-miR-16-1 or a combination of both oligonucleotides, the level of AP4 protein expression was clearly reduced (Fig. 2C). Also, treatment with AP4-specific siRNAs reduced AP4 expression in these cells, also validating the AP4-specific antibody used here (Supplementary Fig. S1A). Pre-miR-15a and pre-miR-16-1 or their combination also reduced the expression of AP4 mRNA by approximately 50% (Fig. 2D). Interestingly, their combination was more effective in repressing AP4 than the single pre-miRNAs, suggesting that they may act cooperatively on the two overlapping seed-matching sequences in the AP4 3′-UTR. Furthermore, transfection of pre-miR-15a and pre-miR-16-1 oligonucleotides led to a significant reduction of luciferase activity of AP4 3′-UTR reporter constructs, whereas a reporter harboring mutations in the miR-15a/16-1 seed-matching sequence was resistant to repression by pre-miR-15a and pre-miR-16-1 (Fig. 2E and F). Taken together, these results show that miR-15a and miR-16-1 directly downregulate AP4 expression via a conserved seed-matching sequence in the AP4 3′-UTR.
AP4 is a direct target of miR-15a and miR-16-1. A, bioinformatics prediction of matching seeded sequences in the AP4 3′-UTR using four different algorithms. B, location of and possible base pairing within a predicted miR-15a/16-1 seed-matching sequence in the AP4 3′-UTR. Conservation of sequences is indicated by gray shading. Vertical lines, possible base pairings. C, Western blot analysis of AP4 protein expression in SW480 cells after transfection of the indicated pre-miR oligonucleotides (total 25 nmol/L), for 48 hours. α-Tubulin served as a loading control. D, qRT-PCR analysis of AP4 mRNA after transfection of pre-miR-15a and/or pre-miR-16-1 mimics (total 25 nmol/L), for the indicated periods. E, in vitro mutagenesis of the miR-15a/16-1 seed-match in the AP4 3′-UTR. Gray shading indicates the conserved seed sequences and bold letters indicate the mutations that have been introduced into the respective reporter constructs used in F. F, Dual-Luciferase reporter analysis of the AP4 3′-UTR in H1299 cells 48 hours after transfection of pre-miR-15a or pre-miR-16-1. D and F, results represent the mean value ± SD (n = 3).
AP4 is a direct target of miR-15a and miR-16-1. A, bioinformatics prediction of matching seeded sequences in the AP4 3′-UTR using four different algorithms. B, location of and possible base pairing within a predicted miR-15a/16-1 seed-matching sequence in the AP4 3′-UTR. Conservation of sequences is indicated by gray shading. Vertical lines, possible base pairings. C, Western blot analysis of AP4 protein expression in SW480 cells after transfection of the indicated pre-miR oligonucleotides (total 25 nmol/L), for 48 hours. α-Tubulin served as a loading control. D, qRT-PCR analysis of AP4 mRNA after transfection of pre-miR-15a and/or pre-miR-16-1 mimics (total 25 nmol/L), for the indicated periods. E, in vitro mutagenesis of the miR-15a/16-1 seed-match in the AP4 3′-UTR. Gray shading indicates the conserved seed sequences and bold letters indicate the mutations that have been introduced into the respective reporter constructs used in F. F, Dual-Luciferase reporter analysis of the AP4 3′-UTR in H1299 cells 48 hours after transfection of pre-miR-15a or pre-miR-16-1. D and F, results represent the mean value ± SD (n = 3).
p53 represses AP4 via miR-15a/16-1
When p53 was activated in HCT116 cells by the addition of doxorubicin, an induction of miR-15a expression was detected (Fig. 3A), which is in line with the results presented above, indicating that the repression of AP4 by p53 may involve miR-15a and miR-16-1. To directly interrogate the requirement of the miR-15a/16-1 induction by p53 for repression of AP4, we used a previously published miR-15a/16-1–specific sponge (28), to specifically inactivate miR-15a/16-1 in this scenario. Indeed, transfection of a plasmid encoding the miR-15a/16-1-specific sponge prevented the repression of AP4 after treatment with Nutlin-3a in HCT116 cells (Fig. 3B). Expression of AP4 in p53-deficient HCT116 cells was not affected by the miR-15a/16-1 sponge. When a conditional p53 allele was activated in SW480 cells, expression of pri-miR-15a/16-1 was induced and the repression of AP4 mRNA was also prevented by cotransfection of the miR-15a/16-1–specific sponge (Fig. 3C and D). Furthermore, several mRNAs recently reported to be directly regulated by AP4 (2) reversed their expression after treatment with the miR-15a/16-1–specific sponge as expected (Fig. 3D). We had previously shown that activation of p53 in SW480 cells induces MET, which was associated with inhibition of migration (17). When the induction of miR-15a/16-1 was prevented by transfection of a sponge, the inhibitory effect of p53 could be alleviated at least in part (Fig. 3E), suggesting that the effects of miR-15a/16-1 on AP4 and its target genes are functionally relevant. Collectively, these results show that the repression of AP4 by p53 is mediated by miR-15a/16-1 and results in functionally relevant changes in AP4 expression.
p53 represses AP4 via miR-15a/16-1. A, HCT116 cells with the indicated genotype were treated with doxorubicin (DOXO 0.5 μg/mL) for the indicated time. Then, mature miRNAs were analyzed by qRT-PCR. B, HCT116 cells with the indicated genotype were transfected with plasmids encoding a miR-15a/16-1–specific sponge for 24 hours and subsequently treated with Nutlin-3a for 48 hours. The indicated proteins were detected by Western blot analysis. α-Tubulin served as a loading control. C, qRT-PCR analysis of pri-miR-15a/16-1 expression after activation of p53 by addition of DOX for the indicated periods in SW480/pRTR-p53-VSV cells. D, SW480/pRTR-p53-VSV cells were transfected with a specific miR-15a/16-1 sponge for 24 hours and subsequently DOX was added for 48 hours. The indicated mRNAs were detected by qRT-PCR. E, 24 hours after transfection with the indicated vectors, SW480 cells were treated with DOX for 24 hours and subjected to a modified Boyden chamber assay as described in Materials and Methods. Results in A, C, D, and E represent mean values ± SD (n = 3).
p53 represses AP4 via miR-15a/16-1. A, HCT116 cells with the indicated genotype were treated with doxorubicin (DOXO 0.5 μg/mL) for the indicated time. Then, mature miRNAs were analyzed by qRT-PCR. B, HCT116 cells with the indicated genotype were transfected with plasmids encoding a miR-15a/16-1–specific sponge for 24 hours and subsequently treated with Nutlin-3a for 48 hours. The indicated proteins were detected by Western blot analysis. α-Tubulin served as a loading control. C, qRT-PCR analysis of pri-miR-15a/16-1 expression after activation of p53 by addition of DOX for the indicated periods in SW480/pRTR-p53-VSV cells. D, SW480/pRTR-p53-VSV cells were transfected with a specific miR-15a/16-1 sponge for 24 hours and subsequently DOX was added for 48 hours. The indicated mRNAs were detected by qRT-PCR. E, 24 hours after transfection with the indicated vectors, SW480 cells were treated with DOX for 24 hours and subjected to a modified Boyden chamber assay as described in Materials and Methods. Results in A, C, D, and E represent mean values ± SD (n = 3).
miR-15a/16-1 induces MET by targeting AP4
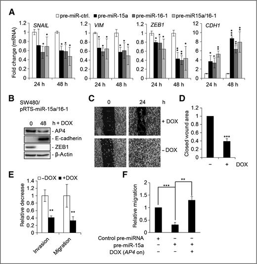
Recently, we have shown that AP4 induces EMT, enhances migration and invasion, and leads to metastasis of colorectal cancer cells by directly regulating SNAIL and E-cadherin expression (2). The results described above suggested that expression of miR-15a/16-1 itself may induce MET by downregulation of AP4 expression. Indeed, the transfection of pre-miR-15a and pre-miR-16-1, as well as the ectopic expression of pri-miR-15a/16-1 using a conditional vector system in the colorectal cancer cell line SW480, which displays mesenchymal traits, resulted in changes of mRNA and protein expression, which are consistent with the induction of MET (Fig. 4A, B and Supplementary Fig. S1B and S1C). Besides the repression of AP4 on protein and mRNA levels, the epithelial marker E-cadherin was increased on both protein and mRNA levels after ectopic miR-15a/16-1 expression (Figs. 4A, B, and S1B). On the mRNA level, SNAIL and Vimentin (VIM) were significantly decreased after transfection of pre-miR-15a and pre-miR-16-1 (Fig. 4A). After induction of conditional expression of miR-15a/16-1, a reduction of SNAIL and Vimentin mRNA expression was detected that was, however, not statistically significant, but represented a clear trend (Supplementary Fig. S1C). A decrease of AP4 and SNAIL protein expression after ectopic miR-15a/16-1 was also detected by immunofluorescence analysis (Supplementary Fig. S1D). Inspection of the 3′-UTRs of other known EMT-inducing transcription factors, such as SNAIL, SLUG, ZEB1/2, and TWIST, by using the TargetScan algorithm, did not reveal any putative miR-15a/16-1 seed-matching sites (Supplementary Fig. S2A–S2E). Therefore, AP4 presumably represents the only EMT-TF, which is directly targeted by miR-15a/16-1. Furthermore, ectopic miR-15a/16-1 inhibited wound closure in a scratch assay (Fig. 4C and D), and diminished migration and invasion in a modified Boyden chamber assay (Fig. 4E). As shown above, p53-mediated downregulation of SNAIL and VIM and upregulation of CDH1 was prevented after transfection of a miR-15a/16-1–specific sponge (Fig. 3D), indicating that p53-induced MET may, at least in part, be mediated by miR-15a/16-1. Finally, the reduction of migration, following ectopic miR-15a expression in SW480 cells was rescued by ectopic expression of a miR-15a/16-1–resistant AP4 allele, which lacks its original 3′-UTR (Fig. 4F). Taken together, these results show that miR-15a/16-1 induces MET by downregulation of AP4.
miR-15a/16-1 induces MET and inhibits migration and invasion. A, expression of the indicated mRNAs was determined by qRT-PCR analyses after transfection of the indicated pre-miRNAs (total 25 nmol/L) for the indicated periods. B, Western blot analysis; C, representative pictures; and D, quantification of a wound healing assay 72 hours after activation of miR-15a/16-1 in SW480/pRTS-miR-15a/16-1 cells. Wound closure was determined 48 hours after scratching. Mitomycin C was applied for 2 hours before scratching; magnification, ×100. E, determination of invasion and migration of SW480/pRTS-miR-15a/16-1 cells in a Transwell Boyden chamber assay 72 hours after addition of DOX. For the last 24 hours, the serum concentration was reduced to 0.1%. To analyze invasion, membranes were coated with Matrigel (3.3 ng/mL in respective medium). After 48 hours, cells were fixed and stained with 4′,6-diamidino-2-phenylindole (DAPI). The average number of cells in five fields per membrane was counted in three different inserts. Relative invasion or migration is expressed as the value of test cells to control cells. F, SW480 cells harboring pRTR-AP4-VSV were treated with DOX or vehicle for 72 hours; 24 hours before seeding the cells on a Boyden chamber membrane, cells were transfected with the indicated oligonucleotides and the serum concentration was reduced to 0.1% as described in E. Results in A and D–F, mean ± SD (n = 3).
miR-15a/16-1 induces MET and inhibits migration and invasion. A, expression of the indicated mRNAs was determined by qRT-PCR analyses after transfection of the indicated pre-miRNAs (total 25 nmol/L) for the indicated periods. B, Western blot analysis; C, representative pictures; and D, quantification of a wound healing assay 72 hours after activation of miR-15a/16-1 in SW480/pRTS-miR-15a/16-1 cells. Wound closure was determined 48 hours after scratching. Mitomycin C was applied for 2 hours before scratching; magnification, ×100. E, determination of invasion and migration of SW480/pRTS-miR-15a/16-1 cells in a Transwell Boyden chamber assay 72 hours after addition of DOX. For the last 24 hours, the serum concentration was reduced to 0.1%. To analyze invasion, membranes were coated with Matrigel (3.3 ng/mL in respective medium). After 48 hours, cells were fixed and stained with 4′,6-diamidino-2-phenylindole (DAPI). The average number of cells in five fields per membrane was counted in three different inserts. Relative invasion or migration is expressed as the value of test cells to control cells. F, SW480 cells harboring pRTR-AP4-VSV were treated with DOX or vehicle for 72 hours; 24 hours before seeding the cells on a Boyden chamber membrane, cells were transfected with the indicated oligonucleotides and the serum concentration was reduced to 0.1% as described in E. Results in A and D–F, mean ± SD (n = 3).
Role of AP4 in cell-cycle inhibition by miR-15a/16-1
Recently, miR-15a/16-1 has been implicated in the regulation of G1–S transition by the analysis of miR-15a/16-1–deficient mice (29). Interestingly, the defect in G1 arrest observed in these mice was linked to the development of chronic lymphocytic leukemia (CLL). Therefore, we asked whether the interplay between miR-15a/16-1 and AP4 may also regulate cell-cycle progression in colorectal cancer cells. In SW480 colorectal cancer cells ectopic miR-15a expression resulted in a pronounced G1 arrest and no significant induction of apoptosis (Supplementary Fig. S3A and S3B). When a conditional AP4 allele lacking its original 3′-UTR, and therefore resistant to miR-15a/16-1, was activated simultaneously with the introduction of miR-15a, the G1 arrest was prevented and the cells continued to cycle, as indicated by an unchanged amount of cells in the G1 and S phase. Therefore, AP4 is not only an important target of miR-15a/16-1 in the mediation of MET, but the downregulation of AP4 is also required for the cell-cycle inhibitory effects of miR-15a/16-1.
miR-15a/16-1 represses metastasis of colorectal cancer xenografts
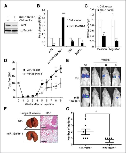
Because EMT is an initial step in the metastasis cascade and required for extravasation (30), we analyzed the influence of miR-15a/16-1 on the formation of lung metastasis by an engrafted colorectal cancer cell line in mice. Therefore, we generated SW620 colorectal cancer cells stably expressing luciferase 2 (luc2) and a miR-15a/16-1 expression cassette using lentiviral transduction. Confirming the results described above, the ectopic expression of miR-15a/16-1 resulted in decreased AP4 protein expression when compared with the control cell line infected with virus not encoding a miRNA (Fig. 5A). Furthermore, these cells displayed reduced expression of AP4 mRNA and a decrease in the mesenchymal markers SNAIL and VIM (Fig. 5B). In addition, migration and invasion were decreased in miR-15a/16-1–expressing cells as determined in a Transwell Boyden chamber assay (Fig. 5C). However, the ectopic expression of miR-15a/16-1 did not lead to a decreased proliferation in SW620 (Supplementary Fig. S4), presumably because the levels of constitutive, ectopic miR-15a/16-1 driven by a lentiviral vector are lower than those reached by transient transfection in the experiment shown in Supplementary Fig. S3. The miR-15a/16-1–expressing or control cells were injected in the tail vein of immune-compromised nonobese diabetic/severe combined immunodeficient (NOD/SCID) mice. Subsequently, their spreading and colonization was monitored over time in a noninvasive manner using luminescence imaging. Metastatic growth in the lung was detected within 4 weeks after injection of SW620 (Fig. 5D). However, cells ectopically expressing miR-15a/16-1 generally gave rise to relatively weak luminescence signals (Fig. 5E). Nine weeks after xenografting, the luminescence signals were approximately 2-fold higher in mice injected with the control SW620 cells than in mice injected with SW620 cells ectopically expressing miR-15a/16-1 (Fig. 5D and E). The lungs of mice transfected with control cells displayed a higher number of macroscopically visible metastases when compared with those injected with miR-15a/16-1-expressing cells (Fig. 5F, left). Hematoxylin and eosin (H&E) staining confirmed the presence of SW620 cells harboring the control vector in the lung of the mice, whereas ectopic expression of miR-15a/16-1 resulted in a decreased colonization of SW620 cells in the lung (Fig. 5F, right). Furthermore, quantification of histologic examinations of the lung revealed a significant decrease in the total number of metastatic nodules as a result of ectopic miR-15a/16-1 expression (Fig. 5G). Taken together, these results demonstrate that miR-15a/16-1 inhibits the metastatic colonization and growth of colorectal cancer tumor cells in vivo.
miR-15a/16-1 inhibits migration and invasion, and suppresses lung metastasis formation. A and B, Western blot analysis (A) of AP4 protein expression and qRT-PCR analysis (B) of the indicated RNAs in SW620-Luc2 cells stably expressing miR15a/16-1 or the respective empty vector control in passage 3 after transduction. α-Tubulin served as a loading control. C, Transwell Boyden chamber assay of cellular invasion and migration of SW620-Luc2 cells. After 72 hours, cells were seeded into a Transwell chamber and analyzed as in Fig. 4F. D, SW620-Luc2 were injected into the tail vein of NOD/SCID mice (n = 7 for each group). At the indicated time points, bioluminescence signals were recorded. Total flux, bioluminescence signals collected per mouse. E, representative bioluminescence images recorded at the indicated time points after tail vein injection of SW620-Luc2 cells. F, left, lungs were resected 9 weeks after injection. Arrows, metastatic tumor nodules. Right, representative examples of the H&E staining of the resected lungs are shown. Scale bar, 100 μm. G, quantification of metastatic tumor nodules in the lung per mouse. Data are represented as mean ± SD (n = 7). B and C, left, results represent the mean ± SD (n = 3). C, right, results represent the mean value ± SD (n = 2).
miR-15a/16-1 inhibits migration and invasion, and suppresses lung metastasis formation. A and B, Western blot analysis (A) of AP4 protein expression and qRT-PCR analysis (B) of the indicated RNAs in SW620-Luc2 cells stably expressing miR15a/16-1 or the respective empty vector control in passage 3 after transduction. α-Tubulin served as a loading control. C, Transwell Boyden chamber assay of cellular invasion and migration of SW620-Luc2 cells. After 72 hours, cells were seeded into a Transwell chamber and analyzed as in Fig. 4F. D, SW620-Luc2 were injected into the tail vein of NOD/SCID mice (n = 7 for each group). At the indicated time points, bioluminescence signals were recorded. Total flux, bioluminescence signals collected per mouse. E, representative bioluminescence images recorded at the indicated time points after tail vein injection of SW620-Luc2 cells. F, left, lungs were resected 9 weeks after injection. Arrows, metastatic tumor nodules. Right, representative examples of the H&E staining of the resected lungs are shown. Scale bar, 100 μm. G, quantification of metastatic tumor nodules in the lung per mouse. Data are represented as mean ± SD (n = 7). B and C, left, results represent the mean ± SD (n = 3). C, right, results represent the mean value ± SD (n = 2).
AP4 directly represses miR-15a/16-1
Because transcription factors and miRNAs often form feedback loops (31), we hypothesized that AP4 may directly repress the expression of the miR-15a/16-1 gene. Indeed, after activation of a conditional AP4 allele in SW480 cells, the expression of primary and mature miR-15a/16-1 was repressed significantly (Fig. 6A and B). Conversely, downregulation of AP4 using two AP4-specific miRNAs resulted in an increased expression of the pri-miR-15a/16-1 transcript in SW480 cells (Fig. 6C). ChIP followed by next-generation sequencing (ChIP-Seq) in DLD-1 cells ectopically expressing AP4 revealed that AP4 occupies regions in the vicinity of the two alternative DLEU2 transcription start sites (Fig. 6D), the host gene of miR-15a/16-1. These findings were further validated by qChIP in DLD-1 cells conditionally expressing ectopic AP4 (Fig. 6E). Furthermore, occupancy by endogenous AP4 was detected at both DLEU2 promoters in SW620 cells (Fig. 6F). Therefore, AP4 and miR-15a/16-1 form a double-negative feedback loop by repressing each other.
AP4 directly represses miR-15a/16-1. qRT-PCR analysis of SW480 cells harboring episomal plasmids for conditional expression of AP4 after addition of DOX for the indicated periods (A) or for 48 hours (B). C, qRT-PCR analysis of SW480 cells harboring episomal plasmids for conditional expression of two different miRNAs directed against AP4 (AP4mi1 or AP4mi2) or a nonsilencing miRNA (NonS). For generation of the miRNA-expressing pRTS vectors see ref. 2. Cells were treated with DOX for 48 hours. D, top, representation of ChIP-Seq results obtained after ectopic expression of AP4 for 24 hours in DLD-1 cells as obtained in ref. 2. Results were visualized by using the UCSC genome browser. D, bottom, schematic map of the human DLEU2 locus. AP4-binding motifs are indicated by vertical arrows above the gene. Dashed lines, amplicons used for qChIP analysis. Exons are indicated by rectangles and miRNAs by hairpins. E, DLD-1/pRTR-AP4-VSV cells were treated with DOX for 24 hours and subjected to qChIP analysis with an AP4-specific or, as a reference, immunoglobulin G (IgG) antibody. F, SW620 cells were subjected to qChIP analysis with an AP4-specific or, as a reference, IgG antibody. AchR amplification served as a control. A, B, C, E, and F, results represent the mean value ± SD (n = 3).
AP4 directly represses miR-15a/16-1. qRT-PCR analysis of SW480 cells harboring episomal plasmids for conditional expression of AP4 after addition of DOX for the indicated periods (A) or for 48 hours (B). C, qRT-PCR analysis of SW480 cells harboring episomal plasmids for conditional expression of two different miRNAs directed against AP4 (AP4mi1 or AP4mi2) or a nonsilencing miRNA (NonS). For generation of the miRNA-expressing pRTS vectors see ref. 2. Cells were treated with DOX for 48 hours. D, top, representation of ChIP-Seq results obtained after ectopic expression of AP4 for 24 hours in DLD-1 cells as obtained in ref. 2. Results were visualized by using the UCSC genome browser. D, bottom, schematic map of the human DLEU2 locus. AP4-binding motifs are indicated by vertical arrows above the gene. Dashed lines, amplicons used for qChIP analysis. Exons are indicated by rectangles and miRNAs by hairpins. E, DLD-1/pRTR-AP4-VSV cells were treated with DOX for 24 hours and subjected to qChIP analysis with an AP4-specific or, as a reference, immunoglobulin G (IgG) antibody. F, SW620 cells were subjected to qChIP analysis with an AP4-specific or, as a reference, IgG antibody. AchR amplification served as a control. A, B, C, E, and F, results represent the mean value ± SD (n = 3).
Inverse correlation between AP4 and miR-15a/16-1 expression in primary colorectal cancer
Next, we addressed the question whether the identified interplay between AP4 and miR-15a/16-1 can also be detected in human patient samples. Therefore we isolated the small RNA fraction and obtained the expression data of miR-15a from 94 colon cancer samples of a case–control cohort of matched patients with and without distant metastasis to the liver. These results were correlated with AP4 protein expression, which we had previously determined in this cohort (2). Indeed, elevated expression of AP4 protein inversely correlated with miR-15a expression (P < 0.001; Fig. 7A). Interestingly, only two of the 10 samples with the most prominent miR-15a expression showed an AP4 expression higher than the median, whereas eight of the 10 cases with the lowest miR-15a expression showed AP4 expression above the overall median (Supplementary Table S5). Furthermore, five of those samples with the lowest miR-15a expression were from patients that developed liver metastases within 5 years after resection of the primary tumor, whereas only two of those with the highest miR-15a expressing showed distant metastases. Also by analyses of the Oncomine database, we identified an increasingly inverse expression of the miR-15a/16-1 host gene DLEU2 and AP4 (Fig. 7B), by using the Notterman and colleagues dataset (32). As expected, AP4 expression was increased in the cancer samples, whereas DLEU2 was repressed. Therefore, the reciprocal regulation between AP4 and miR-15a/16-1 is also in place in human colon cancer and presumably in other entities.
miR-15a and AP4 expression shows an inverse correlation in primary colon cancer. A, 94 samples of right-sided colon cancer, which have been described previously (2, 48), were subjected to qRT-PCR analysis of miR-15a expression. Expression of AP4 has previously been determined using immunohistochemistry (2) and was correlated with miR-15a expression. The AP4 expression levels were assigned to four groups representing none (0), weak (1), moderate (2), and strong (3) expression. Significance and correlation coefficient were calculated with the Pearson correlation algorithm. A P value of <0.05 was considered as statistically significant. B, analysis of mRNA expression levels of the indicated genes as deposited in the Oncomine database. Light gray, samples from normal colorectal tissue. Dark gray, samples from colorectal adenocarcinomas. P values were provided by the Oncomine database. C, the depicted model integrates the findings of this study (indicated by gray background) with previously described p53-regulated miRNAs involved in the regulation of EMT/MET and metastasis. Besides the miR-15a/16-1/AP4 feedback loop identified in this study, two additional loops between EMT-TFs and p53-induced miRNAs are known, namely the miR-34a/SNAIL and miR-200/ZEB1/2 loops.
miR-15a and AP4 expression shows an inverse correlation in primary colon cancer. A, 94 samples of right-sided colon cancer, which have been described previously (2, 48), were subjected to qRT-PCR analysis of miR-15a expression. Expression of AP4 has previously been determined using immunohistochemistry (2) and was correlated with miR-15a expression. The AP4 expression levels were assigned to four groups representing none (0), weak (1), moderate (2), and strong (3) expression. Significance and correlation coefficient were calculated with the Pearson correlation algorithm. A P value of <0.05 was considered as statistically significant. B, analysis of mRNA expression levels of the indicated genes as deposited in the Oncomine database. Light gray, samples from normal colorectal tissue. Dark gray, samples from colorectal adenocarcinomas. P values were provided by the Oncomine database. C, the depicted model integrates the findings of this study (indicated by gray background) with previously described p53-regulated miRNAs involved in the regulation of EMT/MET and metastasis. Besides the miR-15a/16-1/AP4 feedback loop identified in this study, two additional loops between EMT-TFs and p53-induced miRNAs are known, namely the miR-34a/SNAIL and miR-200/ZEB1/2 loops.
Discussion
In the present study, we could show that the EMT-inducing transcription factor AP4 is downregulated by the p53-inducible miRNAs miR-15a/16-1. Furthermore, miR-15a/16-1 induced MET in mesenchymal colorectal cancer cells in a manner dependent on the downregulation of AP4. Ectopic miR-15a/16-1 also repressed the formation of lung metastases of colorectal cancer cells in a xenograft mouse model. Conversely, AP4 directly repressed transcription of the miR-15a/16-1 host gene DLEU2. This implies the existence of a negative-feedback loop that stabilizes AP4 or miR-15a/16-1 expression and therefore reinforces mesenchymal or epithelial states, respectively (see also Fig. 7C for a summarizing model).
During the invasion–metastasis cascade, cellular plasticity is generated by alternating EMT and MET processes (30, 33, 34). The respective mesenchymal and epithelial states seem to be stabilized by double-negative feedback loops consisting of miRNAs and transcription factors. Recently, two alternative and similar p53-regulated feedback loops have been described (Fig. 7C): the miR-34 and miR-200 families, which are both encoded by p53-inducible genes, negatively regulate the EMT-coordinating transcription factors SNAIL and ZEB1/2, which are repressors of the respective miRNA-encoding genes (17, 35). Therefore, this study provides a third miRNA/transcription factor circuitry, which regulates EMT/MET processes. The parallel presence of three different loops may convey robustness to the system and thereby prevent erroneous loss of cellular differentiation due to aberrant signals, which may emanate from the cellular environment. Interestingly, the EMT–TF/miRNAs circuitries have also been shown to regulate cancer cell stemness (14, 33). In the case of migrating cancer stem cells, these regulatory circuits may be of special importance to maintain stemness. However, once disseminated cells have reached their preferred tissue environment, the reversibility of these regulations will also allow to reestablish an epithelial state. This type of MET seems to be necessary for the formation of metastases in certain tumor entities (30, 33, 36).
Besides providing p53 with an additional hub to mediate MET, the miR-15a/16-1/AP4 circuitry may also allow other factors, which are upstream of AP4 or miR-15a/16-1, to regulate EMT/MET processes. For example, c-MYC has been shown to induce EMT via activating AP4 (2).
The tumor-suppressor miR-15a/16-1 cluster is hosted by the DLEU2 gene, which is frequently deleted or downregulated in human tumors (14, 37). In fact, miR-15a/16-1 represents the first miRNA, which was shown to be the target of cancer-specific deletions (38). Later, a knockout of DLEU2 or of the miR-15a/16-1–bearing intron in mice confirmed that loss of miR-15a/16-1 expression is sufficient to cause CLL (29). Interestingly, the DLEU2 gene does neither seem to encode a functional protein, nor a functional RNA besides miR-15a/16-1. Until now, miR-15a/16-1 was known to exert its tumor-suppressive function by inducing apoptosis or inhibition of cell-cycle progression (39–41). Here, we provide evidence that in carcinomas, the induction of MET and therefore prevention of metastasis is another tumor-suppressive function exerted by miR-15a/16-1. Besides inactivation of miR-15a/16-1 by 13q14 deletions in CLL and mantle cell lymphoma, downregulation of miR-15a/16-1 expression has been reported for several solid tumors including non–small cell lung carcinoma, squamous-cell carcinoma, colorectal cancer, ovarian cancer, and prostate cancer (summarized in ref 14).
Other functions of miR-15a/16-1 may also contribute to the antimetastatic effects of miR-15a/16-1 and are presumably repressed in cells exhibiting elevated expression of AP4, and therefore repression of DLEU2. Because EMT and stemness are tightly linked (42), factors regulating EMT may also influence stemness. Indeed, miR-15a/16-1 influences stemness by repressing the stemness marker BMI1 in ovarian cancer cells (43). Furthermore, miR-15a/16-1 inhibits the growth of the cancer stem cell population in breast cancer (44). In addition, miR-15a/16-1 suppresses angiogenesis by targeting VEGF (45, 46).
Interestingly, the protooncogene c-MYC, which directly regulates AP4, was shown to repress the transcription of DLEU2, and therefore decrease miR-15a/16-1 expression through direct binding in the vicinity of the two transcription start sites, presumably via recruiting histone deacetylase 3 (47). The direct induction of AP4 by c-MYC in combination with the repression of an AP4-inhibiting miRNA by c-MYC represents a coherent feed-forward loop, which may allow c-MYC to regulate AP4 expression in a more stringent manner on both the transcriptional and posttranscriptional level. Coherent feed-forward loops are thought to endow biologic systems with robustness and precision, as the absence of the inducer will result in a more effective inhibition of the target mRNA by the de-repressed miRNA (31).
In conclusion, we were able to show that the EMT-inducing factor AP4 forms a double-negative feedback loop with miR-15a/16-1. Together with the previously described miR-34/SNAIL and miR-200/ZEB1/2 loops, these circuitries seem to represent a new unifying mechanism, which is deregulated in cancer. By inactivation of the miRNA or its upstream regulators, such as p53, or aberrant activation of EMT-TFs, tumor cells may be locked in the mesenchymal state and thereby forced to progress to metastases. Therefore, detection of these alterations in primary tumors or disseminated circulating tumors cells may have prognostic value. In addition, therapeutic replacement of the lost miRNA (miR-15a/16-1) or inhibition of the EMT-TF (AP4) may be beneficial for the treatment of metastatic cancer.
Disclosure of Potential Conflicts of Interest
T. Kirchner received commercial research grants from Roche, Pharma, and Definiens AG, other commercial research support from Merck and Amgen. He also has honoraria from Amgen, Merck-Serono, Roche, and Astra-Zeneca, and is a consultant/advisory board member of Amgen, Roche, Pfizer, and Novartis. No potential conflicts of interest were disclosed by the other authors.
Authors' Contributions
Conception and design: L. Shi, R. Jackstadt, H. Hermeking
Acquisition of data (provided animals, acquired and managed patients, provided facilities, etc.): L. Shi, R. Jackstadt, H. Li
Analysis and interpretation of data (e.g., statistical analysis, biostatistics, computational analysis): L. Shi, R. Jackstadt, H. Siemens, H. Li, H. Hermeking
Writing, review, and/or revision of the manuscript: L. Shi, R. Jackstadt, H. Hermeking
Study supervision: H. Hermeking
Providing access to a collection of human colon cancer samples: T. Kirchner
Acknowledgments
The authors thank Ulf Klein, Riccardo Dalla-Favera, Desiree Bonci, and Ruggero De Maria for providing plasmids, and Stefanie Jaitner for providing NOD/SCID mice.
Grant Support
L. Shi and H. Li are fellows of the China Scholarship Council. H. Hermeking's laboratory is supported by the Deutsche Krebshilfe, the DFG, the Rudolf Bartling Foundation, and the German Cancer Consortium (DKTK).
The costs of publication of this article were defrayed in part by the payment of page charges. This article must therefore be hereby marked advertisement in accordance with 18 U.S.C. Section 1734 solely to indicate this fact.






