Abstract
Hedgehog signaling in cancer cells drives changes in the tumor microenvironment that are incompletely understood. Here, we report that hedgehog-driven tumors exhibit an increase in myeloid-derived suppressor cells (MDSC) and a decrease in T cells, indicative of an immunosuppressive tumor microenvironment. This change was associated with activated TGF-β signaling in several cell types in basal cell carcinomas. We determined that TGF-β signaling in bone marrow–derived cells, not keratinocytes, regulates MDSC and promotes tumor development. Tgfbr2 deficiency in the bone marrow–derived cells also reduced the size of previously developed tumors in mice. We identified CCL2 as the major chemokine attracting MDSCs to tumor, whose expression was Tgfbr2-dependent, whereas its receptor CCR2 was highly expressed in MDSC population. CCL2 alone was sufficient to induce migration of MDSCs. Moreover, the CCR2 inhibitors prevented MDSC migration toward skin cells in vitro, and reduced MDSC accumulation and hedgehog signaling–driven tumor development in mice. Our results reveal a signaling network critical for hedgehog signaling in cancer cells to establish an effective immunosuppressive microenvironment during tumor development. Cancer Res; 74(2); 471–83. ©2013 AACR.
Introduction
Cancer cells do not develop in isolation, but rather require collaborative interactions with cells in the tumor microenvironment to regulate tumor angiogenesis, extracellular matrix remodeling, tumor invasion, and metastasis, and to evade the immune surveillance system (1–4). Although all the signaling events leading to an immunosuppressive tumor microenvironment are not completely understood, there are several proposed mechanisms by which cancer cells help establish an immunosuppressive microenvironment (3, 5–7). For example, tumor cells can evade detection through loss of tumor-specific surface antigens. Frequently, a subset of immune cells in the tumor microenvironment, including myeloid-derived suppressor cells (MDSC), regulatory T cells (Treg), some macrophages and dendritic cells, inhibit T-cell proliferation, leading to an immunosuppressive microenvironment. MDSCs are immunosuppressive immature myeloid cells with monocytic or granulocytic morphology (3). In mice, MDSCs can be recognized by cell surface expression of CD11b and Gr1, and Tregs display a CD4+CD25+Foxp3+ profile. Accumulation of these immunosuppressive cells at the tumor site is regulated by many inflammatory cytokines and chemokines. Mouse models of cancer with inducible gene expression provide a unique opportunity to investigate how the immunosuppressive tumor microenvironment is established during cancer development.
Mice are not susceptible to basal cell carcinoma (BCC) development unless the hedgehog pathway is activated, through tissue-specific deletion of patched 1 or inducible expression of activated smoothened molecule SmoM2 (8–12), providing a robust system to investigate interactions between hedgehog signaling–activated keratinocytes and the surrounding cells in the tumor microenvironment. The hedgehog pathway is known to regulate embryonic development, cell proliferation, differentiation, and carcinogenesis. At present, it is not clear how activated hedgehog signaling alters tumor microenvironment and whether tumor microenvironment is critical for BCC development in mice (9, 12). Because activated hedgehog signaling is found in a variety of human cancers, the novel information gleaned from our present studies may help us to understand the role of hedgehog signaling in other cancer types.
In this study, we examined changes in cell populations during development of BCCs and rhabdomyosarcomas, and observed a significant increase of MDSCs in SmoM2-dependent tumors. Our previous publication and the molecular analysis suggest that elevated TGF-β signaling may be responsible for this change. The functional significance of TGF-β signaling in the tumor microenvironment for BCC formation was further investigated by bone marrow transplantation approaches to create tumor microenvironment chimeras. Bone marrow cells (with or without Tgfbr2) were transplanted into the mice with inducible expression of SmoM2 in keratinocytes, and the tumor development was monitored over time. To further delineate the molecular events, we examined expression of cytokines and chemokines, and determined their regulation by TGF-β signaling during tumor development. The significance of these factors for MDSC accumulation was further tested by cell migration analysis, and their effects on tumor formation were examined by specific inhibitors in tumor-bearing mice. We have determined that blocking TGF-β signaling in the bone marrow–derived cells in the tumor microenvironment or reduced CCL2/CCR2 signaling inhibits hedgehog-mediated tumor development.
Materials and Methods
Animal studies
All animal studies have been approved by the Institutional Animal Care and Use Committee in Indiana University (Indianapolis, IN). K14-cre mice were obtained from the Emice Program in National Cancer Institute, K14-creER, Mx1-cre, Tgfbr2flox/flox (also shown as Tgfbr2f/f), R26-SmoM2YFP, and ROSAmT/mG mice were purchased from The Jackson Laboratory. Mice were maintained and mated under pathogen-free husbandry conditions. To obtain Tgfbr2 f/f deletion, Tgfbr2 f/f mice were mated with K14-creER and R26-SmoM2YFP mice separately. The resulting Tgfbr2f/+/K14-creER+ mice were mated with Tgfbr2f/+/R26-SmoM2YFP+ mice to obtain K14-creER+/R26-SmoM2YFP+/Tgfbr2 f/f mice. We also obtained Mx1-cre+/R26-SmoM2YFP+/Tgfbr2 f/f mice using a similar procedure.
Genotyping of mice was performed by PCR with specific primers provided by the vendors using lysed tail from each mouse [0.3 cm tail in 100 μL of PCRDirect (tail) solution (Viagen Inc.) with 1 mg/mL proteinase K at 55°C overnight, then 85°C for 45 minutes, and use 0.5–1 μL of the lysate for each 25 μL PCR reaction].
Drug treatments in mice
Expression of SmoM2YFP in K14-creER+/R26-SmoM2YFP+ mice was induced by oral administration of tamoxifen (80 mg/kg body weight in 100 μL of vegetable oil in each feeding) for 5 consecutive days with a feeding needle. For Mx1 induction, we injected (via intraperitoneally) 50 μg of polyI:C in 20 μL of PBS to new born mice three times (P1, 3, and 5) or 200 μg of polyI:C in 100 μL of PBS to adult mice four times (days 1, 3, 5, and 12).
CCR2 antagonists RS-102895 (Sigma), RS504393 (R&D Systems), and CXCR4 antagonist AMD3100 (Sigma) were first dissolved in dimethyl sulfoxide and diluted in 70% ethanol (1 μmol/L for RS102895 and AMD3100) for topical application and in PBS (2 mg/kg for RS504393) for oral gavage (13, 14). For topical application, chemicals in solution were applied onto the abdomen areas daily for 10 days with 10 μL of solution. Ethanol (70%) was used as a control. For oral administration, we applied RS504393 at 2 mg/kg or PBS buffer twice a day for 7 days. Five mice per group on average were used in this study. At the end of the study, skin biopsies were collected for hematoxylin and eosin (H&E) staining.
Histology and microscopic BCC analyses
Histology was performed according to a previously published procedure (15). The proportion of tumor area to the total tissue area was quantified using ImageJ. To avoid discrepancy from age and genetic backgrounds of the mice, we used littermates from the same mating cage for selection of treatment groups or genotypes. Because of the variation between back skin and abdomen skin in tumor development, we used the midline abdomen skin for histology studies.
Cell population analyses and cell sorting of skin tissues, peripheral blood and spleen
Mouse skins were submerged in Dispase solution (Life Technologies at 5 mg/mL in PBS) for 2 hours at 37°C to separate epidermis from dermis. One part of epidermis was used for total RNA extraction using TRI reagent (Sigma). The remaining epidermis was digested with collagenase IV (1 mg/mL in Dulbecco's Modified Eagle Medium with 10% FBS) for 1 hour at 37°C. Well-digested tissues were filtered through a cell strainer (pore size, 70 μm) and then spun at 500 × g via bench top centrifugation to obtain single cells.
Specific cell populations were recognized by cell surface markers through specific antibody staining: CD11b+Gr1+ for MDSC population; T-cell populations include CD3+CD4+, CD3+CD8+, and γδ (CD3+γδT+) T cells. To block nonspecific binding, cells were first incubated cells with 10% FBS in PBS for 30 minutes on ice. Antibodies used in this study included phycoerythrin (PE)-conjugated anti-mouse CD11b (Biolegend), APC-conjugated anti-mouse GR1 (Biolegend), Fluorescein isothiocyanate (FITC)-conjugated anti-mouse CD3 (Biolegend), APC-Cy7–conjugated anti-mouse CD4 (eBioscience), PE-conjugated anti-mouse CD8 (eBioscience), APC-conjugated anti-mouse γδT (eBioscience), and PE-Cy7–conjugated anti-mouse TCR-β (eBioscience), Alexa Fluor 488–conjugated anti-vimentin IgG (Cell Signaling Technology Inc.; cat# 9853), and anti-phospho-SMAD2 (Cell Signaling Technology Inc.; cat# 8828). For cell labeling of peripheral blood and spleen cells, ammonium chloride–potassium buffer (Gibco) was used to lyse red blood cells before blocking the nonspecific binding (10% FBS in PBS) and antibody labeling. Of note, 4′,6-diamidino-2-phenylindole staining was used to gate out dead cells for flow cytometry analyses. For intracellular staining, we used cytofix/cytoperm to permeabilize cells following the vendor's instruction (BD Biosciences). Stained cells were analyzed by BD FACSCalibur APC and Flow-jo. For cell sorting, stained cells were sorted on a BD FACSAria (Becton Dickinson) according to the fluorescence used.
T-cell proliferation analysis
T cells from mouse spleen were isolated using the Pan T Cell Isolation Kit II (Miltenyi Biotec Inc.), in which notarget cells were retained on a MACS column, whereas unlabeled T cells passed through and were collected for carboxyfluorescein diacetate succinimidyl ester (CFSE) labeling using the CellTrace CFSE Cell Proliferation Kit (C34554; Molecular Probes). Purified T cells were cultured in RPMI with 10% heat-inactivated FBS without antibiotics. To activate T cell and to stimulate T-cell proliferation, T cells were cultured on CD3 antibody–coated plates (clone 145-2C11 from BioXcell at 8 μg/mL for 2 hours at 37°C) with 1 μg/mL CD28 antibodies (clone 37.51 from BD Pharmingen) in the medium. The effects of CD11b+Gr1+ cells on T-cell proliferation was assayed after addition of CD11b+Gr1+ cells for 4 days. The ratios of T cell: CD11b+Gr1+ cell were 10:1 or 20:1, depending on the availability of CD11b+Gr1+ cell number. In our studies, the two ratios gave similar results. CD11b+Gr1+ cells from mouse spleen and skin tumors were sorted after labeling with PE-conjugated anti-mouse CD11b and APC-conjugated anti-mouse GR1 (Biolegend). CFSE contents in T cells were analyzed by flow cytometric analysis. Low intensity of CFSE labeling indicated more proliferative, whereas high intensity was suggestive of less proliferative. Each treatment group has triplets of samples and each experiment was repeated for three times with similar results.
Migration assay
Cell migration was assessed as described (16) using CD11b+Gr1+ cells sorted form spleen in the upper chamber and CD3−Gr1−CD11b− cells, γδT cell (CD3+γδT+), or chemokines CCL2/CCL7/CCL8 in the lower chamber. Chemokines CCL2, CCL7, and CCL8 were obtained from R&D Systems. CCR2 antagonist RS-102895 and CXCR4 antagonist AMD3100 were purchased from Sigma. To prevent chemokine receptor function, sorted CD11b+Gr1+ cells were incubated with RS-102895 (2 μmol/L), AMD3100 (1.25 μmol/L), or the solvent during migration assay based on previous studies (17–19).
Reverse transcriptase and real-time PCR
Total RNA was isolated from the tissues using TRI reagent (Sigma) according to the manufacturers' instructions. One microgram of total RNA was reverse transcribed into cDNAs using the First-Strand Synthesis Kit (Roche). We performed real-time reverse transcriptase PCR with a previously reported procedure (15).
Western blotting, immunofluorescent staining, and ELISA analysis
Epidermis was first lysed with a protein-loading buffer in ultra sound bath for 5 minutes. Specific antibodies to Smad2, pSmad2, β-actin were purchased from Cell Signaling Technology Inc. Proteins were detected according to a procedure reported previously. Also, we used a previously published procedure (20) for immunofluorescent staining with specific antibodies to vimentin (Cell Signaling Technology Inc.; cat# 9853), phospho-SMAD2 (Cell signaling Technology Inc.; cat# 8828), and phospho-SMAD3 (Santa Cruz Biotechnology Inc.; cat# S130218).
ELISA was performed using a kit from Peprotech according to the manufacturer's protocol. The CCL2 protein concentration was calculated from the standard curve generated with CCL2 controls and the value from each samples. Triplicates of samples were used, and the assay was repeated three times with similar results. The data presented in Fig. 6D were the average of these results with SD.
Bone marrow transplantation
One week before transplantation, mice were transported into the designated room suitable to house immune deficient mice and provided with acidified water containing neomycin (100 mg/L). The animals received 1 × 7 Gy total body irradiation plus 1 × 4 Gy 4 hours later. Bone marrow was isolated from appropriate mice (polyI:C-stimulated Mx1-cre-Tgfbr2f/f mice or control mice), and 5 × 106 cells per mouse in 100 μL of serum-free RPMI were injected intravenously to rescue the hematopoietic system of the irradiated mice. Wet food was provided to mice for 4 weeks after transplantation.
Statistical analyses
Data are presented as mean ± SD. Statistical analyses were performed using the Mann–Whitney test or the Student t test (two-tailed) to compare the results, with P values of <0.05 indicating statistically significant difference.
Results
Activation of hedgehog signaling is associated with MDSC accumulation
Aberrant activation of hedgehog signaling is the driver for development of BCCs but the molecular and cellular mechanisms by which hedgehog signaling mediates tumor development are not completely understood. Using K14-creER and R26-SmoM2YFP (21–23) mice, we established mouse models of BCCs (Fig. 1A) and examined changes in cell populations of the skin epidermis. As shown in Fig. 1B and C, we found accumulation of CD11b+Gr1+ cells and a decrease in CD3+ cells in the tumor, compared with normal skin. Similar changes of CD11b+Gr1+ were also observed in peripheral blood and spleen of tumor-bearing mice (Supplementary Fig. S1). We noticed that the severe skin phenotype (or with a high percentage of tumor area) is associated with a higher level of CD11b+Gr1+ cell population and a lower level of CD3+ cells. In addition to these populations, we observed an increase in the hair follicle stem cell population (20) as well as in tumor-associated fibroblasts (Supplementary Fig. S2), but a decrease in γδT cells (not shown). Tregs (CD4+ CD25+ Foxp3+) are not detectable in the skin of these mice. CD11b and Gr1, which are markers for MDSCs, are generally not expressed in normal skin tissues. MDSCs are a group of cells with a suppressive activity on T-cell proliferation (3). To confirm CD11b+Gr1+ cell population as MDSCs, we purified CD11b+Gr1+ cells from spleen and tumors of K14-creER+/R26-SmoM2YFP+ mice and tested their effects on CFSE-labeled T-cell proliferation. Figure 1D–F showed suppression of T-cell proliferation by CD11b+Gr1+ cells. Similar to several reports in the literature (24, 25), we found that CD11b+Gr1+ cells from tumors were more effective than those from spleen on T-cell suppression. These results indicate that an immunosuppressive tumor microenvironment was created during development of BCCs.
Accumulation of MDSCs during SmoM2-mediated skin tumor development. K14-creER/R26-SmoM2YFP mice can be induced to express oncogenic SmoM2 in keratinocytes by oral administration of tamoxifen (see Materials and Methods). A, H&E images from mice without (left) or with (right) tamoxifen treatment. B, flow cytometric results of CD11b+Gr1+ cells. C, a summary of T cells (CD3+) in skin tissues. Each dot represents 1 mouse. D–F, suppressive activities of CD11b+Gr1+ cells isolated from spleen (E) and skin tumors (F) on proliferation of CFSE-labeled T cells. Purified T cells were first labeled with CFSE, and their proliferation was measured by the reduced intensity of CFSE contents after T-cell activation with CD3 and CD28 antibodies in the presence or absence (D) of CD11b+Gr1+ cells (see Materials and Methods for details). Triplets of samples were used for each experiment and the experiment was repeated three times with similar results. D, is the positive control for T-cell activation by CD3 and CD28 antibodies. **, P < 0.05 from Student t test.
Accumulation of MDSCs during SmoM2-mediated skin tumor development. K14-creER/R26-SmoM2YFP mice can be induced to express oncogenic SmoM2 in keratinocytes by oral administration of tamoxifen (see Materials and Methods). A, H&E images from mice without (left) or with (right) tamoxifen treatment. B, flow cytometric results of CD11b+Gr1+ cells. C, a summary of T cells (CD3+) in skin tissues. Each dot represents 1 mouse. D–F, suppressive activities of CD11b+Gr1+ cells isolated from spleen (E) and skin tumors (F) on proliferation of CFSE-labeled T cells. Purified T cells were first labeled with CFSE, and their proliferation was measured by the reduced intensity of CFSE contents after T-cell activation with CD3 and CD28 antibodies in the presence or absence (D) of CD11b+Gr1+ cells (see Materials and Methods for details). Triplets of samples were used for each experiment and the experiment was repeated three times with similar results. D, is the positive control for T-cell activation by CD3 and CD28 antibodies. **, P < 0.05 from Student t test.
The phenotype in BCCs was also observed in SmoM2-mediated rhabdomyosarcomas in CAG-creER/R26-SmoM2YFP mice (Supplementary Fig. S3; ref. 21), indicating that hedgehog signaling–mediated regulation on the immunosuppressive tumor microenvironment is not BCC-specific.
Abolishing TGF-β signaling reduces SmoM2-mediated tumor development
Previously, we have reported that TGF-β signaling is activated through upregulation of TGF-β2 in SmoM2-mediated skin tumors and is required for tumor development (15). This regulation may be a direct one because addition of Smoothened agonist purmorphamine alone in hedgehog-responsive C3H10T1/2 cells rapidly induced expression of TGF-β2 transcript, resulting in elevated SMAD2 protein phosphorylation, a marker for activated TGF-β signaling (15). On the basis of the review of the published literature (26–28), we hypothesized that TGF-β signaling is a good candidate pathway critical for MDSC recruitment in SmoM2-induced tumors.
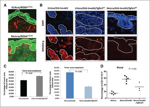
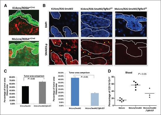
The role of TGF-β signaling in cancer is tissue context–dependent (28). TGF-β signaling in the tumor cells is tumor suppressive in early tumor development but gains tumor-promoting effects during metastasis. To examine the role of TGF-β signaling in the keratinocytes, we generated mice with tissue-specific gene deletion of Tgfbr2 under control of the keratinocyte-specific K14 promoter (29). Confirming the specificity, the reporter mouse K14-cre/ROSAmT/mG showed restricted expression of the GFP to epidermis (Fig. 2A). Furthermore, SMAD3 phosphorylation was hardly detectable in the tumor but was not affected in the tumor stroma of K14-cre/R26-smoM2/Tgfbr2f/f mice (Fig. 2B, SMAD3-p staining in the middle panel, tumor was circulated by the white line), supporting the conclusion that TGF-β signaling is compromised in keratinocytes of these animals. We found that K14-cre/R26-SmoM2YFP/Tgfbr2f/f mice, that had keratinocyte-specific Tgfbr2 deletion, developed significantly larger tumors (measured by tumor areas) than Tgfbr2-expressing K14-cre/R26-smoM2YFP mice (Fig. 2C, left). These data demonstrate that TGF-β signaling in keratinocytes is tumor suppressive.
Genetic evidence for the role of TGF-β signaling during SmoM2-induced tumor development. A, expression of GFP and tomato red in K14cre/ROSAmT/mG and Mx1cre/ROSAmT/mG reporter mice. GFP expression indicates cre recombination. The epidermis was within the white line. As expected, GFP expression was only observed within the epidermis in K14cre/ROSAmT/mG mice, whereas the epidermis from Mx1cre/ROSAmT/mG mice (after polyI:C stimulation) had GFP in both epidermis and dermis. B, images with phosphorylated SMAD3 staining (Smad3-P) in skin tissues of different mice. As readout of TGF-β signaling, phosphorylated SMAD3 was detected both in epidermis/tumor and dermis in K14cre/R26-SmoM2 (left and positive staining in red, and tumors were circulated by white lines). In K14cre/R26-SmoM2/Tgfbr2f/f mice in which Tgfbr2 was knockout in keratinocytes, phosphorylated SMAD3 was only detected in the stroma (*, positive cells in red). In contrast, Mx1cre/R26-SmoM2/Tgfbr2f/f mice, which had Tgfbr2 knockout in both keratinocytes and stroma/dermis, had almost no detectable phosphorylated SMAD3. Epidermis and tumors are circled by white lines. C, the percentage of tumor area/tissue area from multiple mice (n > 3) in each group. P values below 0.05 were regarded as statistically significant between Tgfβr2-expressing and Tgfβr2-deficient mice. D, the blood and spleen levels of CD11b+Gr1+ cells from Mx1-cre mice. The levels of CD11b+Gr1+ cells from blood and spleen are associated with the severity of skin tumor phenotypes. Mx1-cre/SmoM2/Tgfβr2f/f mice had a significant decrease of CD11b+Gr1+ cell population in blood and spleen in comparison with Tgfbr2-expressing Mx1-cre/SmoM2 mice (P < 0.05).
Genetic evidence for the role of TGF-β signaling during SmoM2-induced tumor development. A, expression of GFP and tomato red in K14cre/ROSAmT/mG and Mx1cre/ROSAmT/mG reporter mice. GFP expression indicates cre recombination. The epidermis was within the white line. As expected, GFP expression was only observed within the epidermis in K14cre/ROSAmT/mG mice, whereas the epidermis from Mx1cre/ROSAmT/mG mice (after polyI:C stimulation) had GFP in both epidermis and dermis. B, images with phosphorylated SMAD3 staining (Smad3-P) in skin tissues of different mice. As readout of TGF-β signaling, phosphorylated SMAD3 was detected both in epidermis/tumor and dermis in K14cre/R26-SmoM2 (left and positive staining in red, and tumors were circulated by white lines). In K14cre/R26-SmoM2/Tgfbr2f/f mice in which Tgfbr2 was knockout in keratinocytes, phosphorylated SMAD3 was only detected in the stroma (*, positive cells in red). In contrast, Mx1cre/R26-SmoM2/Tgfbr2f/f mice, which had Tgfbr2 knockout in both keratinocytes and stroma/dermis, had almost no detectable phosphorylated SMAD3. Epidermis and tumors are circled by white lines. C, the percentage of tumor area/tissue area from multiple mice (n > 3) in each group. P values below 0.05 were regarded as statistically significant between Tgfβr2-expressing and Tgfβr2-deficient mice. D, the blood and spleen levels of CD11b+Gr1+ cells from Mx1-cre mice. The levels of CD11b+Gr1+ cells from blood and spleen are associated with the severity of skin tumor phenotypes. Mx1-cre/SmoM2/Tgfβr2f/f mice had a significant decrease of CD11b+Gr1+ cell population in blood and spleen in comparison with Tgfbr2-expressing Mx1-cre/SmoM2 mice (P < 0.05).
The above results, which are consistent with the common view of the tumor suppressive effect of TGF-β signaling in tumor epithelial cells (28), are different from our previous results using the TGF-β signaling inhibitor SD208 that TGF-β signaling inhibition reduced tumor size (15). To address this discrepancy, we performed additional genetic studies using Mx1-cre, which is active both in keratinocytes and in bone marrow–derived cells (30, 31). The reporter mouse Mx1-cre/ROSAmT/mG showed GFP expression both in the epidermis and the dermis (Fig. 2A). Successful deletion of TGF-β signaling was achieved in Mx1-cre/R26-SmoM2YFP/Tgfbr2f/f mice as indicated by nearly undetectable SMAD3 phosphorylation in epidermis and dermis (Fig. 2B, SMAD3-p staining in the right). In comparison with Tgfbr2-expressing Mx1-cre/R26-SmoM2YFP mice, we found a significant reduction of tumor area in Tgfbr2-deficient mice (Fig. 2C, right), indicating that TGF-β signaling is indeed required for SmoM2-mediated skin tumor development. Further analyses indicate that deletion of Tgfbr2 in Mx1-cre–expressing cells in this model decreased the level of CD11b+Gr1+ cell population (Fig. 2D), suggesting a possible role of TGF-β signaling in regulation of MDSC accumulation in skin tumors. No phenotypes were observed in Mx1-cre/Tgfbr2f/f mice or K14-cre/Tgfbr2f/f mice, indicating that the effects of TGF-β signaling in skin tumor are SmoM2-dependent.
Comparing the data from K14-cre mice with those from Mx1-cre mice, we conclude that the tumor-promoting effects of TGF-β signaling in the context of active hedgehog signaling come mainly from the tumor microenvironment, not the keratinocytes.
Activation of TGF-β signaling in multiple cell types in SmoM2-mediated cancer development
To show whether TGF-β signaling is responsible for MDSC accumulation in the tumor microenvironment, we first identified the specific stromal cell types with TGF-β signaling activation through detecting the level of SMAD2 phosphorylation, a marker for TGF-β signaling activation (27), by flow cytometry and immunofluorescent staining. As shown in Fig. 3, we found that >60% of CD11b+Gr1+ cells have detectable SMAD2 phosphorylation (Fig. 3B and C). SMAD2 phosphorylation was also detected in keratinocytes (Fig. 3A, positive cells in red), T cells (Fig. 3D–F), and fibroblasts (vimentin-positive in Fig. 3G). These results indicate that TGF-β signaling is activated in many cell types in the tumor microenvironment during BCC development and is associated with MDSC accumulation. However, with such widespread TGF-β signaling, it is impossible to genetically eliminate TGF-β–mediated signaling (via tissue-specific deletion of Tgfbr2) in all cell types.
TGF-β signaling activation in different cell populations in SmoM2-derived skin tumors. The level of TGF-β signaling was indicated by the level of phospho-SMAD2 detected by either flow cytometry or immunofluorescent staining of sorted cell populations. A, immunofluorescent staining of phosphorylated SMAD2 in skin of K14creER/R26-SmoM2 mice. Vimentin positive cells (green) indicate fibroblasts. Smad2P (red) was detectable in vimentin-positive and vimentin-negative cells. Keratinocytes (*) were mostly positive for Smad2P staining. B, immunofluorescent staining of phosphorylated SMAD2 (Smad2P, green) in sorted CD11b+Gr1+ cells. C, flow cytometry comparing phosphorylated SMAD2 antibody staining with the isotype control antibody in CD11b+Gr1+ cells. D–G, flow data on Smad2P-positive cells (percentage) in CD3+TCRβ+ (D), CD3+CD8+ (E), CD3+CD4+ (F), and vimentin positive (G) cell population, respectively. H, bone marrow (BM)–derived cells in skin tumors as indicated by GFP positivity in different cell populations after transplantation of GFP-expressing bone marrow cells into tamoxifen-treated K14-creER/R26-SmoM2YFP mice.
TGF-β signaling activation in different cell populations in SmoM2-derived skin tumors. The level of TGF-β signaling was indicated by the level of phospho-SMAD2 detected by either flow cytometry or immunofluorescent staining of sorted cell populations. A, immunofluorescent staining of phosphorylated SMAD2 in skin of K14creER/R26-SmoM2 mice. Vimentin positive cells (green) indicate fibroblasts. Smad2P (red) was detectable in vimentin-positive and vimentin-negative cells. Keratinocytes (*) were mostly positive for Smad2P staining. B, immunofluorescent staining of phosphorylated SMAD2 (Smad2P, green) in sorted CD11b+Gr1+ cells. C, flow cytometry comparing phosphorylated SMAD2 antibody staining with the isotype control antibody in CD11b+Gr1+ cells. D–G, flow data on Smad2P-positive cells (percentage) in CD3+TCRβ+ (D), CD3+CD8+ (E), CD3+CD4+ (F), and vimentin positive (G) cell population, respectively. H, bone marrow (BM)–derived cells in skin tumors as indicated by GFP positivity in different cell populations after transplantation of GFP-expressing bone marrow cells into tamoxifen-treated K14-creER/R26-SmoM2YFP mice.
Our alternative approach was to perform bone marrow transplantation using wild-type or Tgfbr2-deficient bone marrow. Indeed, in our bone marrow transplantation experiments using GFP-expressing bone marrow cells (32) with the level of bone marrow cell engraftment of 70% or more, we found 40% of GFP-positive cells in the total epidermal cells (Fig. 3H), indicating more than half of the epidermal cells in the tumor were derived from bone marrow cells in SmoM2-derived skin tumors. In addition, around 70% of CD3+CD4+, CD3+CD8+, MDSC, and vimentin+ cells were GFP-positive (Fig. 3H), suggesting that most of these cells are derived from bone marrow. In contrast, less than 30% of γδT cells were GFP-positive (Fig. 3H), which is consistent with the literature that most γδT cells emerge from thymus in early postnatal stage mice (33).
Taken together, our bone marrow transplantation studies indicated that numerous cell types in the tumor stromal compartment are derived from bone marrow cells. On the basis of these data, we predicted that transplantation of bone marrow cells with Tgfbr2 deficiency into K14-cre/R26-SmoM2YFP mice would allow us to assess the role of TGF-β signaling for the tumor microenvironment.
TGF-β signaling in bone marrow–derived cells is required for hedgehog-induced skin cancer development
To examine the role of TGF-β signaling in tumor microenvironment for tumor initiation and development, we performed bone marrow transplantation before induction of SmoM2 expression. The donor bone marrow cells were either Tgfbr2-deficient (from polyI:C-treated Mx1-cre/Tgfbr2f/f mice) or wild-type control (fromTgfbr2f/fmice), whereas the recipient mice were all K14-creER/R26-SmoM2YFP. Expression of SmoM2 was induced by oral administration of tamoxifen (Fig. 4A). Mice were monitored daily to examine the severity of skin tumor development. We found that although mice receiving wild-type bone marrow cells developed skin lesions and BCC-like tumors (Fig. 4B), mice receiving Tgfbr2-deficient bone marrow cells had only minimal cell proliferation in the skin (Supplementary Fig. S4) and showed significantly slower tumor development (Fig. 4C, P value = 0.007). In fact, we observed only residual tumors in many skin sections (indicated by a blue arrowhead in Fig. 4B at 8 weeks, also in Supplementary Fig. S4A), indicating a slow tumor development. Consistent with these results, we found a high level of EDU incorporation in mice with control bone marrow but a very low level in mice with Tgfbr2-deficient bone marrow (Supplementary Fig. S4). Only a low level of phosphorylated SMAD2 staining was detected in mice with Tgfbr2-deficient bone marrow (arrows in mouse #477, Supplementary Fig. S5). We also observed an association between reduced TGF-β signaling and decreased number of CD11b+Gr1+ cells in the peripheral blood (Fig. 4D) and in the skin tumors (Supplementary Fig. S6).
Effects of Tgfbr2 deficiency in bone marrow-derived cells for SmoM2-induced tumor development. A, a diagram of the experimental design. Before bone marrow transplantation, recipient mice were irradiated (1 × 7 Gy and 1 × 4 Gy with 4 hours in between) before tail vein injection with 5 × 106 bone marrow cells per mouse. Tamoxifen was used to induce cre expression in K14-positive cells (keratinocytes); peripheral blood and tail skin biopsies were collected at different time points for analyses. B, H&E staining of skin sections from SmoM2-derived skin tumors with wild-type (WT; left) or Tgfbr2-deficient (right) bone marrow-derived cells before SmoM2 induction. C, tumor growth in mice with WT (blue) or Tgfbr2 deficiency (pink) in bone marrow-derived cells. The difference of tumor growth between the two groups was statistically significant (P = 0.007 by the Student t test; matched groups and two tailed). The time shown in this figure was the weeks after SmoM2 induction. D, the level of CD11b+Gr1+ cells in peripheral blood of different mice.
Effects of Tgfbr2 deficiency in bone marrow-derived cells for SmoM2-induced tumor development. A, a diagram of the experimental design. Before bone marrow transplantation, recipient mice were irradiated (1 × 7 Gy and 1 × 4 Gy with 4 hours in between) before tail vein injection with 5 × 106 bone marrow cells per mouse. Tamoxifen was used to induce cre expression in K14-positive cells (keratinocytes); peripheral blood and tail skin biopsies were collected at different time points for analyses. B, H&E staining of skin sections from SmoM2-derived skin tumors with wild-type (WT; left) or Tgfbr2-deficient (right) bone marrow-derived cells before SmoM2 induction. C, tumor growth in mice with WT (blue) or Tgfbr2 deficiency (pink) in bone marrow-derived cells. The difference of tumor growth between the two groups was statistically significant (P = 0.007 by the Student t test; matched groups and two tailed). The time shown in this figure was the weeks after SmoM2 induction. D, the level of CD11b+Gr1+ cells in peripheral blood of different mice.
We then assessed whether deletion of Tgfbr2 in bone marrow has any effects on tumors developed from SmoM2 expression. We first induced SmoM2 expression by tamoxifen administration and then performed bone marrow transplantation (Fig. 5A). We examined skin lesions receiving wild-type or Tgfbr2-deficient bone marrow cells, and found that mice receiving Tgfbr2-deficient bone marrow cells had a significant reduction in tumor area (Fig. 5B and C). Irradiation during bone marrow transplantation did not affect tumor development because no significant difference in tumor area was observed between irradiated mice and those without irradiation (not shown). Compared with mice receiving wild-type control bone marrow cells, we found that Tgfbr2 deletion in bone marrow–derived cells decreased the tumor size (Fig. 5C). These data indicate that stromal Tgfbr2 signaling plays a positive role in SmoM2-mediated tumor development as well as tumor maintenance.
Effects of Tgfbr2 knockout in BM-derived cells on existing SmoM2-derived tumors. A, a diagram of the experimental design. In brief, SmoM2 was first induced by tamoxifen before bone marrow (BM) transplantation. Six weeks later, skin biopsies were collected for histology analyses. B, H&E staining of skin sections with WT (top) or Tgfbr2 deficiency (bottom) in the bone marrrow (BM)-derived cells after SmoM2 induction. C, the percentage of tumor areas in different groups of mice.
Effects of Tgfbr2 knockout in BM-derived cells on existing SmoM2-derived tumors. A, a diagram of the experimental design. In brief, SmoM2 was first induced by tamoxifen before bone marrow (BM) transplantation. Six weeks later, skin biopsies were collected for histology analyses. B, H&E staining of skin sections with WT (top) or Tgfbr2 deficiency (bottom) in the bone marrrow (BM)-derived cells after SmoM2 induction. C, the percentage of tumor areas in different groups of mice.
To examine whether our data on TGF-β signaling are limited to BCCs or has a significant role in other type of tumors, we assessed the effects of Tgfbr2 deficiency in bone marrow–derived cells on tumor growth of melanoma cell line B16-F10 (Supplementary Fig. S7). First, we generated mice with wild-type or Tgfbr2-deficient bone marrow. Cell surface marker analyses indicated a nearly complete engraftment of transplanted bone marrow. These mice were then implanted with B16-F10 cells via subcutaneous injection (2 × 105 cells/mouse), and the tumor size was measured weekly. As shown in Supplementary Fig. S7A, we found a significant reduction of tumor growth in mice receiving Tgfbr2-deficient bone marrow cells. At the end of the study, we sacrificed the mice and obtained the tumor weight from all the mice. Tumors in mice receiving Tgfbr2-deficient bone marrow cells had less tumor mass than those receiving wild-type bone marrow cells (Supplementary Fig. S7B and S7C). These results demonstrate that the tumor-promoting role of TGF-β signaling in the tumor environment seems not restricted to BCC.
The molecular basis for MDSC accumulation during skin carcinogenesis
To determine whether the increase of MDSCs is a result of cell proliferation at the tumor site, we measured DNA synthesis of various cell populations in normal and tumorous skin tissues by EDU labeling. After EDU labeling for 14 hours in mice, we sorted various cell populations. As shown in Supplementary Fig. S8, we found that tumorous skin tissues have high levels of EDU labeling in keratinocytes, T cells, and γδT cells but very low labeling in CD11b+Gr1+ cells (Supplementary Fig. S8A). Furthermore, we compared EDU labeling of CD11b+Gr1+ cells from different sites (tumors, peripheral blood, and spleen). EDU labeling in CD11b+Gr1+ cells from spleen and peripheral blood was 50% and 15%, respectively, but less than 5% in tumor-derived CD11b+Gr1+ cells (Supplementary Fig. S8B). These results indicate that MDSC accumulation at the tumor site is not due to elevated cell proliferation, more likely a result of cell migration.
To elucidate the molecular mechanisms by which the MDSC population is recruited to the tumor microenvironment, we examined expression of cytokines and chemokines commonly expressed in normal or diseased skin. Of 30 relevant candidates, we found 12 of them with elevated expression in mouse BCCs. In particular, we found increased expression of Ccl2, Ccr2, Csf1, Cxcl2, Il17, and Il1b in skin tumors [Fig. 6A, comparison between R26-SmoM2 (as wild-type skin) mice and K14-creER/R26-SmoM2YFP mice (as BCC skin)]. Similar results were also observed through comparison between Mx1-cre/R26-SmoM2YFP mice and R26SmoM2 mice (Fig. 6B and Supplementary Fig. S9). To determine the candidate chemokines and chemokine receptors, we tried to detect the chemokines and the matched receptors. We found elevated expression of Ccl2 and the gene transcript for its receptor CCR2 in the tumor (Fig. 6B). Similarly, expression of Cxcl12 and the transcript for its receptor CXCR4 was also elevated in the tumor. In some instances, we did not detect expression of the receptor despite high levels of chemokines (e.g., Cxcl2, Cxcl4, and Cxcr2). We also examined whether their expression was regulated by TGF-β signaling through comparing Mx1-cre/R26-SmoM2YFP/Tgfbr2wt with Mx1-cre/R26-smoM2YFP/Tgfbr2f/f mice (Fig. 6B and Supplementary Fig. S9). Those genes regulated by TGF-β signaling are likely the candidates for additional studies.
Expression of chemokines, cytokines, and inflammatory factors in SmoM2-mediated skin tumors. A, altered expression of chemokines, cytokines, and inflammatory factors in SmoM2-driven skin tumors. Comparison between K14-creER/R26-SmoM2 (as WT skin) mice and R26-SmoM2 mice (as BCC skin) showed significant elevation of gene expression for Csf1, Csf3, Ccr2, Ccl2, cxcl10, Ccl17, Cxcr4, Cxcl12, Cxcl1, Cxcl2, Il1b, S100a8, and S100a9, but not Cxcr2. B, examples of factors regulated by TGF-β signaling in skin tissues. Significant difference between normal and tumorous skin tissues was noticed, whereas significant reduction between Mx1-cre/R26-SmoM2 and Mx1-cre/R26-SmoM2/Tgfbr2f/f mice was also observed (P values < 0.05 by the Student t test). C, expression of chemokines and their receptors in different cell populations of SmoM2-driven skin tumors. Significant elevation of gene expression was observed (P values < 0.05). D, ELISA analysis of the CCL2 protein level in peripheral blood and skin tissues from tumor-bearing mice, with a comparison with the serum level of CCL2 from R26-SmoM2 mice (no tumor-bearing control). Although control mice had nearly undetectable CCL2 protein in the serum, the serum level of CCL2 protein in tumor-bearing mice reached approximately 200 pn/mL. The highest level was detected in the skin tumor (∼1,000 pg/mL). It thus seems that there is a CCL2 protein gradient from a low level in the serum to a high level in the tumor.
Expression of chemokines, cytokines, and inflammatory factors in SmoM2-mediated skin tumors. A, altered expression of chemokines, cytokines, and inflammatory factors in SmoM2-driven skin tumors. Comparison between K14-creER/R26-SmoM2 (as WT skin) mice and R26-SmoM2 mice (as BCC skin) showed significant elevation of gene expression for Csf1, Csf3, Ccr2, Ccl2, cxcl10, Ccl17, Cxcr4, Cxcl12, Cxcl1, Cxcl2, Il1b, S100a8, and S100a9, but not Cxcr2. B, examples of factors regulated by TGF-β signaling in skin tissues. Significant difference between normal and tumorous skin tissues was noticed, whereas significant reduction between Mx1-cre/R26-SmoM2 and Mx1-cre/R26-SmoM2/Tgfbr2f/f mice was also observed (P values < 0.05 by the Student t test). C, expression of chemokines and their receptors in different cell populations of SmoM2-driven skin tumors. Significant elevation of gene expression was observed (P values < 0.05). D, ELISA analysis of the CCL2 protein level in peripheral blood and skin tissues from tumor-bearing mice, with a comparison with the serum level of CCL2 from R26-SmoM2 mice (no tumor-bearing control). Although control mice had nearly undetectable CCL2 protein in the serum, the serum level of CCL2 protein in tumor-bearing mice reached approximately 200 pn/mL. The highest level was detected in the skin tumor (∼1,000 pg/mL). It thus seems that there is a CCL2 protein gradient from a low level in the serum to a high level in the tumor.
Next, we examined expression of these genes in distinct cell populations in mouse BCCs. For cell population analyses, we first obtained single cells from mice. Antibodies specific to T cells (CD3, CD4, CD8, TCR-β, and TCRγδ), MDSCs (CD11b+Gr1+), and nonimmune cells (CD11b−Gr1−CD3−) were used for cell sorting, and the sorted cells were analyzed for gene expression by real-time PCR. We found that Ccr2 was highly expressed in MDSCs (Fig. 6C), whereas Il17 was specifically expressed in γδT cells (Supplementary Fig. S10). Keratinocytes and fibroblasts do not have specific cell surface markers but were enriched in the CD3−CD11b−Gr1− subset. We found that Ccl2 was highly expressed in CD3−CD11b−Gr1− cells (Fig. 6C).
High Ccr2 expression in CD11b+Gr1+ cells (Fig. 6C) and high Ccl2 in CD3−CD11b−Gr1− skin cells (mainly keratinocytes and fibroblasts) suggested that the CCL2/CCR2 signaling axis may play an important role for MDSC recruitment into the tumor site. ELISA analysis showed that the serum level of CCL2 was barely detectable in mice without skin tumors, but was increased to approximately 200 pg/mL in tumor-bearing mice (Fig. 6D). The level of CCL2 in the skin tissue of tumor-bearing mice reached 1,000 pg/mL (Fig. 6D). This CCL2 gradient (high in the skin and low in the peripheral blood) is consistent with our hypothesis that CCL2 is an important chemokine to recruit CCR2-expressing MDSCs.
To test our hypothesis, we performed Boyden chamber chemotaxis assays with purified CD11b+Gr1+ cells in the top chamber with other purified cell population in the bottom chamber. We found that CD3−CD11b−Gr1− cells (high Ccl2 expression) were more effective than CD3+γδT+ cells (low Ccl2 expression) in promoting migration of CD11b+Gr1+ cells (high Ccr2 expression; Fig. 7A). When the CCR2 inhibitor RS102895 (34) was incubated with CD11b+Gr1+ cells during chemotaxis assay, CD3−CD11b−Gr1− cell–mediated cell migration was abolished (Fig. 7A). This effect seems to be specific because the CXCR4 inhibitor AMD3100 (35) had little effects on CD3−CD11b−Gr1− cell–mediated cell migration of CD11b+Gr1+ cells (Supplementary Fig. S11). Furthermore, we found that addition of CCL2 in the bottom chamber was sufficient to induce CD11b+Gr1+ migration, which was prevented in the presence of CCR2 antagonist RS102895 (Fig. 7B). Addition of three chemokines CCL2, CCL7, and CCL8 had similar effects as CCL2, suggesting that CCL2 is the major player in MDSC recruitment. These results demonstrated that the CCL2/CCR2 signaling axis is capable of promoting MDSC migration.
Regulation of CD11b+Gr1+ migration, recruitment, and tumor development by the CCL2/CCR2 signaling axis. A, effects of different cell populations (sorted and placed in the bottom chamber) on CD11b+Gr1+ cell migration. CD11b−Gr1− cells, which include keratinocytes and fibroblasts, are more effective in inducing migration of CD11b+Gr1+ cells toward the bottom chamber than γδT cells. When CCR2 antagonist RS102895 was used to incubate with CD11b+Gr1+ cells, migration of CD11b+Gr1+ cells was greatly reduced. B, the effect of CCL2 for CD11b+Gr1+ cell migration. Migrated CD11b+Gr1+ cells (top chamber) into the bottom chamber in the presence of CCL2, CCL2/7/8, or the control media was examined using Boyden chambers. A P value of <0.05 was regarded as statistically significant (indicated as * in comparison with the medium control or as ** in comparison with the control treatment). Tumor-bearing K14-creER/R26-SmoM2YFP mice were treated with CCR2 antagonists RS102895 (topical application at 1 μmol/L once a day for 10 days), RS504393 (oral gavage at 2 mg/kg body weight twice daily for 7 days), or the control solvent for each treatment. Tumor areas in each group were measured by ImageJ after H&E staining. C, H&E pictures from RS504393-treated mice (oral gavage), and D, the average tumor areas in each group. RS-102895 has the similar results as RS504393 (data not shown). E, percentage of CD11b+Gr1+ cells at the tumor site of RS504393-treated mice. F, the summary of CD11b+Gr1+ cell population in skin tissues (indicated as skin) and peripheral blood (indicated as blood) of tumor-bearing mice with (indicated as CCR2 inhibitor) or without RS504393 treatment (indicated as Ctr). The significant difference between the treatment group and the control was calculated by the Student t test (two samples), with a P value of <0.05 as statistically significant (indicated as *). Significant reduction of MDSC population by CCR2 inhibitor in the skin tissues, not in the blood, was observed.
Regulation of CD11b+Gr1+ migration, recruitment, and tumor development by the CCL2/CCR2 signaling axis. A, effects of different cell populations (sorted and placed in the bottom chamber) on CD11b+Gr1+ cell migration. CD11b−Gr1− cells, which include keratinocytes and fibroblasts, are more effective in inducing migration of CD11b+Gr1+ cells toward the bottom chamber than γδT cells. When CCR2 antagonist RS102895 was used to incubate with CD11b+Gr1+ cells, migration of CD11b+Gr1+ cells was greatly reduced. B, the effect of CCL2 for CD11b+Gr1+ cell migration. Migrated CD11b+Gr1+ cells (top chamber) into the bottom chamber in the presence of CCL2, CCL2/7/8, or the control media was examined using Boyden chambers. A P value of <0.05 was regarded as statistically significant (indicated as * in comparison with the medium control or as ** in comparison with the control treatment). Tumor-bearing K14-creER/R26-SmoM2YFP mice were treated with CCR2 antagonists RS102895 (topical application at 1 μmol/L once a day for 10 days), RS504393 (oral gavage at 2 mg/kg body weight twice daily for 7 days), or the control solvent for each treatment. Tumor areas in each group were measured by ImageJ after H&E staining. C, H&E pictures from RS504393-treated mice (oral gavage), and D, the average tumor areas in each group. RS-102895 has the similar results as RS504393 (data not shown). E, percentage of CD11b+Gr1+ cells at the tumor site of RS504393-treated mice. F, the summary of CD11b+Gr1+ cell population in skin tissues (indicated as skin) and peripheral blood (indicated as blood) of tumor-bearing mice with (indicated as CCR2 inhibitor) or without RS504393 treatment (indicated as Ctr). The significant difference between the treatment group and the control was calculated by the Student t test (two samples), with a P value of <0.05 as statistically significant (indicated as *). Significant reduction of MDSC population by CCR2 inhibitor in the skin tissues, not in the blood, was observed.
Inhibiting CCL2/CCR2 signaling reduced SmoM2-mediated carcinogenesis
To demonstrate the significance of the CCL2/CCR2 signaling axis for SmoM2-mediated tumor formation, we treated K14-cre/R26-SmoM2YFP mice with the specific CCR2 inhibitors RS102895 (1 μmol/L for topical application) or RS504393 (2 mg/kg for oral gavage twice daily; ref. 36) for 5 days (18, 19). After treatment, we compared tumor areas by ImageJ analysis of H&E slides from skin sections, and found a significant reduction of tumor area (>50% with P < 0.05; Fig. 7C and D). This decrease in tumor was correlated with a significant reduction of CD11b+Gr1+ cells (from 5.8%–2.2%, Fig. 7E and F) in the tumor microenvironment (P value < 0.05). In contrast, RS504393 had no significant effects on MDSCs in the peripheral blood (Fig. 7F), indicating that CCR2 is critical for recruitment of MDSCs to the tumor site. We also noticed that the effect was more dramatic with oral gavage administration of the drug. These results indicated that specific inhibition of the CCL2/CCR2 signaling axis was sufficient to decrease the level of MDSC cell population at the tumor site and to reduce SmoM2-mediated skin tumor development.
Discussion
Tumor-induced increase in MDSC population at the tumor site, in peripheral blood, and in spleen of tumor-bearing mice is an important immune escape mechanism (37). It is believed that tumor secreted growth factors, chemokines and enzymes regulate MDSCs, but the exact signaling events responsible for MDSC expansion, recruitment, and activation are not completely understood in many tumor models using genetically engineered mice. There are at least two models to explain how MDSCs are regulated during tumor development. The one-signal model proposes that one signal is sufficient to regulate all aspects (generation, recruitment, and activation) of MDSC regulation, in which the two-signal model suggests at least two signals are needed to regulate these processes. More publications now support the two-signal model (reviewed in ref. 13). Our data are in agreement with the two-signal model. In our study, we found a critical role of TGF-β signaling in bone marrow–derived cells for recruitment of MDSCs to the tumor site, which was accomplished by regulation of the CCL2/CCR2 signaling axis. In support of our hypothesis, we have shown that inhibition of CCR2 reduced the number of MDSCs in the skin tissue, but not MDSCs in peripheral blood (Fig. 7F). These results demonstrate that the levels of MDSCs in peripheral blood and at the tumor site were differentially regulated, with the CCL2/CCR2 signaling axis as the major regulator for MDSC population at the tumor site in our model.
In this study, we revealed an important role of TGF-β signaling in promoting tumor development. Our previous studies suggested direct regulation of TGF-β2 by hedgehog signaling (15). Using keratin 14 promoter–driven expression of oncogenic SmoM2, we detected activated TGF-β signaling in many cell types in addition to keratinocytes (see Fig. 3). Many of these cells are derived from bone marrow during SmoM2-mediated tumor formation. We showed that Tgfbr2 deficiency in keratinocytes accelerated tumor formation (Fig. 2), whereas Tgfbr2 deletion in bone marrow–derived cells (Figs. 4 and 5) decreased SmoM2-mediated tumor development, indicating a tumor-promoting effect of TGF-β signaling during BCC development. These studies are consistent with a recent report on myeloid cell–specific Tgfbr2 deletion in the mammary gland tumors (38). Our findings are not BCC-specific because tumor growth of melanoma cell line B16F10 also required TGF-β signaling in bone marrow–derived cells (Supplementary Fig. S7). Because cell-specific targeting for drug delivery in the clinical setting is very challenging if not impossible, our revelation of the overall tumor–promoting function of TGF-β signaling for BCC has significant clinical implications. For example, topical application of TGF-β signaling inhibitors may be an effective way to treat skin cancer. We also want to point out that our conclusion may not be applicable for all other types of cancer because Tgfbr2 deletion seems to promote tumor development and progression in mammary gland malignancies (39, 40).
Our data indicate that the tumor-promoting effect of TGF-β signaling in the mouse model of BCCs is in part through recruitment of MDSC population to the tumor site, allowing tumor cells to escape from the immune surveillance system of the host (3). Although several studies have indicated a role of TGF-β signaling for recruitment of Treg cells (41–43), Treg cell accumulation at the tumor site in SmoM2-dependent tumors was hardly detectable in our mouse model, indicating that TGF-β signaling–mediated effect in BCCs may not be directly related to Treg cells. Our data are consistent with previous results on direct regulation of MDSCs by TGF-β signaling (3, 38, 44). We still do not know how tumor-secreted TGF-β molecules are transported to MDSCs in the peripheral blood, and one possibility is that TGF-β molecules are transported through tumor exosomes, which can travel and fuse with a variety of cell types (34).
There are many factors known to be involved in MDSC regulation, including CXCL1, CXCL5, CCL2, CCL3, and GM-CSF (granulocyte macrophage colony–stimulating factor; refs. 3, 14). In our studies, we detected a high level of Ccr2 in MDSC and elevated Ccl2 expression in the tumor microenvironment during tumor formation, and their expression is regulated by TGF-β signaling (Fig. 6). On the basis of our data, we propose a model for the role of TGF-β and the CCL2/CCR2 signaling axis for hedgehog-mediated tumor development. In this model (see Supplementary Fig. S12), activated hedgehog signaling induces TGF-β signaling activation, which functions as an immunosuppressive cytokine (45) to induce more expression of CCL2 and CCR2. The high concentration of CCL2 at the tumor site helps recruitment of MDSCs into the tumor site, and creates the immunosuppressive tumor microenvironment.
In conclusion, our studies reveal a novel signaling network of hedgehog–TGF-β–CCL2/CCR2 in the recruitment of MDSCs to the tumor site during hedgehog signaling–mediated tumor development (see Supplementary Fig. S12). Hedgehog signaling in keratinocytes triggers elevated expression of TGF-β molecules, which turn on a cascade of signaling events to create an immunosuppressive tumor microenvironment. This study may help understand the microenvironment in hedgehog signaling–associated tumors and provide new strategies for topical treatments of BCCs.
Disclosure of Potential Conflicts of Interest
No potential conflicts of interest were disclosed.
Authors' Contributions
Conception and design: Q. Fan, D. Gu, M.C. Yoder, M.H. Kaplan, J. Xie
Development of methodology: Q. Fan, D. Gu
Acquisition of data (provided animals, acquired and managed patients, provided facilities, etc.): Q. Fan, D. Gu, H. Liu, L. Yang, X. Zhang
Analysis and interpretation of data (e.g., statistical analysis, biostatistics, computational analysis): Q. Fan, D. Gu, H. Liu, X. Zhang, M.C. Yoder, J. Xie
Writing, review, and/or revision of the manuscript: Q. Fan, D. Gu, M.C. Yoder, M.H. Kaplan, J. Xie
Administrative, technical, or material support (i.e., reporting or organizing data, constructing databases): Q. Fan, D. Gu, L. Yang, X. Zhang, J. Xie
Study supervision: J. Xie
Grant Support
This work was supported by the National Cancer Institute (R01CA155086 and R01CA94160), The Wells Center for Pediatric Research, and IU Simon Cancer Center.
The costs of publication of this article were defrayed in part by the payment of page charges. This article must therefore be hereby marked advertisement in accordance with 18 U.S.C. Section 1734 solely to indicate this fact.






