Abstract
The c-Jun N-terminal protein kinase (JNK) and its two direct activators, namely the mitogen-activated protein kinase (MAPK) kinase 4 (MKK4) and MKK7, constitute a signaling node frequently mutated in human pancreatic ductal adenocarcinoma (PDAC). Here we demonstrate the cooperative interaction of endogenous expression of KrasG12D with loss-of-function mutations in mkk4 or both, mkk4 and mkk7 genes in the pancreas. More specifically, impaired JNK signaling in a subpopulation of Pdx1-expressing cells dramatically accelerated the appearance of KrasG12D-induced acinar-to-ductal metaplasia and pancreatic intraepithelial neoplasias, which rapidly progressed to invasive PDAC within 10 weeks of age. Furthermore, inactivation of mkk4/mkk7 compromised acinar regeneration following acute inflammatory stress by locking damaged exocrine cells in a permanently de-differentiated state. Therefore, we propose that JNK signaling exerts its tumor suppressive function in the pancreas by antagonizing the metaplastic conversion of acinar cells toward a ductal fate capable of responding to oncogenic stimulation. Cancer Res; 74(12); 3344–56. ©2014 AACR.
Introduction
Pancreatic ductal adenocarcinoma (PDAC) is one of the most lethal cancers with less than 4% of patients surviving past 5 years of diagnosis. More than 90% of human cases of invasive PDAC harbor activating mutations in the proto-oncogene Kras (1). According to the idea that Kras is a critical driver in disease initiation, endogenous expression of a KrasG12D mutant allele in the pancreas of genetically engineered mouse models faithfully reproduced the histologic changes characteristic of human tumors (2). These included the formation of intraepithelial neoplasias (PanIN), the most common precursor lesions observed in human PDAC. Similar to human PanINs, PanIN lesions in mice (mPanIN) expressing physiologic level of KrasG12D progressed with age through defined histologic and molecular stages (2). However, KrasG12D alone rarely induces full-blown pancreatic cancer (2, 3). Therefore, this model has also provided an excellent system to identify additional genetic alterations that interact with oncogenic Kras to accelerate the progression of mPanINs to invasive and metastatic PDAC.
Considering the ductal morphology of the carcinoma cells and their ability to express markers of ductal differentiation, the cell-of-origin susceptible to PanIN formation was initially believed to be within the ductal epithelium. However, this idea was challenged by the demonstration that induced expression of KrasG12D in differentiated ductal cells failed to yield a neoplastic phenotype (4). In contrast, spontaneous induction of mPanINs was observed following KrasG12D expression in the acinar compartment of young mice (5, 6). However, acinar cells in older animals become refractory to transformation by oncogenic Kras (KrasG12D or KrasG12V), even in combination with inactivation of tumor suppressor genes such as p53 and Ink4A/Arf (7–9). Interestingly, the resistance of adult mice to oncogenic Kras expression in acinar cells can be overcome by pancreatitis, one of the highest risk factor for PDAC development in human (7–10).
The importance of mutations known to occur in PDAC (Kras, TP53, CDKN2A, SMAD4) was reaffirmed by whole exome sequencing and copy number analyses of human pancreatic tumors (11, 12). In addition, these studies revealed novel significantly mutated genes, including a clustering of mutations in multiple components of the c-Jun NH2-terminal kinase (JNK) signaling pathway. JNK was originally identified as the mitogen-activated protein kinase (MAPK) responsible for regulating by phosphorylation the activity of c-Jun (13, 14). This discovery was a major breakthrough considering that the stimulation of c-Jun activity was known to be essential for cooperating with Ha-ras in oncogenic transformation (15). Like other MAPKs, JNK is activated upon dual phosphorylation by MAPK kinases (MKK), namely MKK4 and MKK7 (16). Forward genetic screens in mice carrying the KrasG12D allele and Pdx1-Cre transgene using Sleeping Beauty transposon mutagenesis confirmed the potential function of MKK4 as a tumor suppressor in pancreatic cancer (17, 18).
Although JNK is predicted to be an important component of signal transduction in Ras-mediated oncogenesis, the requirement of JNK signaling in pancreatic tumorigenesis has never been investigated in vivo. Consequently, we examined the effect of pancreas-specific mkk4 and mkk7 gene deletion in the context of endogenous KrasG12D expression and in the setting of pancreatitis to increase our molecular understanding by which activated Kras contributes to pancreatic cancer.
Materials and Methods
Mouse strains
The Pdx1-CreER line was provided by Doug Melton (19), KrasG12D knock in strain was provided by Tyler Jacks (20). Floxed (lox) mkk4 and mkk7 strains were generated in our laboratories (21, 22). Pdx1-CreER;mkk4/7+/lox and KrasG12D;mkk4/7+/lox mice were intercrossed to generate control and experimental animals. Tamoxifen (14 μg; Sigma-Aldrich) was administrated by oral gavage to lactating dams 7 days post-parturition to induce Cre-mediated recombination of lox-alleles in offspring. The mouse strains were maintained in a pathogen-free facility at the University of Manchester Biological Safety Unit. All animal procedures were performed under license in accordance with the UK Home Office Animals (Scientific Procedures) Act (1986) and institutional guidelines.
Acute pancreatitis model
Five weeks old offspring received six hourly intraperitoneal injection of PBS or cerulein (50 μg/kg body weight; Sigma-Aldrich) on 2 days separated by a 48 hours period.
Immunoblot analysis
Proteins were extracted by homogenizing tissue samples in RIPA buffer containing inhibitors of proteases and protein phosphatases. Extracts (20 μg) were resolved by SDS-polyacrylamide gel electrophoresis (SDS-PAGE) and electrophoretically transferred to an Immobilon-P membrane (Millipore, Inc.). The membranes were saturated in 3% nonfat dry milk and probed overnight with antibodies (1:1,000) to JNK (Santa Cruz Biotechnology), phospho (p)-JNK (Cell Signaling Technology), MKK4 (Cell Signaling Technology), MKK7 (Cell Signaling Technology), or tubulin (Sigma). Immunecomplexes were detected by enhanced chemiluminescence.
Protein kinase assay
Endogenous JNK activity was measured in pancreatic extracts (250 μg) following immunoprecipitation using the JNK1/3 antibody (Santa Cruz Biotechnology) in kinase buffer containing [γ-32P] ATP (10 Ci/mmol) and 1 μg of GST-cJun. The radioactivity incorporated into the recombinant protein was quantified after SDS-PAGE by PhosphorImager analysis (21).
Immunohistochemical and immunofluorescence analyses
Freshly isolated biopsies of the pancreas were fixed in 10% neutral-buffered formulin (Sigma-Aldrich) for 16 hours and embedded in paraffin. Five-μm-thick sections were deparaffinized, rehydrated, and treated in boiling sodium citrate buffer (10 mmol/L pH 6.0) for 10 minutes to unmask antigens. Endogenous peroxidase activity was quenched by treating the slides with 3% hydrogen peroxide for 10 minutes. Sections were blocked in PBS containing 10% goat serum, 1% BSA, and 0.1% Triton-X100 for 1 hour at room temperature before being incubated overnight at 4°C with primary antibodies to amylase (1:50; Santa Cruz Biotechnology), β-catenin (1:1,500; Cell Signaling Technology), CK19 (TromaIII 1:75; DSHB), MKK4 (1:50; Cell Signaling Technology), Notch ICD (1:200; Abcam), p-ERK1/2 (1:50; Cell Signaling Technology), p-JNK (1:50; Cell Signaling Technology), p-STAT3 (1:50; Cell Signaling Technology), Pdx1 (1:10,000; Beta Cell Biology Consortium), smooth muscle actin (αSMA; 1:800; Abcam), Sox9 (1:2,000; Millipore), or TGFβ (1:25; Abcam). After incubation with secondary biotinylated antibodies (1:200; Vector Laboratories), sections were processed using the Vectastain Elite ABC Kit (Vector Laboratories). The presence of the antigens was revealed using diaminobenzadine tetrachloride (DAB, brown; Vector Laboratories) and counter stained with nuclear red or with hematoxylin (blue). Brightfield images were taken using a Zeiss Axio Scope A1 microscope. For immunofluorescence, amylase and CK19 were detected by Alexa Fluor Goat Anti-Rabbit-488 (1:200; Invitrogen) or donkey anti-rat-Cy3 (1:400; Jackson Immuno), respectively. Images were captured using an Olympus BX51 microscope.
Evaluation of CK19 and amylase-positive area
A minimum of six random and nonoverlapping fluorescent images separated by a depth of 100 μm were collected from at least three mice per condition. ImageJ was used to calculate the percentage area covered by amylase or CK19 expression and the percentage area of colocalization via the “Colocalization Highlighter” ImageJ plugin. Measurements were normalized to pancreatic tissue area and expressed as a ratio.
Histopathologic evaluation
Scoring of PanIN lesions was conducted blind by a clinical pancreatic pathologist (R.F.T. McMahon). Three paraffin sections of at least 200 μm apart were visualized at ×10 magnification and the most prominent histologic phenotype of each view recorded (from ADM to PDAC). The five highest-grade lesions from each section were used to calculate the mPanIN score index as follows: 1 × (#PanIN-1A) + 2 × (#PanIN-1B) + 3 × (#PanIN-2) + 4 × (#PanIN3/PDAC). Scores can therefore range from 0 (no PanIN lesions) to 20 (5 PanIN3/PDAC). The data are presented as an average across the three sections from at least two mice.
Statistical analysis
Statistical significance was determined using 2-tailed Student t test for two samples with unequal variance. For all mouse tissue experiments, images represent at least three mice.
Results
Generation of mouse strains with pancreas-specific mkk4/mkk7 gene deletion
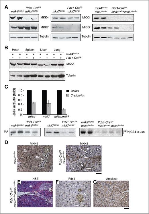
Conditional deletion of the mkk4 and mkk7 loci through Cre-mediated recombination generates bone-fides null alleles (23). Here, the promoter of the Pdx1 gene was utilized to drive the expression of Cre in the pancreas of mkk4/7lox/lox mice. Pdx1 is expressed in acini and islets at all stages of embryonic development and in postnatal mice, whereas duct progenitors express Pdx1 only between E9.5 and E11.5 (19). To avoid potential developmental defects caused by early embryonic loss of MKK4 and MKK7, we used an inducible form of Cre, namely CreER. Genetic recombination was induced in offspring through the milk of lactating dams that had received tamoxifen by oral gavage 7 days after parturition.
Immunoblot analysis with antibodies to MKK4 or MKK7 demonstrated that inactivation of the mkk4 and mkk7 genes only occurred in pancreata of homozygous lox littermates that had inherited the Pdx1-CreER transgene (Fig. 1A). The residual level of MKK7 expression in pancreatic extracts derived from 2 of 4 Pdx1-CreER; mkk4lox/lox;mkk7lox/lox animals tested confirms that Cre-mediated recombination is not 100% efficient. The selective loss of protein expression in the pancreas is shown by similar level of MKK4 in heart, spleen, liver, and lung of both control and mutant mice (Fig. 1B). Furthermore, consistent with previous knowledge that MKK4 and MKK7 have both overlapping and nonredundant function (24), JNK activity decreased by around 50% in the absence of MKK4 or MKK7 expression and by around 80% when both genes were deleted (Fig. 1C).
MKK4 and MKK7 are not required for pancreatic homeostasis. A and B, immunoblot analyses of MKK4 and MKK7 expression in organs derived from 6 weeks old mkk4lox/lox, mkk7lox/lox, and compound mkk4lox/lox;mkk7lox/lox mice carrying or not carrying the Pdx1-CreER transgene and exposed to tamoxifen at 7 days after birth. The images represent distinct animals for each genotype. C, endogenous JNK activity in pancreatic extracts was measured by protein kinase assay (KA). Radioactivity incorporated in GST-cJun was quantified by phosphoImager. The data correspond to the mean ± SD (N = 2). The autoradiography represents distinct animals for each genotype. D, MKK4 immunostaining of pancreata extracted from 6 weeks old animals reveals that Cre-mediated recombination of the mutant allele occurs in a mosaic fashion. E–G, compound deletion of mkk4 and mkk7 does not disrupt the architecture of the pancreas in 6 weeks old mice as determined by hematoxylin and eosin staining (E), Pdx1 immunostaining of islets (F), and amylase immunostaining of acinar cells (G). ac, acinar cells; du, ducts; is, islets. Scale bars, 200 μm.
MKK4 and MKK7 are not required for pancreatic homeostasis. A and B, immunoblot analyses of MKK4 and MKK7 expression in organs derived from 6 weeks old mkk4lox/lox, mkk7lox/lox, and compound mkk4lox/lox;mkk7lox/lox mice carrying or not carrying the Pdx1-CreER transgene and exposed to tamoxifen at 7 days after birth. The images represent distinct animals for each genotype. C, endogenous JNK activity in pancreatic extracts was measured by protein kinase assay (KA). Radioactivity incorporated in GST-cJun was quantified by phosphoImager. The data correspond to the mean ± SD (N = 2). The autoradiography represents distinct animals for each genotype. D, MKK4 immunostaining of pancreata extracted from 6 weeks old animals reveals that Cre-mediated recombination of the mutant allele occurs in a mosaic fashion. E–G, compound deletion of mkk4 and mkk7 does not disrupt the architecture of the pancreas in 6 weeks old mice as determined by hematoxylin and eosin staining (E), Pdx1 immunostaining of islets (F), and amylase immunostaining of acinar cells (G). ac, acinar cells; du, ducts; is, islets. Scale bars, 200 μm.
In addition, immunostaining of pancreatic sections with an antibody against MKK4 indicated that protein loss occurred in a mosaic fashion (Fig. 1D). According to the pattern of Pdx1 gene expression (19), ducts remained positive for MKK4 (Fig. 1D). Overall, MKK4/7 deficiency in exocrine and endocrine tissues did not cause any gross pancreatic morphologic defect, as demonstrated by histologically normal ducts, islets, and acini in the pancreata of adult Pdx1-CreER;mkk4lox/lox;mkk7lox/lox mice (Fig. 1E–G). This indicated that JNK signaling was not required for pancreatic homeostasis.
The loss of mkk4 sensitizes the pancreas to KrasG12D-induced PanIN formation
The mkk4 locus has been found to be significantly mutated in human pancreatic cancer (11, 12). This led us to examine the functional consequence of mkk4 loss-of-function mutation in mPanIN formation by crossing the Pdx1-CreER;mkk4lox/lox line with mice harboring a conditional oncogenic KrasG12D mutant allele silenced by a floxed transcriptional STOP cassette (Lox-Stop-Lox or LSL; ref. 20). The removal of the LSL cassette by Cre recombinase driven by the Pdx1 gene promoter allows endogenous expression of KrasG12D in pancreatic cell lineages (2). The resulting offspring that had received tamoxifen through their mother's milk 7 days after birth were killed at 3, 6, and 9 months of age and subjected to histologic analysis to assess pancreatic pathology (Fig. 2A–F). Pancreata of Pdx1-CreER;KrasG12D;mkk4+−lox mice were mostly normal up to an age of 3 months, with apparent acinar-to-ductal metaplasia (ADM; ductal lesions containing acinar granules) detected in one of the two animals analyzed (Fig. 2A and G). As expected, mostly small focal low-grade 1A and 1B mPanINs were noted as the mice age (Fig. 2B and G). Similar to that seen in the Pdx1-Cre;KrasG12D strain (2, 3), these neoplastic ducts rarely progressed, with only one mouse displaying mPanIN-2 and PDAC at 9 months of age (Fig. 2C and G).
MKK4 deficiency accelerates KrasG12D-induced mPanIN progression. A–F, hematoxylin and eosin (H&E) staining of pancreata derived from mice exposed to tamoxifen. Expression of KrasG12D alone induces ADM and the formation of low-grade mPanIN lesions that increase with severity as mice age (compare B and C). The simultaneous deletion of mkk4 greatly accelerates mPanIN formation as evident within 3 months of age (D). By 6 months of age, all mice had developed adenocarcinoma (E and F). G, table indicating the number of mice per genotype presenting with specific pancreatic pathology. H, mPanIN score index in pancreata of mice exposed to tamoxifen were calculated as described in Materials and Methods. A score of 0 indicates normal pancreas pathology whereas 20 indicates that all mice present with PDAC. The data correspond to the mean ± SD. ND, not determined. I–N, mPanIN lesions and adenocarcinoma observed in pancreata of Pdx1-CreER;KrasG12D;mkk4lox/lox mice exposed to tamoxifen display a ductal phenotype as determined by immunohistochemical analysis for CK19 expression (I–K) and mucin production (L–N). Arrow, CK19-expressing epithelial tumor cells invading into the stromal region. Scale bar, 200 μm.
MKK4 deficiency accelerates KrasG12D-induced mPanIN progression. A–F, hematoxylin and eosin (H&E) staining of pancreata derived from mice exposed to tamoxifen. Expression of KrasG12D alone induces ADM and the formation of low-grade mPanIN lesions that increase with severity as mice age (compare B and C). The simultaneous deletion of mkk4 greatly accelerates mPanIN formation as evident within 3 months of age (D). By 6 months of age, all mice had developed adenocarcinoma (E and F). G, table indicating the number of mice per genotype presenting with specific pancreatic pathology. H, mPanIN score index in pancreata of mice exposed to tamoxifen were calculated as described in Materials and Methods. A score of 0 indicates normal pancreas pathology whereas 20 indicates that all mice present with PDAC. The data correspond to the mean ± SD. ND, not determined. I–N, mPanIN lesions and adenocarcinoma observed in pancreata of Pdx1-CreER;KrasG12D;mkk4lox/lox mice exposed to tamoxifen display a ductal phenotype as determined by immunohistochemical analysis for CK19 expression (I–K) and mucin production (L–N). Arrow, CK19-expressing epithelial tumor cells invading into the stromal region. Scale bar, 200 μm.
When KrasG12D expression in the pancreas was combined with mkk4 gene deletion, all the mice in the cohort displayed ADM and the majority exhibited mPanIN-1B as early as 3 months of age (Fig. 2D and G). The incidence of high-grade ductal lesions significantly increased with age, as evident by the detection of multiple mPanIN-2 and mPanIN-3 lesions with intense stromal reaction (stromal desmoplasia) in pancreata of older mice (Fig. 2E–G). Importantly, mPanIN-3 transitioning to carcinoma in situ occurred with complete penetrance after 6 months (Fig. 2G). An mPanIN score index was calculated based on observation by a blinded pathologist (R.F.T. McMahon) and weighted according to increasing lesion stage (see Materials and Methods) to rigorously demonstrate the acceleration of disease progression caused by the absence of MKK4 (Fig. 2H).
Consistent with human PanINs, neoplastic ducts observed in Pdx1-CreER;KrasG12D;mkk4lox/lox mice at all ages (3–9 months) expressed the ductal cell marker cytokeratin 19 (CK19) and produced mucin detected by Alcian Blue staining (Fig. 2I–N). CK19 positive carcinoma cells imbedded within the stroma were detected in pancreata of compound mutant mice at 9 months of age, indicative of invasive PDAC (Fig. 2K, arrow). Together, these results clearly established the functional requirement of MKK4 to suppress the oncogenic potential of activated Kras in pancreatic cells, a concept in line with high incidence of mkk4 loss-of-function mutation associated with human PDAC (11, 12).
The absence of both MKK4 and MKK7 markedly accelerates the development of malignant ductal lesions caused by KrasG12D expression
To determine whether MKK7 can, at least partially, compensate for the loss of MKK4, we examined the effect of combining KrasG12D expression with homozygous deletion of both mkk4 and mkk7 alleles. The Pdx1-CreER;KrasG12D;mkk4lox/lox;mkk7lox/lox mice were born at the expected Mendelian frequency and were given tamoxifen through their mother's milk 7 days after birth. By 10 weeks of age, two animals in the cohort (n = 6) presented with jaundice and ascites. Based on this observation, all the animals were sacrificed for autopsy before becoming further distressed. No mice with other genotypes displayed any of these symptoms at any stage of the analysis. Representative images show that the pancreas of compound mutant mice at 10 weeks is as large as that of 9 months old control animals (Pdx1-CreER;KrasG12D;mkk4+−lox and Pdx1-CreER;KrasG12D;mkk4lox/lox; Fig. 3A–C). These abnormally large and irregularly shaped pancreata were firm and fibrotic, occasionally obstructing the common bile duct and causing dilation of the gall bladder (Fig. 3C and D).
MKK4/MKK7-deficient mice expressing KrasG12D develop PDAC with high penetrance and short latency. A–C, representative images of whole pancreata from 9 months old and 10 weeks old control and experimental animals exposed to tamoxifen. D, photograph of a pancreatic adenocarcinoma obstructing the common bile duct and causing dilatation of the gall bladder (gb) and jaundice in the abdominal skin. Dashed line, pancreas. E, hematoxylin and eosin (H&E) staining show well-differentiated ductal adenocarcinoma with abundant stoma in KrasG12D expressing mkk4/mkk7 deleted mice at 10 weeks of age. All mice of this genotype (6/6) rapidly developed PDAC within 10 weeks of age (see also Fig. 2G and H for quantification of PanIN lesions). F–M, immunohistochemical analyses confirm the mucin producing (Alcian Blue, F) and ductal phenotype (CK19, G) of the tumors. The arrow indicates nascent invasion of CK19 expressing tumor cells into the stroma. Inset (H) shows TGFβ1-positive tumor cells migrating toward the gut. In addition, neoplastic ductal structures reexpress the progenitor marker Pdx1 (I), but lack MKK4 (J), whereas MKK4 is detected within the stroma compartment (J). p-JNK was readily detectable in spontaneously formed mPanINs in 9 months old KrasG12D expressing mice (K), but was absent in lesions displayed by 6 and 10 weeks old KrasG12D expressing mkk4/mkk7 deleted animals (L and M). Scale bars, 200 or 100 μm for inset in H.
MKK4/MKK7-deficient mice expressing KrasG12D develop PDAC with high penetrance and short latency. A–C, representative images of whole pancreata from 9 months old and 10 weeks old control and experimental animals exposed to tamoxifen. D, photograph of a pancreatic adenocarcinoma obstructing the common bile duct and causing dilatation of the gall bladder (gb) and jaundice in the abdominal skin. Dashed line, pancreas. E, hematoxylin and eosin (H&E) staining show well-differentiated ductal adenocarcinoma with abundant stoma in KrasG12D expressing mkk4/mkk7 deleted mice at 10 weeks of age. All mice of this genotype (6/6) rapidly developed PDAC within 10 weeks of age (see also Fig. 2G and H for quantification of PanIN lesions). F–M, immunohistochemical analyses confirm the mucin producing (Alcian Blue, F) and ductal phenotype (CK19, G) of the tumors. The arrow indicates nascent invasion of CK19 expressing tumor cells into the stroma. Inset (H) shows TGFβ1-positive tumor cells migrating toward the gut. In addition, neoplastic ductal structures reexpress the progenitor marker Pdx1 (I), but lack MKK4 (J), whereas MKK4 is detected within the stroma compartment (J). p-JNK was readily detectable in spontaneously formed mPanINs in 9 months old KrasG12D expressing mice (K), but was absent in lesions displayed by 6 and 10 weeks old KrasG12D expressing mkk4/mkk7 deleted animals (L and M). Scale bars, 200 or 100 μm for inset in H.
Histologic analyses indicated that, by 10 weeks of age, all the mice (n = 6) presented widespread high-grade 2 and 3 dysplastic ductal structures with intense stromal desmoplasia, resulting in almost complete loss of normal acinar, ductal, and islet tissues (Figs. 2G and 3E). The mPanIN score index confirmed that the loss of both mkk4 and mkk7 drastically accelerated the progression of advanced-stage cancer (Fig. 2H). To verify that the dramatic increase in disease progression observed through compound mkk4 and mkk7 deletion was via the co-operative effect of losing both JNK activators, rather than through losing mkk7, we generated Pdx1-CreER;KrasG12D;mkk7lox/lox mice. Of the 7 mice exposed to tamoxifen, all developed low grade mPanIN-1 lesions at 3 months of age and only 1 displayed mPanIN-2, but no invasive PDAC was observed (Fig. 2G). Hence, mkk4 or mkk7 deleted mice had a comparable mPanIN score index (Fig. 2H). This observation demonstrated that MKK4 and MKK7 functioned in a partially nonredundant manner within the transformed pancreas.
Consistent with a ductal phenotype, mPanINs observed in Pdx1-CreER;KrasG12D;mkk4lox/lox;mkk7lox/lox mice exposed to tamoxifen exhibited abundant mucin content detected by Alcian Blue staining and were positive for CK19 (Fig. 3F and G). Evidence of advanced PDAC is substantiated by nascent invasion of CK19-expressing cells beyond the basement membrane and into the stroma (Fig. 3G, arrow) and TFGβ1-positive tumor cells migrating toward the gut (Fig. 3H, inset). Increased autocrine TFGβ1 expression caused by impaired JNK signaling in the context of Ras activation is predicted to contribute to promoting invasion and metastasis (25). Interestingly, neoplastic lesions expressing the pancreatic progenitor cell marker Pdx1 were deficient in MKK4 expression (Fig. 3I and J). This is consistent with the idea that PanINs can arise from de-differentiated acini that are reprogrammed into metaplastic structures expressing embryonic pancreatic and ductal markers. As expected, dual phosphorylation of JNK at Thr and Tyr residues in the activation loop was readily detectable in mPanINs observed in the pancreas of KrasG12D mice (Fig. 3K). This was absent in compound mutant mice expressing KrasG12D and lacking MKK4 and MKK7 (Fig. 3L and M). Together, these results clearly demonstrated that the blockade of JNK signaling interacted synergistically with the expression of activated Kras to promote invasive PDAC.
Molecular analyses of MKK4- and MKK7-deficient pancreatic tumors
The rapid progression of mPanINs caused by impaired JNK signaling provided us with an opportunity to analyze the status of clinically relevant molecular determinants associated with pancreatic cancer. In particular, Notch signaling is normally suppressed in the adult organ. However, this pathway has been identified as abnormally upregulated in both human and murine PanIN lesions and may be critical for maintaining transformed cells in an undifferentiated state (2, 26–28). Activation of Notch signaling requires γ secretase-dependent cleavage of the Notch receptor. Using an antibody specific for the cleaved intracellular domain (ICD) of the Notch 1 receptor we found activated Notch 1 in mPanINs, but not in morphologically normal acini (Fig. 4A and B). Notch ICD labeling was especially strong in ductal adenocarcinoma (Fig. 4C). Likewise, ERK1/2 phosphorylation, indicative of ERK1/2 activation, was upregulated in ductal lesions (Fig. 4D–F). The intensity of the signal increased as mPanINs progressed to more advanced stages, supporting the idea that ERK1/2 signaling provides growth and survival advantages to carcinoma cells. Finally, mPanINs displayed strong membranous and cytoplasmic accumulation of β-catenin (Fig. 4G and H). The redistribution of the protein from the membrane to the nucleus in cells associated with high-grade PanINs/PDAC is indicative of transcriptional activation of the canonical Wnt signaling pathway during disease progression (Fig. 4I). Accordingly, although β-catenin can block the de-differentiation of acinar cells, this pathway has been associated with pancreatic tumor growth (29). At all stages, the lesions were distributed within a rich stromal component positive for αSMA staining (Fig. 4J–L). Consistent with concomitant inflammation associated with tumor growth, STAT3 phosphorylation was readily detected in mPanINs and in surrounding stromal cells (Fig. 4M–O).
Notch, ERK1/2, β-catenin, and STAT3 signaling pathways are upregulated in pancreatic adenocarcinoma. Immunohistochemical analyses demonstrate that nuclear Notch ICD (arrows) in mPanIN lesions (A and B) is substantially upregulated in adenocarcinoma (C). The level of p-ERK1/2 is low in normal acinar parenchyma (highlighted areas in D and E), but elevated in mPanIN lesions and highly increased in adenocarcinoma (F). β-Catenin progressively accumulates through the transition from mPanIN to PDAC formation (G–I). Tumors are surrounded by abundant stroma (J–L). STAT3 phosphorylation is detected in epithelial cells of spontaneously formed mPanINs and in surrounding stromal cells (M–O). Scale bars, 200 or 100 μm for insets in M–O.
Notch, ERK1/2, β-catenin, and STAT3 signaling pathways are upregulated in pancreatic adenocarcinoma. Immunohistochemical analyses demonstrate that nuclear Notch ICD (arrows) in mPanIN lesions (A and B) is substantially upregulated in adenocarcinoma (C). The level of p-ERK1/2 is low in normal acinar parenchyma (highlighted areas in D and E), but elevated in mPanIN lesions and highly increased in adenocarcinoma (F). β-Catenin progressively accumulates through the transition from mPanIN to PDAC formation (G–I). Tumors are surrounded by abundant stroma (J–L). STAT3 phosphorylation is detected in epithelial cells of spontaneously formed mPanINs and in surrounding stromal cells (M–O). Scale bars, 200 or 100 μm for insets in M–O.
To understand the mechanism underlying the synergistic interaction between mkk4/mkk7 loss-of-function mutation and oncogenic Kras activation, we examined the possibility that JNK signaling controlled acinar cell reprogramming. Tissues were co-immunolabeled for amylase (acinar-specific) and CK19 (duct-specific; Fig. 5). As expected, normal pancreata (Pdx1-CreER;mkk4+−lox) are mostly formed of amylase-positive acinar tissue with very low level of CK19 labeling and little or no evidence of costaining (Fig. 5A and B). In contrast, metaplastic structures consisting of acinar cells (green), ductal-like cells (red) and bi-phenotypic cells coexpressing both amylase and CK19 (yellow) were detected next to normal acinar parenchyma in Pdx1-CreER;KrasG12D;mkk4+−lox samples (Fig. 5C and D). Impaired JNK signaling drastically accelerated the appearance of acinar metaplasia, with no normal pancreatic tissue remaining in 10 weeks old Pdx1-CreER;KrasG12D;mkk4lox/lox;mkk7lox/lox animals (Fig. 5E and F). Quantitative analysis confirmed that the absence of MKK4 and MKK7 in the context of KrasG12D expression resulted in a significant reduction in amylase level together with increased CK19 expression (Fig. 5G). The number of bi-phenotypic cells was similar to that seen with KrasG12D alone, consistent with the idea that the loss of mkk4 and mkk7 expression facilitates the trans-differentiation of acinar cells into duct-like cells (Fig. 5G). Together, these studies genetically demonstrated the requirement of MKK4 and MKK7 to suppress KrasG12D-induced reprogramming of acinar cells into pancreatic ductal lesions.
The loss of mkk4 and mkk7 accelerates the appearance of CK19-positive neoplastic ductal structures. A–F, immunofluorescence staining for amylase positive acinar cells (green) and ductal expressing CK19 cells (red). Normal pancreata predominantly comprise of amylase positive acinar cells (A and B). Expression of oncogenic Kras leads to the formation of abnormal structures consisting of both amylase and CK19-positive cells (C and D). The loss of mkk4/mkk7 in the context of KrasG12D expression leads to the formation of predominant amylase and CK19 positive structures with a ductal morphology (E and F). Scale bars, 500 μm (A, C, and E) or 100 μm (B, D, and F). G, ratio of amylase, CK19, and amylase-CK19 co-immunofluorescence (co-IF) areas for each of the representative genotypes. N ≥ 3. Error bars, SEM.
The loss of mkk4 and mkk7 accelerates the appearance of CK19-positive neoplastic ductal structures. A–F, immunofluorescence staining for amylase positive acinar cells (green) and ductal expressing CK19 cells (red). Normal pancreata predominantly comprise of amylase positive acinar cells (A and B). Expression of oncogenic Kras leads to the formation of abnormal structures consisting of both amylase and CK19-positive cells (C and D). The loss of mkk4/mkk7 in the context of KrasG12D expression leads to the formation of predominant amylase and CK19 positive structures with a ductal morphology (E and F). Scale bars, 500 μm (A, C, and E) or 100 μm (B, D, and F). G, ratio of amylase, CK19, and amylase-CK19 co-immunofluorescence (co-IF) areas for each of the representative genotypes. N ≥ 3. Error bars, SEM.
MKK4 and MKK7 are required for acinar regeneration
To establish a general role of MKK4 and MKK7 in controlling the fate of acinar cells undergoing de-differentiation, we tested the effect of mkk4/mkk7 loss-of-function in a model of cerulein-induced inflammatory ductal metaplasia (Fig. 6). Unlike ADM associated with oncogenic Ras signaling, the reprogramming of acinar cells into duct-like cells induced by acute cerulein pancreatitis is a transient process necessary to regenerate the pancreas (30). mkk4lox/lox;mkk7lox/lox offspring carrying or not the Pdx1-CreER transgene received tamoxifen through their mother's milk 7 days after birth. Five weeks later, the animals received 6 hourly intraperitoneal injection of PBS or cerulein on 2 days separated by a 48 hours period. Mice were sacrificed 2 or 7 days after the last injection. PBS-treated control animals were sacrificed 7 days after the last injection.
JNK signaling controls acinar cell reprogramming after induction of acute pancreatitis. Gene deletion was induced at day 7 through tamoxifen administered by oral gavage of lactating dams. At 5 weeks of age, mice were exposed to cerulein and sacrificed 2 or 7 days later. PBS-treated control animals were sacrificed 7 days after the last set of injections. A–F, hematoxylin and eosin (H&E) staining of pancreata from control (mkk4lox/lox;mkk7lox/lox) and mkk4/mkk7 deleted (Pdx1-CreER;mkk4lox/lox;mkk7lox/lox) mice. The deletion of mkk4/mkk7 suppresses acinar regeneration (compare C and F). G–L, immunofluorescence staining for amylase positive acinar cells (green) and ductal expressing CK19 cells (red). Both cohorts display sign of acute pancreatitis 2 days after exposure to cerulein as evident by the replacement of normal amylase positive exocrine parenchyma (G and J) with ductal structures coexpressing amylase and CK19 (H and K). By 7 days after treatment, amylase and CK19 expression in control pancreata was redistributed in a fashion similar to that seen with PBS-treated animals (compare G and I). In contrast, compound mutant mice display predominantly amylase and CK19 positive ductal structures with rare normal amylase positive acini (L). Scale bars, 100 μm. M, ratio of amylase, CK19, and amylase-CK19 co-immunofluorescence (co-IF) for each of the representative genotypes. N ≥ 3. Error bars, SEM. *, P < 0.05, significant difference between mice treated or not with cerulein.
JNK signaling controls acinar cell reprogramming after induction of acute pancreatitis. Gene deletion was induced at day 7 through tamoxifen administered by oral gavage of lactating dams. At 5 weeks of age, mice were exposed to cerulein and sacrificed 2 or 7 days later. PBS-treated control animals were sacrificed 7 days after the last set of injections. A–F, hematoxylin and eosin (H&E) staining of pancreata from control (mkk4lox/lox;mkk7lox/lox) and mkk4/mkk7 deleted (Pdx1-CreER;mkk4lox/lox;mkk7lox/lox) mice. The deletion of mkk4/mkk7 suppresses acinar regeneration (compare C and F). G–L, immunofluorescence staining for amylase positive acinar cells (green) and ductal expressing CK19 cells (red). Both cohorts display sign of acute pancreatitis 2 days after exposure to cerulein as evident by the replacement of normal amylase positive exocrine parenchyma (G and J) with ductal structures coexpressing amylase and CK19 (H and K). By 7 days after treatment, amylase and CK19 expression in control pancreata was redistributed in a fashion similar to that seen with PBS-treated animals (compare G and I). In contrast, compound mutant mice display predominantly amylase and CK19 positive ductal structures with rare normal amylase positive acini (L). Scale bars, 100 μm. M, ratio of amylase, CK19, and amylase-CK19 co-immunofluorescence (co-IF) for each of the representative genotypes. N ≥ 3. Error bars, SEM. *, P < 0.05, significant difference between mice treated or not with cerulein.
Consistent with the ability of the pancreas to regenerate, cerulein-induced pancreatitis was fully reversible in mkk4lox/lox;mkk7lox/lox animals (Fig. 6A–C). This was corroborated by transiently decreased expression of amylase concomitant with increased CK19 expression (Fig. 6G–I and M). Acinar trans-differentiation into duct-like cells is supported by increased number of cells expressing both amylase and CK19 in samples collected 2 days after cerulein injection (Fig. 6M). By 7 days, amylase and CK19 were redistributed in a fashion similar to that seen with PBS treatment (Fig. 6G, I, and M). Exocrine damage with evidence of acinar cell reprogramming was visible in pancreata of Pdx1-CreER;mkk4lox/lox;mkk7lox/lox animals 2 days after being exposed to cerulein (Fig. 6E, K, and M). However, unlike the control cohort (mkk4lox/lox;mkk7lox/lox), acinar regeneration was not completed by 7 days after cerulein treatment (Fig. 6F). Accordingly, decreased amylase expression together with elevated CK19 expression persisted in MKK4/MKK7-deficient pancreata (Fig. 6L and M). This resulted in the replacement of normal exocrine tissue with ductal structures consisting of amylase- and CK19-positive cells embedded in a reactive stroma (Fig. 6F and L). Normal amylase-expressing acinar cells were rare.
To understand why impaired JNK signaling blocked acinar cell reprogramming, thereby preventing pancreatic regeneration, we compared the molecular signature of acute pancreatitis in mkk4lox/lox;mkk7lox/lox and Pdx1-CreER;mkk4lox/lox;mkk7lox/lox cohorts (Fig. 7). In response to damage, acinar cells transiently reactivate the expression of factors normally expressed by progenitor cells during embryonic development (30). Accordingly, 2 days after cerulein treatment, a slight, but nonetheless noticeable, increase in Pdx1 gene expression was detected in the exocrine compartment of both control and mkk4/mkk7-deleted animals (compare Fig. 7A and B with 7D and E). The ductal phenotype acquired by the de-differentiated acinar cells following damage is supported by elevated expression of Sex-determining region Y (SRY) box 9 (Sox9) (compare Fig. 7G and H with J and K). Normal expression pattern of these progenitor and ductal markers was reestablished 7 days later in control samples, when regeneration was complete (Fig. 7C and I). In contrast, expression of Pdx1 and Sox9 remained elevated in duct-like structures observed in pancreata of mkk4/mkk7-deleted animals (Fig. 7F and L). In addition, consistent with the requirement of β-catenin for efficient acinar regeneration (29), mkk4lox/lox;mkk7lox/lox mice exhibited a transient upregulation of β-catenin (Fig. 7M–O). In contrast, β-catenin accumulation was still visible in pancreata of Pdx1-CreER;mkk4lox/lox;mkk7lox/lox animals 7 days after exposure to cerulein (Fig. 7P–R). Together these data genetically demonstrated that MKK4/MKK7-deficient acinar cells were unable to regenerate from a de-differentiated state.
The loss of mkk4 and mkk7 locks damaged exocrine cells in a permanently de-differentiated state. Immunohistochemistry with antibodies directed against Pdx1 (A–F), Sox9 (G–L), and β-catenin (M–R) in pancreatic tissues obtained from mice exposed to tamoxifen at 7 days and treated with cerulein at 5 months. Cerulein exposure causes a transient upregulation of Pdx1, Sox9, and β-catenin in control animals (mkk4lox/lox;mkk7lox/lox). In contrast, 7 days after cerulein administration, duct-like structures expressing Pdx1, Sox9, and β-catenin persist in pancreata derived from Pdx1-CreER;mkk4lox/lox;mkk7lox/lox mice. Scale bars, 200 μm (low magnification) or 50 μm (insets).
The loss of mkk4 and mkk7 locks damaged exocrine cells in a permanently de-differentiated state. Immunohistochemistry with antibodies directed against Pdx1 (A–F), Sox9 (G–L), and β-catenin (M–R) in pancreatic tissues obtained from mice exposed to tamoxifen at 7 days and treated with cerulein at 5 months. Cerulein exposure causes a transient upregulation of Pdx1, Sox9, and β-catenin in control animals (mkk4lox/lox;mkk7lox/lox). In contrast, 7 days after cerulein administration, duct-like structures expressing Pdx1, Sox9, and β-catenin persist in pancreata derived from Pdx1-CreER;mkk4lox/lox;mkk7lox/lox mice. Scale bars, 200 μm (low magnification) or 50 μm (insets).
Discussion
To rigorously establish a causal relationship between JNK signaling and Kras-dependent initiation of PDAC, we examined the effect of loss-of-function mutation of mkk4 together with or without loss of mkk7 expression in mice expressing physiologic level of oncogenic Kras in the pancreas. Our results unequivocally demonstrate that impaired JNK signaling sensitizes the pancreas to KrasG12D-induced mPanIN formation, with strong genetic evidence that KrasG12D combined with compound MKK4/MKK7 deficiency is sufficient to produce advanced malignant disease. These experimental data are consistent with genomic analyses of human carcinoma, which predicted the tumor suppressive function of MKK4 in pancreatic cancer (11, 12, 31, 32). Accordingly, a potential correlation was proposed between decreased survival of patients with wide spread disease and loss of MKK4 protein expression in metastatic cancer tissues (33). Recurrent deletion mutation in the mkk4 locus was also identified in human prostate and breast cancers (34, 35). Consistently, genetic analyses in mice have demonstrated that JNK isoforms act as suppressors of prostate and mammary tumor development (22, 36–38).
Unlike mkk4, the mkk7 locus is rarely found mutated in human cancer genomes. This is intriguing considering that mkk7 gene deletion cooperates with the loss of mkk4 to produce advanced PDAC. Likewise, invasive adenocarcinoma of the prostate was only detected following the functional inactivation of both, mkk4 and mkk7 genes in the ΔPten mouse model (22). Furthermore, like MKK4, MKK7 suppressed KrasG12D-driven lung carcinoma (39, 40) and NeuT-driven mammary cancer (40). In light of these findings, we can speculate that MKK7 may not be selected against by tumors because it serves temporally as an essential regulator of adult acinar cell proliferation and survival in the premalignant stage of the disease. This hypothesis rests on previous genetic evidence that MKK7 and JNK are required for protecting murine fibroblasts from premature senescence (41, 42). Oncogenic-induced senescence (OIS), first discovered in primary human or rodent cells expressing oncogenic ras (43), is now widely recognized as a bona fide negative regulator of tumorigenesis and is a feature of low-grade PanINs carrying the Kras oncogene (9, 44). Alternatively, inactivation of the mkk7 locus may occur in cancer via epigenetic modifications, rather than genetic mutations. This possibility highlights the limitation of unbiased genome-wide analyses of human tumors to identify clinically relevant molecular determinants of tumorigenesis.
In recent years, the remodeling of the microenvironment via stimulation of inflammatory cells and cytokine production has been shown to be critically important in supporting, not only the de novo development of tumors, but also many aspects of cancer progression (45). In particular, the importance of the immune system in PDAC development was highlighted by the demonstration that the resistance of adult mice to oncogenic Kras expression in acinar cells can be overcome by pancreatitis, one of the highest risk factor for PDAC development in humans (7–10). Exocrine damage associated with pancreatic inflammation causes the transient de-differentiation of preexisting acini into duct-like structures to restore homeostasis (30, 46). We found that acinar regeneration requires a functional JNK signaling pathway. Therefore, it is possible that pancreas-specific mkk4 and mkk7 gene deletion in the context of endogenous KrasG12D expression enhances PDAC development by facilitating acinar metaplasia, giving rise to mPanIN formation. Accordingly, ADM is one of the earliest morphologic alterations observed in the pancreas of KrasG12Dmkk4/mkk7-deleted mouse model and is a feature a human PDAC. Overall, the idea that JNK signaling controls cellular plasticity may have far reaching implications in cancer biology, as compound JNK deficiency in ΔPten mice was also shown to correlate with an expansion of the immature prostate cell population with increased survival and self-renewing capabilities (22).
Recent studies have started to shed some light into the molecular link between inflammation and PDAC initiation (47). In particular, the loss of STAT3 signaling in the KrasG12D mouse model was shown to significantly delay the development of mPanIN lesions (48, 49). This correlated with reduced inflammatory cell infiltration and cytokine expression, including interleukin (IL)-6. STAT3 activation by IL-6 through a positive feedback loop mechanism promotes the survival and proliferation of transformed cells and support metaplasia-associated inflammation (48, 49). Interestingly, compound deficiency of JNK1 plus JNK2 in hepatocytes caused an upregulation of IL-6-dependent stimulation of STAT3 in the liver of mice exposed to the carcinogen diethylnitrosamine-phenobarbital (DEN; ref. 50). This effect was associated with increased tumor size in the model of DEN-induced hepatocellular carcinoma (HCC). Likewise, the pancreas of KrasG12D mice that lacked mkk4/mkk7 expression displayed strong phosphorylation of STAT3 in mPanINs and in surrounding stromal cells. Therefore, it is tempting to propose that one of the mechanisms by which MKK4/MKK7 deficiency synergizes with oncogenic Kras is by enhancing signaling through the IL-6/STAT3 axis, thereby creating a permissive environment for metaplastic changes to occur. This may involve the reexpression of embryonic progenitor and ductal markers, such as Pdx1 and Sox9, in the acinar compartment of the adult pancreas. Accordingly, inhibition of Sox9 in acinar cells suppressed KrasG12D-induced formation of ADM and mPanINs, whereas forced expression of Sox9 facilitated the development of ADM and mPanINs (51, 52). The molecular basis for the in vivo cooperative interaction of activated Kras and MKK4/MKK7 deficiency in ADM will remain an important issue to address.
Disclosure of Potential Conflicts of Interest
No potential conflicts of interest were disclosed.
Authors' Contributions
Conception and design: C.C. Davies, R.J. Davis, C. Tournier
Development of methodology: C.C. Davies
Acquisition of data (provided animals, acquired and managed patients, provided facilities, etc.): C.C. Davies, E. Harvey, K.G. Finegan, F. Connor, R.J. Davis, D.A. Tuveson
Analysis and interpretation of data (e.g., statistical analysis, biostatistics, computational analysis): C.C. Davies, E. Harvey, R.F.T. McMahon, K.G. Finegan, C. Tournier
Writing, review, and/or revision of the manuscript: C.C. Davies, R.F.T. McMahon, R.J. Davis, C. Tournier
Administrative, technical, or material support (i.e., reporting or organizing data, constructing databases): E. Harvey, R.F.T. McMahon, K.G. Finegan, C. Tournier
Study supervision: C. Tournier
Acknowledgments
The authors thank P. March (Bioimaging Facility, University of Manchester) for very helpful advice with the microscopy and the staff at the University of Manchester Biological Safety Unit for looking after the mice.
Grant Support
This work was supported by grants mainly from Cancer Research UK (C18267/A11727) and partly from the Association for International Cancer Research (10-0134) and the Wellcome Trust (097820/Z/11/B).
The costs of publication of this article were defrayed in part by the payment of page charges. This article must therefore be hereby marked advertisement in accordance with 18 U.S.C. Section 1734 solely to indicate this fact.






