Abstract
Mortality of patients with breast cancer is due overwhelmingly to metastatic spread of the disease. Although dissemination is an early event in breast cancer, extended periods of cancer cell dormancy can result in long latency of metastasis development. Deciphering the mechanisms underlying cancer cell dormancy and subsequent growth at the metastatic site would facilitate development of strategies to interfere with these processes. A challenge in this undertaking has been the lack of models for cancer cell dormancy. We have established novel experimental systems that model the bone microenvironment of the breast cancer metastatic niche. These systems are based on 3D cocultures of breast cancer cells with cell types predominant in bone marrow. We identified conditions in which cancer cells are dormant and conditions in which they proliferate. Dormant cancer cells were able to proliferate upon transfer into supportive microenvironment or upon manipulation of signaling pathways that control dormancy. These experimental systems will be instrumental for metastasis studies, particularly the study of cellular dormancy. Cancer Res; 73(23); 6886–99. ©2013 AACR.
Introduction
Mortality of patients with breast cancer is largely due to metastatic spread of the disease. There is compelling evidence that dissemination of breast cancer cells at distant sites is an early event, usually occurring before detection of the primary tumor (1). Disseminated tumor cells (DTC) survive in a state of cell-cycle arrest for long periods of time, a phenomenon defined as cellular dormancy (1–3). In contrast, tumor dormancy is the result of equal rates of cell proliferation and cell death or slow rate of proliferation due to immune surveillance or poor blood perfusion (3, 4). In a subset of patients with breast cancer, macrometastases develop as late as 25 years after the initial diagnosis, presumably from DTCs or micrometastases. Approximately half of patients with DTC in bone marrow will never develop macrometastasis (5, 6). There is evidence that various tissues can harbor dormant DTC, but macrometastases develop with different frequencies in various tissues, depending on cancer type (4, 7). In breast cancer, particularly in the estrogen receptor (ER)–positive subtype, the most frequent site of metastasis is the bone (5, 6). It has also been proposed that bone marrow is the origin of secondary cancer-cell dissemination to viscera, even when bone macrometastases are not detectable (8, 9). These clinical characteristics indicate that targeting the early steps of extravasation and dissemination may not be as efficacious as targeting DTC (3, 4). Furthermore, they offer opportunity for intervention aimed to prevent metastasis development, provided the mechanisms underlying growth at the metastatic site are better understood. Despite their significance for progression and outcome of disease, these aspects of cancer biology are relatively underinvestigated, mostly due to lack of in vitro experimental systems and scarcity of in vivo models.
Two hematopoietic stem cell (HSC) niches have been defined in the bone marrow: the endosteal niche, defined by bone-lining osteoblasts, maintains HSC in quiescence, and the vascular niche, in bone marrow stroma, defined by endothelial, mesenchymal, and reticular cells, sustains proliferation and mobilization of HSC (10). Studies of breast and prostate bone metastasis have demonstrated that cancer cells compete for occupancy of these HSC niches during localization to the bone marrow (11, 12). Reasoning that the complex interactions between cancer cells and the microenvironment are most likely critical for cellular dormancy and proliferation, we established in vitro models of DTC based on cocultivation of breast cancer cell lines (BCC) with bone marrow cells in a 3D-collagen biomatrix. We identified conditions in which BCCs are dormant (inhibitory niche) and conditions in which they proliferate (supportive niche). In this study, we define cellular dormancy as cell-cycle arrest of cancer cells (4). We show that cell-cycle arrest of BCCs in our experimental system is reversible either by changing the microenvironment or by inhibiting signaling pathways previously shown to have role in dormancy, such as p38 and TGF-β (3, 13). We validated these findings in vivo, in a xenotransplantation model in which 3D-biomatrix seeded with BCCs and bone marrow stromal cells were implanted subcutaneously. Tumors developed only from 3D-biomatrix bearing bone marrow stromal cells that represented the supportive niche and not from those bearing stromal cells that represented the inhibitory niche. Importantly, BCCs recovered from the inhibitory niche implant retained ability to proliferate. These experimental systems will be instrumental for investigating the mechanisms that control dormancy of cancer cells, and for developing strategies to target these cells or prevent their “re-awakening” during disease progression.
Materials and Methods
Cell lines
Primary human bone marrow stromal cells (BMSC) at second passage and primary human umbilical vein endothelial cells (HUVEC) were obtained from Lonza and maintained as directed by supplier: BMSC were propagated in Myelocult medium (STEMCELL Technologies) and HUVEC in EGM-2 medium (Lonza). Primary cells were used in experiments up to six to eight passages. The immortalized human cell lines HS-5 and hFOB were obtained from American Type Culture Collection (ATCC) and maintained in Dulbecco's Modified Eagle Medium (DMEM) and DMEM-F12 supplemented with 10% FBS respectively (Invitrogen). These lines were used in the laboratory in early passages, no more than 6 months after receipt from ATCC.
Breast cancer cell lines were grown using the recommended culture conditions, as described previously (SUM159, SUM149, MDA-MB-231, MDA-MB-435, and BT474; ref. 14). The BCCs MCF7, T47D, ZR75-1, and the cell lines 293T human embryonic kidney, U2OS, and MG63 osteosarcoma cell lines were maintained in DMEM supplemented with 10% FBS. All breast cell lines were authenticated by means of short tandem repeat (STR) analysis (PowerPlexW 1.2 System; Promega) as previously described (16). STR profiles were matched to the German Collection of Microorganisms and Cell Cultures (DSMZ) database (www.dsmz.com). The MDA-MB-231 organ-specific metastatic clones 1833 BoM and 4175 LM2 were kindly provided by Prof. J. Massague, Memorial Sloan-Kettering Cancer Center, New York, NY (15). These lines were maintained in DMEM supplemented with 10% FBS and used within 6 months of receipt.
Lentiviral infection of cell lines
A highly efficient lentiviral expression system (pLentiLox 3.7; http://www.med.umich.edu/vcore/) was used to generate E2-Crimson-(Clontech), dsRED-, or GFP-expressing lentivirus. All cell lines used in cocultures were infected with lentiviruses as described previously (17) to express the fluorescent proteins E2-Crimson, dsRED, or GFP.
Flow sorting for individual colors
Live cell sorting for E2-Crimson+, GFP+ and dsRED+ cells was done on FACS-Aria II (BD Biosciences) using a 130-μm nozzle. Cell viability was assessed by ViViD dye incorporation (Invitrogen), used as directed by manufacturer. Cells were gated on viability, side and forward scatter in all experiments.
3D coculture
3D-biomatrix (GELFOAM; Pfizer; refs. 18–20) was cut into 5-mm diameter circular pieces (3 mm in thickness) using a sterile hole-punch and scalpel. 3D-biomatrix pieces were placed into ultra-low attachment 96-well plates (CoStar), wet with Dulbecco's PBS (DPBS; Gibco) for 15 minutes, after which DPBS was removed. Bone marrow cells were plated in 20-μL volume into the 3D-biomatix by capillary action in the following ratios: for supportive niche, 100,000 BMSC cells per well, and for inhibitory niche, 40,000 cells per line (HS-5, hFOB, and HUVEC—120,000 cells in total per well). Media used for all 3D cocultures were DMEM-F12 supplemented with 5% FBS. Plates were incubated at 37°C 5% CO2 for 2 hours to allow incorporation of cells into 3D-biomatrix. Wells were then filled with 200 μL of media.
3D cultures were incubated overnight. Bone marrow cell lines (BMCL) or BMSC confluency was approximately 90% next day as observed by fluorescence microscopy (Zeiss Axiovert S100 microscope fitted with AxioCam camera and images acquired using Axiovsion 4.8).
After 24 hours, BCCs were plated in a similar fashion at a cell density of 10,000 cells per well in 10-μL volume after removal of medium from wells. To account for the heterogeneity of clone proliferation within each cell line, the minimum cell number of BCCs without significant differences in clonogenicity between replicates was optimized (10,000 cells per well). There was no significant difference in readouts from more than ten replicate wells of this cell number, which also represented the minimum number of cells detected reliably using the fluorescence plate reader. 3D cocultures were incubated at 37°C 5% CO2 for 2 hours. Wells were then filled with 200 μL of DMEM-F12 5%.
For 3D monoculture controls, BCCs were plated at a density of 100,000 cells per 3D-biomatrix, using the same technique described earlier for BMCL and BMSC.
Cultures were maintained in μClear white 96-well plates (Greiner) for ease of fluorescent intensity reading after plating BCCs. Every 24 hours, 100 μL of medium in each well was replaced with fresh medium. Cell growth was monitored by microscopy and followed for 7 to 10 days using the fluorescent plate reader FLUOstar Omega (BMG Labtech Firmware 1.32, Software 1.20). Readings were taken every 24 hours subsequent to plating after changing media in wells. Fluorescent intensity was read using bottom optic readings with orbital averaging of 3 mm, GFP 485/520 nm, dsRED 544/590 nm, E2-Crimson 610/650 nm (excitation/emission nm).
Inhibitors
The following inhibitors were used in the culture medium of the 3D-biomatrix cocultures: SB431542 used at 10 μmol/L (Tocris), SB203580 used at 2 μmol/L (Tocris), and S1042 (Selleck) used at 2-μmol/L final concentration (21–23). Dimethyl sulfoxide (DMSO; Sigma) was used as a vehicle. DMSO was used in control experiments at the same dilution factor as inhibitors (1:1,000). Inhibitors were either added into culture medium at plating of BCCs or after 4 days of culture.
Dissociation of 3D cocultures
3D-biomatrix was incubated with Collagenase/Hyaluronidase solution (STEMCELL Technologies) for 5 minutes at 37°C (50 μL/well) until dissociated to single cells. Cells were recovered by centrifugation.
Flow sorting for viable cells after dissociation
Live cell sorting for GFP+ and dsRED+ cells after dissociation of 3D cocultures was done on FACS-Aria II (BD Biosciences) as described earlier for cell lines. Cells were sorted directly into 96-well plates (Greiner; 2,000 cells per well) or into FACS tubes (BD Biosciences).
Proliferation assay
CellTiter-Blue (Promega) was used according to supplier's instructions. Fluorescent intensity was read using bottom optic readings with orbital averaging of 5 mm (560/590 nm).
Colony formation
Dissociated single-cell cultures were plated at clonogenic density in 6-well dishes (CoStar; 1,000 and 500 cells per well). Cultures were maintained for 14 days in DMEM-F12 5%, changing media every 4 to 5 days. Colonies were fixed in formalin for 15 minutes then stained with 0.05% crystal violet for 15 minutes, rinsed in running water, and left to air-dry. Colony formation was counted by eye.
Flow cytometry on fixed cells for 5-ethynyl-2′-deoxyuridine detection
SUM159 dsRED+ cells were incubated with 10 μmol/L EdU (5-ethynyl-2′-deoxyuridine)-containing medium for 24 hours before plating into coculture. Alternatively, SUM159 dsRED+ were plated into 3D cocultures as described earlier and incubated with medium containing 10 μmol/L EdU for 24 hours after plating. Dissociated single cells from cocultures were fixed with 4% paraformaldehyde (Thermo Scientific) for 10 minutes. EdU incorporated into DNA detected using Click-iT EdU kit 647 (Invitrogen) according to manufacturer's instructions. Cells were gated on forward scatter and analyzed for dsRED and EdU (647) labels using LSRFortessa flow analyzer (BD Biosciences).
Cytospin
For immunofluorescent analysis, dissociated single-cell cultures were fixed overnight in ice-cold 70% ethanol and cytospun onto Plus slides (Thermon Shandon) using cytospin (Shandon Cytospin3) at 800 rpm for 3 minutes. Slides were then fixed with 4% paraformaldehyde (Thermo Scientific) for 10 minutes, before immunofluorescent staining was carried out.
Immunofluorescence
Antibodies used are described in the Supplementary Materials and Methods. Nuclei were counterstained with 4′,6-diamidino-2-phenylindole (DAPI; Invitrogen). Slides were imaged using Zeiss Axio Imager A1 with AxioCam MRm and images acquired using AxioVision 4.8 software.
Subcutaneous implantation model
All animal experiments were approved by the Institutional Committees on Animal Welfare and in compliance with the United Kingdom Home Office Animals Scientific Procedures Act, 1986. Of note, 21-day-old female nonobese diabetic/severe combined immunodeficient (NOD/SCID) mice were obtained from Harlan UK Ltd. Procedures were carried out after 28 days of age. 3D-biomatrix cocultures were prepared as described earlier. Following anesthesia, 3D-biomatrices were implanted subcutaneously into mice using a trocar and single incision in the back of the neck. Implants were harvested after 1 to 8 weeks.
Inhibitor treatment in vivo
3D-biomatrices were implanted as earlier. Twenty-four hours after implantation, mice were injected daily with inhibitors by intraperitoneal injection for 6 weeks. DMSO was used as a vehicle control and inhibitors were dosed at the following concentration: SB431542 10 mg/kg, SB203580 15 mg/kg, and S1042 60 mg/kg. These doses were chosen from literature that demonstrates a biologic effect from treatment of different mouse models with these inhibitors (24–26). 3D-biomatrix implants were harvested for histologic examination after 6 weeks of treatment.
Tissue fixation
3D-biomatrix scaffolds were dissected and fixed overnight in formalin (Solmedia Lab Supplies). The tissue was processed and paraffin-embedded using routine protocols. 3-μm sections were cut and stained with hematoxylin and eosin (H&E; Dako).
Immunohistochemistry
Standard immunohistochemistry (IHC) protocols were used (14). Antibodies used are described in the Supplementary Materials and Methods. Antigen retrieval was carried out using citric acid buffer pH 6 (Dako). For visualization of nuclei, hematoxylin counterstain was used. Secondary antibodies conjugated to horseradish peroxidase (HRP; The Jackson Laboratory) were used for visualization with 3,3′-diaminobenzidine (DAB; Dako), according to manufacturer's protocol.
Statistical analysis
Data were analyzed using software GraphPad Prism v5.0a. Mann–Whitney, t test, 1-way or 2-way ANOVA statistical tests were used where appropriate. P values less than 0.05 were considered statistically significant.
Results
Cocultivation of breast cancer cells with bone marrow cells in 3D-collagen biomatrix
We established an in vitro system that recapitulates in part the complexity of the bone metastatic niche in vivo, and is amenable to a variety of experimental manipulations and quantitative read-out assays in vitro. 3D-collagen biomatrix arrayed in a 96-well plate format was used as a scaffold for cocultures of BCCs and bone marrow stromal cells (Fig. 1A and Supplementary Fig. S1A and S1B). Type I collagen, the main component of this 3D-biomatrix, is also the predominant extracellular matrix (ECM) component in the bone marrow (6). The limited volume of cell culture prevents diffusion of paracrine factors. The same 3D-biomatrix was used in physiologically relevant in vitro and in vivo models of osteogenesis and hematopoiesis (19, 20).
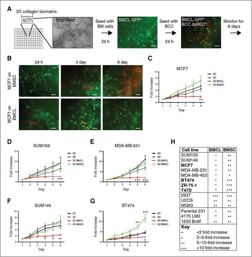
Bone marrow (BM) metastatic niche models: primary BMSC supported proliferation of breast cancer cells (supportive niche), whereas a mix of osteoblasts, mesenchymal, and endothelial cell lines (BMCL) did not support proliferation of breast cancer cells (inhibitory niche). A, diagram of bone marrow niche model set-up. 3D-biomatrix is seeded with GFP+ BMCL or BMSC when bone marrow cells reach subconfluency; dsRED+ BCCs are seeded in low numbers. B, representative images of dsRED+ MCF7 cells grown into GFP+ BMCL (bottom) or BMSC (top) over 6 days. Scale, 50 μm. C–G, total fluorescence of BCCs (MCF7, SUM159, MDA-MB-231, SUM149, and BT474) was monitored. BCCs seeded in 3D-biomatrix without stromal cells (3D monoculture, 3D) and BCCs plated in standard 2D conditions (2D) were used as controls. Fluorescence is expressed as the fold-increase from 24 hours after seeding (n = 6 experiments, 5 replicates in each experiment). Error bars, SEM. *, P < 0.05; **, P < 0.01; ***, P < 0.001; 2-way ANOVA with Bonferroni post test. H, proliferation rates of cell lines in 3D coculture. Only BCCs were found to be growth-arrested in the inhibitory niche (BMCL). ER+ BCC are indicated in bold. The fetal kidney cell line, 293t, and the osteosarcoma cell lines, U2OS and MG63, proliferate in the BMCL coculture. The subline of MDA-MB-231 1833 BoM proliferates in BMCL coculture, the parental and the 4175 LM2 lines do not.
Bone marrow (BM) metastatic niche models: primary BMSC supported proliferation of breast cancer cells (supportive niche), whereas a mix of osteoblasts, mesenchymal, and endothelial cell lines (BMCL) did not support proliferation of breast cancer cells (inhibitory niche). A, diagram of bone marrow niche model set-up. 3D-biomatrix is seeded with GFP+ BMCL or BMSC when bone marrow cells reach subconfluency; dsRED+ BCCs are seeded in low numbers. B, representative images of dsRED+ MCF7 cells grown into GFP+ BMCL (bottom) or BMSC (top) over 6 days. Scale, 50 μm. C–G, total fluorescence of BCCs (MCF7, SUM159, MDA-MB-231, SUM149, and BT474) was monitored. BCCs seeded in 3D-biomatrix without stromal cells (3D monoculture, 3D) and BCCs plated in standard 2D conditions (2D) were used as controls. Fluorescence is expressed as the fold-increase from 24 hours after seeding (n = 6 experiments, 5 replicates in each experiment). Error bars, SEM. *, P < 0.05; **, P < 0.01; ***, P < 0.001; 2-way ANOVA with Bonferroni post test. H, proliferation rates of cell lines in 3D coculture. Only BCCs were found to be growth-arrested in the inhibitory niche (BMCL). ER+ BCC are indicated in bold. The fetal kidney cell line, 293t, and the osteosarcoma cell lines, U2OS and MG63, proliferate in the BMCL coculture. The subline of MDA-MB-231 1833 BoM proliferates in BMCL coculture, the parental and the 4175 LM2 lines do not.
The 3D-biomatrix was seeded either with human primary BMSCs or immortalized lines representing cell types found in human bone marrow: osteoblasts (human fetal osteoblasts, hFOBs), mesenchymal cells of bone marrow origin (HS-5), and endothelial cells (primary HUVEC), in a mix (BMCL). Specific in vitro assays confirmed the differentiation potential of individual cell lines (Supplementary Fig. S1C and S1D). The arrayed 3D-biomatrix was preseeded with either GFP-labeled BMSC or BMCL, expanded to subconfluency and subsequently seeded with dsRED-labeled BCCs at low density, to model the high stromal cells:cancer cells ratio (20:1) associated with DTC (Fig. 1A). We used four ER-positive BCCs (MCF7, T47D, ZR75-1, and BT474) and four ER-negative BCCs (SUM149, SUM159, MDA-MB-231, and MDA-MB-453). The proliferation of cancer and bone marrow cells in 3D-biomatrix was monitored over 7 to 10 days by quantifying the total fluorescence from the labeled cells. Bone marrow cells (BMSC and BMCL) did not proliferate significantly after reaching confluence within 24 hours of coculture (Supplementary Fig. S1E–S1J). The sensitivity of the read-out assay for BCCs is shown in Supplementary Fig. S2A and S2B. All BCCs proliferated in coculture with BMSC of human or mouse origin (Supplementary Fig. S2C–S2E) or in control 3D monoculture (Supplementary Fig. S2G–S2I). Most ER-positive BCCs proliferated at higher rates than ER-negative BCCs (Fig. 1C–G). None of the BCC lines proliferated in coculture with BMCLs, although other cell lines (293T, fetal kidney, U2OS and MG63, and osteosarcoma) proliferated equally in coculture with BMCLs and BMSCs (Fig. 1H and Supplementary Fig. S2J). We further used BCCs selected specifically for their ability to grow as bone metastasis in vivo and compared their proliferation in 3D coculture with BMSC and BMCL. We used sublines of MDA-MB-231 generated by Kang and colleagues in the laboratory of Prof. J. Massague's group that metastasize to the bone (1833 BoM) and lung (4175 LM2; ref. 15). We found that although in 3D monoculture the metastatic sublines proliferated more than the parental line, in 3D coculture with BMSC they proliferated equally (Fig. 1H and Supplementary Figure S2K–S2M). Importantly, the 1833 BoM line was the only BCC line that proliferated in 3D coculture with BMCL, indicating that they possess intrinsic properties that overcome the inhibition exerted by these culture conditions.
The 3D coculture of BCCs with BMCLs will henceforth be termed “inhibitory niche” and the coculture with BMSCs will be termed “supportive niche.” Additional control experiments assessing the individual stromal cell lines as well as the effect of paracrine factors from cancer cells are shown in Supplementary Fig. S3.
Breast cancer cells in the inhibitory niche were in reversible cell-cycle arrest
The lack of proliferation observed in inhibitory niche could be due to cell death, equal cell death and cell-proliferation rates, or cell-cycle arrest. To investigate, we recovered single cells by enzymatic dissociation. The viability of BCCs and bone marrow cells recovered from inhibitory niche and supportive niche were similar (>90% viable assessed by flow cytometry, data not shown). We also examined recovered BCCs and bone marrow cells for apoptosis markers, active-capase-3 and Annexin V. Apoptotic cancer cells and bone marrow cells were observed very infrequently in either coculture (Supplementary Fig. S4A and S4B).
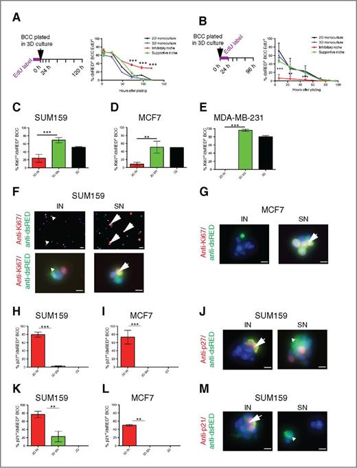
To investigate if BCCs in the inhibitory niche were undergoing cell-cycle arrest, we examined their ability to dilute the DNA label EdU, and their colocalization with markers for proliferation (Ki67) and cell-cycle inhibitors (p21 and p27). BCCs were labeled with EdU before seeding into inhibitory niche or supportive niche coculture. Inhibitory niche and supportive niche biomatrices were collected at different time points after seeding, dissociated to single cells, and EdU levels in dsRED-positive BCCs were assessed by flow cytometry. The EdU signal was rapidly lost in BCCs cultured in standard 2D conditions or in supportive niche coculture (to <5% in EdU-positive cells). In contrast, the EdU label persisted in BCCs cocultured in the inhibitory niche (∼40%) showing that proliferation of BCCs was markedly reduced in the inhibitory niche (Fig. 2A). Addition of EdU to cocultures for 24 hours immediately after BCC plating did not result in incorporation of the label into BCCs when cocultured in the inhibitory niche (Fig. 2B). In contrast, the label was incorporated into BCCs cocultured in the supportive niche, 2D, and 3D monoculture (label present for 24 hour immediately after plating) and lost rapidly when culture medium was changed and BCCs proliferated (Fig. 2B).
The inhibitory niche induced cell-cycle arrest in breast cancer cells. A, EdU persistence was monitored by fluorescence-activated cell sorting (FACS) analysis. Graph represents the percent dsRED+ SUM159 cells that were EdU+ (n = 2, 3 replicates in each experiment). Error bars, SEM. ***, P < 0.001; 2-way ANOVA with Bonferroni post test. B, EdU incorporation following plating into 3D culture was monitored by FACS analysis. Graph represents the percent dsRED+ SUM159 cells that were EdU+ (n = 2, 3 replicates in each experiment). Error bars, SEM. ***, P < 0.001; 2-way ANOVA with Bonferroni post test. C–E, quantification of Ki67 and dsRED immunofluorescence (n = 3). As control, BCCs grown in 3D-biomatix alone (3D), without stromal cells, were used. Error bars, SEM; if no bar is present the value is 0. **, P < 0.01; ***, P < 0.001; 1-way ANOVA. F and G, five-day 3D-biomatrix cocultures were dissociated to single cells, fixed, and cytospun onto slides. Representative images of immunofluorescence staining for anti-Ki67 (red) and anti-dsRED (green) are shown. Scale, 50 μm. Arrows, double-positive Ki67+ dsRED+ BCCs. Arrowheads, single-positive cancer cells (dsRED+). H and I, quantification of p27 and dsRED immunofluorescence (n = 3). Error bars, SEM; if no bar is present the value is 0. **, P < 0.01; ***, P < 0.001; 1-way ANOVA. J, five-day 3D-biomatrix cocultures were dissociated to single cells, fixed, and cytospun onto slides. Representative images of immunofluorescence staining for anti-p27 (red), along with anti-dsRED (green) are shown. Scale, 50 μm. Arrows, double-positive p27+/dsRED+ BCCs. Arrowheads, single-positive cancer cells (dsRED+). K and L, quantification of p21 and dsRED immunofluorescence (n = 3). Error bars, SEM. **, P < 0.01; 1-way ANOVA. M, representative images of immunofluorescence staining for anti-p21 (red), along with anti-dsRED (green) are shown. Scale, 50 μm. Arrows, double-positive p21+/dsRED+ BCCs. Arrowheads, single-positive BCCs (dsRED+). IN, inhibitory niche; SN, supportive niche.
The inhibitory niche induced cell-cycle arrest in breast cancer cells. A, EdU persistence was monitored by fluorescence-activated cell sorting (FACS) analysis. Graph represents the percent dsRED+ SUM159 cells that were EdU+ (n = 2, 3 replicates in each experiment). Error bars, SEM. ***, P < 0.001; 2-way ANOVA with Bonferroni post test. B, EdU incorporation following plating into 3D culture was monitored by FACS analysis. Graph represents the percent dsRED+ SUM159 cells that were EdU+ (n = 2, 3 replicates in each experiment). Error bars, SEM. ***, P < 0.001; 2-way ANOVA with Bonferroni post test. C–E, quantification of Ki67 and dsRED immunofluorescence (n = 3). As control, BCCs grown in 3D-biomatix alone (3D), without stromal cells, were used. Error bars, SEM; if no bar is present the value is 0. **, P < 0.01; ***, P < 0.001; 1-way ANOVA. F and G, five-day 3D-biomatrix cocultures were dissociated to single cells, fixed, and cytospun onto slides. Representative images of immunofluorescence staining for anti-Ki67 (red) and anti-dsRED (green) are shown. Scale, 50 μm. Arrows, double-positive Ki67+ dsRED+ BCCs. Arrowheads, single-positive cancer cells (dsRED+). H and I, quantification of p27 and dsRED immunofluorescence (n = 3). Error bars, SEM; if no bar is present the value is 0. **, P < 0.01; ***, P < 0.001; 1-way ANOVA. J, five-day 3D-biomatrix cocultures were dissociated to single cells, fixed, and cytospun onto slides. Representative images of immunofluorescence staining for anti-p27 (red), along with anti-dsRED (green) are shown. Scale, 50 μm. Arrows, double-positive p27+/dsRED+ BCCs. Arrowheads, single-positive cancer cells (dsRED+). K and L, quantification of p21 and dsRED immunofluorescence (n = 3). Error bars, SEM. **, P < 0.01; 1-way ANOVA. M, representative images of immunofluorescence staining for anti-p21 (red), along with anti-dsRED (green) are shown. Scale, 50 μm. Arrows, double-positive p21+/dsRED+ BCCs. Arrowheads, single-positive BCCs (dsRED+). IN, inhibitory niche; SN, supportive niche.
This was further supported by analysis of Ki67 expression in BCCs cocultured in the 3D-biomatrix systems. Ki67 is present during all active phases of the cell cycle (27). Single cells were recovered from dissociated biomatrices 5 days after BCCs were seeded. Colocalization of Ki67 and dsRED was assessed on cytospins by immunofluorescence. The frequency of Ki67-positive BCCs was more than 75% in the supportive niche culture, but was significantly lower (<30%) in BCCs recovered from the inhibitory niche culture (Fig. 2C–G).
To test if BCCs in the inhibitory niche coculture were undergoing active cell-cycle arrest, we examined the expression of cyclin-dependent kinase inhibitor proteins, p27 and p21, which indicate a block in cell-cycle progression (28). Single-cell immunofluorescence analysis indicated that double-positive p27/dsRED BCCs, or p21/dsRED BCCs were observed in cells recovered from the inhibitory niche coculture (>60%) and were absent in cells recovered from the supportive niche coculture (Fig. 2H–M). Therefore, we conclude that BCCs are undergoing an active cell-cycle arrest when cocultured in the inhibitory niche model.
Dormant breast cancer cells were capable to proliferate when removed from the inhibitory niche
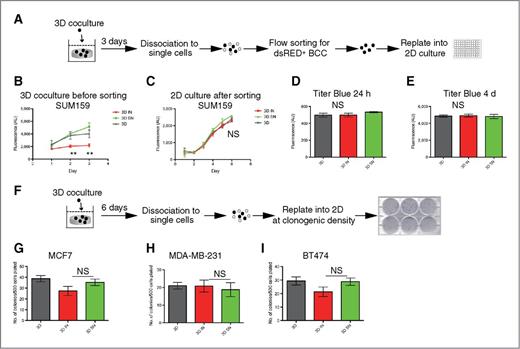
By definition, dormant cells, unlike terminally differentiated or senescent cells, are capable of reentering the cell cycle when conditions become favorable. To test if BCCs cocultured in the inhibitory niche model were bona fide dormant cells, we investigated their ability to proliferate after removal from inhibitory niche. We dissociated cocultures after 5 days and recovered single-cell suspensions from which we sorted dsRED-positive BCCs by flow cytometry (Fig. 3A). dsRED-positive BCCs were subsequently plated in standard 2D culture and fluorescence was monitored over 7 days. We observed no difference in proliferation between BCCs recovered from inhibitory niche versus supportive niche by either total fluorescence or in cell viability assay (Fig. 3B–E and Supplementary Fig. S4C–S4E). Colony formation assay (Fig. 3F) showed no difference in clonogenicity of BCCs recovered from inhibitory niche coculture compared with those recovered from the supportive niche (Fig. 3G–I and Supplementary Fig. S4F–S4H). Taken together, these results indicate that cancer cells in the inhibitory niche coculture were in a state of reversible cell-cycle arrest, or bona fide dormant state.
Dormant breast cancer cells were capable of proliferating when removed from the inhibitory niche. A, schematic representation of flow sorting for dsRED+ BCCs and replating into standard 2D conditions. 3D monoculture of BCCs (3D) was used as control. B, fluorescence monitored before flow sorting (n = 2; 40 replicate wells per condition). Error bars, SEM; **, P < 0.01; 1-way ANOVA. C, fluorescence monitored after sorting (n = 2; 10 replicate wells per condition). Error bars, SEM; NS, not significant; 1-way ANOVA. D and E, Titer Blue proliferation assay at 24 hours and 4 days after plating into standard tissue culture (n = 2; 10 replicate wells per condition). Error bars, SEM; NS, not significant; 1-way ANOVA. F, schematic representation of colony formation assay. G–I, quantification of colony formation (n = 4; 6 wells plated per experiment). Error bars, SEM. NS, not significant Mann–Whitney test, inhibitory niche (IN) versus supportive niche (SN).
Dormant breast cancer cells were capable of proliferating when removed from the inhibitory niche. A, schematic representation of flow sorting for dsRED+ BCCs and replating into standard 2D conditions. 3D monoculture of BCCs (3D) was used as control. B, fluorescence monitored before flow sorting (n = 2; 40 replicate wells per condition). Error bars, SEM; **, P < 0.01; 1-way ANOVA. C, fluorescence monitored after sorting (n = 2; 10 replicate wells per condition). Error bars, SEM; NS, not significant; 1-way ANOVA. D and E, Titer Blue proliferation assay at 24 hours and 4 days after plating into standard tissue culture (n = 2; 10 replicate wells per condition). Error bars, SEM; NS, not significant; 1-way ANOVA. F, schematic representation of colony formation assay. G–I, quantification of colony formation (n = 4; 6 wells plated per experiment). Error bars, SEM. NS, not significant Mann–Whitney test, inhibitory niche (IN) versus supportive niche (SN).
Moreover, BCCs cocultured in the inhibitory niche were able to proliferate when removed and placed into the supportive niche coculture (Fig. 4A–C). Conversely, BCC proliferation was halted when removed from the supportive niche coculture and seeded into the inhibitory niche (Fig. 4A–C). BCCs seeded in 3D-biomatrix without stromal cells and BCCs plated in standard 2D conditions were used as controls and these displayed the same behavior: cells went into cell-cycle arrest when transferred into the inhibitory niche, and proliferated when transferred into the supportive niche (Fig. 4A–C). These results indicate that cell-cycle arrest of BCCs in the inhibitory niche coculture and their proliferation in supportive niche coculture are induced by the microenvironment, and not by changing the cancer cells' intrinsic properties. Further supporting this conclusion, conditioned medium from the inhibitory niche coculture significantly decreased proliferation of BCCs in all culture conditions tested: standard 2D monolayer, 3D monoculture, and 3D supportive niche coculture (Fig. 4D–E and Supplementary Fig. S5A–S5I). Conditioned medium from supportive niche did not overcome the inhibitory effect of the inhibitory niche microenvironment (Fig. 4E and Supplementary Fig. S5H and S5I). This latter observation indicates that proliferation of BCCs in the inhibitory niche coculture is actively suppressed through secreted components, rather than being due to lack of factors needed for proliferation. Because the supportive niche and inhibitory niche cocultures have different cellular components and are not directly comparable, we added each of the lines representing the inhibitory niche (hFOB, HS-5, or HUVEC cells) to the supportive niche and assessed the effect on BCCs proliferation. We found that hFOB and HS-5 cells, but not HUVEC, had an inhibitory effect on proliferation of BCCs (Supplementary Fig. S5J and S5K).
Paracrine signals induced cell-cycle arrest in breast cancer cells. A, schematic representation of flow sorting and replating into alternative 3D coculture. Standard 2D and 3D monoculture of BCCs (3D) were used as controls. B, fluorescence monitored before flow sorting (n = 2; 60 replicate wells per condition). Error bars, SEM. **, P < 0.01; 1-way ANOVA. C, fluorescence monitored after replating into 3D coculture (n = 2; 5 replicates per condition). Error bars, SEM; *, P < 0.05; 2-way ANOVA with Bonferroni post test. D, schematic representation of conditioned media swap in 3D cocultures. Conditioned medium was replaced every 24 hours. E, fluorescence of BCCs monitored after conditioned media swap (n = 3; 5 replicates per condition). Error bars, SEM. *, P < 0.05; **, P < 0.01; ***, P < 0.001 1-way ANOVA. IN, inhibitory niche; SN, supportive niche.
Paracrine signals induced cell-cycle arrest in breast cancer cells. A, schematic representation of flow sorting and replating into alternative 3D coculture. Standard 2D and 3D monoculture of BCCs (3D) were used as controls. B, fluorescence monitored before flow sorting (n = 2; 60 replicate wells per condition). Error bars, SEM. **, P < 0.01; 1-way ANOVA. C, fluorescence monitored after replating into 3D coculture (n = 2; 5 replicates per condition). Error bars, SEM; *, P < 0.05; 2-way ANOVA with Bonferroni post test. D, schematic representation of conditioned media swap in 3D cocultures. Conditioned medium was replaced every 24 hours. E, fluorescence of BCCs monitored after conditioned media swap (n = 3; 5 replicates per condition). Error bars, SEM. *, P < 0.05; **, P < 0.01; ***, P < 0.001 1-way ANOVA. IN, inhibitory niche; SN, supportive niche.
Cell-cycle arrest of breast cancer cells in the inhibitory niche was prevented by inhibition of specific signaling pathways
To generate proof-of-concept that these models can be used to identify the molecular mechanisms that control breast cancer cell dormancy, we tested if inhibiting pathways previously associated with cellular dormancy can reverse cell-cycle arrest in the inhibitory niche coculture. We used the small-molecule inhibitors SB203580 targeting p38 MAPK, SB431542 targeting Alk5, the type-I TGF-β receptor, and SU11248 (Sutent) targeting receptor tyrosine kinases (RTK; SU11248 targets include VEGFR2, PDGFRβ, c-Kit, and FLT3). p38 MAPK signaling has been implicated in cellular dormancy in models using melanoma and head and neck cancer cell lines (29–31). TGF-β has dual properties and can induce both proliferation and dormancy in disseminated cells (13, 32). Specific inhibition of RTK, Alk5, and p38 signaling in growth-arrested BCCs in the inhibitory niche induced their proliferation, while not inducing changes in the stromal cells of inhibitory niche or supportive niche (Fig. 5A–C and Supplementary Fig. S6A–S6E). Importantly, an opposite effect was seen in BCC 2D monocultures (Fig. 5C and Supplementary Fig. S6C and S6E), underscoring the importance of microenvironmental and 3D configuration. To confirm that the increase in fluorescence observed did result in proliferation of BCCs, we examined dissociated single cells from 3D cocultures with immunofluorescence for Ki67. Inhibitory niche cocultures treated with inhibitors had significantly more Ki67-positive cells than control-treated (Fig. 5D and E). Addition of Alk5, p38, and RTK inhibitors to cocultures at day 4 after BCC plating in inhibitory niche culture had no effect on cell proliferation, indicating that activation of these pathways prevent cells from entering quiescence and additional factors contribute to quiescence maintenance (Supplementary Fig. S6F–S6H). Treatment with small-molecule inhibitors against additional RTK (ABT-869 and MGCD-265) completely blocked cell proliferation and/or induced cell death in all the culture systems described earlier (data not shown). These results indicate that the microenvironment influences the cancer-cell response to molecular signals and different culture conditions favor signaling that compensates or is permissive for the inhibitory effect of drugs.
Cell-cycle arrest in breast cancer cells was reversible upon treatment with small-molecule inhibitors against RTK, Alk5, and p38. A–C, fluorescence of BCCs monitored after 3D coculture in the inhibitory niche (IN) after incubation with small-molecule inhibitors S1042 (RTK), SB431542 (Alk5), and SB203580 (p38; n = 6; 5 replicates per condition per experiment) immediately upon plating into 3D coculture. 2D monoculture (2D) is used as a control. Error bars, SEM. *, P < 0.05 paired t test. D, five-day 3D-biomatrix cocultures of SUM159 cocultured in IN were dissociated to single cells, fixed, and cytospun onto slides. Representative images of immunofluorescence staining for anti-Ki67 (red) and anti-dsRED (green) are shown. Scale, 50 μm. Arrows, double-positive Ki67+ dsRED+ cancer cells. Arrowheads, single-positive cancer cells (dsRED+). E, quantification of Ki67 and dsRED immunofluorescence (n = 2). Error bars, SEM. ***, P < 0.001; 1-way ANOVA.
Cell-cycle arrest in breast cancer cells was reversible upon treatment with small-molecule inhibitors against RTK, Alk5, and p38. A–C, fluorescence of BCCs monitored after 3D coculture in the inhibitory niche (IN) after incubation with small-molecule inhibitors S1042 (RTK), SB431542 (Alk5), and SB203580 (p38; n = 6; 5 replicates per condition per experiment) immediately upon plating into 3D coculture. 2D monoculture (2D) is used as a control. Error bars, SEM. *, P < 0.05 paired t test. D, five-day 3D-biomatrix cocultures of SUM159 cocultured in IN were dissociated to single cells, fixed, and cytospun onto slides. Representative images of immunofluorescence staining for anti-Ki67 (red) and anti-dsRED (green) are shown. Scale, 50 μm. Arrows, double-positive Ki67+ dsRED+ cancer cells. Arrowheads, single-positive cancer cells (dsRED+). E, quantification of Ki67 and dsRED immunofluorescence (n = 2). Error bars, SEM. ***, P < 0.001; 1-way ANOVA.
In vivo validation of the inhibitory and supportive niche models
To assess if the effects of inhibitory niche and supportive niche coculture on BCC proliferation are maintained in vivo over longer periods of time and in the presence of systemic factors, we implanted the 3D-biomatrix subcutaneously into NOD/SCID mice. We first assessed if integrity of the 3D-biomatrix is maintained in vivo. 3D-biomatrix seeded with bone marrow cells only (BMCL or BMSC) maintained its integrity for up to 6 weeks, became vascularized, and GFP-labeled bone marrow cells were retained in the structures (Fig. 6A–D). Subsequently, we assessed proliferation of BCCs in biomatrix implanted subcutaneously. 3D-biomatrices were preseeded with bone marrow cells to generate the inhibitory niche and supportive niche and then seeded with low numbers of MDA-MB-231 cells. After a 24-hour incubation in vitro, the inhibitory niche and supportive niche biomatrices were implanted contralaterally into NOD/SCID mice (Fig. 6E). After 8 weeks, tumors formed at the site of implantation of supportive niche, but not at the site of inhibitory niche biomatrices (6 mice total implanted in two experiments; tumors formed at 5/6 supportive niche implantation sites, and 0/6 at inhibitory niche implantation sites; Fig. 6F). IHC confirmed that the tumors were formed by dsRED-positive MDA-MB-231 cells (Fig. 6G). Rare dsRED-positive cancer cells were observed in inhibitory niche implants, at a density comparable with the original seeding density (Fig. 6G). To test if these were indeed dormant MDA-MB-231 cells, we dissected and dissociated biomatrices to recover single cells (Fig. 6H). We plated all cells recovered (including BCCs, stromal cells, and cells of mouse origin) at low density in 2D culture and analyzed the colonies generated. MDA-MB-231 colonies were observed in cultures of cells recovered from both inhibitory niche and supportive niche biomatrices (Fig. 6I). These colonies had the similar morphology and size; however, as expected, much fewer colonies overall were formed by BCCs recovered from the inhibitory niche as these BCCs had not proliferated in vivo. These results demonstrate that the rare dsRED-positive cells observed by IHC in inhibitory niche biomatrices in vivo were indeed bona fide dormant MDA-MB-231 cells and are capable of proliferating in favorable conditions. To test if dormancy could be prevented in vivo by interfering with signaling involving RTK, p38, Alk5, we implanted NOD/SCID mice with inhibitory and supportive niche (supportive niche) 3D-biomatrix cocultures, as described earlier. Mice were injected daily with inhibitors by intraperitoneal injection, starting 24 hours after implantation, for 6 weeks. DMSO was used as a vehicle control. Palpable masses were observed in all supportive niche implantation sites, and in the majority of mice implanted with inhibitory niche and treated with inhibitors, but not in the implantation sites of inhibitory niche in control animals, treated with vehicle only. Histologic analysis of sections through biomatrices collected and embedded in paraffin confirmed that cancer-cell proliferation occurred in 44% (4/9) of inhibitory niche implants upon treatment with SB431542, 67% (6/9) of inhibitory niche implants upon treatment with SB203580 and 56% (5/9) of inhibitory niche implants upon treatment with SU11248 (Fig. 7). The extent of BCC growth was comparable with that observed in the supportive niche implants from control DMSO vehicle treatment and that observed in supportive niche implants from inhibitor treatment. Taken together, these results demonstrate that BCCs can be manipulated using our experimental systems to be under microenvironmentally induced cell-cycle arrest (inhibitory niche) or to be proliferating (supportive niche) in coculture with bone marrow cell types and this quiescence is reversible, both by inhibiting cellular signaling pathways and altering the microenvironment.
Breast cancer cells were dormant in inhibitory niche (IN) and proliferated in supportive niche (SN) in vivo. A, representative images of 3D-biomatrix (seeded with BMCL) subcutaneously implanted in vivo for 7 days (brightfield and fluorescent imaging). Scale, 0.25 mm. B, representative image of anti-GFP IHC on 3-μm section from 3D-biomatrix (BMCL). Scale, 50 μm. White arrow, GFP+ BMCL. C, representative images of vascularization of the implanted 3D-biomatrix, IN and SN. Brightfield images indicate blood vessel growth into 3D-biomatrix of both IN and SN. D, representative images of H&E and Anti-PECAM staining on 3-μm section from 3D-biomatrices. Scale, 50 μm. Arrows, blood vessels penetrating the 3D-biomatrix of IN and SN implants (inset, magnification, ×5). E, subcutaneous implantation model of implantation of 3D-biomatrix. IN and SN 3D-biomatrices were implanted contralaterally. F, representative images of 3D-biomatrix implanted subcutaneously in vivo for 8 weeks. Scale, 0.25 mm. Tumors formed in n = 5 out of 6 animals implanted with SN+MDA-MB-231. Representative H&E images from each 3D-biomatrix. Scale, 50 μm. Arrowheads, 3D-biomatrix. G, representative images of anti-dsRED IHC on 3-μm section from 3D-biomatrix seeded with BMCL or BMSC. Scale, 50 μm. Arrows, dsRED+ cells (inset, magnification, ×5). H, dissociation of cells from 3D-biomatrix implanted in vivo and replating into 2D culture in vitro. I, representative images of crystal violet–stained MDA-MB-231 colonies shown and quantification of colony formation. Scale, 50 μm. MDA-MB-231 cells recovered from IN dissociation were able to proliferate in 2D culture. Total number of cells recovered from IN dissociation generated fewer cancer-cell colonies, as majority of these cells were stromal cells. However, the colonies formed by BCCs have the same morphology and size as those formed by BCCs from SN dissociations.
Breast cancer cells were dormant in inhibitory niche (IN) and proliferated in supportive niche (SN) in vivo. A, representative images of 3D-biomatrix (seeded with BMCL) subcutaneously implanted in vivo for 7 days (brightfield and fluorescent imaging). Scale, 0.25 mm. B, representative image of anti-GFP IHC on 3-μm section from 3D-biomatrix (BMCL). Scale, 50 μm. White arrow, GFP+ BMCL. C, representative images of vascularization of the implanted 3D-biomatrix, IN and SN. Brightfield images indicate blood vessel growth into 3D-biomatrix of both IN and SN. D, representative images of H&E and Anti-PECAM staining on 3-μm section from 3D-biomatrices. Scale, 50 μm. Arrows, blood vessels penetrating the 3D-biomatrix of IN and SN implants (inset, magnification, ×5). E, subcutaneous implantation model of implantation of 3D-biomatrix. IN and SN 3D-biomatrices were implanted contralaterally. F, representative images of 3D-biomatrix implanted subcutaneously in vivo for 8 weeks. Scale, 0.25 mm. Tumors formed in n = 5 out of 6 animals implanted with SN+MDA-MB-231. Representative H&E images from each 3D-biomatrix. Scale, 50 μm. Arrowheads, 3D-biomatrix. G, representative images of anti-dsRED IHC on 3-μm section from 3D-biomatrix seeded with BMCL or BMSC. Scale, 50 μm. Arrows, dsRED+ cells (inset, magnification, ×5). H, dissociation of cells from 3D-biomatrix implanted in vivo and replating into 2D culture in vitro. I, representative images of crystal violet–stained MDA-MB-231 colonies shown and quantification of colony formation. Scale, 50 μm. MDA-MB-231 cells recovered from IN dissociation were able to proliferate in 2D culture. Total number of cells recovered from IN dissociation generated fewer cancer-cell colonies, as majority of these cells were stromal cells. However, the colonies formed by BCCs have the same morphology and size as those formed by BCCs from SN dissociations.
Treatment with small-molecule inhibitors induced growth of BCCs in the subcutaneous implantation model. A and B, representative images of H&E sections of inhibitory niche (IN) and supportive niche (SN) implants from vehicle treated (DMSO) animals. Scale bar, 50 μm. C, representative images of H&E sections of IN implants from animals treated with the small-molecule inhibitor S1042. Dashed line, area of BCC growth. Scale bar, 50 μm. D, table representing the number of IN subcutaneously implanted in vivo and the number of implants with BCC growth observed by histologic examination of excised implants 6 weeks following daily dosing with small-molecule inhibitors, SB431542 (Alk5), SB203580 (p38), and S1042 (RTK). None (0/3) of the control implants had evidence of BCC growth. 44% (4/9) of IN implants had BCC growth following treatment with SB431542, 67% (6/9) of IN implants had BCC growth following treatment with SB 203580 and 56% (5/9) of IN implants had BCC growth following treatment with S1042. The extent of BCC growth was comparable with that observed in the SN implants from control DMSO vehicle treatment and that observed in SN implants from inhibitor treatment. In all images, arrows indicate BCC and arrowheads indicate stromal cells and dashed line delineates areas of BCC growth. E, table representing the number of SN subcutaneously implanted in vivo and the number of implants with BCC growth observed by histologic examination of excised implants 6 weeks following daily dosing with small-molecule inhibitors, SB431542 (Alk5), SB203580 (p38), and S1042 (RTK). All SN implants had comparable areas of BCC growth.
Treatment with small-molecule inhibitors induced growth of BCCs in the subcutaneous implantation model. A and B, representative images of H&E sections of inhibitory niche (IN) and supportive niche (SN) implants from vehicle treated (DMSO) animals. Scale bar, 50 μm. C, representative images of H&E sections of IN implants from animals treated with the small-molecule inhibitor S1042. Dashed line, area of BCC growth. Scale bar, 50 μm. D, table representing the number of IN subcutaneously implanted in vivo and the number of implants with BCC growth observed by histologic examination of excised implants 6 weeks following daily dosing with small-molecule inhibitors, SB431542 (Alk5), SB203580 (p38), and S1042 (RTK). None (0/3) of the control implants had evidence of BCC growth. 44% (4/9) of IN implants had BCC growth following treatment with SB431542, 67% (6/9) of IN implants had BCC growth following treatment with SB 203580 and 56% (5/9) of IN implants had BCC growth following treatment with S1042. The extent of BCC growth was comparable with that observed in the SN implants from control DMSO vehicle treatment and that observed in SN implants from inhibitor treatment. In all images, arrows indicate BCC and arrowheads indicate stromal cells and dashed line delineates areas of BCC growth. E, table representing the number of SN subcutaneously implanted in vivo and the number of implants with BCC growth observed by histologic examination of excised implants 6 weeks following daily dosing with small-molecule inhibitors, SB431542 (Alk5), SB203580 (p38), and S1042 (RTK). All SN implants had comparable areas of BCC growth.
Discussion
Significant progress has been made in elucidating the molecular machinery of the multi-step metastasis cascade. However, the mechanisms underlying metastatic cell dormancy and relapse from dormancy remains one of the most challenging, but also most clinically relevant questions (3, 8, 13). Approximately one third of patients with breast cancer have detectable DTCs in bone marrow in early stages of disease (1). Only half of these develop metastasis, sometimes decades after diagnosis of primary disease. This suggests that microenvironmental and/or systemic changes are critical for the “re-awakening” of dormant DTCs or micrometastases. Elucidating the molecular framework of these interactions is critical for developing strategies to interfere with the process and for predicting in which patients DTCs will progress to macrometastases. The biggest obstacle in this endeavor is represented by the scarcity of experimental systems appropriate for study of DTCs, in particular in vitro systems.
Several types of experimental models have been used so far to study interactions between metastatic cancer cells and the microenvironment (33): knockout or transgenic mice, orthotropic, intracardiac, or intravenous xenotransplantation models using metastatic cancer cell lines, and subcutaneous xenotransplantation models using bioengineered implants or human bone fragments inserted subcutaneously. Manipulating the osteoclast/osteoblast balance in the bone marrow environment dramatically changes metastatic tumor burden in several transgenic mouse models (6). In models of lung metastasis, ECM components such as periostin (34), tenascin-C (35), and the BMP inhibitor, Coco (36), have been shown to induce a metastatic niche conducive to proliferation of breast cancer cells. Manipulation of human cancer cell lines xenotransplanted in chick chorioallantoic membranes and immunodeficient mice identified several signaling molecules with key roles in inducing or maintaining dormancy of cancer cells. Such examples are uPAR, GAS6, p38α/β, and the balance between p38 and ERK, Kiss1, BMP7, and TGF-β (28–32, 37, 38). A number of models aimed at recreating the human bone marrow environment in vitro and in vivo using subcutaneous xenotransplantation of bioengineered materials for osteogenesis (39–42) or hematopoiesis studies (19, 20, 43). Models of the bone metastatic niche have used silk scaffolds seeded with human BMSC and human bone fragments implanted subcutaneously (44, 45). Finally in vitro models used 2D coculture of cancer cells with fibroblasts, osteoclasts or mesenchymal stem cells, and osteoblasts (46, 47). These in vitro and in vivo studies have demonstrated the importance of the microenvironment in controlling cancer cell growth at the dissemination site (46, 47).
Several conclusions emerge when reviewing these models of the metastatic niche. A single model cannot recapitulate the complexity of interactions at the metastatic site. In vivo models have the advantage of increased complexity and significance, but are more appropriate for hypothesis-driven studies. The in vitro models lack complexity, are oversimplified, and capture a limited number of interactions between a few cellular components at the metastatic site (coculture systems) or between cancer cells and the ECM (mineralized bone, scaffold treated with BMP), but they are amenable to exploratory screening studies. A significant obstacle is the absence of in vitro models for cellular dormancy. To our knowledge, few such models exist. One such model is based on culture of MCF7 cells in recombinant basement membrane (48, 49). Until recently, there were no in vitro experimental systems that specifically modeled DTCs: a small number of isolated cancer cells in a microenvironment occupied predominantly by normal cells of a different tissue type. A compelling study from Ghajar and colleagues used in vitro organotypic models based on coculture of endothelial cells, mesenchymal cells of lung and bone marrow origin to investigate dormancy of DTCs (50) and identify the perivascular niche as the regulator of cancer cell dormancy.
We used a similar approach in developing novel 3D experimental systems that specifically model DTCs in the bone marrow environment and found that interactions with osteobalsts and mesenchymal bone marrow cells (HS5) promote cancer cell dormancy. We developed experimental systems conducive to either proliferation or dormancy of cancer cells. We demonstrated that eight BCC lines remained quiescent in the inhibitory environment (inhibitory niche) but proliferate in the supportive one (supportive niche). ER-positive cell lines proliferated at higher rate than ER-negative cell lines, possibly reflecting properties that account for the higher frequency of bone metastasis in ER-positive compared with patients with ER-negative breast cancer. The eight BCC lines were capable to proliferate in bone marrow in vivo, in an intratibial implantation model; ER-positive cell lines had a higher rate of success in our hands than ER-negative cell lines (Supplementary Fig. S8). These characteristics are reflected by cultivation in the supportive niche system. However, ER-positive BCCs did not generate metastases in the intracardiac injection model of metastasis, whereas ER-negative BCCs did, similar to previous findings from us and others (Supplementary Fig. S8; refs. 14, 51). These observations underscore the necessity of using a combination of different experimental systems for studying the metastatic process. The lack of cell proliferation in the inhibitory niche was specific for BCCs and involves paracrine signals from stromal cells. The only BCCs tested that proliferated in the inhibitory niche culture were the 1833 BoM MDA-MB-231 cells, selected for their ability to metastasize to the bone. All the other BCCs undergo cell-cycle arrest in inhibitory niche coculture, but are able to proliferate when removed from the inhibitory niche. On the basis of all these findings, we argue that the experimental systems we developed model the supportive or inhibitory effect of microenvironment on BCC proliferation, while also reflecting intrinsic properties of the cancer cells.
As proof-of-concept that these models could be used to dissect the cellular and molecular mechanisms underlying proliferation or dormancy in the bone marrow, we were able to manipulate and monitor the different cellular components of the coculture. Moreover, inhibitors of pathways known to support cell dormancy induced cancer-cell proliferation in the inhibitory niche. Importantly, we showed that treatment with these small-molecule inhibitors elicited a different response from cancer cells in these complex in vitro systems compared with classic 2D tissue culture or cancer-cell monoculture in 3D-biomatrix. We validated these results in vivo, in a subcutaneous implantation model, in which cancer cells implanted in supportive niche generated tumors, whereas those implanted in inhibitory niche failed to do so. Isolated dormant cancer cells were present in the inhibitory niche implanted in vivo, as demonstrated by their ability to proliferate when removed from this environment. Relevantly, the inhibitors that prevented cell-cycle arrest in vitro had the same effect in vivo.
The models we established facilitate studies of dynamic interactions between cancer cells and several cell types present in bone marrow stroma. As with any experimental system, they have limitations: the lack of cell components such as osteocytes, osteoclasts, immune cells, neural cells, mineralized bone, and ECM components. We aimed to reproduce in vitro the high ratio between bone marrow cells and DTC observed in patients. We also aimed to make these systems amenable to a variety of read-out assays, such as microscopy, total fluorescence reading, IHC of sectioned biomatrix, flow cytometry and immunofluorescence analysis of cells recovered from 3D-biomatrix. Different cell components of the coculture can be manipulated individually or recovered as live cells for further analysis. These assays are quantitative and can be adapted for small- or medium-throughput screening studies using RNA interference (RNAi), antibody or small-molecule inhibitors, therefore permitting an exploratory approach in the study of DTC and dormancy. Importantly, this is novel in vitro model of DTC that induces dormancy of cancer cells in a bone marrow–like environment. We envision that these models could facilitate exploratory screening studies to identify the cellular factors that control cancer-cell dormancy in the bone and may reveal biomarkers indicative of those DTCs with adverse prognostic impact. This may produce potential targets for therapy and therapeutics in both tumor cells and the cellular components of the bone marrow niche.
Disclosure of Potential Conflicts of Interest
No potential conflicts of interest were disclosed.
Authors' Contributions
Conception and design: R. Marlow, A. Purushotham, A. Tutt, G. Dontu
Development of methodology: R. Marlow, G. Honeth, M. Cariati, D. Bonnet, P. Rameshwar, G. Dontu
Acquisition of data (provided animals, acquired and managed patients, provided facilities, etc.): M. Cariati, S. Hessey, A. Pipili, B. Buchupalli, K. Foster, A. Grigoriadis, A. Purushotham, A. Tutt
Analysis and interpretation of data (e.g., statistical analysis, biostatistics, computational analysis): R. Marlow, G. Dontu
Writing, review, and/or revision of the manuscript: R. Marlow, S. Lombardi, M. Cariati, D. Bonnet, A. Grigoriadis, P. Rameshwar, A. Purushotham, A. Tutt, G. Dontu
Administrative, technical, or material support (i.e., reporting or organizing data, constructing databases): S. Lombardi, V. Mariotti, B. Buchupalli
Study supervision: R. Marlow, G. Dontu
Acknowledgments
The authors thank the staff at the flow core facilities and breast tissue bank at King's College London.
Grant Support
This work was supported by Breakthrough Breast Cancer, Susan G. Komen for the Cure, and by the National Institute for Health Research (NIHR) Biomedical Research Centre at Guy's and St Thomas' NHS Foundation Trust and King's College London.






