Abstract
Melanoma differentiation–associated gene-9 (mda-9/syntenin) encodes an adapter scaffold protein whose expression correlates with and mediates melanoma progression and metastasis. Tumor angiogenesis represents an integral component of cancer metastasis prompting us to investigate a possible role of mda-9/syntenin in inducing angiogenesis. Genetic (gain-of-function and loss-of-function) and pharmacologic approaches were used to modify mda-9/syntenin expression in normal immortal melanocytes, early radial growth phase melanoma, and metastatic melanoma cells. The consequence of modifying mda-9/syntenin expression on angiogenesis was evaluated using both in vitro and in vivo assays, including tube formation assays using human vascular endothelial cells, chorioallantoic membrane (CAM) assays and xenograft tumor animal models. Gain-of-function and loss-of-function experiments confirm that MDA-9/syntenin induces angiogenesis by augmenting expression of several proangiogenic factors/genes. Experimental evidence is provided for a model of angiogenesis induction by MDA-9/syntenin in which MDA-9/syntenin interacts with the extracellular matrix (ECM), activating Src and FAK resulting in activation by phosphorylation of Akt, which induces hypoxia inducible factor 1-α (HIF-1α). The HIF-1α activates transcription of insulin growth factor–binding protein-2 (IGFBP-2), which is secreted thereby promoting angiogenesis and further induces endothelial cells to produce and secrete VEGF-A augmenting tumor angiogenesis. Our studies delineate an unanticipated cell nonautonomous function of MDA-9/syntenin in the context of angiogenesis, which may directly contribute to its metastasis-promoting properties. As a result, targeting MDA-9/syntenin or its downstream-regulated molecules may provide a means of simultaneously impeding metastasis by both directly inhibiting tumor cell transformed properties (autonomous) and indirectly by blocking angiogenesis (nonautonomous). Cancer Res; 73(2); 844–54. ©2012 AACR.
Introduction
Angiogenesis is a complex process involving formation of new blood vessels derived from preexisting vessels. For survival and growth of solid tumors beyond 1-mm in diameter establishing an independent blood vessel system is mandatory (1–3). Vascularization of tumors promotes not only their survival and growth, but also facilitates metastases from primary to distant sites (4, 5). Consequently, angiogenesis may be an essential component of tumor metastasis, and highly vascularized tumors metastasize at a significantly higher rate than less angiogenic tumors. Therefore, inhibiting tumor angiogenesis should in principle provide an effective strategy to obstruct cancer growth and metastasis. Although a number of angiogenesis inhibitors have shown promise in preclinical studies, very few have shown genuine therapeutic efficacy in clinical trials (6). Hence, understanding the molecular determinants controlling tumor angiogenesis is mandatory to develop clinically efficacious angiogenesis inhibitors for cancer therapy.
Melanoma differentiation–associated gene-9 (mda-9), also known as syntenin, was cloned in our laboratory using subtraction hybridization as a gene displaying differential biphasic expression as a consequence of induction of irreversible growth arrest, terminal differentiation, and loss of tumorigenic potential in HO-1 human metastatic melanoma cells following treatment with fibroblast IFN-β and the protein kinase C activator mezerein (7). MDA-9/syntenin is a multifunctional scaffold protein that cross-talks with different classes of proteins and regulates diverse physiologic and pathologic processes, including tumor progression and metastasis, by activating defined cell signaling pathways (8–18). MDA-9/syntenin interacts with Src resulting in activation of Src/FAK complexes (10, 11). The signaling cascade, particularly the activation of Src, is implicated in various biologic processes associated with cytoskeleton organization, including increased cell motility, invasiveness, and survival. In the context of angiogenesis, this tyrosine kinase plays a role in regulating endothelial cell function and differentiation by augmenting multiple proangiogenic factors, for example, VEGF-A and interleukin (IL)-8 (19–25). The observation that MDA-9/syntenin positively cross-talks with c-Src strongly supports the potential involvement of MDA-9/syntenin in angiogenesis.
The present studies elucidate a new role of mda-9/syntenin in regulating angiogenesis and identify insulin growth factor–binding protein-2 (IGFBP-2) as a major mediator of the proangiogenic functions of mda-9/syntenin. Using both genetic (gain and loss-of-function) and pharmacologic approaches, we clarify the biochemical pathways by which mda-9/syntenin modulates IGFBP-2 and how these molecules promote angiogenesis. These findings uncover a new mechanism by which the MDA-9/syntenin prometastatic gene contributes to progression in human melanoma and provide potential targets for intervening in the metastatic process.
Materials and Methods
Cell lines and reagents
Different melanoma cell lines were maintained in routine cell culture conditions as described previously (8, 10). A clone of normal immortal human melanocytes FM516-SV (referred to as FM-516, was initially provided by Dr. L. Diamond, Wistar Institute, Philadelphia, PA), radial growth phase melanoma WM35 (obtained from Dr. Meenhard Herlyn, Wistar Institute, Philadelphia, PA). C8161.9 was a gift from Dr. Danny R. Welch (Kansas University Medical Center, Kansas City, KS). The metastatic melanoma cell lines MeWo and FO-1 were provided by Dr. Robert S. Kerbel (Sunnybrook Cancer Center, Toronto, Canada) and Dr. Eliezer Huberman (Argonne National Laboratories, Argonne, IL), respectively. Vertical growth phase melanoma WM278 cells were obtained from the American Type Culture Collection. All the cells were routinely checked for morphology, in vitro phenotypes (such as invasive and anchorage-independent growth) and mycoplasma contamination using a PCR-based mycoplasma detection kit (Applied Biosystems). Human umbilical vein endothelial cells (HUVEC) were cultured according to the provider's protocol (Lonza Walkerrsville Inc.). Unless stated otherwise, all the experiments were carried out in Cultrex Basement Membrane Extract (Trevigen Inc.)–coated plates (diluted in PBS, 0.25 mg/mL). Human recombinant IGFBP-2 (rhIGFBP-2) and neutralizing antibody for both IL-8 and IGFBP-2 were purchased from R&D Biosystems.
Construction of plasmids, adenoviruses, and stable cell lines
Small hairpin RNA for mda-9/syntenin (shmda-9/syntenin) has been constructed with pSilencer hygro Expression vectors according to the manufacturer's protocol (Ambion Inc.). Specific hairpin siRNA oligonucleotides (sense 5′-GATCCGCGGATGGCACCAAGCATTTTCAAGAGAAATGCTTGGTGCCATCCGCTTTTTTGGAAA-3′ and antisense 5′-AGCTTTTCCAAAAAAGCGGATGG CACCAAGCATTTCTCTTGAAAATGCTTGGTGCCATCCGCG-3′) were annealed and ligated to pSilencer vector by T4 DNA ligase. The genomic sequence of mda-9/syntenin was amplified by PCR using genomic DNA as template and primers, sense: 5′-CTGCAAAAATGTCTCTCTATCC-3′ and antisense: 5′-GGTGCCGTGAATTTTAAACCTCAG-3′. The PCR product was cloned into pREP4 expression vectors from where it was digested and released with Xho and BamH1 and subcloned into the pcDNA3.1 (+hygro; Invitrogen). mda-9/syntenin expression plasmid was constructed using genomic DNA as template and stable clones were established in immortal primary human melanocyte FM-516-SV40 cells. shIGFBP-2 expression plasmid was purchased from OriGene.
The DNA fragment (702 bp) containing the U6 promoter followed by oligonucleotide encoding shRNA designed for the mda-9/syntenin gene was isolated from EaeI-digested pSilencer-shmda-9 plasmid and then cloned into NotI site of pShuttle (pSh) plasmid generating pShmda-9-shuttle vector. To construct shuttle vector pShCMV-mda-9, BamHI and EcoRV DNA fragment (990 bp) containing the mda-9/syntenin gene was isolated from plasmid p0tg-CMV-mda-9 and cloned between BglII and EcoRV sites downstream of the cytomegalovirus (CMV) promoter in plasmid pShuttle-CMV. The shuttle plasmids were recombined with genomic DNA of Ad.5/3.Luc1 vector as we previously described (26) to derive plasmids pAd.5/3-shmda-9 or pAd.5/3-mda-9. The resultant plasmids were cleaved with PacI to release the recombinant Ad. genomes and then transfected to HEK-293 cells to rescue the corresponding Ad.5/3-based vectors. The rescued viruses were upscaled using HEK-293 cells and purified by cesium chloride double ultracentrifugation using standard protocol (27) and the titers of infectious viral particles are determined by plaque assay using HEK-293 cells as described (28).
Coculture of HUVECs and tumor cells
In the coculture system, both cell types were maintained in complete EGM-2 medium. The tumor cells express GFP to discriminate them from HUVECs. For growth curves, cells were cultured in 6-well plates in triplicate on the basement membrane extract (BME)–coated plates. To dissociate cells from the gel, dispase in PBS without calcium, magnesium, and EDTA was used at a concentration of 1 U/mL. Cells were counted using a hemocytometer on a fluorescence microscope to discriminate between the colorless HUVECs and the green tumor cells.
Western blotting
Western blot analyses were conducted as described (10). The primary antibodies used were anti-MDA-9 (1:1,000; mouse monoclonal, Abnova), anti-c-Src, (1:200, Santa Cruz Biotechnology), anti-FAK (1:1,000, Transduction Laboratories), anti-pAKT (1:2,000; rabbit polyclonal; Cell Signaling Technology), anti-AKT (1:2,000; rabbit polyclonal; Cell Signaling Technology), anti-HIF-1α (1:1,000; mouse monoclonal, Abcam), and anti-αVβ3 (1:500; mouse monoclonal antibody; Novus Biologicals). Blots were stripped and normalized by reprobing with anti-EF-1α antibody (1:1,000; mouse monoclonal, Upstate Biotechnology). Digitized images of immunoblots were quantified using a Kodak Station 440.
Preparation of conditioned media
Conditioned media were harvested from different cultures and filtered with 0.2 μmol/L filters and further concentrated 8-fold on a Centricon-100 (Millipore).
In vitro cell invasion assays
Cell invasion was conducted in a modified Boyden chamber (BD Bioscience) according to the manufacturer's instructions.
Capillary-like tube formation assays
Tube formation assays were conducted as described previously using an In Vitro Angiogenesis Assay Kit (Chemicon). On the basis of visual patterns, a numerical value was assigned according to manufacturer's recommendation and results are expressed as relative units for degree of angiogenesis progression.
Human angiogenesis arrays
Equal amounts of protein (500 μg) in 100 μL samples were assayed using Human Angiogenesis Antibody Arrays (R&D Biosystems) and processed according to the manufacturer's instructions.
ELISA for IGFBP-2, PTX3, and VEGF-A
Protein levels in conditioned media were measured using corresponding ELISA Kits, purchased from R&D Biosystems and processed according to the manufacturer's instructions. For conditioned media, 200 μL were collected from triplicate samples, analyzed for the target [IGFBP-2, pentraxin 3 (PTX3), or VEGF-A] protein levels, and normalized for total protein using the Bradford method.
Chorioallantoic membrane assay
To detect in vivo angiogenesis, we conducted chorioallantoic membrane (CAM) assays as described previously (29). Either cells or conditioned media in a collagen sponge were implanted onto the CAM at day 8 of fertilization. At day 12, CAMs were fixed with 10% formalin; the neovasculature was examined and photographed. Angiogenesis was quantified by counting the blood vessel branch points under a stereomicroscope.
Immunohistochemistry
Formalin-fixed tumors were embedded in paraffin, sectioned, and mounted on glass slides. Immunohistochemical staining was conducted with anti-mouse MDA-9/syntenin and anti-mouse CD31 antibodies as described previously (8).
Xenograft studies in athymic nude mice
Subcutaneous xenografts were established in the flanks of athymic nude mice (4- to 5-week-old male mice, purchased from Charles River) using 2 × 106 cells and followed for 4 weeks. Tumor volume was measured twice weekly with a caliper and calculated using the following formula: π/6 × larger diameter × (smaller diameter)2. In a separate experiment, C8161.9 (1 × 106) cells were subcutaneously xenotransplanted in the flanks of nude mice, and after establishment of visible tumors of approximately 75 mm3, intratumoral injections of different adenoviruses were given at a dose of 1 × 108 plaque-forming units (pfu) in 100 μL of PBS. The injections were given 3× a week for the first week and then 2× a week for 2 more weeks for a total of 7 injections and followed for 3 weeks. All experiments were carried out with at least 5 mice in each group, and all of the experiments were repeated 3 times.
Statistical analysis
The data are reported as the mean ± SD of the values from 3 independent determinations and statistical analysis was conducted using the Student t test in comparison with corresponding controls. Probability values less than 0.05 were considered statistically significant. One-way ANOVA was used to test the difference between the means of several subgroups of a variable (Prism Statistical Software).
Results
mda-9/syntenin promotes tumor progression by augmenting angiogenesis
To examine the effect of persistent downregulation/overexpression of mda-9/syntenin, we established several shmda-9/syntenin and mda-9/syntenin overexpressing stable clones in highly metastatic (C8161.9) melanoma and primary immortal human melanocytes (FM-516 SV, indicated as FM-516), respectively (Supplementary Fig. S1A and S1B). These clones were evaluated for growth and biologic traits characteristic of the metastatic phenotype, for example, invasion (Supplementary Fig. S1C and S1D) and anchorage-independent growth (Supplementary Fig. S1E and S1F). Manipulating mda-9/syntenin expression did not affect cellular proliferation, whereas it profoundly affected expression of the transformed/metastatic phenotype. After confirming a direct relationship between mda-9/syntenin expression and the in vitro transformed/invasive phenotype, we assessed C8161.9-con-sh, C8161.9-shmda-9 Cl.4, and C8161.9-shmda-9 Cl.13 clones for in vivo tumorigenesis by establishing subcutaneous xenografts in athymic nude mice. Knockdown of mda-9/syntenin intensely inhibited the tumorigenic capacity of C8161.9 cells (Fig. 1A), which directly correlated with a marked inhibition of angiogenesis as revealed by CD31 staining that is indicative of microvessel density (Fig. 1B and Supplementary Fig. S2A). To authenticate these findings, we established subcutaneous xenografts of C8161.9 cells in nude mice and intratumorally injected a tropism-modified serotype 5/3 adenovirus expressing shRNA-targeting mda-9/syntenin (Ad.5/3-shmda-9). These experiments documented a significant reduction in tumor volume and tumor weight (Fig. 1C) as well as tumor angiogenesis detected by CD31 staining (Fig. 1D and Supplementary Fig. S2B) upon injection of Ad.5/3-shmda-9 versus Ad.vec, the control empty adenovirus. Further validation was obtained when C8161.9-con-sh, C8161.9-shmda-9 Cl.4, FM-516, and FM-516-mda-9 Cl.14 clones were implanted onto the chicken CAM. After 8 days of incubation, the underside of the tumors was photographed to view neo-vascularization. Tumor size was significantly larger (∼5 times) and extensive vascularization was detected in C8161.9-con-sh cells as compared with C8161.9-shmda-9 Cl.4 cells (Fig. 1E). Similarly, overexpression (gain-of-function) of mda-9/syntenin in FM-516 cells resulted in larger tumors with significant vascularization when compared with the control FM-516 cells (Fig. 1E). These findings support the hypothesis that augmentation of angiogenesis plays a decisive role in mediating mda-9/syntenin–induced tumor progression and metastasis.
In vivo assessment of tumor formation in mice and growth in the chicken embryo CAM assay after modulation of mda-9/syntenin expression. A, subcutaneous xenografts were established in athymic nude mice (n = 15) and tumor volume was measured twice a week and tumor weight at the end of the study at 4 weeks. Data represent mean ± SD. B, serial sections of formalin-fixed, paraffin-embedded tumor tissues were immunostained for MDA-9/syntenin and the endothelial cell marker CD31 and counterstained with hematoxylin. C, subcutaneous xenografts from C8161.9 cells were established in the flanks of athymic nude mice (n = 15) and injected with the indicated Ad.5/3 at different multiplicity of infection. Tumors were excised and photographed and tumor weight was measured at the end of the experiment (4 weeks). D, serial sections of formalin-fixed, paraffin-embedded tumor tissues (as described in C) were immunostained for MDA-9/syntenin and CD31 and counterstained with hematoxylin. E, different clones were implanted onto the CAM. Representative photomicrographs of tumors underneath the CAM are shown. Asterisks indicate statistically significant differences (P < 0.05) from corresponding controls.
In vivo assessment of tumor formation in mice and growth in the chicken embryo CAM assay after modulation of mda-9/syntenin expression. A, subcutaneous xenografts were established in athymic nude mice (n = 15) and tumor volume was measured twice a week and tumor weight at the end of the study at 4 weeks. Data represent mean ± SD. B, serial sections of formalin-fixed, paraffin-embedded tumor tissues were immunostained for MDA-9/syntenin and the endothelial cell marker CD31 and counterstained with hematoxylin. C, subcutaneous xenografts from C8161.9 cells were established in the flanks of athymic nude mice (n = 15) and injected with the indicated Ad.5/3 at different multiplicity of infection. Tumors were excised and photographed and tumor weight was measured at the end of the experiment (4 weeks). D, serial sections of formalin-fixed, paraffin-embedded tumor tissues (as described in C) were immunostained for MDA-9/syntenin and CD31 and counterstained with hematoxylin. E, different clones were implanted onto the CAM. Representative photomicrographs of tumors underneath the CAM are shown. Asterisks indicate statistically significant differences (P < 0.05) from corresponding controls.
mda-9/syntenin promotes angiogenesis in HUVEC cultures
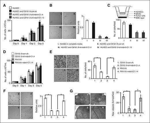
Tumor cells mediate tumor angiogenesis by direct cellular interactions with endothelial cells as well as by secreting soluble factors that enhance endothelial cell proliferation, migration, and tube formation (30). To explore a potential role for intercellular interactions, we cocultured C8161.9 or its shmda-9 expressing clones in vitro with HUVECs. A significant temporal increase in HUVEC cell number was evident in cell growth assays (spanning 5 days) when cocultured in the presence of C8161.9-con-sh cells as compared with C8161.9-shmda-9 cells (Fig. 2A) showing that interactions between HUVECs and C8161.9 cells in coculture promote HUVEC proliferation. Next, we examined tube formation of HUVECs, when seeded on Matrigel-coated plates with tumor cells. Culturing HUVECs in a complex matrix such as Matrigel itself resulted in significant tube formation, which was further augmented upon coculture with C8161.9-con-sh cells (Fig. 2B). However, coculturing HUVECs with C8161.9-shmda-9 clones resulted in a marked inhibition of HUVEC tube formation (Fig. 2B) indicating that mda-9/syntenin stimulates angiogenesis in HUVECs. We also determined the effects of C8161.9-con-sh and C8161.9-shmda-9 clones on HUVEC motility by plating tumor cells onto the lower chambers of TransWell cell cultures (Fig. 2C, top). Serum-starved HUVECs were plated on the inserts, cultured for 18 hours and the number of cells crossing the Matrigel membrane was scored. Significantly higher numbers (∼55%) of HUVECs crossed the Matrigel layer toward the C8161.9-con-sh cells when compared with C8161.9-shmda-9 cells (Fig. 2C, bottom) indicating that soluble factors produced by tumor cells expressing mda-9/syntenin promoted HUVEC motility.
Effect of mda-9/syntenin on the angiogenic phenotype of HUVECs. A, time course analysis of growth of HUVECs in coculture with either C8161.9-con-sh or C8161.9-shmda-9 clones. B, analysis of tube formation by HUVECs cocultured with C8161.9-con-sh or C8161.9-shmda-9 clones on Matrigel-coated plates grown in serum-starved media conditions. Left, photomicrograph. Right, graphical representation of quantification of tube formation. C, HUVEC migration toward melanoma cells. C8161.9-con-sh or C8161.9-shmda-9 clones were cultured in the lower chamber and HUVECs were cultured on the inserts, in TransWell cell culture plates as depicted in the top. HUVEC migration was quantified as described in Materials and Methods and graphical representation is provided in the bottom. D, time course analysis for growth of HUVECs cultured in conditioned media from the indicated cell type. E, HUVEC migration through Matrigel in the presence of conditioned media from the indicated cells. The assay was scored after 18 hours. Left, photomicrograph. Right, graphical representation of quantification of migration. F, analysis of tube formation by HUVECs in the presence of conditioned media from the indicated cells. Left, photomicrograph. Right, graphical representation of quantification of tube formation. G, conditioned media from the indicated cells was implanted onto the CAM (n = 10) and after 4 days photographs were taken for visualization (left) and quantification (right) of neovascularization. Asterisk indicates statistically significant difference (P < 0.05) from corresponding controls. A and D, different italicized letters indicate significant differences between groups assessed by Student t test (P < 0.05) at a corresponding time point. Data represent mean ± SD.
Effect of mda-9/syntenin on the angiogenic phenotype of HUVECs. A, time course analysis of growth of HUVECs in coculture with either C8161.9-con-sh or C8161.9-shmda-9 clones. B, analysis of tube formation by HUVECs cocultured with C8161.9-con-sh or C8161.9-shmda-9 clones on Matrigel-coated plates grown in serum-starved media conditions. Left, photomicrograph. Right, graphical representation of quantification of tube formation. C, HUVEC migration toward melanoma cells. C8161.9-con-sh or C8161.9-shmda-9 clones were cultured in the lower chamber and HUVECs were cultured on the inserts, in TransWell cell culture plates as depicted in the top. HUVEC migration was quantified as described in Materials and Methods and graphical representation is provided in the bottom. D, time course analysis for growth of HUVECs cultured in conditioned media from the indicated cell type. E, HUVEC migration through Matrigel in the presence of conditioned media from the indicated cells. The assay was scored after 18 hours. Left, photomicrograph. Right, graphical representation of quantification of migration. F, analysis of tube formation by HUVECs in the presence of conditioned media from the indicated cells. Left, photomicrograph. Right, graphical representation of quantification of tube formation. G, conditioned media from the indicated cells was implanted onto the CAM (n = 10) and after 4 days photographs were taken for visualization (left) and quantification (right) of neovascularization. Asterisk indicates statistically significant difference (P < 0.05) from corresponding controls. A and D, different italicized letters indicate significant differences between groups assessed by Student t test (P < 0.05) at a corresponding time point. Data represent mean ± SD.
To define directly the involvement of mda-9/syntenin–regulated soluble factor(s) released from tumor cells in mediating angiogenesis, we determined HUVEC proliferation, migration, and tube formation in the presence of conditioned media collected from both mda-9/syntenin overexpressing and knockdown clones as well as corresponding parental cells. HUVEC proliferation (Fig. 2D), invasion (Fig. 2E), and tube formation (Fig. 2F) in conditioned media directly correlated with the mda-9/syntenin status of the producing cells, that is, mda-9/syntenin overexpression promoted, while mda-9/syntenin knockdown inhibited these in vitro phenotypes. In addition, in vivo CAM assays also revealed that conditioned media from C8161.9-con-sh and FM-516-mda-9 Cl.14 cells profoundly induced angiogenesis compared with conditioned media from C8161.9-shmda-9 Cl.4 and FM-516 cells, respectively (Fig. 2G).
IGFBP-2 is a mda-9/syntenin–induced angiogenic factor
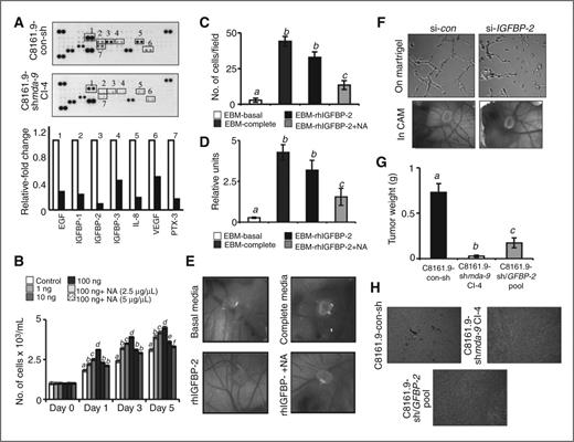
Angiogenesis is induced and controlled by the relative balance of pro- and antiangiogenic factors present in the tumor microenvironment. Accordingly, an angiogenesis array using conditioned media from C8161.9-con-sh and C8161.9-shmda-9 Cl.4 cells was used to identify potential mda-9/syntenin–regulated angiogenesis-associated factors (Fig. 3A and Supplementary Fig. S3). The expressions of IL-8, IGFBP-2, and PTX3 were markedly downregulated and that of VEGF-A, IGFBP-1 and -3, and EGF were modestly downregulated in C8161.9-shmda-9 Cl.4 cells as compared with the parental C8161.9-con-sh cells. Moreover, overexepression of IL-8, IGFBP-2, and PTX3 was consistently found in mda-9/syntenin overexpressing FM-516 clones compared with the parental FM-516 cells (Supplementary Fig. S4). As the range of expression changes was variable, the identified proteins might contribute to variable extents and at different threshold levels to the overall angiogenic process induced by mda-9/syntenin.
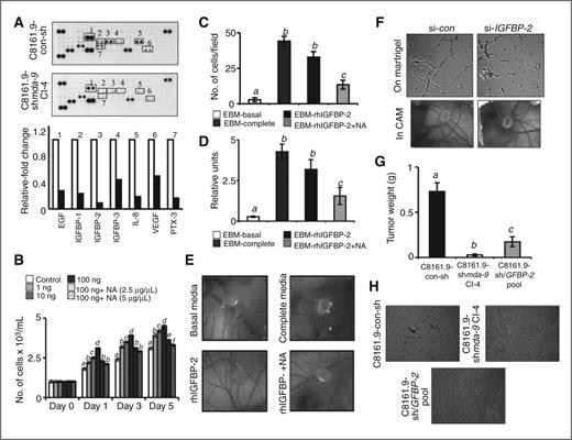
Proangiogenic activity of IGFBP-2. A, top, an antibody array comparing the expression levels of regulators of angiogenesis in conditioned media from C8161.9-con-sh and C8161.9-shmda-9 clones was conducted. Bottom, graphical representation of the band intensity quantified by densitometry. B, HUVECs were cultured in the presence of recombinant human IGFBP-2 (rhIGFBP-2) protein alone or with neutralizing antibody (NA) and growth kinetics were determined by Trypan blue dye exclusion assay. C, D, and E, HUVECs were treated with rhIGFBP-2 with or without NA and migration (C), tube formation (D), and vascularization in CAM (E) were analyzed. F, C8161.9 cells were transfected with either scrambled RNA (si-con) or si-IGFBP-2 and conditioned media were analyzed for tube formation on Matrigel (top) and vascularization in CAM (bottom). G, pooled clones of C8161.9 cells stably expressing shIGFBP-2 were established and evaluated for tumor generation ability in athymic nude mice (n = 15). Pooled clones of C8161.9 cells stably expressing control scrambled shRNA (con-sh) and C8161.9-shmda-9 Cl.4 were used as controls. H, serial sections of formalin-fixed, paraffin-embedded tumor tissues were immunostained for the endothelial cell marker CD31 and counterstained with hematoxylin. B–D, and G, italicized different letters indicate significant differences between groups assessed as defined by the Student t test (P < 0.05). EBM is representing the Endothelial Basal Media. Data represent mean ± SD.
Proangiogenic activity of IGFBP-2. A, top, an antibody array comparing the expression levels of regulators of angiogenesis in conditioned media from C8161.9-con-sh and C8161.9-shmda-9 clones was conducted. Bottom, graphical representation of the band intensity quantified by densitometry. B, HUVECs were cultured in the presence of recombinant human IGFBP-2 (rhIGFBP-2) protein alone or with neutralizing antibody (NA) and growth kinetics were determined by Trypan blue dye exclusion assay. C, D, and E, HUVECs were treated with rhIGFBP-2 with or without NA and migration (C), tube formation (D), and vascularization in CAM (E) were analyzed. F, C8161.9 cells were transfected with either scrambled RNA (si-con) or si-IGFBP-2 and conditioned media were analyzed for tube formation on Matrigel (top) and vascularization in CAM (bottom). G, pooled clones of C8161.9 cells stably expressing shIGFBP-2 were established and evaluated for tumor generation ability in athymic nude mice (n = 15). Pooled clones of C8161.9 cells stably expressing control scrambled shRNA (con-sh) and C8161.9-shmda-9 Cl.4 were used as controls. H, serial sections of formalin-fixed, paraffin-embedded tumor tissues were immunostained for the endothelial cell marker CD31 and counterstained with hematoxylin. B–D, and G, italicized different letters indicate significant differences between groups assessed as defined by the Student t test (P < 0.05). EBM is representing the Endothelial Basal Media. Data represent mean ± SD.
We initially focused our attention on IL-8, PTX3, and IGFBP-2, the 3 factors modulated maximally by mda-9/syntenin. We confirmed the role of IL-8, an established angiogenic factor (25), by examining the effects of C8161.9-con-sh conditioned media treated with neutralizing antibody to IL-8 on HUVECs. Neutralization of IL-8 blocked HUVEC proliferation (Supplementary Fig. S5A), migration (∼20%; Supplementary Fig. S5B), and tube formation (∼34%; Supplementary Fig. S5C) as compared with control immunoglobulin G (IgG). Previous studies indicated that PTX3 functions as an antiangiogenic factor by binding to basic fibroblast growth factor (bFGF; ref. 31). Knocking down PTX3 with siRNA in C8161.9 cells did not alter HUVEC phenotypes suggesting that PTX3 may not play a direct role in melanoma angiogenesis. Moreover, the expression of bFGF in C8161.9 cells did not change after mda-9/syntenin knockdown, further inferring that PTX3 expression might not contribute to angiogenesis in melanoma.
We next investigated the effect of recombinant human IGFBP-2 (rhIGFBP-2) on HUVECs. Proliferation (Fig. 3B), invasion (Fig. 3C), and tube formation (Fig. 3D) in HUVECs were significantly stimulated by rhIGFBP-2 and neutralizing antibody to IGFBP-2 prevented these effects. Similarly, HUVECs treated with rhIGFBP-2 produced approximately 6-fold more vascularization compared with basal media in CAM that was reduced by IGFBP-2 neutralizing antibody (Fig. 3E and Supplementary Fig. S6A). Conditioned media from C8161.9 cells undergoing transient knockdown of IGFBP-2 by siRNA inhibited HUVEC tube formation (top in Fig. 3F and Supplementary Fig. S6B) and neovascularization in CAM (bottom in Fig. 3F and Supplementary Fig. S6C) when compared with control siRNA-treated HUVECs. Similar results were obtained in FM-516 clones overexpressing mda-9/syntenin treated with IGFBP-2 siRNA. Pooled clones of C8161.9 cells with stable knockdown of IGFBP-2 by shRNA were significantly less aggressive in tumor formation in athymic mice compared with pooled clones expressing control shRNA (Fig. 3G). This effect was associated with a reduction in CD31-positive cells establishing IGFBP-2 as a potential proangiogenic factor (Fig. 3H and Supplementary Fig. S6D).
mda-9/syntenin–mediated HIF-1α activation induces IGFBP-2 expression
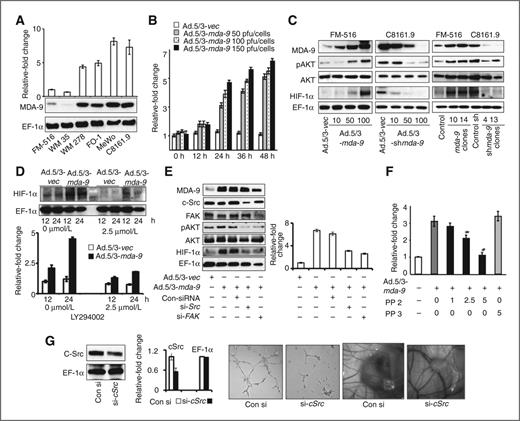
The molecular mechanism of enhanced IGFBP-2 expression by mda-9/syntenin was studied. Compared with FM-516 and WM-35 radial growth phase melanoma cells, cell-derived conditioned medias from the metastatic melanomas contained significantly higher levels of IGFBP-2 that positively correlated with the levels of mda-9/syntenin expression (Fig. 4A and Supplementary Fig. S7A). Overexpression of mda-9/syntenin in FM-516 cells by adenovirus (Ad.5/3-mda-9) transduction resulted in a dose- and time-dependent induction of IGFBP-2 expression in protein levels (Fig. 4B). Similar results were also obtained in WM-35 cells.
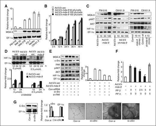
mda-9/syntenin enhances IGFBP-2 expression through c-Src- and AKT-dependent pathways. A, expression levels of IGFBP-2 in the indicated cell-derived conditioned media were determined by ELISA and the levels of MDA-9/syntenin protein in cell lysates were determined by Western blotting. EF-1α expression was used as a loading control. B, FM-516 cells were infected with either Ad.5/3-vec or Ad.5/3-mda-9 at different m.o.i. as indicated. At different time points, ELISA analyzed conditioned media for IGFBP-2 expression. C, FM-516 cells were infected with Ad.5/3-mda-9 and C8161.9 cells were infected with Ad.5/3-shmda-9 at the indicated multiplicity of infection and expression of the indicated protein was determined by Western blotting. D, FM-516 cells were infected with either Ad.5/3-vec or Ad.5/3-mda-9 and then treated or untreated with LY294002 (2.5 μmol/L) for 12 or 24 hours. Expression of HIF-1α and EF-1α were analyzed by Western blotting using cell lysates (top) and expression of IGFBP-2 was analyzed by ELISA in conditioned media (bottom). All experiments were carried out at least 3 times. E, Western blot analysis of the indicated proteins (left) and ELISA of IGFBP-2 in conditioned media (right) after transient knockdown of c-Src and FAK in FM-516 cells infected with Ad.5/3-vec or Ad.5/3-mda-9. F, FM-516 cells were infected with Ad.5/3-mda-9 and then treated with the pharmacologic inhibitor of c-Src PP2 or its inactive analog PP3 and IGFBP-2 expression was determined by ELISA. G, C8161.9 cells treated with either control siRNA or c-Src siRNA, and cell lysates and conditioned media were collected. Left, Western blot analysis of the indicated proteins in cell lysates. Middle, HUVECs were treated with conditioned media and tube formation was analyzed; Right, conditioned media was implanted in CAM and neovascularization was photomicrographed. Data represent mean ± SD.
mda-9/syntenin enhances IGFBP-2 expression through c-Src- and AKT-dependent pathways. A, expression levels of IGFBP-2 in the indicated cell-derived conditioned media were determined by ELISA and the levels of MDA-9/syntenin protein in cell lysates were determined by Western blotting. EF-1α expression was used as a loading control. B, FM-516 cells were infected with either Ad.5/3-vec or Ad.5/3-mda-9 at different m.o.i. as indicated. At different time points, ELISA analyzed conditioned media for IGFBP-2 expression. C, FM-516 cells were infected with Ad.5/3-mda-9 and C8161.9 cells were infected with Ad.5/3-shmda-9 at the indicated multiplicity of infection and expression of the indicated protein was determined by Western blotting. D, FM-516 cells were infected with either Ad.5/3-vec or Ad.5/3-mda-9 and then treated or untreated with LY294002 (2.5 μmol/L) for 12 or 24 hours. Expression of HIF-1α and EF-1α were analyzed by Western blotting using cell lysates (top) and expression of IGFBP-2 was analyzed by ELISA in conditioned media (bottom). All experiments were carried out at least 3 times. E, Western blot analysis of the indicated proteins (left) and ELISA of IGFBP-2 in conditioned media (right) after transient knockdown of c-Src and FAK in FM-516 cells infected with Ad.5/3-vec or Ad.5/3-mda-9. F, FM-516 cells were infected with Ad.5/3-mda-9 and then treated with the pharmacologic inhibitor of c-Src PP2 or its inactive analog PP3 and IGFBP-2 expression was determined by ELISA. G, C8161.9 cells treated with either control siRNA or c-Src siRNA, and cell lysates and conditioned media were collected. Left, Western blot analysis of the indicated proteins in cell lysates. Middle, HUVECs were treated with conditioned media and tube formation was analyzed; Right, conditioned media was implanted in CAM and neovascularization was photomicrographed. Data represent mean ± SD.
MDA-9/syntenin is a scaffold protein and following interaction with the ECM it might cross-talk with different protein(s), thereby activating multiple signaling pathways. FM-516 cells were infected with different concentrations of Ad.5/3-mda-9 and then plated on a thin BME that mimics ECM resulting in a dose-dependent increase in the phosphorylation of AKT at serine 473 (Fig. 4C, left and Supplementary Fig. S7B, top) at 30 minutes postseeding. Conversely, knocking down mda-9/syntenin by Ad.5/3-shmda-9 in C8161.9 cells and plating cells on BME significantly reduced AKT activation (Fig. 4C, middle and Supplementary Fig. S7B, bottom). Stable clones of FM-516 cells overexpressing mda-9/syntenin and C8161.9 cells expressing mda-9/syntenin shRNA also showed similar trends in AKT activation or deactivation, respectively (Fig. 4C, right and Supplementary Fig. S7C). mda-9/syntenin–induced AKT activation facilitated production of hypoxia inducible factor 1-α (HIF-1α), a transcription factor that regulates the transcription of IGFBP-2 in breast cancer (32). Inhibition of the PI3K/AKT pathway by the chemical inhibitor LY294002 significantly abrogated mda-9/syntenin–induced augmentation of HIF-1α and IGFBP-2 expression in FM-516 cells indicating that induction of IGFBP-2 by mda-9/syntenin is mediated through AKT and HIF-1α (Fig. 4D and Supplementary Fig. S7D).
We have previously shown that when plated on fibronectin, MDA-9/syntenin physically interacts with c-Src resulting in sequential activation of FAK, p38, mitogen-activated protein kinase (MAPK), and NF-κB, thereby promoting metastasis (8–11). When plated on BME, siRNA-mediated transient knockdown of c-Src and FAK inhibited mda-9/syntenin–mediated AKT activation, HIF-1α induction and IGFBP-2 expression in FM-516 cells (Fig. 4E and Supplementary Fig. S7E). A dose-dependent decrease in mda-9/syntenin–induced IGFBP-2 expression was observed with the selective c-Src inhibitor PP-2 (1–5 μmol/L), but not by the inactive congener PP-3 (Fig. 4F). Moreover, conditioned media from C8161.9 cells with transient knockdown of c-Src induced less tube formation by HUVECs and were less angiogenic (∼2-fold) in CAM compared with control siRNA-treated C8161.9 cells confirming the role of c-Src in mda-9/syntenin–mediated IGFBP-2 expression and angiogenesis (Fig. 4G and Supplementary Fig. S7F).
IGFBP-2 induces angiogenesis via interaction with αVβ3 integrin and activation of PI3K/AKT in HUVECs
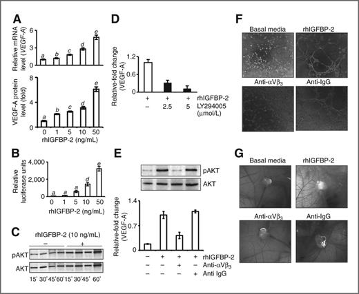
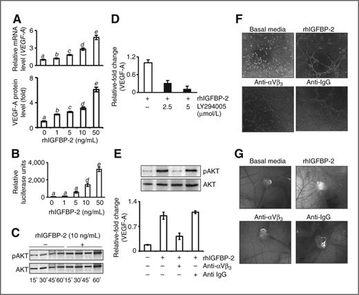
In glioblastoma, IGFBP-2 and VEGF are coexpressed and expression positively correlates with angiogenic phenotypes (33). VEGF-A is a well-known proangiogenic factor involved in the induction of angiogenic phenotypes in HUVECs (34). On the basis of these considerations, we analyzed VEGF-A expression in HUVECs after stimulating with rhIGFBP-2. VEGF-A expression, both RNA and protein, and VEGF-A promoter activity were dose-dependently upregulated by rhIGFBP-2, indicating that IGFBP-2 regulates VEGF-A expression at a transcriptional level (Fig. 5A and B). Interestingly, rhIGFBP-2 treatment of HUVECs stimulated AKT activation within 15 minutes (Fig. 5C and Supplementary Fig. S8A) and blocking activation by LY294002 significantly inhibited VEGF-A expression (Fig. 5D) indicating that IGFBP-2–mediated PI3K/AKT activation results in VEGF-A production. It has been reported that integrin αVβ3 is highly expressed in HUVECs (35) and interacts with IGFBP-2 (36). Treatment of HUVECs with anti-αVβ3 antibody blocked rhIGFBP-2-induced AKT activation and elevated VEGF-A expression (Fig. 5E and Supplementary Fig. S8B) as well as tube formation in Matrigel (Fig. 5F and Supplementary Fig. S8C) and neovascularization in CAM (Fig. 5G and Supplementary Fig. S8D) indicating that interaction of IGFBP-2 with αVβ3 integrin initiates a cascade of events resulting in augmentation of angiogenesis. In addition, consistent with previous findings by Russo and colleagues (37), we also observed that IGF-1R (Insulin growth factor-1 receptor) critically regulates IGFBP-2-mediated angiogenesis, as transiently knocking down the receptor in HUVECs significantly prevented tumor-derived conditioned media-induced angiogenic phenotypes in in vitro assays (data not shown).
IGFBP-2 upregulates the expression of VEGF-A through the AKT pathway in HUVECs. A, the expression of VEGF-A mRNA (top) and protein (bottom) were measured by real-time PCR and ELISA, respectively, after treating HUVECs with the indicated doses of rhIGFBP-2. B, HUVECs were transfected with VEGF-A promoter luciferease reporter plasmid and treated with the indicated concentrations of rhIGFBP-2. Forty-eight hours after transfection, cells were harvested for luciferase assays as described in Materials and Methods. C, HUVECs (1 × 106 cells) were treated or untreated with the specified doses of rhIGFBP-2 for the indicated times and expression of pAKT and AKT was analyzed by Western blotting. D, HUVECs were pretreated with LY294002 (30 minutes) and then treated with rhIGFBP-2. Analysis of expression of VEGF-A by ELISA in the conditioned media. E, HUVECs were treated with rhIGFBP-2 together with anti-αVβ3 integrin antibody or anti-mouse IgG. Top, analysis of expression of pAKT and AKT by Western blotting. Bottom, analysis of expression of VEGF-A by ELISA in the conditioned media. F and G, HUVECs were treated as in (E) and conditioned media was used to analyze tube formation (F) and neovascularization in CAM (G). All experiments were carried out at least 3 times. A and B, italicized different letters indicate significant differences between groups assessed by Student t test (P < 0.05).
IGFBP-2 upregulates the expression of VEGF-A through the AKT pathway in HUVECs. A, the expression of VEGF-A mRNA (top) and protein (bottom) were measured by real-time PCR and ELISA, respectively, after treating HUVECs with the indicated doses of rhIGFBP-2. B, HUVECs were transfected with VEGF-A promoter luciferease reporter plasmid and treated with the indicated concentrations of rhIGFBP-2. Forty-eight hours after transfection, cells were harvested for luciferase assays as described in Materials and Methods. C, HUVECs (1 × 106 cells) were treated or untreated with the specified doses of rhIGFBP-2 for the indicated times and expression of pAKT and AKT was analyzed by Western blotting. D, HUVECs were pretreated with LY294002 (30 minutes) and then treated with rhIGFBP-2. Analysis of expression of VEGF-A by ELISA in the conditioned media. E, HUVECs were treated with rhIGFBP-2 together with anti-αVβ3 integrin antibody or anti-mouse IgG. Top, analysis of expression of pAKT and AKT by Western blotting. Bottom, analysis of expression of VEGF-A by ELISA in the conditioned media. F and G, HUVECs were treated as in (E) and conditioned media was used to analyze tube formation (F) and neovascularization in CAM (G). All experiments were carried out at least 3 times. A and B, italicized different letters indicate significant differences between groups assessed by Student t test (P < 0.05).
Discussion
In the present study, we describe a new mechanism of melanoma progression involving angiogenesis induction through expression of mda-9/syntenin and IGFBP-2 (Fig. 6). mda-9 is an adaptor protein that facilitates tumor progression and metastasis of melanoma cells (8–13). Conclusive evidence is now provided that mda-9/syntein can function as a potent inducer of angiogenesis, which is an essential nonautonomous component of the tumor-promoting functions of this cancer-promoting gene. Important components of angiogenesis include endothelial cell proliferation, migration, interaction with the ECM, morphologic differentiation, cell adherence, and tube formation (30). Although the “cross-talk” between cell types might be bidirectional, in this study, we focused our investigations on melanoma-induced changes in endothelial cells. We show using an in vitro coculture system that mda-9/syntenin can stimulate endothelial cell proliferation, migration, and differentiation through direct (contact-mediated) and indirect (contact-independent) interactions between human melanoma cells and endothelial cells. The observation that physically separated melanoma cells induce HUVEC migration and conditioned media from melanoma cells modifies endothelial cell phenotypes suggests that metastatic melanoma cells produce proangiogenic factors that can directly modify endothelial cell behavior in a mda-9/syntenin–dependent manner. In addition, vasculogenesis induced by parental melanoma cells versus mda-9/syntenin–downregulated clones established the involvement of mda-9/syntein in promoting angiogenesis.
Hypothetical model of MDA-9/syntenin induction of angiogenesis. MDA-9/syntenin upon interaction with c-Src, activates HIF-1α in an AKT-dependent pathway and induces IGFBP-2 expression. IGFBP-2 acts as a chemoattractant for endothelial cells and induces VEGF-A secretion, resulting in angiogenic phenotypes.
Hypothetical model of MDA-9/syntenin induction of angiogenesis. MDA-9/syntenin upon interaction with c-Src, activates HIF-1α in an AKT-dependent pathway and induces IGFBP-2 expression. IGFBP-2 acts as a chemoattractant for endothelial cells and induces VEGF-A secretion, resulting in angiogenic phenotypes.
Through human angiogenesis antibody arrays and both gain-of-function and loss-of-function experiments, we identified IGFBP-2 as a key contributor to angiogenesis in melanoma. High serum IGFBP-2 levels have been detected in individuals with diverse types of cancer, including cancer of the central nervous system (38), lung (39), lymphoid organs (40), colon (41), adrenal gland (42), and prostate (43), and expression positively correlates with the aggressive behavior of prostate cancer and melanoma cells (44). In melanoma (45), IGFBP-2 is overexpressed in dysplastic nevi and primary melanomas when compared with benign nevi and the expression of IGFBP-2 increases in melanocytic lesions with tumor progression. Although high IGFBP-2 expression has been identified in different malignancies, the role of IGFBP-2 in tumor progression is poorly understood. In a limited number of studies, IGFBP-2 has been shown to regulate tumor cell phenotypes, including cell proliferation and adhesion, through interaction with different signaling pathways (46–48). With respect to angiogenesis, the enhancing role of IGFBP-2 has only been suggested in glioma based on observations that IGFBP-2 is coexpressed with VEGF in pseudopalisade cells surrounding necrotic areas in tumors (33). During the preparation and submission of our article, 2 research groups independently showed that IGFBP-2 secreted by metastatic tumor cells can recruit endothelial cells (49) and transcriptionally regulate VEGF-A secretion (50) that ultimately culminates in angiogenesis, providing additional support for our observations. Our study is the first to provide decisive proof of proangiogenic functions of IGFBP-2 in the context of human melanoma, in which the prometastatic gene MDA-9 is documented to play a pivotal role (8–11).
Interaction of mda-9/syntenin with the ECM in melanoma cells results in c-Src and FAK activation that subsequently activates the PI3K/AKT pathway resulting in HIF-1α–mediated induction of IGFBP-2 (Fig. 6). In endothelial cells, secreted IGFBP-2, via its interaction with αVβ3 integrin, activates the PI3K/AKT pathway leading to the generation of the proangiogenic factor VEGF-A. It is well established that the PI3K/AKT pathway plays an important role both in the generation of VEGF-A in different cancer cells as well as in its subsequent function in endothelial cells. IGFBP-2 expression inversely correlates with PTEN expression, a known tumor suppressor and negative regulator of the PI3K/AKT pathway. In addition, the expression of PTEN itself is downregulated by IGFBP-2 (47) indicating that PTEN-dependent activation of PI3K/AKT might also be important in upstream and downstream events regulating IGFBP-2 expression. However, in melanoma cells, we did not observe changes in PTEN expression by mda-9/syntenin indicating that multiple and distinct pathways may regulate IGFBP-2 expression in different target cells.
In summary, our present study reveals the functional roles of MDA-9/syntenin in regulating angiogenesis and identifies the signaling events and downstream effectors important in regulating this central component of the tumorigenic and metastasic process. In addition, we identify IGFBP-2 as a direct downstream target of mda-9/syntenin that regulates endothelial cell proliferation, migration, and invasion. Our findings expand the diverse cell autonomous and nonautonomous tumor-promoting functions of mda-9/syntenin and establish the rationale for developing cancer therapies based on the targeted disruption of mda-9/syntenin or its regulated pathways, including IGFBP-2 through novel small-molecular inhibitors using high throughput screening approaches, including combinatorial chemistry and proteomics/bioinformatics.
Disclosure of Potential Conflicts of Interest
No potential conflicts of interest were disclosed.
Authors' Contributions
Conception and design: S.K. Das, P.B. Fisher
Development of methodology: S.K. Das, S.K. Bhutia, P.K. Santhekadur, S. Grant, P.B. Fisher
Acquisition of data (provided animals, acquired and managed patients, provided facilities, etc.): S.K. Das, L. Peachy, S. Grant, P.B. Fisher
Analysis and interpretation of data (e.g., statistical analysis, biostatistics, computational analysis): S.K. Das, S.K. Bhutia, T.P. Kegelman, S. Dasgupta, S. Grant, P.B. Fisher
Writing, review, and/or revision of the manuscript: S.K. Das, T.P. Kegelman, S. Dasgupta, P. Dent, L. Emdad, D. Sarkar, P.B. Fisher
Administrative, technical, or material support (i.e., reporting or organizing data, constructing databases): S.K. Das, B. Azab, L. Peachy, L. Emdad, M. Pellecchia, P.B. Fisher
Study supervision: S.K. Das, D. Sarkar, P.B. Fisher
Carried out experiments: R. Dash
Acknowledgments
The authors thank Drs. Igor Dmitriev and David T. Curiel, Washington University School of Medicine (St. Louis, MO) for assisting in the construction of Ad.5/3-mda-9 and Ad.5/3-shmda-9 viruses.
Grant Support
The present study was supported in part by NIH grant CA097318 and the Thelma Newmeyer Corman Endowment (P.B. Fisher). D. Sarkar is a Harrison Scholar in Cancer Research and a Blick Scholar in the VCU Massey Cancer Center and VCU School of Medicine. P.B. Fisher holds the Thelma Newmeyer Corman Chair in Cancer Research in the VCU School of Medicine.
The costs of publication of this article were defrayed in part by the payment of page charges. This article must therefore be hereby marked advertisement in accordance with 18 U.S.C. Section 1734 solely to indicate this fact.





