Abstract
CDK8 is a cyclin-dependent kinase that mediates transcriptional control of pathways linked to both cancer and stem cells. In this study, we show that CDK8 is required for both tumor growth and maintenance of tumor dedifferentiation in vivo and uncover a common role for CDK8 in controlling cancer and stem cell function. Acute CDK8 loss in vivo strongly inhibited tumor growth and promoted differentiation. Transcriptional profiling identified a set of embryonic stem cell–related genes that are activated by CDK8 in cancer. Consistent with this, we found that CDK8 expression correlated to the embryonic stem cell pluripotency state and loss of CDK8 caused embryonic stem cells to differentiate. This effect was, at least partially, mediated by the ability of CDK8 to regulate MYC protein and downstream MYC target gene expression. Similar regulation of MYC target genes by CDK8 was observed in colon tumor cells, and increased expression of a CDK8-regulated, embryonic stem cell MYC target gene signature was associated with loss of differentiation and poor outcome in primary human colon cancers. Together, these observations reveal that CDK8 acts, at least in part, through MYC to maintain both tumors and embryonic stem cells in an undifferentiated state. This raises the intriguing possibility that targeting CDK8 therapeutically may specifically inhibit the stem-like properties of cancer cells. Cancer Res; 72(8); 2129–39. ©2012 AACR.
Introduction
Recent studies have highlighted the ability of tumors to employ genetic programs normally found active in the embryonic state (1–4). Pluripotency-related gene signatures defined in embryonic stem cells are often reexpressed in multiple cancer types, and expression of these stem cell–related genes strongly correlates with poor clinical outcome (3, 4). Identifying druggable targets that are critical to the stem cell–like properties of tumors offers a new avenue of therapeutic intervention. The MYC oncogene is a critical transcriptional regulator in many tumor types (5) and also plays an essential role in embryonic stem cell proliferation and pluripotency but thus far has been an intractable therapeutic target (1, 6).
CDK8 is a cyclin-dependent kinase that has a conserved function in transcription as part of the Mediator complex (7, 8). More recently, CDK8 has been reported to act as an oncogene in both colon cancer (9–11) and melanoma (12). We have previously shown that CDK8 is upregulated and amplified in a subset of human colon tumors. CDK8 transforms immortalized cells and is required for colon cancer proliferation in vitro (9). CDK8 has been shown to regulate several signaling pathways that are key regulators of both embryonic stem cell pluripotency and cancer. CDK8 activates the Wnt pathway by promoting expression of β-catenin target genes (9) or by inhibiting E2F1, a potent inhibitor of β-catenin transcriptional activity (10). CDK8 promotes Notch target gene expression by phosphorylating the Notch intracellular domain, activating Notch enhancer complexes at target genes (13). Finally, CDK8 phosphorylation of SMAD proteins leads to activation of TGF-β/BMP target genes followed by degradation of the SMAD proteins to limit target gene expression (14). However, many of these studies were conducted in vitro, using cell-based assays that miss certain aspects of tumor growth in vivo.
In this study, we characterize the functional and molecular consequences of CDK8 loss in both fully formed tumors and embryonic stem cells. We find that CDK8 is required for tumor growth in vivo, maintains tumors in an undifferentiated state, and regulates the expression of a subset of genes normally expressed in pluripotent embryonic stem cells. Similarly, we identify a key role for CDK8 in regulating the pluripotent state in embryonic stem cells and identify MYC as an essential downstream target. We study the clinical relevance of these finding in human tumors, in which we find that CDK8 regulates a set of MYC target genes that are predictive of clinical outcome and differentiation status in colon cancer patients.
Materials and Methods
Cell lines
HT-29, COLO 205, and SW837 human colon cancer cells and 293T human embryonic kidney packaging cells were grown in DMEM (Dulbecco's Modified Eagle's Medium; high glucose), 10% FBS, and 1% penicillin-streptomycin (Invitrogen). R1 embryonic stem cells, which were derived from a (129 × 1/SvJ-129S1/SvImJ)F1 mouse embryo (15), were grown on 0.1% gelatin in the following media: Knockout DMEM (Invitrogen), 15% FBS, 1,000 units/mL leukemia inhibitory factor (LIF; Millipore), 5 mmol/L HEPES (MP Biomedicals), 1.4 mmol/L l-glutamine (MP Biomedicals), 0.05 mmol/L 2-mercaptoethanol (Sigma), 10 μg/mL Gentamicin (Quality Biological), and 1% penicillin-streptomycin (Invitrogen). TC1 embryonic stem cells, which were derived from 129S6/SvEvTac mice (16), and GSI-1 embryonic stem cells, which were derived from 129 × 1/SvJ mice (Genome Systems), were grown on mitotically inactivated mouse embryonic fibroblast cells in the following media: Knockout DMEM, 15% FBS, 1,000 units/mL LIF, 0.1 mmol/L MEM Non-Essential Amino Acids (Gibco), 2 mmol/L l-glutamine, 0.1 mmol/L 2-mercaptoethanol, and 1% penicillin-streptomycin. To remove mouse embryonic fibroblast cells from downstream analyses, TC1 and GSI-1 embryonic stem cells were replated on 0.1% gelatin before analysis. To differentiate the R1 embryonic stem cells, LIF was removed from the media and 5 μmol/L retinoic acid (Sigma) was added (17). All cell line stocks are maintained at Genentech and undergo genotyping to verify their identity every 6 months.
Infection/transfection procedures
Short-hairpin RNAs (shRNA) and cDNA expression plasmids were expressed in cell lines using a lentiviral packaging system. Briefly, 293T cells were transfected with pLKO.1-shRNA vector, pHush-shRNA vector, pTRIPZ-shRNA vector, pHush-cDNA vector, or pLenti6.2-cDNA vector, along with pCMV-VSVG and pCMV-dR8.9 vectors to make replication-incompetent lentiviral particles. Viral particles were added to cells with 5 to 8 μg/mL polybrene and spin-infected at room temperature (1,800 rpm, 30–45 minutes). Stable integration of shRNAs was selected with 5 to 8 μg/mL puromycin (for pLKO.1 embryonic stem cell knockdown experiments) or with 2 μg/mL puromycin (for pHush and pTRIPZ xenograft knockdown experiments). Stable integration of cDNAs was selected with 10 μg/mL blasticidin (for pLenti6.2 MYC rescue experiments) or by flow sorting for GFP-positive cells (for pHush CDK8 rescue experiments). HT-29 cells were transiently transfected with short interfering RNAs (siRNA) using Lipofectamine RNAiMAX (Invitrogen).
Antibodies
The following antibodies were used: ACTIN (clone C4; MP Biomedicals), CDK8 (clone C-19; Santa Cruz Biotechnology), NANOG (Millipore), OCT4 (Abcam), c-MYC (clone D84C12; Cell Signaling Technology), c-MYC-pT58 (Sigma), c-MYC-pS62 (Abcam), c-MYC-pT58/S62 (Abcam), Alexa Fluor 488 donkey anti-rabbit IgG (Invitrogen), Alexa Fluor 568 donkey anti-goat IgG (Invitrogen), CD44-PE/Cy5 (Biolegend), and CD133-PE (Miltenyi Biotec).
Histologic, immunohistochemical, and fluorescence-activated cell sorting analyses
HT-29 xenograft tumors were stained for alcian blue as described (18). Immunohistochemistry (IHC) of CDK8 was done as described (9). Hematoxylin and eosin (H&E) and immunohistochemical analyses were done by a board-certified pathologist (R. Firestein). Embryonic stem cells were stained for alkaline phosphatase activity using an alkaline phosphatase detection kit (Millipore). To quantify the embryonic stem cell colonies, alkaline phosphatase positively stained colonies were manually counted under a low magnification microscope (each field was 24 mm2). A minimum of 4 different fields were counted and then averaged. Cell line karyotyping was carried out by Chih-Lin Hsieh (University of Southern California, Los Angeles, CA). For immunofluorescence, cells were grown in 96-well, black-walled plates. Cells were fixed with 4% paraformaldehyde and permeabilized/blocked with PBS containing 10% normal horse serum and 0.1% Triton X-100. Primary antibody was added for 1 hour followed by secondary antibody for 30 minutes. Hoechst 33342 (Invitrogen) was added to stain nuclei. For fluorescence-activated cell sorting analysis, xenograft tumor cells were dissociated with collagenase for 30 minutes, washed in PBS + 2% FBS, stained 10 minutes for CD133, CD44, and a mouse lineage antibody panel (BD Biosciences) to exclude mouse cells, and analyzed on a FACSCalibur flow cytometer (BD Biosciences).
Microarray hybridization
Total RNA was harvested from cells in triplicate using RNeasy Mini Kit with on-column DNase digestion (Qiagen). For HT-29 cells, RNA was harvested 3 days after siRNA transfection. For R1 cells, RNA was harvested at day 8 or day 13 after shRNA infection. RNA was quantified using UV-spec Nanodrop (Thermo Scientific) and then profiled on Agilent Bioanalyzer. RNA was amplified and hybridized to whole human or mouse genome 4 × 44K gene expression arrays according to manufacturer protocol (Agilent). Universal human or mouse reference RNA (Agilent/Stratagene) was used as reference control.
Results
CDK8 is required for tumor growth and maintenance of a dedifferentiated state in vivo
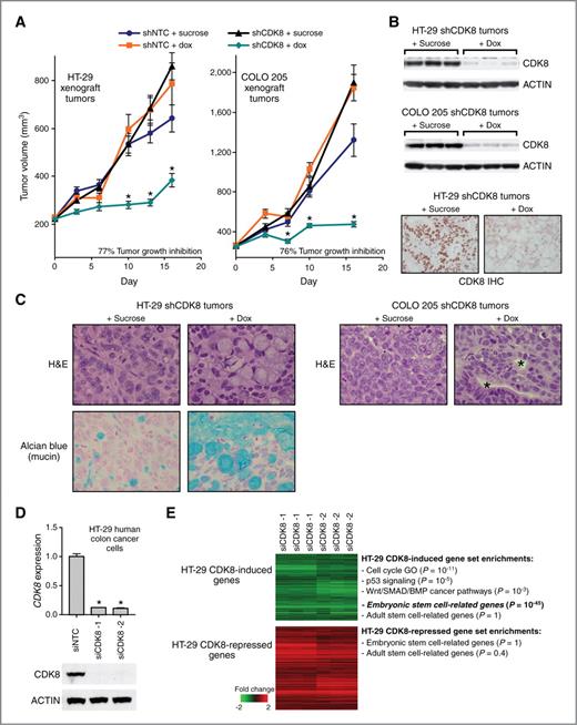
To characterize the effect of acute loss of CDK8 on tumor growth in vivo, we made use of an inducible shRNA system to deplete endogenous CDK8 in fully formed tumors (19). shRNAs to CDK8 and a nontargeting control (shNTC) were introduced into 2 human colon cancer cell lines (HT-29 and COLO 205) and grown as xenografted tumors. These cell lines harbor genomic copy number gain and overexpression of CDK8 and are sensitive to CDK8 loss in vitro (9). Doxycycline-induced acute knockdown of CDK8 protein in fully formed tumors led to profound growth inhibition in both HT-29 and COLO 205 xenografted tumors when compared with either the shNTC controls or the nondoxycycline–induced shCDK8 tumors (Fig. 1A). No significant weight changes were observed throughout the duration of the study for any of the treatment groups, consistent with the notion that loss of CDK8 in the tumor itself is causing growth inhibition (Supplementary Fig. S1). Knockdown of CDK8 in the tumors after doxycycline treatment was confirmed by both Western blot and IHC (Fig. 1B). Initial immunohistochemical analysis revealed that HT-29 tumor cells with depleted CDK8 showed histologic changes characterized by the formation of large cytoplasmic inclusions. Further morphologic examination of these tumors showed that although the HT-29 and COLO 205 models normally grow as sheets of cells characteristic of poorly differentiated tumors, loss of CDK8 leads to a more well-differentiated tumor state in both tumor models (Fig. 1C). CDK8 depletion led to accumulation of mucin-rich deposits in HT-29 xenografts, consistent with goblet cell differentiation, and led to well-formed glands with evidence of polarization in COLO 205 xenografts, consistent with enteroctye differentiation. In contrast, when we induced CDK8 loss in SW837 tumors, a colon cancer xenograft characterized by lack of CDK8 amplification and lower protein expression (9), little effect on tumor growth and differentiation was seen (Supplementary Fig. S2). It has been proposed that colon tumor growth may be maintained by a small population of “cancer stem cells” (20). We found, however, that CDK8 is homogenously expressed in xenograft tumor cells (Fig. 1B), mimicking the broad expression pattern of CDK8 in primary colon tumors (21). Furthermore, CDK8 inhibition in xenograft tumors and in culture had little effect on the levels of the proposed colon cancer stem cell makers CD133 and CD44 (refs. 22–24; Supplementary Fig. S3). Together these observations showed that CDK8 is required for tumor growth and maintenance of a dedifferentiated state in vivo, particularly in tumors that harbor CDK8 amplification and overexpression.
CDK8 is required for tumor growth and maintenance of a dedifferentiated state in vivo. A, xenograft tumor volume measurements over time (n = 10 mice per group). The tumor growth inhibition values were determined by an area under the curve calculation. Mean ± SEM is shown. *, P = 0.001 compared with all other groups, Student t test. B, Western blot of CDK8 protein levels in shCDK8 xenograft tumors at day 8 (HT-29) or day 12 (COLO 205) after CDK8 knockdown (top). IHC of CDK8 protein in HT-29 shCDK8 tumors from the end of the study (bottom). C, images of H&E- and alcian blue-stained (mucin marker) tumors from the end of the study. Asterisks indicate the lumen of glandular structures seen in COLO 205 shCDK8-induced tumors. D, qRT-PCR and Western blot analysis of CDK8 3 days after siRNA transfection in HT-29 human colon cancer cells. Mean ± SD is shown. *, P = 10−5, Student t test. E, the top 1,500 genes that change after CDK8 knockdown in HT-29 cells relative to siNTC (P = 0.001, Student t test between siNTC and 2 independent CDK8 siRNAs). GO, gene ontology.
CDK8 is required for tumor growth and maintenance of a dedifferentiated state in vivo. A, xenograft tumor volume measurements over time (n = 10 mice per group). The tumor growth inhibition values were determined by an area under the curve calculation. Mean ± SEM is shown. *, P = 0.001 compared with all other groups, Student t test. B, Western blot of CDK8 protein levels in shCDK8 xenograft tumors at day 8 (HT-29) or day 12 (COLO 205) after CDK8 knockdown (top). IHC of CDK8 protein in HT-29 shCDK8 tumors from the end of the study (bottom). C, images of H&E- and alcian blue-stained (mucin marker) tumors from the end of the study. Asterisks indicate the lumen of glandular structures seen in COLO 205 shCDK8-induced tumors. D, qRT-PCR and Western blot analysis of CDK8 3 days after siRNA transfection in HT-29 human colon cancer cells. Mean ± SD is shown. *, P = 10−5, Student t test. E, the top 1,500 genes that change after CDK8 knockdown in HT-29 cells relative to siNTC (P = 0.001, Student t test between siNTC and 2 independent CDK8 siRNAs). GO, gene ontology.
To gain insight into potential mechanisms for CDK8-mediated regulation of tumor growth and differentiation, we assessed the primary gene expression changes that occur after CDK8 knockdown in HT-29 cells using 2 independent siRNAs (Fig. 1D). We observed 1,500 genes that changed expression in CDK8-depleted cells compared with the siNTC control, which included genes that are enriched in pathways previously implicated in CDK8 biology: p53 signaling (25), cell cycle, Wnt signaling (9, 10), and SMAD/BMP signaling (ref. 14; Fig. 1E and Supplementary Table S1). CDK8 functions as part of the Mediator complex (26), which has recently been shown to regulate embryonic stem cell maintenance (27). Furthermore, studies have suggested that common genetic determinants may regulate both embryonic stem cell pluripotency and tumor differentiation (3, 4). Given the effect of CDK8 loss on tumor differentiation (Fig. 1C), we looked for enrichment of previously defined embryonic stem cell–related and adult stem cell–related gene sets that were derived by integrating more than 100 different expression profiles of a wide array of stem cells (4). We found that CDK8-induced genes were specifically enriched for embryonic stem cell–related genes but not for adult stem cell–related genes (Fig. 1E). This was unique to CDK8-induced genes, as CDK8-repressed genes showed no enrichment for embryonic stem or adult stem cell–related genes. Quantitative reverse transcriptase PCR (qRT-PCR) confirmed the reduced expression of multiple embryonic stem cell–related genes after CDK8 knockdown (Supplementary Fig. S4). These observations indicated that CDK8 positively regulates an embryonic stem cell gene expression program in colon cancer cells and suggested a common role for CDK8 function in embryonic stem and cancer cells.
CDK8 maintains embryonic stem cells in an undifferentiated state
To determine whether CDK8 has a role in embryonic stem cells, we first characterized CDK8 expression in murine R1 embryonic stem cells subjected to forced differentiation by removal of LIF and addition of retinoic acid (17). Loss of embryonic stem pluripotency was marked by reduced alkaline phosphatase staining (28) and loss of expression of the embryonic stem cell core regulator NANOG (Fig. 2A and B). Concomitant with embryonic stem cell differentiation, we found that CDK8 levels were reduced at both the mRNA and protein level (Fig. 2C). To determine whether CDK8 is directly required to maintain embryonic stem cells in an undifferentiated state, R1 embryonic stem cells were treated with shCdk8 or positive (shNanog) and negative (shNTC) controls. Loss of CDK8 in embryonic stem cells led to a significant reduction in embryonic stem cell pluripotency as evidenced by reduced alkaline phosphatase staining, reduced embryonic stem cell colony formation, and reduced NANOG and OCT4 protein levels 11 days after shRNA treatment (Fig. 2D and E and Supplementary Fig. S5). CDK8 inhibition in 2 additional murine embryonic stem cell lines, TC1 and GSI-1, also significantly reduced embryonic stem cell pluripotency (Supplementary Fig. S6). All 3 embryonic stem cell lines analyzed had a normal karyotype (data not shown) and were disomic for Cdk8 copy number (Supplementary Fig. S7). To determine whether the observed embryonic stem cell differentiation was mediated directly by CDK8 and not an off-target effect, we rescued the RNA interference phenotype by simultaneously expressing human CDK8 in embryonic stem cells treated with mouse-specific shCdk8. We found that expression of CDK8 was sufficient to prevent the cells from undergoing shCdk8-induced differentiation (Fig. 2F–H). These data indicated that CDK8 is required to maintain embryonic stem cells in an undifferentiated state and similar to the observation in the tumor models, reduced CDK8 expression promotes differentiation.
CDK8 maintains embryonic stem cells in an undifferentiated state. A, images of alkaline phosphatase–stained R1 mouse embryonic stem cells before and after induced differentiation. Positive staining (red) indicates undifferentiated stem cells. B and C, qRT-PCR and Western blot detection of NANOG (B) and CDK8 (C) at the indicated times after embryonic stem cell differentiation. CDK8 protein levels were quantified relative to ACTIN and normalized to day 0. Mean ± SD is shown. *, P = 10−5, Student t test. D, alkaline phosphatase staining and phase-contrast images of embryonic stem cells at the indicated times following shRNA infection. The staining in shNTC samples is representative of all subsequent time points. The requirement for CDK8 to maintain embryonic stem cells in an undifferentiated state was observed in at least 3 independent knockdown experiments. The number of alkaline phosphatase–stained embryonic stem cell colonies observed per 24 mm2 field is shown to the right. *, P = 0.001 compared with shNTC, Student t test. E, Western blot of shRNA-infected embryonic stem cells at day 13 after infection. F, alkaline phosphatase staining and phase-contrast images of embryonic stem cells at day 11 after exogenous expression of CDK8 or empty vector in the presence of the indicated shRNA. G, quantitation of alkaline phosphatase–stained embryonic stem cell colonies observed per 24 mm2 field. Mean ± SD is shown. P = 10−5 between shCdk8 + vector and shCdk8 + CDK8, Student t test. H, Western blot of CDK8-rescued embryonic stem cells at day 11. Exogenously expressed human CDK8 protein is shifted slightly higher on the gel because of it being FLAG tagged. ES, embryonic stem.
CDK8 maintains embryonic stem cells in an undifferentiated state. A, images of alkaline phosphatase–stained R1 mouse embryonic stem cells before and after induced differentiation. Positive staining (red) indicates undifferentiated stem cells. B and C, qRT-PCR and Western blot detection of NANOG (B) and CDK8 (C) at the indicated times after embryonic stem cell differentiation. CDK8 protein levels were quantified relative to ACTIN and normalized to day 0. Mean ± SD is shown. *, P = 10−5, Student t test. D, alkaline phosphatase staining and phase-contrast images of embryonic stem cells at the indicated times following shRNA infection. The staining in shNTC samples is representative of all subsequent time points. The requirement for CDK8 to maintain embryonic stem cells in an undifferentiated state was observed in at least 3 independent knockdown experiments. The number of alkaline phosphatase–stained embryonic stem cell colonies observed per 24 mm2 field is shown to the right. *, P = 0.001 compared with shNTC, Student t test. E, Western blot of shRNA-infected embryonic stem cells at day 13 after infection. F, alkaline phosphatase staining and phase-contrast images of embryonic stem cells at day 11 after exogenous expression of CDK8 or empty vector in the presence of the indicated shRNA. G, quantitation of alkaline phosphatase–stained embryonic stem cell colonies observed per 24 mm2 field. Mean ± SD is shown. P = 10−5 between shCdk8 + vector and shCdk8 + CDK8, Student t test. H, Western blot of CDK8-rescued embryonic stem cells at day 11. Exogenously expressed human CDK8 protein is shifted slightly higher on the gel because of it being FLAG tagged. ES, embryonic stem.
CDK8 regulation of pluripotency is partially mediated through MYC
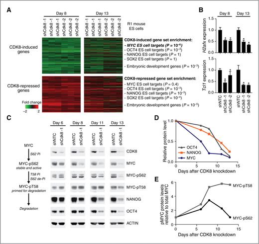
To determine which transcriptional pathways CDK8 regulates in embryonic stem cells, we conducted gene expression analysis following CDK8 loss in R1 mouse embryonic stem cells both before the onset of differentiation (day 8) and after differentiation (day 13). We identified 1,500 genes that significantly changed upon CDK8 loss before differentiation at day 8 (Fig. 3A and Supplementary Table S2). Consistent with its observed effects on embryonic stem cell pluripotency, both CDK8-induced and CDK8-repressed gene signatures identified at the onset of differentiation (day 8) were enriched for genes involved in embryonic stem cell function (Fig. 3A). Reduced expression of a subset of these embryonic stem cell–related genes (29, 30) after CDK8 knockdown was confirmed by qRT-PCR (Fig. 3B). CDK8-regulated genes maintained a very similar expression pattern post differentiation at day 13 (Fig. 3A), suggesting that the gene expression program introduced before differentiation remained present after differentiation occurred. In contrast, the expression pattern of embryonic stem cells depleted of the Mediator component MED12 was distinct from CDK8 knockdown cells (Supplementary Fig. S8), suggesting that CDK8 and MED12 regulate embryonic stem cell pluripotency via distinct mechanisms.
CDK8 regulates MYC target gene and protein levels. A, shown are the top 1,500 genes that change after CDK8 knockdown in R1 embryonic stem cells at day 8 relative to shNTC control (P = 0.003, Student t test between shNTC and 2 independent CDK8 shRNAs). The expression of these same genes at day 13 is shown. B, qRT-PCR analysis of 2 representative embryonic stem cell genes (H2afx and Tcl1) at the indicated times after shCDK8 treatment. Mean ± SD is shown. *, P = 0.05, Student t test. C, Western blot of infected embryonic stem cells at the indicated time after shRNA infection. A schematic of common MYC phosphorylation modifications is on the left. D, OCT4, NANOG, and MYC proteins levels were quantified relative to ACTIN, and then normalized to their respective shNTC for each time point. E, for each time point, MYC-pS62 and MYC-pT58 protein levels were quantified relative to total MYC and then normalized to their respective shNTC. ES, embryonic stem.
CDK8 regulates MYC target gene and protein levels. A, shown are the top 1,500 genes that change after CDK8 knockdown in R1 embryonic stem cells at day 8 relative to shNTC control (P = 0.003, Student t test between shNTC and 2 independent CDK8 shRNAs). The expression of these same genes at day 13 is shown. B, qRT-PCR analysis of 2 representative embryonic stem cell genes (H2afx and Tcl1) at the indicated times after shCDK8 treatment. Mean ± SD is shown. *, P = 0.05, Student t test. C, Western blot of infected embryonic stem cells at the indicated time after shRNA infection. A schematic of common MYC phosphorylation modifications is on the left. D, OCT4, NANOG, and MYC proteins levels were quantified relative to ACTIN, and then normalized to their respective shNTC for each time point. E, for each time point, MYC-pS62 and MYC-pT58 protein levels were quantified relative to total MYC and then normalized to their respective shNTC. ES, embryonic stem.
In embryonic stem cells, a small number of core transcription factors (NANOG, OCT4, SOX2, and c-MYC) and their downstream target genes are essential for maintaining the proliferative capacity and pluripotent state of embryonic stem cells (1, 6, 31). Target genes for NANOG, OCT4, and SOX2, identified through genome-wide chromatin immunoprecipitation experiments in mouse embryonic stem cells (32), showed weak enrichment for CDK8-regualted genes in embryonic stem cells, whereas target genes for c-MYC (referred to as MYC from here on) were more strongly enriched (Fig. 3A). Specifically, MYC embryonic stem cell targets were strongly enriched in CDK8-induced genes but not in CDK8-repressed genes. This suggests that CDK8 may regulate target gene expression of core transcription factors in embryonic stem cells by promoting MYC target gene expression.
To dissect the temporal relationship between CDK8 loss and the transcriptional output from MYC, OCT4, and NANOG, we examined the expression of these essential transcriptional factors at multiple time points before, during, and after the embryonic stem cells underwent CDK8 loss–induced differentiation. We found that MYC levels were specifically reduced (days 6, 8) before either phenotypic changes of differentiation or major changes in NANOG and OCT4 levels were observed (Fig. 3C and D). Myc mRNA levels were either weakly reduced (day 8) or unchanged (day 13) upon CDK8 loss (Supplementary Fig. S9), suggesting that MYC is being regulated by posttranscriptional mechanisms in stem cells. A critical step in regulating MYC activity involves priming the protein for degradation or transcriptional activation by phosphorylation on threonine 58 (T58) and serine 62 (S62), respectively (33, 34). Using phospho-specific antibodies to both T58-MYC and S62-MYC, we found a relative increase in the proportion of the unstable T58-phospho-specific MYC and a decrease in the active S62-phospho-specific MYC after CDK8 depletion (Fig. 3C and E, Supplementary Fig. S10). Conversely, overexpression of CDK8 in either shNTC- or shCdk8-treated embryonic stem cells increased MYC protein levels (Fig. 2H). These data suggested that CDK8 may regulate embryonic stem cell pluripotency by maintaining sufficient levels of active MYC protein, which in turn can alter the expression levels of specific MYC target genes.
Next we examined whether MYC is sufficient for CDK8-mediated embryonic stem cell pluripotency. We overexpressed human wild-type MYC, degradation resistant MYCT58A, or inactive MYCS62A in conjunction with CDK8 knockdown, and asked whether restoration of MYC protein levels is able to rescue the differentiation phenotype caused by loss of CDK8. Exogenous expression of either wild-type MYC or MYCT58A in embryonic stem cells, which increased MYC levels to that seen in control shNTC cells, partially rescued the loss of embryonic stem cell pluripotency imparted by CDK8 depletion (Fig. 4A and B). In contrast, expression of MYCS62A, which disrupts the active phosphorylation site, increased total MYC levels but was unable to rescue the defect in pluripotency. These data revealed that CDK8 regulation of embryonic stem cell pluripotency is partially mediated through MYC activity.
CDK8 partially regulates embryonic stem cell pluripotency through MYC. A, Western blot of embryonic stem cells stably expressing MYC, MYCT58A, MYCS62A, or GFP in the presence of the indicated shRNA at day 11. Total MYC protein was quantified relative to ACTIN and normalized to their respective shNTC. The anti-MYC antibody detects mouse and human MYC. B, alkaline phosphatase staining and phase-contrast images of embryonic stem cells at day 11 after expression of MYC, MYCT58A, MYCS62A, or GFP control in the presence of the indicated shRNA. The number of alkaline phosphatase–stained embryonic stem cell colonies observed per 24 mm2 field is shown to the right of each group. The dashed gray line indicates the number of colonies observed in shNTC + GFP control cells. Mean ± SD is shown. *, P = 0.005 compared with the respective GFP expression control, Student t test.
CDK8 partially regulates embryonic stem cell pluripotency through MYC. A, Western blot of embryonic stem cells stably expressing MYC, MYCT58A, MYCS62A, or GFP in the presence of the indicated shRNA at day 11. Total MYC protein was quantified relative to ACTIN and normalized to their respective shNTC. The anti-MYC antibody detects mouse and human MYC. B, alkaline phosphatase staining and phase-contrast images of embryonic stem cells at day 11 after expression of MYC, MYCT58A, MYCS62A, or GFP control in the presence of the indicated shRNA. The number of alkaline phosphatase–stained embryonic stem cell colonies observed per 24 mm2 field is shown to the right of each group. The dashed gray line indicates the number of colonies observed in shNTC + GFP control cells. Mean ± SD is shown. *, P = 0.005 compared with the respective GFP expression control, Student t test.
CDK8-regulated MYC target genes are coordinately expressed in primary human colon cancer
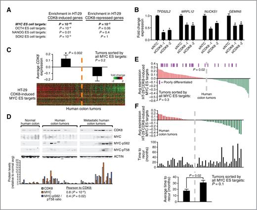
Signaling pathways that maintain normal stem cell function can also be used to promote growth in cancer cells (1, 2, 20). To determine whether a common genetic circuitry underlies the ability of CDK8 to regulate both embryonic stem cell pluripotency and cancer, we first examined whether loss of CDK8 in human colon cancer cells affects embryonic stem cell transcription factor–related gene expression. Similar to our findings in embryonic stem cells, CDK8-induced genes in colon cancer cells were more strongly enriched for MYC embryonic stem cell target genes than for OCT4, NANOG, and SOX2 embryonic stem cell targets (Fig. 5A). qRT-PCR confirmed the reduced expression of multiple MYC embryonic stem cell target genes after CDK8 knockdown in these colon cancer cells (Fig. 5B and Supplementary Fig. S11). Our data implied that CDK8 regulates a specific set of embryonic stem cell–related MYC target genes in both colon cancer and embryonic stem cells.
Coordinated expression of CDK8-regulated MYC targets in primary human colon cancer. A, gene set enrichments in HT-29 CDK8-induced and CDK8-repressed genes. B, qRT-PCR of 4 MYC-driven embryonic stem cell target genes in HT-29 cells. Mean ± SD is shown. *, P = 0.01, Student t test. C, the log2 mean centered expression of CDK8-induced MYC embryonic stem cell target genes (from Fig. 5A) is shown for 227 primary and metastatic human colon tumors (from Gene Logic). The tumors were sorted on the basis of high to low average expression of the CDK8-induced MYC embryonic stem cell targets and split in 2 at the mean expression level. Bar graph depicts average ± SEM log2 expression of CDK8 in the 2 groups (P = 0.002, Student t test). D, Western blot analysis of normal colon, primary colon tumors, and metastatic colon tumors. CDK8 and MYC levels were quantified relative to ACTIN, then normalized to their average in normal colon. Phospho-specific MYC (S62 and T58) levels were quantified relative to MYC, then the ratio was normalized to their average ratio in normal colon. P values for Pearson correlations are one-tailed t tests. E, the average log2 expression of the CDK8-induced MYC embryonic stem cell targets is sorted high to low for 213 primary human colon tumors with known tumor differentiation status (44). Purple hash marks indicate poorly differentiated tumors; the remaining tumors are either well or moderately differentiated. P values were calculated with a Fisher exact test using a 2 × 2 contingency table. F, the average log2 expression of the CDK8-induced MYC embryonic stem cell targets for 50 primary human colon tumors that underwent recurrence (45); time to recurrence is indicated below each tumor. The average time to recur ± SEM for each group is shown (P = 0.02, Student t test). ES, embryonic stem.
Coordinated expression of CDK8-regulated MYC targets in primary human colon cancer. A, gene set enrichments in HT-29 CDK8-induced and CDK8-repressed genes. B, qRT-PCR of 4 MYC-driven embryonic stem cell target genes in HT-29 cells. Mean ± SD is shown. *, P = 0.01, Student t test. C, the log2 mean centered expression of CDK8-induced MYC embryonic stem cell target genes (from Fig. 5A) is shown for 227 primary and metastatic human colon tumors (from Gene Logic). The tumors were sorted on the basis of high to low average expression of the CDK8-induced MYC embryonic stem cell targets and split in 2 at the mean expression level. Bar graph depicts average ± SEM log2 expression of CDK8 in the 2 groups (P = 0.002, Student t test). D, Western blot analysis of normal colon, primary colon tumors, and metastatic colon tumors. CDK8 and MYC levels were quantified relative to ACTIN, then normalized to their average in normal colon. Phospho-specific MYC (S62 and T58) levels were quantified relative to MYC, then the ratio was normalized to their average ratio in normal colon. P values for Pearson correlations are one-tailed t tests. E, the average log2 expression of the CDK8-induced MYC embryonic stem cell targets is sorted high to low for 213 primary human colon tumors with known tumor differentiation status (44). Purple hash marks indicate poorly differentiated tumors; the remaining tumors are either well or moderately differentiated. P values were calculated with a Fisher exact test using a 2 × 2 contingency table. F, the average log2 expression of the CDK8-induced MYC embryonic stem cell targets for 50 primary human colon tumors that underwent recurrence (45); time to recurrence is indicated below each tumor. The average time to recur ± SEM for each group is shown (P = 0.02, Student t test). ES, embryonic stem.
CDK8 has been found to be a colon cancer oncogene and its increased expression in human colon tumors predicts poor patient outcome (9–11, 21). To characterize the interplay between CDK8 and MYC in human colon tumors, we analyzed 2 independent cohorts of 100 and 130 human colon tumors. Consistent with the observation that MYC targets are regulated by CDK8 in colon cancer cells (Fig. 5A), we found that increased MYC expression in both cohorts of human tumors was strongly associated with the presence of the HT-29 CDK8-regulated gene signature (Supplementary Fig. S12). MYC overexpression can confer stem cell–like properties to epithelial cancer cells (4), and a MYC-centric gene expression program was found to be similarly expressed in both embryonic stem cells and multiple tumor types (35). To determine whether CDK8 specifically regulates the subset of MYC target genes important for embryonic stem cell pluripotency in human tumors, we focused on the expression of the CDK8-induced MYC embryonic stem cell target genes (identified in Fig. 5A and listed within Supplementary Table S1). We found that high CDK8 levels correlated with increased expression of the CDK8-induced MYC embryonic stem cell targets in primary and metastatic colon tumors (Fig. 5C). In contrast, expression of the whole set of MYC embryonic stem cell target genes (32) was not associated with high CDK8 levels. Consistent with this, high CDK8 protein expression in primary and metastatic colon tumors was characterized by increased total and active S62-phosphorylated MYC when compared with the unstable T58-phosphorylated MYC (Fig. 5D). These data implied that the ability of CDK8 to regulate MYC in embryonic stem cells extends to human tumors as well.
Genetic signatures related to embryonic stem cell pluripotency have been found to predict high tumor grade and poor clinical outcome in several cancer types (3, 4, 35). Consistent with our observations that CDK8 expression is important for maintaining tumors in a poorly differentiated state in vivo (Fig. 1C) and embryonic stem cells in an undifferentiated state (Fig. 2D), we found that the CDK8-induced MYC embryonic stem cell signature is enriched in colon tumors characterized by both poor differentiation and poor patient outcome (Fig. 5E and F). Notably, this effect was CDK8 specific, as a signature that includes all MYC embryonic stem cell target genes was not found to be strongly associated with either poor tumor differentiation or patient survival (Fig. 5E and F). These data showed that CDK8 regulation of a MYC-centric embryonic stem cell signature is active and clinically defines a subset of colon cancers with poor differentiation and poor prognosis.
Discussion
Here we identify a role for the CDK8 oncogene in regulating tumor differentiation and stem cell pluripotency. Specifically, in xenograft tumor models CDK8 was required to promote rapid tumor growth as well as maintain the tumors in an undifferentiated state. Similarly, CDK8 is highly expressed in embryonic stem cells and is required to maintain embryonic stem cells in an undifferentiated, pluripotent state. CDK8 regulates MYC protein levels and MYC target gene expression to promote embryonic stem cell pluripotency, and expression of CDK8-regulated MYC target genes was predictive of tumor differentiation and clinical outcome in primary human colon tumors.
Recent studies have identified a role for Mediator components in regulating embryonic stem cell pluripotency. In embryonic stem cells, the Mediator component MED12 binds to the master embryonic stem cell regulator NANOG, and MED12 and NANOG were found to co-occupy and regulate the expression of specific NANOG target genes (36). And recently, multiple Mediator components, including MED12, were found to interact with cohesin at many target genes in embryonic stem cells to regulate their expression and modulate embryonic stem cell pluripotency (27). Recent studies have shown that CDK8 has both Mediator-dependent as well as Mediator-independent functions (26, 37, 38). Our data show that the expression pattern of embryonic stem cells depleted of the Mediator component MED12 is distinct from CDK8 knockdown cells. This implies that in embryonic stem cells, CDK8 and MED12 act divergently to regulate embryonic stem cell pluripotency and highlights the need to further characterize Mediator-independent functions of CDK8.
Our finding that CDK8 regulates MYC at the protein level highlights an important distinction between cancer and embryonic stem cell biology. Previous work in colon cancer cells revealed that CDK8 inhibition reduced both MYC mRNA and protein levels, suggesting that CDK8 regulates MYC on a transcriptional level (9). In stem cells, however, we find that CDK8 inhibition had little effect on MYC transcript levels but strongly reduced MYC protein levels and altered the MYC posttranslational modification landscape. Thus in cancer cells and in stem cells, CDK8 may regulate MYC through distinct mechanisms. MYC is known to undergo extensive posttranslational modifications from a multitude of inputs, including other CDK proteins (39, 40). Although we have shown that the CDK8–MYC connection in stem cells is important to maintain pluripotency, it is unknown whether CDK8 is directly acting on MYC (such as through phosphorylation of S62 or other residues) or though indirect mechanisms on MYC or MYC target genes.
Although our data imply that CDK8 regulates MYC activity, alternatively it is plausible that CDK8 and MYC may function convergently, yet independently, to regulate embryonic stem cell gene expression. For example, MYC regulation of RNA polymerase II pause release at embryonic stem cell target genes (41) could act in tandem with CDK8-Mediator regulation of RNA polymerase II (7). CDK9, another transcriptional CDK family member that has shared functions with CDK8 (13, 14), has also been shown to regulate embryonic stem cell pluripotency (42). And because both CDK8 and CDK9 have been found to phosphorylate RNA polymerase II in similar ways (43), we cannot rule out that CDK8 and CDK9 cooperate to modulate the transcription of embryonic stem cell–related genes, either in combination with or independently of MYC. Furthermore, because MYC is not able to fully rescue the differentiation phenotype caused by CDK8 loss, further investigation is needed to identify MYC-independent mechanisms that CDK8 may be acting through to maintain tumors and stem cells in an undifferentiated state.
CDK8 inhibition in colon cancer cells leads to a significant decrease in the expression of embryonic stem cell–related genes, and these genes were particularly enriched for MYC target genes previously identified in embryonic stem cells. The subset of MYC target genes whose expression was CDK8 dependent was unique in its ability to predict tumor differentiation and clinical outcome. Specifically, increased expression of the CDK8-regulated MYC target genes singled out tumors that were poorly differentiated and were more prone to undergo rapid recurrence. This is in contrast to expression of the full set of MYC target genes, which were unable to identify these same tumors. These data suggest that the CDK8-regulated subset of MYC embryonic stem cell target genes are coordinately expressed in poorly differentiated, poor prognosis primary colon tumors. However, it remains to be determined whether CDK8 is directly responsible for maintaining this coordinated expression.
In conclusion, we define convergent roles for CDK8 in regulating both tumor and embryonic stem cell differentiation states through regulating MYC. We further identify a CDK8-regulated MYC signature that is specifically expressed in poor prognosis colon tumors that are poorly differentiated. Together these observations raise the possibility that the stem cell–like properties of cancer cells may be specifically inhibited by therapeutically targeting CDK8.
Disclosure of Potential Conflicts of Interest
All authors are employed by Genentech, Inc.
Acknowledgments
The authors thank Connie Ha and Karen Toy for microarray support, and David Davis for reagents. The gene expression microarray data has been deposited in the Gene Expression Omnibus (accession number GSE30817).
The costs of publication of this article were defrayed in part by the payment of page charges. This article must therefore be hereby marked advertisement in accordance with 18 U.S.C. Section 1734 solely to indicate this fact.




