Abstract
Adoptive immunotherapies composed of T cells engineered to express a chimeric antigen receptor (CAR) offer an attractive strategy for treatment of human cancer. However, CARs have a fixed antigen specificity such that only one tumor-associated antigen (TAA) can be targeted, limiting the efficacy that can be achieved because of heterogeneous TAA expression. For this reason, a more generalized and effective application of CAR therapy would benefit from the capability to produce large panels of CARs against many known TAAs. In this study, we show a novel strategy to extend the recognition specificity potential of a bioengineered lymphocyte population, allowing flexible approaches to redirect T cells against various TAAs. Our strategy employs a biotin-binding immune receptor (BBIR) composed of an extracellular-modified avidin linked to an intracellular T-cell signaling domain. BBIR T cells recognized and bound exclusively to cancer cells pretargeted with specific biotinylated molecules. The versatility afforded by BBIRs permitted sequential or simultaneous targeting of a combination of distinct antigens. Together, our findings show that a platform of universal T-cell specificity can significantly extend conventional CAR approaches, permitting the tailored generation of T cells of unlimited antigen specificity for improving the effectiveness of adoptive T-cell immunotherapies for cancer. Cancer Res; 72(7); 1844–52. ©2012 AACR.
Introduction
Adoptive cell transfer therapy using genetically modified antigen-specific T cells has increasingly shown promise for the treatment of human malignancies. The development of chimeric antigen receptors (CAR), which bestow T cells with the capacity to recognize cell surface antigens in an MHC-unrestricted manner and to receive T-cell activation and costimulatory signals, allows for the de novo generation of T cells with potent antitumor activity for therapy (1). CAR therapy can lead to profound eradication of refractory chronic lymphocytic leukemia and advanced follicular lymphoma, in which all tumor cells express CD19, the target tumor-associated antigen (TAA; refs. 2, 3). However, human tumors are often heterogeneous in expression of cell surface antigens, differing markedly not only among individuals but even in the same patient. Furthermore, tumor cells commonly lose cell surface antigen expression during malignant disease progression. Antigen loss is one major factor contributing to tumor relapse following specific therapy that had been initially effective. Alternatively, targeting of TAAs expressed at low levels on normal tissue cells can result in specific toxicity, leading to the retirement of costly vectors. CARs having fixed antigen specificity which are capable of targeting only one TAA may therefore be limited in widespread, continued application, as antigen loss variants and toxicity confronted by conventional CAR therapy are not easily addressed by improving binding affinity, cytolytic activity, or survival of redirected T cells. Broad application and improved success of CARs in the clinic would necessitate a panel of bioengineered T cells with different specificities, custom-made for each individual. Practically speaking, this approach is technically and economically challenging (4).
Because current gene-engineered cellular therapy is restricted in antigen specificity, patient accessibility, and tumor type, we have designed an innovative technologic strategy that incorporates TCR and costimulatory signals and allows single transfected T cells to have near-infinite antigen specificities. For this purpose, we equipped primary human T cells with a universal immune receptor redirected against biotinylated antigen–specific molecules [biotin-binding immune receptor (BBIR)], including monoclonal antibodies (mAb), scFvs, or other tumor-specific ligands. This pioneering strategy allows for the first time flexibility in T-cell–targeted antigen specificity.
Materials and Methods
An expanded Methods section is provided in Supplementary Methods.
Biotin-binding immune receptor construction
Monomeric avidin, DNA sequence was amplified from cDNA obtained from chicken oviduct using primers: 5′-AAAAGCCTAGGATCC-3′ and 5′-AACCGCGCTAGCAAA-3′. The nucleotide sequence for the dimeric form of chicken avidin (dcAv) was selected from DDBJ/GenBank/EBI Data Bank (accessing number AJ616762). After codon optimization for humans and the insertion of 3′-Bam-H1 and 5′-Nhe-1 restriction, the construct was purchased from GeneArt and amplified using primers: 5′-AAAGGATCCGCTAGAAAGAGAAC-3′ and 5′-AAAGCTAGCCTCGGAGAACTTCC-3′. PCR products were digested with Bam-HI and NheI enzymes and ligated into pELNS, a third generation self-inactivating lentiviral expression vector, containing human CD3z or CD28-CD3z signaling endodomains, under an EF-1a promoter. The resulting constructs were designated pELNS GFP 2A mcAv. BBIR-z/CD28z and pELNS dcAv.BBIR-z/CD28z, respectively.
Recombinant lentivirus production
High-titer replication-defective lentiviral vectors were produced and concentrated as previously described (5, 6). Briefly, 293T human embryonic kidney cells were transfected with pVSV-G (VSV glycoprotein expression plasmid), pRSV.REV (Rev expression plasmid), pMDLg/p.RRE (Gag/Pol expression plasmid), and pELNS transfer plasmid using Express Inn (Open Biosytems). Viral particles were concentrated by ultracentrifugation for 2.5 hour at 25,000 rpm with a Beckman SW28 rotor (Beckman Coulter) and resuspended in 0.5 ml CM.
T cells
Primary human CD4+ and CD8+ T cells were isolated from healthy volunteer donors following leukapheresis by negative selection and purchased from the Human Immunology Core at University of Pennsylvania. All specimens were collected under a University Institutional Review Board-approved protocol, and written informed consent was obtained from each donor. T cells were cultured in complete media (RPMI-1640 supplemented with 10% heat-inactivated FBS, 100 U/mL penicillin, 100 μg/mL streptomycin sulfate, 10-mmol/L HEPES), and stimulated with anti-CD3 and anti-CD28 mAbs coated beads (Invitrogen) as described. Twenty-four hours after activation, T cells were transduced with lentiviral vectors at multiplicity of infection of approximately 5 to 10. CD4+ and CD8+ T cells used for in vivo experiments were mixed at 1:1 ratio, activated, and transduced. Human recombinant interleukin-2 (IL-2; Novartis) was added every other day to 50 IU/mL final concentration and a 0.5 × 106 to 1 × 106 cells/mL cell density was maintained. Rested engineered T cells were adjusted for identical transgene expression before functional assays.
Cell lines
Lentivirus packaging was done in the immortalized normal fetal renal 293T cell line purchased from American Type Culture Collection (ATCC). Human cell lines used in immune-based assays include the established human ovarian cancer cell lines A1847, and mouse malignant mesothelioma cell line, AE17, was transduced with lentivirus to express human mesothelin (AE17-M) or FRα (AE17-FRα). 293T cells and tumor cell lines were maintained in RPMI-1640 (Invitrogen) supplemented with 10% (v/v) heat-inactivated FBS, 2 mmol/L l-glutamine, and 100 μg/mL penicillin and 100 U/mL streptomycin. Functional assays were carried out in biotin-free Dulbecco's modified Eagle's medium (DMEM) medium (Invitrogen) supplemented as described above. All cell lines were purchased from ATCC.
Biotin binding analysis
Flow cytometry was carried out as described above. In brief, 1 × 106 mcAV.BBIR-z, dcAv.BBIR-z, or mock-transfected T cells were incubated (30 minutes, 37°C) with biotin–APC (100 ng/mL) or P4 Biobody (100 ng/mL) in PBS. Cells were washed twice with PBS and analyzed by fluorescence-activated cell sorting (FACS). For each sample 10,000 cells were counted and analyzed. Binding of biotinylated antibodies to biotin binding immune receptor was also assessed by ELISA. Ninety-six–well flat-bottomed microtiter plates (MaxiSorp Immuno microwell plates, Nunc) were coated (overnight, 4°C) with recombinant human mesothelin (1 μg/mL) in 50 μL coating buffer per well. Plates were washed twice in PBS and 1 × 105 BBIR+ or control T cells were administered per well, previously labeled with anti-mesothelin biotinylated antibodies (as described above for binding assay). After 16 hours, coculture supernatants were assayed for presence of IFNγ using an ELISA Kit, according to manufacturer's instructions (BioLegend). Values represent the mean of triplicate wells.
Sequential targeting assay
To show sequential killing of target cells by BBIRs (dcAvBBIR-28z), ovarian cancer cell line expressing EpCAM and FRα, A1847 was transduced with lentiviral vector encoding for GFP. Target tumor cell lines A1847/GFP/EpCAM+/FRα+ and AE17/FRα+ were mixed at the 1:1 ratio. For EpCAM-redirected killing (first target), tumor cells were incubated with anti-EpCAM biotinylated antibody (100 ng/1 × 106 cells) for 30 minutes at 37°C, washed and resuspended at 10 × 106 cells/mL in DMEM medium (Gibco/Invitrogen). Following 10 hours of effector:target (5:1) incubation at 37°C cells were used for FACS analysis. For sequential redirecting against second target FRα-expressing tumor cells, remaining tumor cells were harvested, washed, and anti-FRα biotinylated antibody was added into the culture (10 ng/mL). Following 10 hours remaining cells were harvested and FACS analysis on CD3-negative population was carried out.
Cytokine release assays
Cytokine release assays were carried out by coculture of 1 × 105 BBIR+T cells with immobilized Bio-IgG1 or IgG1 as well with Bio-K1, P4 Biobody (100 ng/mL) labeled immobilized recombinant human mesothelin (10 ng/well) or 1 × 105 target cells labeled with antigen-specific antibodies at 100 ng/106 cells for 30 minutes at 4°C, per well in triplicate in 96-well round bottom plates, in a final volume of 200 μL of T-cell media. After 16 hours, coculture supernatants were assayed for presence of IFNγ using an ELISA Kit, according to manufacturer's instructions (BioLegend). Values represent the mean of triplicate wells. IL-2, IL-4, IL-10, TNF-α, and MIP-1a cytokines were measured by flow cytometry using Cytokine Bead Array, according to manufacturer's instructions (BD Biosciences).
Cytotoxicity assays
51Cr release assays were carried out as described. Target cells were labeled with following antibodies: biotinylated-EpCAM and EpCAM (BioLegends) or biotinylated-K1 and K1 (Bio-Legends) at 100 ng per 106 cells for 30 minutes at 37°C in PBS/2%FBS. Next, antibody-labeled cells were labeled with 100 μCi 100 mCi 51Cr at 37°C for 1.5 hours. Target cells were washed 3 times in PBS, resuspended in CM at 105 viable cells/mL and 100 μL added per well of a 96-well V-bottom plate. Effector cells were washed twice in CM and added to wells at the given ratios. Plates were quickly centrifuged to settle cells and incubated at 37°C in a 5% CO2 incubator for 4 or 18 hours, after which time the supernatants were harvested, transferred to a lumar plate (Packard), and counted using a 1450 Microbeta Liquid Scintillation Counter (Perkin-Elmer). Spontaneous 51Cr release was evaluated in target cells incubated with medium alone. Maximal 51Cr release was measured in target cells incubated with SDS at a final concentration of 2% (v/v). Percent specific lysis was calculated as (experimental − spontaneous lysis/maximal − spontaneous lysis) × 100.
Xenograft model of ovarian cancer
All animals were obtained from the Stem Cell and Xenograft Core of the Abramson Cancer Center, University of Pennsylvania. Six- to 12-week-old nonobese diabetic severe-combined immunodeficient (NOD/SCID)/γ-chain−/− (NSG) mice were bred, treated, and maintained under pathogen-free conditions in-house under University of Pennsylvania IACUC-approved protocols. For an established ovarian cancer model, 6- to 12-week-old female NSG mice were inoculated subcutaneously with 5 × 106 A1847 fLuc+ cells on the flank on day 0. After tumors become palpable at about 1 month, human primary T cell (CD4+ and CD8+T cells used were mixed at 1:1 ratio) were activated and transduced as described above. After 2 weeks T-cell expansion, when the tumor burden was approximately 150 to 200 mm3, mice were treated IT with T cells and antibodies (days 45, 48, and 51), or antibodies (100 ng/d) only (days 56 and 60). Tumor dimensions were measured with calipers, and tumor volumes calculated using the formula V = 1/2 (length × width2), in which length is greatest longitudinal diameter and width is greatest transverse diameter. In all models, 4 mice were randomized per group before treatment.
Flow cytometric analysis
The following mAbs were used for phenotypic analysis: APC-Cy7 Mouse Anti-Human CD3; fluorescein isothiocyanate (FITC)–anti-human CD4; APC–anti-human CD8; (BD Biosciences). Tumor cell surface expression of FR was detected by Mov18/ZEL antibody (Enzo Life Sciences), mesothelin by biotinylated P4 Biobody followed by incubation with Strepavidin–APC and/or biotinylated anti-mesothelin K1 antibody (BioLegend), EpCAM by biotinylated anti-EpCAM. CAR expression was detected by FITC–anti-Avidin antibody (LifeBioscience) at 10 ng per 106 cells. PE-conjugated anti-Bcl-XL antibody was purchased from Southern Biotech. Isotype-matched control Abs were used in all analyses. Flow cytometric data were analyzed by FlowJo software.
Statistical analysis
Data are expressed as mean ± SEM of n experiments. Statistical evaluation was done by using 2-tailed Student t test. P values less than 0.05 were considered significant.
Results and Discussion
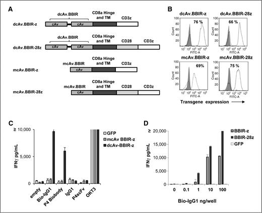
To extend specificity of bioengineered T cells, we developed a universal immune receptor for flexibility in targeting multiple and diverse antigens of virtually any specificity. A series of pELNS-based recombinant lentiviral vectors were generated encoding a BBIR comprising extracellular avidin in monomeric (mcAv) or dimeric (dcAv) form, linked to the intracellular human CD3-z chain signaling domain alone or in tandem with CD28, via a CD8α hinge and transmembrane region (Fig. 1A). Lentiviral vectors encoding an anti-mesothelin CAR containing CD28/CD3z endodomains (P4-28Z) or GFP were used as antigen specificity controls (7). Surface expression of the lentivirus-encoded vectors in transduced primary human T cells was determined by flow cytometry. After transduction, BBIR–expressing vectors render efficient transgene expression by CD3/CD28–activated T cells at a range of 60% to 80% (Fig. 1B).
Generation and specific immune recognition by BBIR-transduced human T cells in vitro. A, schematic representation of avidin-based Immune Receptor gene constructs containing extracellular avidin as a monomer (mcAV) or dimer (dcAv) fused to the human CD3z cytosolic domain alone (BBIR-z) or in combination with the CD28 costimulatory module (BBIR-28z). B, BBIR expression (open histograms) was detected via GFP expression for mcAv constructs, or anti-avidin antibody for dcAV constructs. Staining was done 5 days after transduction with lentivirus and compared with untransduced T cells (grey filled histograms). Percent CAR transduction is indicated. C, biotin-redirected dcAV but not mcAV.BBIR T cells secrete IFNγ in response to plate-bound biotinylated, but not nonbiotinylated, antibody, or scFv (10 ng) in overnight culture. Concentration of IFNγ was expressed as mean ± SEM in pg/mL from triplicate wells. D, dcAv.BBIR-z–and dcAv.BBIR-28z–transduced T cells specifically react against immobilized biotinylated-IgG1. Biotin-redirected dcAv.BBIR-z and dcAv.BBIR-28z T cells secrete IFNγ in response to plate-bound biotinylated antibody in overnight culture at the lowest concentration of 1 ng per well. dcAv.BBIR-z, dcAv.BBIR-28z T cells, or control GFP cells (105 cells per well) were incubated with plate-immobilized antibody at a concentration range 0 to 100 ng per well. Concentration of IFNγ is expressed in pg/mL (means ± SEM; n = 3).
Generation and specific immune recognition by BBIR-transduced human T cells in vitro. A, schematic representation of avidin-based Immune Receptor gene constructs containing extracellular avidin as a monomer (mcAV) or dimer (dcAv) fused to the human CD3z cytosolic domain alone (BBIR-z) or in combination with the CD28 costimulatory module (BBIR-28z). B, BBIR expression (open histograms) was detected via GFP expression for mcAv constructs, or anti-avidin antibody for dcAV constructs. Staining was done 5 days after transduction with lentivirus and compared with untransduced T cells (grey filled histograms). Percent CAR transduction is indicated. C, biotin-redirected dcAV but not mcAV.BBIR T cells secrete IFNγ in response to plate-bound biotinylated, but not nonbiotinylated, antibody, or scFv (10 ng) in overnight culture. Concentration of IFNγ was expressed as mean ± SEM in pg/mL from triplicate wells. D, dcAv.BBIR-z–and dcAv.BBIR-28z–transduced T cells specifically react against immobilized biotinylated-IgG1. Biotin-redirected dcAv.BBIR-z and dcAv.BBIR-28z T cells secrete IFNγ in response to plate-bound biotinylated antibody in overnight culture at the lowest concentration of 1 ng per well. dcAv.BBIR-z, dcAv.BBIR-28z T cells, or control GFP cells (105 cells per well) were incubated with plate-immobilized antibody at a concentration range 0 to 100 ng per well. Concentration of IFNγ is expressed in pg/mL (means ± SEM; n = 3).
To be relevant for tumor therapy, an immune receptor must be able to redirect the specificity of primary T cells against antigen. First, we evaluated the ability of BBIR T cells to bind to various biotinylated antigen-specific molecules, including full-length antibodies (Ab) and/or scFvs. Biotin-redirected dcAv.BBIR T cells secrete IFNγ cytokine when stimulated with immobilized biotinylated molecules: in vivo biotinylated scFv (referred to as a biobody; ref. 8) or chemically biotinylated-IgG1 (Bio-IgG1), but not against unlabeled scFv or IgG1 (Fig. 1C). In contrast, mcAv.BBIR-z–and GFP-transduced T cells do not show specific immune reactivity. The lack of immune recognition of biotin by mcAv.BBIR-z is likely due to the known poor affinity between biotin and monomeric avidin (Kd = 10−4; ref. 8) High-affinity binding of avidin to biotin is achievable upon avidin dimerization (Kd = 10−7) or tetramization (Kd = 10−14; ref. 9). Accordingly, only the dcAv.BBIR retains specificity and affinity sufficient for immune recognition and was used for further assays. To determine the level of biotinylated antibody necessary to trigger BBIR activation, primary T cells transduced with dcAv.BBIR-z or dcAv.BBIR-28z were stimulated by different concentrations of immobilized biotinylated-IgG1 (Bio-IgG1). T cells expressing dcAv.BBIR-z or dcAv.BBIR-28z specifically react against immobilized biotinylated-IgG1 at the 1 ng level (Fig. 1D). Importantly, incorporation of the CD28 costimulatory module into dcAv.BBIR-28z allows transduced cells to secrete more IFNγ than dcAv-BBIR-z after immobilized biotin stimulation.
BBIR T cells are also effective in generating specific, but indirect, immune responses against immobilized protein antigens via intermediate interaction with bound biotinylated antigen-specific Abs or scFvs. BBIR cells are redirected and produce IFNγ in response to immobilized mesothelin protein antigen via engaging biotinylated anti-mesothelin–specific molecules, Bio-K1 Ab and P4 Biobody (10, 11), independently (Fig. 2A). Importantly, neither dcAv.BBIR nor control GFP–transduced cells react against mesothelin protein when left unlabeled or painted with nonbiotinylated K1 Ab or P4scFv, showing the need for biotin recognition. Compared with BBIR-z, higher levels of IFNγ are observed in cultures of stimulated dcAv.BBIR-28z T cells, in which CD28 costimulation is incorporated (Fig. 2A). This is consistent with the notion that for robust activation, T cells require 2 simultaneous signals: an antigen-specific signal provided through TCR/CD3, and a secondary costimulatory signal via CD28 coreceptor ligation (12, 13). Direct stimulation through the TCR/CD3 alone commonly results in anergy, or antigen-induced cell death, and may represent a problem for conventional bispecific antibodies. Although BBIRs also require an intermediate biotinylated molecule for redirected antigen specificity, incorporation of a costimulatory domain into BBIR vectors successfully resolves this issue.
BBIR+ T cells exhibit specific effector functions. A, BBIRs respond against immobilized human mesothelin protein when redirected with biotinylated anti-mesothelin scFv or antibody (P4 Biobody and Bio-K1 Ab, respectively). dcAv.BBIR-z, dcAv.BBIR-28z T cells, or control GFP cells (105 cells per well) were incubated with 10 ng of plate-immobilized mesothelin and with either biotinylated or not, anti-mesothelin antibodies or scFvs (0.1 μg/mL). Overnight culture supernatants were analyzed for human IFNγ cytokine by ELISA. Data represent the means ± SD for 3 different experiments. B, biotinylated specific molecules retention on the BBIR T-cell surface was assessed by flow cytometry. BBIR+ T cells were incubated with 10 ng biotinylated reagents Biotin-APC or P4 Biobody (open histograms) and compared with untransduced control T cells (grey). C, BBIRs exhibit effector functions in the presence of free biotin at physiologic concentration. BBIR T cells were incubated overnight with Bio-K1 Ab or P4 Biobody painted immobilized mesothelin protein or only with plate-bound biotinylated Abs in the presence of the indicated concentration of biotin. Concentration of IFNγ is expressed as mean ± SEM in pg/mL from triplicate wells. D, BBIR+ T cells exhibit effector functions against painted cell surface tumor antigens in the presence of antigen-specific biotinylated antibodies. Left, BBIR T cells respond against painted EpCAM on A1847 cancer cell surface. dcAv.BBIR-28z+ or control GFP+ T cells (105) were cultured with an equal number of human A1847 unlabeled or labeled with biotinylated anti-EpCAM Ab (0 up to 1,000 ng). After overnight incubation, cell-free supernatants were analyzed for human IFNγ by ELISA. Results depict the mean ± SEM of triplicate wells. Top right, detectable surface EpCAM expression (open histograms) after labeling with different concentrations of biotinylated EpCAM Ab was evaluated by flow cytometry. Bottom right, correlation of detectable Bio-EpCAM MFI on EpCAM+ tumors was plotted versus the production of IFNγ by BBIR-28z T cells when cocultured with labeled cancer cells.
BBIR+ T cells exhibit specific effector functions. A, BBIRs respond against immobilized human mesothelin protein when redirected with biotinylated anti-mesothelin scFv or antibody (P4 Biobody and Bio-K1 Ab, respectively). dcAv.BBIR-z, dcAv.BBIR-28z T cells, or control GFP cells (105 cells per well) were incubated with 10 ng of plate-immobilized mesothelin and with either biotinylated or not, anti-mesothelin antibodies or scFvs (0.1 μg/mL). Overnight culture supernatants were analyzed for human IFNγ cytokine by ELISA. Data represent the means ± SD for 3 different experiments. B, biotinylated specific molecules retention on the BBIR T-cell surface was assessed by flow cytometry. BBIR+ T cells were incubated with 10 ng biotinylated reagents Biotin-APC or P4 Biobody (open histograms) and compared with untransduced control T cells (grey). C, BBIRs exhibit effector functions in the presence of free biotin at physiologic concentration. BBIR T cells were incubated overnight with Bio-K1 Ab or P4 Biobody painted immobilized mesothelin protein or only with plate-bound biotinylated Abs in the presence of the indicated concentration of biotin. Concentration of IFNγ is expressed as mean ± SEM in pg/mL from triplicate wells. D, BBIR+ T cells exhibit effector functions against painted cell surface tumor antigens in the presence of antigen-specific biotinylated antibodies. Left, BBIR T cells respond against painted EpCAM on A1847 cancer cell surface. dcAv.BBIR-28z+ or control GFP+ T cells (105) were cultured with an equal number of human A1847 unlabeled or labeled with biotinylated anti-EpCAM Ab (0 up to 1,000 ng). After overnight incubation, cell-free supernatants were analyzed for human IFNγ by ELISA. Results depict the mean ± SEM of triplicate wells. Top right, detectable surface EpCAM expression (open histograms) after labeling with different concentrations of biotinylated EpCAM Ab was evaluated by flow cytometry. Bottom right, correlation of detectable Bio-EpCAM MFI on EpCAM+ tumors was plotted versus the production of IFNγ by BBIR-28z T cells when cocultured with labeled cancer cells.
Next, we tested the possibility of loading biotinylated antigen-specific molecules onto BBIRs to arm them against selected antigens. Flow cytometric analysis using biotin–APC or anti-mesothelin P4 Biobody for loading was done (Fig. 2B). Neither mcAv nor dcAv.BBIR cells retain biotinylated molecules on their surface after loading, indicating that although the affinity of the dcAv.BBIR permits specific immune recognition of immobilized biotin, it is insufficient for stable binding, and postulates the potential use of BBIRs for sequential antigen targeting. Consistent with these results, dcAv.BBIR T cells loaded with biotinylated molecules and then washed do not produce IFNγ in response to specific antigen stimulation (Supplementary Fig. S1).
An important issue with regard to biotin–avidin based therapies is the possible effect of soluble biotin on the ability of BBIRs to recognize membrane bound biotinylated Abs, as biotin is present in human plasma in levels of 0.2 to 2 nmol/L (14) We evaluated the influence of soluble biotin on BBIRs reactivity by measurement of IFNγ production against immobilized antigen (Biotinylated-IgG1, or mesothelin painted with Bio-K1 or P4 Biobody). Immobilized biotinylated-IgG1 as well as recombinant human mesothelin painted with P4 Biobody activated dcAv.BBIR-28z T cells, even in the presence of soluble biotin at the concentration 20 times higher than physiologic, 40 nmol/L (Fig. 2C). Notably, soluble biotin alone did not cause antigen-independent activation of BBIRs even at supraphysiologic levels.
We next examined whether BBIR modified T cells are effective in generating specific immune responses against TAAs expressed on the tumor cell surface by culturing BBIRs with the human ovarian cancer cell line, A1847, painted with Bio-EpCAM Ab. In the coculture with EpCAM-positive A1847 cells, dcAv.BBIR-28z T-cell activation is induced when biotinylated anti-EpCAM Ab is added in a dose-dependent fashion (Fig. 2D). Moreover, a linear correlation exists between the levels of attached biotinylated Ab, presented as specific mean fluorescence intensity (MFI), and the level of IFNγ secretion by BBIR, but not GFP, T cells (Fig. 2D). Specific recognition and reactivity against A1847 is detectable when targeted against a single antigen using Bio-EpCAM Ab, even at 0.1 ng/mL concentration. Consistent with enhanced effector function (Figs. 1D and 2A), increased T-cell survival is observed in cultures of antigen-stimulated dcAv.BBIR-28z T cells, in which CD28 costimulation is incorporated, compared with BBIR-z (Supplementary Fig. S2).
We theorized that the universality of the BBIR platform would allow BBIR–modified T cells to generate specific immune response against variable TAAs expressed on the cancer cell surface. BBIR T cells were tested for function against a panel of established cancer cell lines that express varying cell surface antigens, including A1847 (mesothelin+, folate-binding protein/FRα+, EpCAM+); antigen‐negative AE17 mouse mesothelial cells nonmodified or transduced to express either human mesothelin or human FRα (Supplementary Fig. S3). Binding of biotinylated Abs to mesothelin, FRα (Bio-MOV18), or EpCAM on the respective tumor cell surface enables specific immune recognition of various tumor cells with nonoverlapping antigen expression in an MHC-independent manner and triggers secretion of IFNγ by BBIR T cells (Fig. 3A). To further evaluate the flexibility of BBIR platform, we tested whether BBIRs can be sequentially redirected from one antigen to another antigen of distinct specificity. To test this, GFP-transduced A1847 cells were mixed at the ratio 1:1 with the EpCAM-negative AE17/FRα+ cells and then cocultured with BBIR T cells. Here, BBIR T-cell specificity can be redirected from first targeting EpCAM+ tumors (A1847/GFP) via Bio-EpCAM Ab, to additionally targeting tumor cells expressing FRα but not EpCAM (AE17/FRα+), by secondarily adding a biotinylated Ab with FRα specificity (Bio-Mov18) to culture (Fig. 3B). Similar results were observed after redirecting BBIRs in the reverse sequence, targeting FRα first then EpCAM (data not shown). These observations underscored the versatility of the BBIR platform.
BBIR+ T cells exhibit effector functions against various painted cell surface tumor antigens in the presence of antigen-specific biotinylated antibodies. A, BBIR+ T cells exhibit effector functions against multiple antigen specificities. BBIR or GFP-transduced T cells were cultured overnight with an equal number of antigen-negative AE17, AE17/mesothelin+, AE17/Folate binding protein (FRa)+, or A1847 cancer cells. Cell-free supernatant from 3 independent cultures was harvested after overnight incubation and IFNγ levels were measured by ELISA. Mean IFNγ concentration ± SEM (pg/mL) is shown. B, BBIR T cells can be redirected toward different antigens sequentially. BBIR T cells were cultured with GFP-transduced EpCAM+ A1847 and AE17/FRa+ cell lines at a 1:1:1 ratio. After addition of Bio-EpCAM Ab to cultures for 10 hours, CD3-negative cells were analyzed by FACS to detect for the presence of GFP-transduced EpCAM+ A1847 cells. A second Bio-MOV18Ab (anti-FRa) was then added to culture for an additional 10 hours, and FACS was repeated to measure for remaining CD3-negative, GFP-negative AE17/FRa+ cells. Left, histograms are shown. Right, results of tumor cell count analysis of pretreated cultures (pre) and after sequential Bio-EpCAM Ab and Bio-MOV18 Ab targeting of A1847 and AE17/FRa+ cells, respectively.
BBIR+ T cells exhibit effector functions against various painted cell surface tumor antigens in the presence of antigen-specific biotinylated antibodies. A, BBIR+ T cells exhibit effector functions against multiple antigen specificities. BBIR or GFP-transduced T cells were cultured overnight with an equal number of antigen-negative AE17, AE17/mesothelin+, AE17/Folate binding protein (FRa)+, or A1847 cancer cells. Cell-free supernatant from 3 independent cultures was harvested after overnight incubation and IFNγ levels were measured by ELISA. Mean IFNγ concentration ± SEM (pg/mL) is shown. B, BBIR T cells can be redirected toward different antigens sequentially. BBIR T cells were cultured with GFP-transduced EpCAM+ A1847 and AE17/FRa+ cell lines at a 1:1:1 ratio. After addition of Bio-EpCAM Ab to cultures for 10 hours, CD3-negative cells were analyzed by FACS to detect for the presence of GFP-transduced EpCAM+ A1847 cells. A second Bio-MOV18Ab (anti-FRa) was then added to culture for an additional 10 hours, and FACS was repeated to measure for remaining CD3-negative, GFP-negative AE17/FRa+ cells. Left, histograms are shown. Right, results of tumor cell count analysis of pretreated cultures (pre) and after sequential Bio-EpCAM Ab and Bio-MOV18 Ab targeting of A1847 and AE17/FRa+ cells, respectively.
We next compared the in vitro anticancer immune response of primary human T lymphocytes expressing a conventional CAR to those retargeted with dcAv.BBIR and biotinylated molecules. Anti-mesothelin P4-28z CAR+ T cells stimulated with ovarian cancer cells expressing mesothelin (A1847) preferentially secrete high levels of Th1 cytokines including IFNγ, TNFα, and IL-2 upon tumor encounter (7). Here, T cells expressing conventional anti-mesothelin P4-28z CAR or dcAv.BBIR-28z redirected against mesothelin via Bio-K1 (anti-mesothelin) Ab tumor cell labeling secrete Th1 cytokines at similar levels in cocultures with A1847 (Fig. 4A). In line with our previous experiments (Fig. 3A), BBIR T cells exhibited immune recognition of A1847 cell line upon engaging biotinylated Abs specific to either human mesothelin or EpCAM on the cancer cell surface.
Activity of dcAv.BBIR-28z engineered T cells. A, dcAv.BBIR-28z+ T lymphocytes produce inflammatory cytokines in response to painted A1847 tumor cells with biotinylated antibodies: anti-mesothelin (Bio-K1) and/or anti-EpCAM (Bio-EpCAM). BBIR+ T cells produced equal levels of (right) IFNγ and (left) Th1 cytokines in response to painted A1847 cells compared with conventional anti-mesothelin P4-28z CAR+ T cells. Left, overnight culture supernatants were analyzed for human IFNγ cytokine by ELISA. Concentration of IFNγ is expressed as mean ± SEM in pg/mL from triplicate wells. Right, cytokine bead array analysis of cytokine production by dcAv.BBIR-28z+ T cells or P4-28z CAR+ T cells. Supernatants from 3 independent cultures were pooled and assessed after 16 hours. B, antigen-specific tumor killing by mesothelin or EpCAM-redirected BBIRs. Primary human T cells transduced to express P4-28z CAR or dcAv.BBIR-28z were cocultured with Cr51-labeled A1847 cells with painted mesothelin (Bio-K1) or (C) EpCAM (Bio-EpCAM) for 17 hours at the indicated effector-to-target (E:T) ratio. Percent specific target cell lysis was calculated as (experimental − spontaneous release) − (maximal − spontaneous release) × 100. Data represent the means ± SD for 3 different experiments. *, P ≤ 0.005 comparing BBIR+/Bio-K1 and BBIR+/Bio-IgG1 T cells. **, P ≤ 0.005 comparing BBIR+ and P4 CAR+ T cells and ***, P ≤ 0.005 comparing BBIR+/Bio-EpCAM and BBIR+/Bio-IgG1 T cells. The difference between the cytotoxic activity was statistically significant at given E:T ratio.
Activity of dcAv.BBIR-28z engineered T cells. A, dcAv.BBIR-28z+ T lymphocytes produce inflammatory cytokines in response to painted A1847 tumor cells with biotinylated antibodies: anti-mesothelin (Bio-K1) and/or anti-EpCAM (Bio-EpCAM). BBIR+ T cells produced equal levels of (right) IFNγ and (left) Th1 cytokines in response to painted A1847 cells compared with conventional anti-mesothelin P4-28z CAR+ T cells. Left, overnight culture supernatants were analyzed for human IFNγ cytokine by ELISA. Concentration of IFNγ is expressed as mean ± SEM in pg/mL from triplicate wells. Right, cytokine bead array analysis of cytokine production by dcAv.BBIR-28z+ T cells or P4-28z CAR+ T cells. Supernatants from 3 independent cultures were pooled and assessed after 16 hours. B, antigen-specific tumor killing by mesothelin or EpCAM-redirected BBIRs. Primary human T cells transduced to express P4-28z CAR or dcAv.BBIR-28z were cocultured with Cr51-labeled A1847 cells with painted mesothelin (Bio-K1) or (C) EpCAM (Bio-EpCAM) for 17 hours at the indicated effector-to-target (E:T) ratio. Percent specific target cell lysis was calculated as (experimental − spontaneous release) − (maximal − spontaneous release) × 100. Data represent the means ± SD for 3 different experiments. *, P ≤ 0.005 comparing BBIR+/Bio-K1 and BBIR+/Bio-IgG1 T cells. **, P ≤ 0.005 comparing BBIR+ and P4 CAR+ T cells and ***, P ≤ 0.005 comparing BBIR+/Bio-EpCAM and BBIR+/Bio-IgG1 T cells. The difference between the cytotoxic activity was statistically significant at given E:T ratio.
To interrogate antigen-specific cytolytic potential, dcAv-BBIR-28z T cells were cocultured with mesothelin+ EpCAM+ A1847 cancer cells painted with biotinylated or nonbiotinylated Abs specific to these molecules. In chromium release assays, BBIRs specifically lyse A1847 cancer cells when painted with either Bio-K1 or Bio-EpCAM Abs but not nonbiotinylated counterparts (Fig. 4B). Thus, human T cells expressing dcAv.BBIR specifically can recognize various painted antigens and exert cytotoxic activity in vitro. Control GFP–transduced cells exhibit no substantial cytotoxic activity against the same target cells, excluding possibility of nonspecific lysis.
Finally, the antitumor efficacy of BBIR T cells was evaluated in a xenograft model of large, established human cancer. Immunodeficient NOD/SCID/IL-2Rγcnull (NSG) mice were inoculated subcutaneously with firefly luciferase (fLuc)-transfected EpCAM+ A1847 human ovarian cancer cells on the flank and received intratumoral injections of BBIR T cells and biotinylated Ab when tumors were 150 mm3 or more in size. Tumors progressed beyond the time of T-cell transfer in mice receiving injections of a control biotinylated antibody, Bio-IgG1, whereas tumor growth was significantly delayed in similarly treated mice receiving Bio-EpCAM Ab, establishing the concept that introduction of antigen-specific biotinylated antibody induces antitumor activity of BBIR T cells in vivo (Fig. 5).
dcAv.BBIR-28z+ T cells control tumor growth in an ovarian cancer xenograft model. A total of 5 × 106 A1847 tumor cells were inoculated subcutaneously in the flank of NSG mice. To test the therapeutic efficacy of BBIR+ T cells, mice bearing an established tumor (≥150 mm3) were inoculated IT with 6 × 106 BBIR+ T cells and Bio-EpCAM Ab (100 ng) or BBIR+ T cells and Bio-IgG1 Ab (100 ng) on days 45, 48, and 51. Additional antibody-only injections (100 ng) were given on days 56 and 60. Tumor growth was then monitored as tumor diameter per day. Data represent the means ± SD of 4 mice for each panel presented. P ≤ 0.005 comparing BBIR+/Bio-EpCAM and BBIR+/Bio-IgG1 group.
dcAv.BBIR-28z+ T cells control tumor growth in an ovarian cancer xenograft model. A total of 5 × 106 A1847 tumor cells were inoculated subcutaneously in the flank of NSG mice. To test the therapeutic efficacy of BBIR+ T cells, mice bearing an established tumor (≥150 mm3) were inoculated IT with 6 × 106 BBIR+ T cells and Bio-EpCAM Ab (100 ng) or BBIR+ T cells and Bio-IgG1 Ab (100 ng) on days 45, 48, and 51. Additional antibody-only injections (100 ng) were given on days 56 and 60. Tumor growth was then monitored as tumor diameter per day. Data represent the means ± SD of 4 mice for each panel presented. P ≤ 0.005 comparing BBIR+/Bio-EpCAM and BBIR+/Bio-IgG1 group.
Further refinement of this approach in the preclinical setting is warranted, particularly identifying the optimal antibody dose required for efficient tumor labeling and BBIR recognition, as well as determining the impact of BBIR affinity to targets on the antitumor activity. Our finding that preloading or arming of BBIR+ T cells with soluble biotinylated scFV (or biotin-APC) is not sufficient for immune recognition represents a possible advantageous feature of the BBIR system, particularly given the presence of natural biotin present in human plasma that might otherwise preclude antigen-independent activation of BBIRs. Another important issue is the potential host immune recognition and responses against avidin regions of the BBIR molecule. Such responses have been observed in some clinical trials of adoptive immunotherapy, when T cells are engineered to express xenogeneic transgenes (15, 16). However, therapy applied in a favorable preconditioned environment resulting from host lymphodepletion, in which severe immunosuppression occurs, can minimize the risk of developing inhibitory immunogenicity. Indeed, cancer regression and high-level T-cell persistence has been observed in patients receiving autologous transfer of T cells engineered to express a xenogeneic TCR or CAR when combined with host lymphodepleting preconditioning (2, 3, 17). Importantly, chicken avidin is reported to have low immunogenic potential, though conflicting reports exist in the literature (18, 19).
To the best of our knowledge, the BBIR platform represents the first “universal immune receptor” approach for the targeting of gene-modified T cells to diverse and multiple antigens via interaction with antigen bound biotinylated molecules, either simultaneously or sequentially. We provide evidence that BBIR-expressing T cells generate robust immune responses in vitro against immobilized or cell surface expressed mesothelin marked with biotinylated anti-mesothelin P4scFv, indicating utility of the BBIR platform in the screening of Ab and scFv candidates for possible CAR construction. Of note, both BBIR with P4 Biobody and conventional P4scFv-based CAR exhibit reactivity in vitro. Though validated with biotinylated Ab and scFvs as antigen targeting molecules here, the platform may be broadened in application to include ligand/receptors, oligonucleotides, and/or single-chain TCRs. In addition, the binding partners themselves may be substituted for those with higher affinity or more specific binding to the targeting molecule. Theoretically, BBIR can redirect T-cell function against virtually any antigen for which a specific targeting agent exists.
Finally, our proof-of-concept findings, coupled with recent results showing that CAR-redirected allogeneic T cells can be used as universal “off-the-shelf” effectors for cancer therapy, offer the potential to substantially broaden availability of highly personalized, potent redirected T cells to patients in future cancer immunotherapy trials.
Disclosure of Potential Conflicts of Interest
No potential conflicts of interest were disclosed.
Acknowledgments
The authors thank Dr. Gwenn Danet-Desnoyers and members of his team in the Stem Cell and Xenograft Core, and the Human Immunology Core in the Abramson Cancer Center for their continued service. We also thank Shree Joshi for technical help.
Grant Support
This work was supported by grants from the NIH R21-CA152540 (D.J. Powell Jr.), the DOD W81XWH-09-BCRP-IDEA (N. Scholler), and the Joint Fox Chase Cancer Center and University of Pennsylvania Ovarian Cancer SPORE P50-CA083638 (D.J. Powell Jr.).
The costs of publication of this article were defrayed in part by the payment of page charges. This article must therefore be hereby marked advertisement in accordance with 18 U.S.C. Section 1734 solely to indicate this fact.




