Abstract
An increased glycolytic flux accompanied by activation of the pentose phosphate pathway (PPP) is implicated in chemoresistance of cancer cells. In this study, we found that CD44, a cell surface marker for cancer stem cells, interacts with pyruvate kinase M2 (PKM2) and thereby enhances the glycolytic phenotype of cancer cells that are either deficient in p53 or exposed to hypoxia. CD44 ablation by RNA interference increased metabolic flux to mitochondrial respiration and concomitantly inhibited entry into glycolysis and the PPP. Such metabolic changes induced by CD44 ablation resulted in marked depletion of cellular reduced glutathione (GSH) and increased the intracellular level of reactive oxygen species in glycolytic cancer cells. Furthermore, CD44 ablation enhanced the effect of chemotherapeutic drugs in p53-deficient or hypoxic cancer cells. Taken together, our findings suggest that metabolic modulation by CD44 is a potential therapeutic target for glycolytic cancer cells that manifest drug resistance. Cancer Res; 72(6); 1438–48. ©2012 AACR.
Introduction
Most cancer cells depend primarily on glycolysis for their energy production regardless of the availability of oxygen. This unique metabolism is known as aerobic glycolysis called “Warburg effect” (1, 2). The glycolytic energetics under mitochondrial respiratory suppression in cancer cells reduces production of reactive oxygen species (ROS) and thereby confers resistance to various therapies. Indeed, interventions to tumors for switching from glycolysis to mitochondrial respiration were found to reduce tumor mass (3), suggesting that aerobic glycolysis is an important feature of cancer cells distinct from normal cells. However, precise mechanisms underlying the switch to use of glycolysis for energy production in cancer cells remain unclear.
Dysfunction of p53, which frequently occurs in human cancers, promotes aerobic glycolysis, because p53 positively regulates mitochondrial respiration through inducing cytochrome c oxidase 2 expression (4). Furthermore, p53 dysfunction has recently been shown to increase metabolic flux to pentose phosphate pathway (PPP; ref. 5).
CD44 is a major adhesion molecule and has been implicated in various biologic processes including cell migration and cell proliferation, as well as tumor growth and metastasis (6–8). CD44 is a cell surface marker for cancer stem cells, and CD44-expressing cancer cells are able to initiate tumors in some types of cancer (9). We recently showed that splice variant forms of CD44 (CD44v) inhibit ROS accumulation in cancer cells, thereby promoting tumor growth (10). Recent findings suggest that p53 not only regulates glucose metabolism but induces CD44 expression (6). The fact raises a possibility that CD44 is involved in regulating glycolytic pathway, whereas the functional relevance of CD44 to the characteristic aerobic glycolysis of cancer cells remains unknown.
With the use of in vitro virus (IVV) selection screening, we have shown that CD44 interacts with PKM2, which has been recently implicated in Warburg effect (11–14). Expression of CD44 enhanced the glycolytic phenotype of p53-deficient or hypoxic cancer cells and promoted metabolic flux to PPP and thereby increased glutathione (GSH) levels. We thus propose that CD44 plays a role in metabolic shift via regulation of PKM2 and ROS protection in cancer cells.
Materials and Methods
Cell lines
Human colorectal cancer cell HCT116 harboring wild-type p53 (p53WT) and its isogenic derivative lacking p53 (p53KO) were kindly provided by Dr. B. Vogelstein (Johns Hopkins Oncology Center, Baltimore, MD). Human glioma cell U251MG and human lung carcinoma cell A549 were obtained from American Type Culture Collection. The cell lines used were tested and authenticated on the basis of an STR Multiplex method that uses 9 different loci: D5S818, D13S317, D7S820, D16S539, vWA, THOI, Amelogenin, TPOX, and CSFIPO (PowerPlex 1.2 system, Promega Corporation). Cells were stored and used within 3 months after resuscitation of frozen aliquots.
RNA interference
Depletion of CD44 and xCT siRNA was conducted as previously described (10).
Measurement of cell doubling time
Cells were cultured under 5% CO2 at 37°C. The number of viable cells was determined every 24 hours by staining with trypan blue. Doubling time was calculated by using the equation shown in Supplementary Materials and Methods. Data are means ± SD from 3 independent experiments.
Cell proliferation assay
Cell proliferation was measured at 24 and 72 hours with the use of an XTT cell proliferation assay kit (Biological Industries). Data are means ± SD from 6 independent experiments.
Measurement of ATP production, glucose consumption, lactate production
Cellular ATP level was determined with the use of luminescence-based assay (ATPlite; Perkin Elmer). ATP generation was normalized by the cell number. Glucose and lactate concentrations of the cultured medium were measured by using glucose oxidase–based assay kit (Sigma) and F-kit L-Lactate (J.K. International), respectively. Glucose consumption and lactate production were corrected by amounts of cellular protein. Data are means ± SD from 6 independent experiments.
IVV screening and GST pull-down assay
IVV selection and glutathione S-transferase (GST) pull-down assay were conducted as described previously (15–17). The cDNA library for screening was obtained from U251MG cells. The intracellular domain of CD44 (CD44ICD) was prepared as a bait protein. Details are shown in Supplementary Materials and Methods.
Immunoprecipitation and immunoblot analysis
Immunoprecipitation was conducted with the use of anti-CD44 antibodies (F10-44-2 and IM7) or rabbit monoclonal antibody to PKM2, and the resulting precipitates were subjected to immunoblot analysis as previously described (10). The intensity of the band was measured using by Multi Gauge software Ver.3.1 (FujiFilm). Data are means ± SD from 3 independent experiments.
Pyruvate kinase activity assay
Pyruvate kinase activity was determined by using a pyruvate oxidase-based assay kit (BioVision). Data are means ± SD from 5 independent experiments.
Measurement of glucose metabolites
Intracellular metabolites of glucose were measured by capillary electrophoresis combined with mass spectrometry (CE/MS; Agilent Technology) as previously described (18, 19). To measure fluxes of glucose metabolites, the cells were incubated for 10 or 30 minutes in the presence of d-(13C6)glucose (4.5 g/L; ISOTEC) and then lysed for determination of the amounts of the labeled d-glucose incorporated into the cells. Data are means ± SD from 3 independent experiments. Details are shown in Supplementary Materials and Methods.
Measurement of mitochondrial membrane potential and mitochondrial superoxide production
Mitochondrial membrane potential (Δψm) and mitochondrial superoxide production were measured in live cells by using tetramethylrhodamine methyl ester perchlorate (TMRM) or MitoSOX Red indicator (Molecular Probes), respectively. Cells were incubated with 200 nmol/L TMRM or 5 μmol/L MitoSOX and subjected to quantification of the mean intensity of fluorescence in more than 500 cells by using a Biorevo BZ-9000 fluorescence microscope (Keyence) and analysis software. Nuclei were stained with Hoechst 33342 for fluorescence microscopy. Data are means ± SD from a representative experiment.
Measurement of glucose uptake (2-NBDG uptake)
Cells were subjected to staining with 2-(N-(7-nitrobenz-2-oxa-1,3-diazol-4-yl)amino)-2-deoxyglucose (2-NBDG; Molecular Probes) as described previously (20). 2-NBDG fluorescence intensity was determined for more than 500 cells in each experiment. Data are means ± SD from a representative experiment.
Quantitative and semiquantitative real-time reverse transcriptase (RT)-PCR analysis
Quantitative PCR analysis was conducted as previously described (10). Data were normalized by the amount of HPRT1 mRNA. Data are means ± SD of 3 independent experiments. Primer sequences are described in Supplementary Materials and Methods.
Immunofluorescence analysis
Immunofluorescence analysis of cultured cells was conducted as previously described (10).
Measurement of GSH and ROS
Intracellular levels of GSH and ROS were determined by using GSH-Glo Glutathione Assay Kit (Promega) and 2′,7′-dichlorofluorescein-diacetate (DCF-DA), respectively, as described previously (10).
Drug treatment and cell death analysis
Statistical analysis
Data are presented as means ± SD and were analyzed with the unpaired Student t test by using Excel 2007 (Microsoft). A P value of <0.05 was considered statistically significant.
Results
CD44 regulates cell proliferation and energy production in glycolytic cancer cells
To understand roles of CD44 in cancer cell proliferation, we examined effects of CD44 ablation by RNA interference on proliferation in 2 human cancer cells having wild-type p53 (HCT116 p53WT and A549) and 2 p53-deficient cancer cells (HCT116 p53KO and U251MG; Supplementary Fig. S1A and S1B). CD44 depletion caused inhibition of proliferation of p53-deficient cells, whereas it did not affect that of p53WT cells (Fig. 1A; Supplementary Fig. S1C and S1D). Trypan blue staining confirmed that decreases in growth rates of p53-deficient cells resulting from CD44 ablation were not attributable to the induction of apoptosis (data not shown). These results suggest that CD44 contributes to proliferation of p53-deficient cancer cells.
CD44 ablation suppresses cell proliferation and decreases ATP production in p53-deficient cancer cells. A, time course analysis of cell growth beginning after transfection with control and CD44 siRNAs for 48 hours. *, P < 0.005. B and C, ATP production and glucose consumption in cells cultured for 24 hours after transfection with indicated siRNAs for 48 hours. Data are expressed as a percentage of the value for control siRNA cells. *, P < 0.001. NS, not significant.
CD44 ablation suppresses cell proliferation and decreases ATP production in p53-deficient cancer cells. A, time course analysis of cell growth beginning after transfection with control and CD44 siRNAs for 48 hours. *, P < 0.005. B and C, ATP production and glucose consumption in cells cultured for 24 hours after transfection with indicated siRNAs for 48 hours. Data are expressed as a percentage of the value for control siRNA cells. *, P < 0.001. NS, not significant.
Given that energy production is necessary for proliferation, we examined whether CD44 expression affects ATP levels. CD44 ablation decreased in ATP contents of p53-deficient cells but not in those of p53WT cells (Fig. 1B), suggesting that CD44 regulates energy production in p53-deficient cells. The source of ATP production in cancer cells has been found to differ depending on p53 status (4). Consistent with previous observations (4, 5), we found that HCT116 p53KO cells manifest a glycolytic phenotype, characterized by increased glucose consumption, lactate production, and expression of the glucose transporter Glut1 (Supplementary Fig. S1E and S1G). CD44 ablation resulted in a decrease in glucose consumption in p53-deficient cells but not in p53WT cells (Fig. 1C). We therefore hypothesized that CD44 increases energy production in p53-deficient cells by promoting glycolysis.
CD44 interacts with PKM2 and inhibits its activity to maintain the glycolytic phenotype in cancer cells
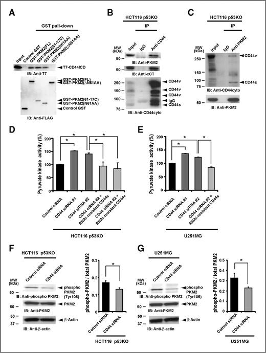
To investigate mechanisms by which CD44 regulates glycolysis, we attempted to identify CD44-interacting molecules that participate in glycolysis by IVV screening (Supplementary Fig. S2A). The cDNA library for screening was obtained from U251MG cells, which manifests the glycolytic phenotype because of p53 mutation. The intracellular domain of CD44 (CD44ICD) was prepared as a bait protein. Among 292 candidate CD44ICD-binding proteins identified by the IVV screening, we focused on PKM2, a molecule regulating aerobic glycolysis and tumor growth (11). Sequencing revealed that 2 selected PKM2 clones, designated 61–17C, encoded the 61 NH2-terminal amino acids of PKM2 fused with 18 amino acids translated from the 5′-untranslated region of the PKM2 gene (Supplementary Fig. S2B). To determine whether CD44ICD interacts with the NH2-terminal region or with the protein fragment encoded by the 5′-untranslated region, we prepared 4 GST fusion proteins containing full-length, the 61–17C fragment, the 61 NH2-terminal residues (N61AA), and a deletion mutant lacking residues 1 to 61 (ΔN61AA; Supplementary Fig. S2C) and subjected these fusion proteins to a pull-down assay with recombinant CD44ICD. The assay revealed that CD44ICD bound to full-length PKM2, to 61–17C, and to N61AA, but not to ΔN61AA (Fig. 2A), indicating that CD44ICD interacts directly to the NH2-terminal region of PKM2 encompassing residues 1 to 61. We also conducted immunoprecipitation analysis to verify the interaction between endogenous CD44 and PKM2 proteins. PKM2 was co-immunoprecipitated with CD44 (Fig. 2B), as was the cystine transporter xCT, which was previously shown to interact with CD44 (10), and confirmed that both CD44v and CD44s were co-immunoprecipitated with PKM2 (Fig. 2C).
CD44 contributes to the glycolytic phenotype of cancer cells through interaction with PKM2. A, the GST–PKM2 fusion proteins were subjected to a pull-down assay with T7-tagged CD44ICD. The bead-bound proteins as well as the T7-CD44ICD input to the binding mixtures (Input) were subjected to immunoblot (IB) analysis with indicated antibodies. FL, full-length. B and C, the cell lysates were subjected to immunoprecipitation (IP) with indicated antibody and the resulting precipitates as well as the original cell lysates (Input) were immunoblotted with indicated antibodies. D and E, enzymatic activity of pyruvate kinase in cells transfected for 72 hours with indicated siRNAs or with both a CD44 siRNA#2 and an expression vector for a corresponding RNA interference (RNAi)–resistant form of CD44s or CD44v. *, P < 0.001. F and G, lysates of cells transfected with indicated siRNAs for 48 hours were immunoblotted with indicated antibodies. The graphs indicate the ratio of phosphorylation to total PKM2.*, P < 0.05. MW, molecular weight.
CD44 contributes to the glycolytic phenotype of cancer cells through interaction with PKM2. A, the GST–PKM2 fusion proteins were subjected to a pull-down assay with T7-tagged CD44ICD. The bead-bound proteins as well as the T7-CD44ICD input to the binding mixtures (Input) were subjected to immunoblot (IB) analysis with indicated antibodies. FL, full-length. B and C, the cell lysates were subjected to immunoprecipitation (IP) with indicated antibody and the resulting precipitates as well as the original cell lysates (Input) were immunoblotted with indicated antibodies. D and E, enzymatic activity of pyruvate kinase in cells transfected for 72 hours with indicated siRNAs or with both a CD44 siRNA#2 and an expression vector for a corresponding RNA interference (RNAi)–resistant form of CD44s or CD44v. *, P < 0.001. F and G, lysates of cells transfected with indicated siRNAs for 48 hours were immunoblotted with indicated antibodies. The graphs indicate the ratio of phosphorylation to total PKM2.*, P < 0.05. MW, molecular weight.
Given that low activity of PKM2 is thought to promote aerobic glycolysis (11, 12), we examined that whether CD44 expression affects PKM2 activity. CD44 ablation in glycolytic cancer cells increased the PKM2 activity (Fig. 2D and E). In addition, the expression of siRNA-resistant form of CD44s or CD44v in CD44-depleted cells (Supplementary Fig. S2D) significantly inhibited the increase in PKM2 activity induced by ablation of endogenous CD44 (Fig. 2D and E). Tyrosine phosphorylation (Tyr105) of PKM2 was reported to suppress PKM2 activity (12, 13). We found that CD44 ablation reduced Tyr105 phosphorylation of PKM2 (Fig. 2F and G). These data suggested that the CD44/PKM2 interaction suppresses PKM2 activity through increasing its phosphorylation and thereby promotes the glycolytic phenotype in p53-deficient cancer cells.
CD44 ablation induces a metabolic shift to mitochondrial respiration in glycolytic cancer cells
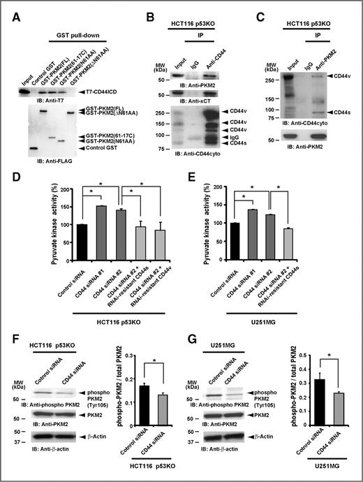
To examine effects of CD44 expression on glucose metabolism, we conducted metabolomic analysis by loading the cells with d-(13C6)glucose. CD44 ablation increased amounts of metabolites in tricarboxylic acid (TCA) cycle (Fig. 3A), suggesting that CD44 expression limits metabolic flux to the cycle. Furthermore, we measured the production of lactate, the final product of glycolysis, and found that CD44 ablation reduced lactate production in p53KO cells (Fig. 3B), Collectively, our results suggested that CD44 ablation induces a metabolic shift from aerobic glycolysis to mitochondrial respiration in cancer cells.
CD44 ablation induces a metabolic shift from glycolysis to mitochondrial respiration in glycolytic cancer cells. A, metabolomic analysis of cells incubated for 24 hours after transfection with indicated siRNAs for 48 hours and then labeled with d-(13C6) glucose. The amounts of the indicated metabolites of the TCA cycle were measured. *, P < 0.05. B, lactate production by cells cultured for 24 hours after transfection with siRNAs for 48 hours. *, P < 0.001. C and D, Δψm and mitochondrial ROS production in cells that had been transfected with siRNAs for 48 hours. Scale bars, 20 μm. *, P < 0.001. E, doubling time of the cells that had been transfected with siRNAs for 48 hours was determined during subsequent incubation of the cells in the absence or presence of 125 nmol/L oligomycin. *, P < 0.01; **, P < 0.001. NS, not significant.
CD44 ablation induces a metabolic shift from glycolysis to mitochondrial respiration in glycolytic cancer cells. A, metabolomic analysis of cells incubated for 24 hours after transfection with indicated siRNAs for 48 hours and then labeled with d-(13C6) glucose. The amounts of the indicated metabolites of the TCA cycle were measured. *, P < 0.05. B, lactate production by cells cultured for 24 hours after transfection with siRNAs for 48 hours. *, P < 0.001. C and D, Δψm and mitochondrial ROS production in cells that had been transfected with siRNAs for 48 hours. Scale bars, 20 μm. *, P < 0.001. E, doubling time of the cells that had been transfected with siRNAs for 48 hours was determined during subsequent incubation of the cells in the absence or presence of 125 nmol/L oligomycin. *, P < 0.01; **, P < 0.001. NS, not significant.
It has been reported that the suppression of mitochondrial respiration is characterized by high intensity staining of Δψm-sensitive dye TMRM and low mitochondrial ROS (3). To confirm the CD44-mediated metabolic shift, we conducted cell staining with TMRM and a fluorescent probe for mitochondrial superoxide (MitoSOX). CD44 ablation significantly reduced the intensity of TMRM staining and increased the mitochondrial ROS levels (Fig. 3C and D). Effects similar to those of CD44 ablation were obtained by treatment with dichloroacetate (DCA; Supplementary Fig. S3A and S3B), which inhibits mitochondrial pyruvate dehydrogenase kinase and thereby shifts glucose metabolism from glycolysis to mitochondrial respiration (3). These data therefore suggested that, like DCA treatment, CD44 ablation promotes mitochondrial respiration in glycolytic cancer cells.
To analyze further the metabolic shift in CD44-depleted cancer cells, we investigated the sensitivity of the cells to oligomycin, an inhibitor of mitochondrial ATP synthesis. Oligomycin inhibited the proliferation of p53WT cells, which depend more on mitochondrial respiration, whereas it did not affect the proliferation of p53KO cells (Fig. 3E). However, p53KO cells became sensitive to oligomycin by CD44 ablation (Fig. 3E), suggesting that loss of CD44 suppresses their glycolytic phenotype and renders them more dependent on mitochondrial respiration.
CD44 ablation reduces glucose uptake and PPP flux
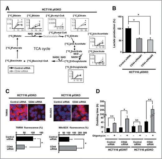
In addition to the metabolic shift, we found that CD44 ablation reduced metabolic flux to the PPP. In particular, CD44 depletion resulted in a reduced amount of the PPP metabolite 6-phosphogluconate (6-PG) in p53KO cells (Fig. 4A). However, the expression of glucose-6-phosphate dehydrogenase (G6PD), a key enzyme that catalyzes the first step of PPP, was not affected by CD44 depletion (Supplementary Fig. S4A). The data showing that CD44 ablation reduced combined amounts of G6P and fructose 6-phosphate (F6P; Supplementary Fig. S4B) led us to speculate that reduced PPP fluxes in CD44-deficient cells result from lack of glucose. Indeed, we found that CD44 ablation led to suppression of glucose uptake (Fig. 4B), which may contribute to reduced PPP fluxes in CD44-depleted cells.
CD44 ablation suppresses glucose uptake leading to reduced flux to PPP. A, metabolomic analysis of cells incubated for 24 hours under normoxia or hypoxia after transfection with indicated siRNA for 48 hours. *, P < 0.05. Parts of the glycolytic pathway and PPP are indicated on the left and right, respectively. RU5P, ribulose-5-phosphate. B, glucose uptake in cells transfected with siRNAs. *, P < 0.001. C, quantitative RT-PCR analysis of Glut1 mRNA in cells transfected with siRNAs for 48 hours and then incubated in the absence or presence of 5 μmol/L rotenone for 2 hours. *, P < 0.001. D, immunofluorescence analysis of Glut1 and CD44 expression in cells transfected with siRNAs for 48 hours and then incubated in the absence or presence of 5 μmol/L rotenone for 12 hours. Scale bars, 20 μm.
CD44 ablation suppresses glucose uptake leading to reduced flux to PPP. A, metabolomic analysis of cells incubated for 24 hours under normoxia or hypoxia after transfection with indicated siRNA for 48 hours. *, P < 0.05. Parts of the glycolytic pathway and PPP are indicated on the left and right, respectively. RU5P, ribulose-5-phosphate. B, glucose uptake in cells transfected with siRNAs. *, P < 0.001. C, quantitative RT-PCR analysis of Glut1 mRNA in cells transfected with siRNAs for 48 hours and then incubated in the absence or presence of 5 μmol/L rotenone for 2 hours. *, P < 0.001. D, immunofluorescence analysis of Glut1 and CD44 expression in cells transfected with siRNAs for 48 hours and then incubated in the absence or presence of 5 μmol/L rotenone for 12 hours. Scale bars, 20 μm.
Given that glucose uptake is mainly mediated by Glut1 in cancer cells (23, 24), we examined Glut1 expression in CD44-depleted cells. Indeed, CD44 depletion resulted in downregulation of Glut1 expression (Fig. 4C and D). Pharmacologic inhibition of mitochondrial respiration was previously shown to increase glucose uptake potentially through upregulation of Glut1 expression (25, 26). We therefore hypothesized that CD44 ablation suppresses Glut1 expression as a result of the induced metabolic shift from glycolysis to mitochondrial respiration. Consistent with this hypothesis, the downregulation of Glut1 expression induced by CD44 ablation was reversed by treatment with rotenone, an inhibitor of complex I of the mitochondrial respiratory chain (Fig. 4C and D). The enhancement of mitochondrial respiration induced by CD44 ablation may suppress Glut1 expression, thereby reducing glucose uptake and PPP fluxes in cancer cells (Supplementary Fig. S4C).
Reduced PPP flux by CD44 ablation depletes GSH and increases ROS
Considering that the PPP generates NADPH which is essential for generating GSH, we measured GSH levels in CD44-depleted cells. CD44 ablation significantly reduced GSH contents of p53KO cells (Fig. 5A). We have recently found that CD44v promotes xCT-mediated cystine uptake and thereby increases GSH synthesis (10). The depletion of GSH apparent in CD44-deficient HCT116 p53KO cells, which express both CD44s and CD44v, might therefore have been attributable to downregulation of cystine uptake. To rule out this possibility, we measured GSH levels in CD44-depleted U251MG cells, which express CD44s but not CD44v (ref. 27; Supplementary Fig. S1B). CD44 ablation in U251MG cells also resulted in a significant decrease in GSH levels (Fig. 5A). These findings suggested that CD44 increases cellular GSH contents not only through promotion of xCT-mediated cystine uptake but also by maintenance of the PPP flux and consequent NADPH production in cancer cells.
CD44 ablation reduces GSH level through suppression of not only cystine uptake but also flux to PPP, leading to ROS production in glycolytic cancer cells. A, intracellular GSH level in cells cultured for 12 hours after transfection with indicated siRNAs for 48 hours. *, P < 0.001. B, cellular ROS level was measured with the use of DCFH-DA and flow cytometry in cells that had either been transfected with siRNAs for 72 hours or been incubated in the presence of 30 μmol/L DHEA or vehicle for 24 hours. The mean relative fluorescence intensity (RFI) values are shown. C, intracellular GSH level in cells cultured for 12 hours in absence or presence of 30 μmol/L DHEA after transfection with siRNAs for 48 hours and pretreatment of the cells with DHEA for 24 hours. *, P < 0.001. DCF, dichlorofluorescin, the fluorescent product produced by ROS; NS, not significant.
CD44 ablation reduces GSH level through suppression of not only cystine uptake but also flux to PPP, leading to ROS production in glycolytic cancer cells. A, intracellular GSH level in cells cultured for 12 hours after transfection with indicated siRNAs for 48 hours. *, P < 0.001. B, cellular ROS level was measured with the use of DCFH-DA and flow cytometry in cells that had either been transfected with siRNAs for 72 hours or been incubated in the presence of 30 μmol/L DHEA or vehicle for 24 hours. The mean relative fluorescence intensity (RFI) values are shown. C, intracellular GSH level in cells cultured for 12 hours in absence or presence of 30 μmol/L DHEA after transfection with siRNAs for 48 hours and pretreatment of the cells with DHEA for 24 hours. *, P < 0.001. DCF, dichlorofluorescin, the fluorescent product produced by ROS; NS, not significant.
GSH is a major metabolite protecting against oxidative stress. We found that intracellular ROS levels were increased in CD44-depleted p53KO cells comparable with those in p53KO cells treated with dehydroepiandrosterone (DHEA), a PPP inhibitor (Fig. 5B). In contrast, although CD44 ablation decreased in GSH levels (Supplementary Fig. S5A), it did not affect intracellular ROS accumulation in p53WT cells (Supplementary Fig. S5B). Given that CD44 ablation inhibits neither uptake (data not shown) nor consumption of glucose (Fig. 1D) in p53WT cells, CD44 depletion might have a less pronounced effect on flux to the PPP in p53WT cells than it does in p53KO cells. This hypothesis is supported by the fact that DHEA treatment significantly conferred an additional reduction in GSH levels in the xCT-depleted p53KO cells whereas it did not provide the additional change in xCT-depleted p53WT cells (Fig. 5C). Together, these results suggested that CD44 limits ROS accumulation in glycolytic cancer cells, such as those with dysfunctional p53, by promoting cystine uptake and metabolic flux to PPP, leading to increase consequent GSH synthesis.
CD44 ablation sensitizes glycolytic cancer cells to anticancer drugs
Given that aerobic glycolysis and low ROS levels are associated with drug resistance in cancer cells (28), we examined whether CD44 ablation enhances the sensitivity of cancer cells to chemotherapeutic agents. Consistent with previous observations (29), cisplatin (CDDP) induced apoptotic cell death to a much greater extent in p53WT cells (sub-G1 population, 56.71%) than in p53KO cells (sub-G1 population, 15.28%; Fig. 6A). CD44 ablation was associated with enhancement of CDDP-induced cell death in p53KO cells but not in p53WT cells (Fig. 6A, Supplementary Fig. S6A). This increased sensitivity to CDDP conferred by CD44 ablation in p53KO cells was inhibited by pretreatment with N-acetylcysteine (NAC; Fig. 6A; Supplementary Fig. S6A), a precursor of GSH that functions as an antioxidant. In addition to CDDP, we obtained the similar data using adriamycin (ADM) and 5-fluorouracil (5-FU; Supplementary Fig. S6A). Furthermore, similar to the effect of CD44 ablation, the PPP inhibitor DHEA, which suppresses NADPH production and thereby increases ROS levels, also enhanced the sensitivity of p53KO cells to CDDP (Supplementary Fig. S6B). Together, these results indicated that CD44 ablation increased drug sensitivity, possibly by increasing ROS levels, in p53-deficient cells.
CD44 ablation increases sensitivity to CDDP in glycolytic cancer cells. A, flow cytometric analysis of cells that had been transfected with indicated siRNAs for 48 hours. The transfected cells were incubated for 48 hours in the absence or presence of 50 μmol/L CDDP under normoxia (21% O2). The effect of CDDP was also assessed after pretreatment of the cells with 1 mmol/L NAC for 1 hour. The percentage of sub-G1 cells was determined. B and C, glucose consumption and lactate production in cells cultured for 24 hours under normoxia and hypoxia after transfection with siRNAs for 48 hours. *, P < 0.05. D, flow cytometric analysis of cells that had been transfected with siRNAs for 48 hours under hypoxia. The transfected cells were incubated for 48 hours in the absence or presence of 50 μmol/L CDDP under hypoxia. NS, not significant.
CD44 ablation increases sensitivity to CDDP in glycolytic cancer cells. A, flow cytometric analysis of cells that had been transfected with indicated siRNAs for 48 hours. The transfected cells were incubated for 48 hours in the absence or presence of 50 μmol/L CDDP under normoxia (21% O2). The effect of CDDP was also assessed after pretreatment of the cells with 1 mmol/L NAC for 1 hour. The percentage of sub-G1 cells was determined. B and C, glucose consumption and lactate production in cells cultured for 24 hours under normoxia and hypoxia after transfection with siRNAs for 48 hours. *, P < 0.05. D, flow cytometric analysis of cells that had been transfected with siRNAs for 48 hours under hypoxia. The transfected cells were incubated for 48 hours in the absence or presence of 50 μmol/L CDDP under hypoxia. NS, not significant.
Given that, like p53 deficiency, hypoxia also promotes glycolysis and confers drug resistance in cancer cells (30, 31), we investigated whether CD44 ablation affects glucose metabolism and drug sensitivity under hypoxia. p53WT cells cultured under such conditions show more of a glycolytic phenotype, including increased Glut1 expression (Supplementary Fig. S6C), glucose consumption (Fig. 6B), and lactate production (Fig. 6C), compared with those cultured under normoxia. The sensitivity of these cells to anticancer drugs was also reduced on their exposure to hypoxia (Fig. 6A and D; Supplementary Fig. S6D). CD44 ablation reduced both glucose consumption and lactate production in hypoxic p53WT cells (Fig. 6B and C) as well as increased their sensitivity to anticancer drugs (Fig. 6D; Supplementary Fig. S6D), effects that were not observed under the normoxia (Figs. 1D, 6A and C; Supplementary Fig. S6A). These results thus indicated that CD44 plays an important role in resistance to chemotherapeutic drugs by maintaining the glycolytic phenotype and thereby suppressing ROS production in glycolytic cancer cells, such as those with p53 mutation or exposed to hypoxia. Metabolic modulation by CD44 ablation increases ROS production, thereby sensitizing highly glycolytic cancer cells to conventional chemotherapy.
Discussion
Our results indicate that the expression of CD44 affects proliferation through regulation of energy production in p53-deficient glycolytic cancer cells. In contrast, CD44 did not affect it in p53WT cancer cells, which obtain most of their energy through mitochondrial respiration. We therefore conclude that CD44 plays an important role in the regulation of glucose metabolism in cancer cells that show a glycolytic phenotype.
IVV screening is a powerful tool for identifying biologic macromolecules that participate in protein–protein interactions (15–17). By using this approach, we identified PKM2 as a mediator of the promotion of the glycolytic phenotype of cancer cells by CD44. CD44 ablation suppressed Tyr105 phophorylation of PKM2 and consequently increased the PKM2 activity. It is therefore possible that CD44 serves as a scaffold to facilitate the interaction between a tyrosine kinase and PKM2 near the cell membrane, thereby resulting in downregulation of PKM2 activity (Supplementary Fig. S7).
Consistent with the observation that CD44 ablation activated PKM2, the amounts of metabolites in the TCA cycle were increased in CD44-depleted cells. Furthermore, the increase of not only (13C2)malate but also (13C3)malate by CD44 ablation indicated the increment of TCA cycle flux. The findings support the idea that metabolic flux to TCA cycle is promoted by lacking CD44.
We found that CD44 ablation not only induced this metabolic shift but also reduced glucose uptake in cancer cells. It was previously reported that inhibition of mitochondrial respiration increases glucose uptake potentially through upregulation of Glut1 expression (25, 26), indicating that mitochondrial respiration is a regulatory factor for Glut1 expression. Therefore, we speculated that shift from glycolysis to mitochondrial respiration induced by CD44 ablation suppresses Glut1 expression (Supplementary Fig. S4C).
A reduction in glucose uptake has been shown to cause a decrease in flux to the PPP (32, 33). Accordingly, the downregulation of glucose uptake in CD44-depleted cells might lead to the reduced flux to the PPP. Because the PPP is a major source of NADPH which is required for regeneration of the antioxidant GSH (34), the metabolic regulation by CD44 in p53 dysfunctional cancer cells was found to affect GSH levels. We previously showed that CD44v expression promotes xCT-mediated cystine uptake and consequent GSH synthesis (10). In the present study, however, we found that CD44 ablation reduced the GSH levels in U251MG cells, which express only CD44s, as well as in HCT116 p53KO cells, which express both CD44s and CD44v. These results indicate that GSH synthesis is regulated not only by CD44v but also by CD44s. We suggest that CD44 maintains the GSH levels in glycolytic cancer cells through the combination of 2 mechanisms: enhancement of flux to the PPP by both CD44v and CD44s and promotion of xCT-mediated cystine uptake by CD44v (Supplementary Fig. S7).
In p53KO cells, CD44 ablation increased the intracellular ROS levels under the basal condition. However, in p53WT cells, which are less dependent on glycolysis, CD44 ablation increased the ROS levels only when the cells were treated with H2O2 (10). Given that CD44 ablation did not reduce glucose uptake or glucose consumption in p53WT cells and that p53 inhibits the PPP (5), the depletion of GSH induced by CD44 ablation in p53WT cells might be mostly due to the suppression of cystine uptake via the xCT transporter.
CD44-expressing cancer cells including cancer stem cells show chemoresistance (35, 36). Anticancer drugs, such as CDDP, adriamycin, and 5-fluorouracil, are known to induce ROS generation and thereby trigger cell death (29, 37–39). Consistent with the results of previous studies (29, 31, 40–42), we found that the sensitivity of cancer cells to anticancer drugs is markedly affected by intrinsic and extrinsic factors such as p53 deficiency and hypoxia. These factors render cancer cells dependent on glycolysis. However, we further found that CD44 ablation enhanced effect of the anticancer drugs in p53KO cells and in hypoxic p53WT cells. We confirmed that the enhancement of drug sensitivity induced by CD44 ablation in p53KO cells was inhibited by NAC treatment. Furthermore, like CD44 ablation, treatment with DHEA also increased CDDP sensitivity. Therefore, CD44 ablation triggers a metabolic shift to mitochondrial respiration that is accompanied by suppression of both the PPP and xCT-mediated cystine uptake, leading to downregulation of GSH synthesis and a consequent increase in ROS production. Furthermore, these effects of CD44 ablation might function synergistically with chemotherapeutic drugs. The possibility that CD44-targeted therapy may perturb the metabolism of cancer stem–like cells and thereby impair their capacity to defend against ROS warrants further investigation.
Disclosure of Potential Conflicts of Interest
No potential conflicts of interest were disclosed.
Authors' Contributions
Conception and design: M. Tamada, O. Nagano, H. Saya
Development of methodology: M. Tamada, S. Tateyama, T. Yae
Acquisition of data (provided animals, acquired and managed patients, provided facilities, etc.): M. Tamada, S. Tateyama, M. Ohmura, T. Yae, T. Ishimoto, H, Yanagawa, M. Suematsu
Analysis and interpretation of data (e.g., statistical analysis, biostatistics, computational analysis): M. Tamada, M. Ohmura, T. Yae
Writing, review, and/or revision of the manuscript: M. Tamada, S. Tateyama, H. Yanagawa, M. Suematsu, H. Saya
Administrative, technical, or material support (i.e., reporting or organizing data, constructing databases): M. Tamada, T. Yae, E. Sugihara, N. Onishi, T. Yamamoto, H. Yanagawa, M. Suematsu
Study supervision: H. Saya
Acknowledgments
The authors thank K. Arai for help with preparation of the manuscript and K. Dan, M. Fujiwara, and K. Matsuo (Core Instrumentation Facility), S. Suzuki and Y. Matsuzaki (Department of Physiology), T. Matsu-ura, Y. Nagahata, T. Hishiki, A. Kubo, Y.A Minamishima, and M. Kajimura (Department of Biochemistry, School of Medicine, Keio University, Tokyo, Japan) for discussion and technical assistance.
Grant Support
This work was supported in part by Grant-in-Aid for Scientific Research from the Ministry of Education, Culture, Sports, Science and Technology (MEXT), Japan (O. Nagano and H. Saya); the Global COE Program, MEXT, Japan (M. Tamada, M. Ohmura, and M. Suematsu); the Grant-in-Aid for JSPS Fellows DC2 (M. Tamada); and “Next Generation Integrated Simulation of Living Matter” project, part of the Development and Use of the Next-Generation Supercomputer Project of MEXT (M. Ohmura).
The costs of publication of this article were defrayed in part by the payment of page charges. This article must therefore be hereby marked advertisement in accordance with 18 U.S.C. Section 1734 solely to indicate this fact.
References
Supplementary data
PDF file - 579K
PDF file - 453K
PDF file - 324K
PDF file - 329K
PDF file - 184K
PDF file - 657K
PDF file - 264K





