Abstract
Melanoma differentiation associated gene-9 (MDA-9), also known as syntenin, functions as a positive regulator of melanoma progression and metastasis. In contrast, the Raf kinase inhibitor, RKIP, a negative modulator of RAF-stimulated MEKK activation, is strongly downregulated in metastatic melanoma cells. In this study, we explored a hypothesized inverse relationship between MDA-9 and RKIP in melanoma. Tumor array and cell line analyses confirmed an inverse relationship between expression of MDA-9 and RKIP during melanoma progression. We found that MDA-9 transcriptionally downregulated RKIP in support of a suggested cross-talk between these two proteins. Furthermore, MDA-9 and RKIP physically interacted in a manner that correlated with a suppression of FAK and c-Src phosphorylation, crucial steps necessary for MDA-9 to promote FAK/c-Src complex formation and initiate signaling cascades that drive the MDA-9–mediated metastatic phenotype. Finally, ectopic RKIP expression in melanoma cells overrode MDA-9–mediated signaling, inhibiting cell invasion, anchorage-independent growth, and in vivo dissemination of tumor cells. Taken together, these findings establish RKIP as an inhibitor of MDA-9–dependent melanoma metastasis, with potential implications for targeting this process therapeutically. Cancer Res; 72(23); 6217–26. ©2012 AACR.
Introduction
Melanoma is the 6th most common malignancy with an estimated 76,250 new cases and 9,180 deaths in the United States in 2012 (1). Once it metastasizes (Stage IV), melanoma is associated with poor prognosis and the overall survival is 8 to 18 months after diagnosis, depending on the substage (2). Metastasis is a multifaceted process involving a complex cascade of events (3, 4) and defining the molecular mechanisms underlying melanoma invasion and metastasis are imperative for uncovering specific factors or genes that can augment or suppress melanoma progression. These investigations hold significant potential for developing (5) rational and novel therapeutic approaches for effectively treating advanced cancers. Our prior studies have documented that the expression of melanoma differentiation associated gene-9 (mda-9, also known as syntenin), a PDZ (an acronym representing three proteins: postsynaptic density protein PSD95/SAP90, drosophila tumor suppressor DLGA, and tight junction protein ZO-1) domain-containing scaffold protein, is upregulated during melanoma metastasis and MDA-9 positively regulates tumor progression and metastasis (6–14). In addition to melanoma, this distinctive gene is also elevated in multiple additional cancers, including breast and gastric carcinoma, suggesting an expanded involvement of MDA-9 in tumor progression and metastasis (9, 15). MDA-9 physically interacts with c-Src through its PDZ domains and this interaction increases the assembly of stable c-Src/FAK signaling complexes, initiating a signaling cascade that results in activation of NF-κB and matrix metalloproteinases (MMP) causing enhanced anchorage independence, cell motility, and metastatic competence in human melanoma cells (13, 14). Of note, other PDZ domain-containing proteins are also reported to interact with c-Src through PDZ domains and regulate c-Src activity (16–19). These provocative findings highlight MDA-9 and its regulated pathways as a functional consequence of interaction with Src as promising therapeutic targets for intervention of metastasis.
In theory, inhibiting a single gene, which allows the completion of any of the pertinent steps in the metastatic cascade, may block metastasis (3). Evidence to support this possibility comes from studies confirming that loss-of-function (LOF) of specific genes, called metastatic suppressor genes, are important events in acquisition of malignant potential by cancer cells (20–23). This paradigm has been further validated by our previous studies where we have documented that inhibition of a single metastasis-promoting gene, MDA-9, by an antisense approach inhibits melanoma metastasis in vivo in animal models (8, 13).
Raf kinase inhibitor protein (RKIP) was initially identified as an interacting partner of Raf-1 and as a negative regulator of the mitogen-activated protein kinase (MAPK) cascade initiated by Raf-1 (24). RKIP is a promising metastasis repressor that regulates several physiologic functions. Current evidence indicates that RKIP also cross-talks with several important cellular signaling pathways, including NF-κB (20) and G-proteins (25). A variety of LOF experiments suggest that reduced RKIP function may influence metastasis, angiogenesis, resistance to apoptosis, and genome integrity (26). Reconstitution of RKIP expression, gain-of-function (GOF), prevented Matrigel invasion and metastasis in an orthotopic prostate cancer mouse model (27), without affecting the growth of the primary tumor, thereby establishing RKIP as a potential metastatic suppressor in prostate cancer (27, 28). RKIP also suppressed metastasis in breast and ovarian cancer models (29, 30). In melanoma, although reduced levels of RKIP expression correlate with metastatic stage (31–34), the underlying molecular mechanisms of RKIP action remain poorly defined.
The purpose of the present study was to analyze whether inhibition of MDA-9 might be a potential target molecule and mechanism of metastasis suppression by RKIP. We now document that by physically interacting with MDA-9, RKIP inhibits MDA-9–induced activation of downstream signaling molecules, including c-Src, FAK, and NF-κB, thereby abrogating metastasis. These intriguing findings indicate that targeted overexpression of RKIP, by genetic or pharmacologic means, might be exploited as a potential therapy for metastatic melanoma and other cancers.
Materials and Methods
Cell lines and culture conditions
A clone of normal immortal human melanocytes FM-516-SV (referred to as FM-516, was initially provided by Dr. L. Diamond, Wistar Institute, Philadelphia, PA), radial growth phase melanoma WM35 (obtained from Dr. Meenhard Herlyn, Wistar Institute, Philadelphia, PA), vertical growth phase melanoma WM278, and metastatic melanoma FO-1, C8161.9, SK-Mel-28, and MeWo cell lines were cultured as described previously (8). WM278 and SK-Mel-28 cells were purchased from the American Type Culture Collection, MeWo were obtained from Dr. Robert Kerbel, Sunnybrook Cancer Center, Toronto, Canada, FO-1 were provided by Dr. Eliezer Huberman, Argonne National Laboratories, Argonne, IL, and C8161.9 was a gift from Dr. Danny R. Welch, Kansas University Medical Center, Kansas City, KS. All the cells were routinely checked for morphology, in vitro phenotypes (such as invasive and anchorage-independent growth), and mycoplasma contamination using a PCR-based mycoplasma detection kit (Applied Biosystems).
Plasmid construction and adenoviruses
The mammalian expression plasmid CMV-HA-RKIP with a HA-tag in the amino terminus has been described previously (28, 35). Deletion mutants of pCMV5-HA-RKIP for expression in mammalian cells were generated by PCR (35) and provided by Kam Yeung, University of Toledo, Toledo, OH. The RKIP promoter has 4 E-box consensus sites (E-box: CANNTG) clustered in 2 locations in the proximal RKIP promoter. The RKIP promoter-driven luciferase reporter plasmid (cytomegalovirus; CMV) contains all 4 E-box-binding sites and was used for our studies. The NF-κB promoter luciferase reporter construct contains 3 NF-κB consensus-binding sites upstream of the luciferase gene. The genomic sequence of MDA-9 was amplified by PCR using genomic DNA as template and primers, sense: 5′-CTGCAAAAATGTCTCTCTATCC-3′ and antisense: 5′ GGTGCCGTGAATTTTAAACCTCAG-3′. The PCR product was cloned into pREP4 expression vectors from where it was digested and released with XhoI and BamH1 and subcloned into the pcDNA3.1 (+hygro; Invitrogen). Short hairpin RNA (shRNA) for MDA-9 was constructed with pSilencer hygro Expression vectors according to the manufacturers protocol (Ambion Inc.). Specific hairpin siRNA oligonucleotides (sense 5′-GATCCGCGGATGGCACCAAGCATTTTCAAGAGAAATGCTTGGTGC CATCCGCTTTTTTGGAAA-3′ and antisense 5′-AGCTTTTCCAAAAAAGCG GATGGCACCAAGCATTTCTCTTGAAAATGCTTGGTGCCATCCGCG-3′) were annealed and ligated to pSilencer vector by T4 DNA ligase. The insertion was confirmed by sequencing and qPCR and Western blotting techniques confirmed the authenticity of the construct to downregulate MDA-9. Construction of Ad.5/3-null and Ad.5/3-mda-9, replication-incompetent serotype 5/3 Ad lacking a transgene or expressing mda-9, respectively, were prepared as described (36).
Engineering of RKIP mutant constructs
Different amino acid substitutions within the RAF-1 binding site of RKIP, were generated by the QuickChange Site-Directed Mutagenesis Kit (Stratagene) according to the manufacturer's instructions. HA-RKIP was used as template to generate the site-directed mutants.
RNA isolation and qPCR
Total RNA was extracted using QIAGEN miRNeasy Mini Kit (QIAGEN). qPCR was conducted using ABI 7900 Fast Real-Time PCR System (Applied Biosystems).
Western blotting and coimmunoprecipitations
Preparation of whole-cell lysates, coimmunoprecipitations, and Western blotting were conducted as described previously (8, 13, 14). The primary antibodies included: MDA-9 (Abnova), anti-c-Src pY418 and anti-FAK pY397 (Biosource International), anti-c-Src (Santa Cruz Biotechnology), anti-FAK (Transduction Laboratories), anti-RKIP (Cell Signaling), and anti-HA (Sigma). Blots were stripped and normalized by reprobing with anti-EF-1α antibody (Upstate Biotechnology).
Tissue microarray and immunohistochemistry
The malignant melanoma tissue microarray (TMA; IMH-369) was purchased from Imgenex Technology Corp., and immunostaining was conducted as described previously (8).
Anchorage-independent growth
Anchorage-independent growth assays were carried out as previously described (8).
In vitro cell invasion
Cell invasion was determined as described previously (8) in a modified Boyden chamber (BD Biosciences) according to the manufacture's instructions.
Chicken embryo chorioallantoic membrane (CAM) assay for CAM spontaneous lung metastases
To detect spontaneous lung metastases, we conducted CAM assays as described (37, 38). Fertilized white leghorn eggs (Charles River) were incubated in a humidified rotary incubator at 37°C for 9 days. On the 3rd day of incubation, 3 mL of albumin was withdrawn by aseptically drilling an opening in the eggshell. On day 9, single-cell suspensions of tumor cells were prepared at 1 × 105 cells in 25 μL of serum-free Dulbecco's Modified Eagle's Medium and were inoculated within 1 to 2 hours on the dropped CAM. The embryos were incubated for 8 additional days in a humidified stationary incubator at 37°C. At the endpoint of the experiment, the upper CAM with the developing tumor, the portions of the lower CAM, and the lungs were excised from the individual embryos and snap-frozen on dry ice for conducting real-time Alu PCR analyses. In brief, genomic DNA was extracted from harvested tissues using the Puregene DNA purification kit (Genta Systems). Human Alu sequences were amplified by real-time PCR (RT-PCR) using sense, 5′ACGCCTGTAATCCCAGCACTT-3′ and antisense 5′-TCGCCCAGGCTGGGTGCA-3′ primers. PCR conditions included polymerase activation at 95°C for 4 minutes followed by 30 cycles at 95°C for 30 seconds, 63°C for 30 seconds, and 72°C for 30 seconds.
Statistical analysis
The data are reported as the mean ± SD of the values from 3 independent determinations and statistical analysis was conducted using the Student t test in comparison with corresponding controls. Probability values <0.05 were considered statistically significant.
Results
RKIP expression is downregulated in metastatic melanoma cells and inversely correlates with MDA-9 expression
The level of RKIP mRNA and protein is significantly lower, whereas the level of MDA-9 is higher, in 4 progressed metastatic melanoma cell lines in comparison with FM-516 SV40 T/t Ag-immortalized human melanocyte cells (indicated as FM-516) and WM35 radial growth phase primary melanoma cells (Fig. 1A and Supplementary Fig. S1). BRAF is an important genetic alteration in melanoma cells. The melanoma cell lines used in this study contain both wild type (C8161.9 and MeWo) and mutant (WM278 and SK-Mel-28) BRAF and no correlation was observed between BRAF-status and RKIP or MDA-9 levels. In addition, we have analyzed 2 commercially available TMA slides containing sections from metastatic melanoma (n = 42) by immunohistochemistry using antibody for MDA-9 and RKIP (Fig. 1B and Supplementary Fig. S2). Among 35 cases (83%), MDA-9 was strongly expressed whereas RKIP was either completely absent (n = 27) or very weekly positive (n = 8) providing further confirmative evidence of an inverse correlation between these 2 proteins. Consistent with these observations, overexpression of MDA-9 by means of a tropism-modified serotype 5/3 adenovirus expressing MDA-9 (Ad.5/3-mda-9) in FM-516 and WM35 cells resulted in significant downregulation of RKIP expression 48 hours postinfection, at both mRNA and protein levels (Fig. 1C and D). Consequently, an RKIP-promoter luciferase reporter had significantly lower activity in metastatic human melanoma cell lines than in FM-516 and WM35 cells, and in the latter 2 cells infection with Ad.5/3-mda-9 significantly downregulated RKIP-promoter activity (Fig. 1E). These findings indicate that MDA-9 negatively regulates RKIP expression transcriptionally.
Expression of RKIP inversely correlates with MDA-9 expression. A, the protein expression of RKIP in the indicated cells was determined. B, photomicrograph of MDA-9 and RKIP expression in a tumor section from the same metastatic melanoma patient. C and D, FM-516 and WM35 cells were infected with either Ad.5/3-null or Ad.5/3-mda-9 and after 48 hours, serum-starved cells were plated on fibronectin and the expression of RKIP and MDA-9 was determined both at mRNA and protein levels. E, cells were transfected with a RKIP promoter luciferease reporter plasmid (RKIP.Luc) and 48 hours after transfection, cells were harvested for luciferase assays. FM-516 and WM35 cells were infected with either Ad.5/3-null or Ad.5/3-mda-9 at multiplicity of infection of 100 pfu/cells for 24 hours and then transfected with an RKIP promoter luciferase reporter plasmid. Luciferase assays were conducted at 48 hours posttransfection.
Expression of RKIP inversely correlates with MDA-9 expression. A, the protein expression of RKIP in the indicated cells was determined. B, photomicrograph of MDA-9 and RKIP expression in a tumor section from the same metastatic melanoma patient. C and D, FM-516 and WM35 cells were infected with either Ad.5/3-null or Ad.5/3-mda-9 and after 48 hours, serum-starved cells were plated on fibronectin and the expression of RKIP and MDA-9 was determined both at mRNA and protein levels. E, cells were transfected with a RKIP promoter luciferease reporter plasmid (RKIP.Luc) and 48 hours after transfection, cells were harvested for luciferase assays. FM-516 and WM35 cells were infected with either Ad.5/3-null or Ad.5/3-mda-9 at multiplicity of infection of 100 pfu/cells for 24 hours and then transfected with an RKIP promoter luciferase reporter plasmid. Luciferase assays were conducted at 48 hours posttransfection.
In light of a previous study in prostate cancer (39), we hypothesized and subsequently confirmed through LOF and GOF experiments that Snail, a zinc-transcriptional repressor, plays a critical role in MDA-9–mediated RKIP suppression (Fig. 2A). Consistent with a previous study (40), the MAPK pathway also regulates Snail expression in melanoma cells including both cells with wild-type or mutant BRAF (Fig. 2B and Supplementary Fig. S3). On the basis of this consideration, we next investigated how MDA-9 affects Snail expression levels. Consistent with previous observations (41), we found that following contact with fibronectin, extracellular signal-regulated kinase (ERK) was activated by MDA-9 and this activation positively regulated Snail expression (Fig. 2C) subsequently repressing RKIP transcriptionally. For MDA-9–mediated signaling in the context of Src activation, adhesion to fibronectin is important as documented by Boukerche and colleagues (13). Consistent with our previous observations, MDA-9 activates ERK1/2 on fibronectin-coated plates, but not on plastic plates, which establishes the rational to conduct experiments on fibronectin-coated plates (Supplementary Fig. S4A). However, fibronectin dependence was not evident in BRAF mutant WM278 and SK-Mel-28 cells (Supplementary Fig. S4B). To obtain insights relative to persistent overexpression of MDA-9 on RKIP expression in FM-516 cells, several stable mda-9 overexpressing FM-516 clones were established. Two clones, FM-516 mda-9 Cl.10 and Cl.14 express significantly higher levels of mda-9 mRNA and protein compared with parental cells (Supplementary Fig. S5A and S5B). Consistent with previous findings (8), these clones showed significant growth in soft agar as well as invasiveness as compared with parental cells (Supplementary Fig. S5C and S5D). As predicted, constitutive RKIP protein and mRNA levels (Supplementary Fig. S5A and S5B), as well as RKIP-promoter luciferase activity (Supplementary Fig. S5E), were significantly lower in these 2 clones compared with parental FM-516 cells.
MDA-9–mediated Snail expression transcriptionally represses RKIP expression. A, FM-516 and C8161.9 cells were transiently cotransfected with different plasmids/siRNAs as indicated and lysates were subjected to Western blot analysis for different proteins as indicated in the figure. B, C8161.9 cells were pretreated with an ERK inhibitor and plated on fibronectin-coated plates. Six hours after seeding, cell lysates were collected and Western blotting was conducted to determine levels of the indicated proteins. C, FM-516 and C8161.9 cells were transfected with mda-9 and shRNA for mda-9, respectively, and 48 hours later, cells were reseeded onto fibronectin-coated plates for the different time points as indicated. Cell lysates were collected and Western blotting was conducted for the indicated proteins.
MDA-9–mediated Snail expression transcriptionally represses RKIP expression. A, FM-516 and C8161.9 cells were transiently cotransfected with different plasmids/siRNAs as indicated and lysates were subjected to Western blot analysis for different proteins as indicated in the figure. B, C8161.9 cells were pretreated with an ERK inhibitor and plated on fibronectin-coated plates. Six hours after seeding, cell lysates were collected and Western blotting was conducted to determine levels of the indicated proteins. C, FM-516 and C8161.9 cells were transfected with mda-9 and shRNA for mda-9, respectively, and 48 hours later, cells were reseeded onto fibronectin-coated plates for the different time points as indicated. Cell lysates were collected and Western blotting was conducted for the indicated proteins.
Restoration of RKIP activity reduces invasiveness and spontaneous melanoma metastasis
To explore the role of RKIP in melanoma invasion and anchorage-independent growth, highly metastatic C8161.9 and FM-516 mda-9 Cl.14 cells were transiently transfected with a HA-tagged RKIP expression plasmid (HA-RKIP). We confirmed that the HA-RKIP was efficiently expressed in different melanoma cells as documented by immunoblotting at 48 hours after construct transfection (Supplementary Fig. S6A). It is relevant to mention that this ectopic expression did not effect cell survival after 48 hours (Supplementary Fig. S6B). As shown in Fig. 3A and B, forced expression of RKIP in these 2 cell types significantly inhibited their anchorage-independent growth and invasive properties. In addition, as expected RKIP overexpression resulted in significant changes in cell morphology and a decrease in intracellular actin staining, suggesting a complete disorganization of the actin cytoskeleton (Supplementary Fig. S7). It is worth noting that mutant BRAF expressing WM278 and SK-Mel-28 cells also responded in a similar manner to RKIP as wild type BRAF C8161.9 expressing melanoma cells (Supplementary Fig. S8A) documenting an apparent lack of dependence on BRAF status in mediating RKIP effects in melanoma cells.
Phenotypic alterations in FM-516 mda-9–overexpressing clones and C8161.9 cells following ectopic expression of RKIP. A and B, after 48 hours posttransfection with the indicated vectors, anchorage-independent growth assays (A) and Matrigel invasion assays (B) were conducted and quantification of the results is provided. C, cells, either transfected with empty vector or HA-RKIP, were inoculated onto the CAM. On day 17, samples from the lower CAM and lungs were collected and analyzed for the presence of Alu-repeats by PCR. Band intensity was quantified by densitometry. *, P < 0.05 versus vector-transfected cells. The data represent mean ± SD of 3 independent experiments.
Phenotypic alterations in FM-516 mda-9–overexpressing clones and C8161.9 cells following ectopic expression of RKIP. A and B, after 48 hours posttransfection with the indicated vectors, anchorage-independent growth assays (A) and Matrigel invasion assays (B) were conducted and quantification of the results is provided. C, cells, either transfected with empty vector or HA-RKIP, were inoculated onto the CAM. On day 17, samples from the lower CAM and lungs were collected and analyzed for the presence of Alu-repeats by PCR. Band intensity was quantified by densitometry. *, P < 0.05 versus vector-transfected cells. The data represent mean ± SD of 3 independent experiments.
To examine the effects of RKIP expression in the context of in vivo metastasis, we transiently transfected HA-RKIP into both FM-516 mda-9 Cl.14 and C8161.9 cells and implanted these cells into the chicken CAM. To differentiate between the implanted human melanoma cells and chicken embryonic cells we used Alu repeat RT-PCR (Alu PCR). The quantitative nature of the Alu PCR along with its enhanced sensitivity (as low as 10–50 human cells detectable in any given host tissue) provided a means of analyzing the metastatic properties of the cell variants. The primary tumor implanted in the CAM, the invading cells in the lower CAM and metastatic cells in the lung were subjected to Alu PCR. When inoculated at 1 × 105 cells per embryo either cell lines transfected with an empty vector or HA-RKIP did not show any differences in the volume of the primary tumor. However, invasion of the tumor cells into the lower CAM was approximately 6-fold lower in HA-RKIP transfected cells compared with empty vector-transfected cells (Fig. 3C). Similarly, a significant decrease in lung metastasis was observed upon overexpression of RKIP in both cell types (Fig. 3C).
RKIP suppresses MDA-9–mediated signaling
We previously documented in melanoma cells that upon adhesion to fibronectin MDA-9 activates c-Src through phosphorylation at Tyr418 leading to FAK phosphorylation and initiates a signaling cascade that culminates in enhanced cell invasion (13, 14). Consistent with previous findings, when seeded on fibronectin-coated plates, all metastatic melanoma cells that constitutively have higher levels of MDA-9 showed by Western blotting a significant upregulation of Src phosphorylation at Tyr418 and FAK phosphorylation at Tyr397 as compared with FM-516 or WM35 cells (Fig. 4A). Similar effects were also evident in FM-516 mda-9 Cl.14 cells upon adhesion to fibronectin (Fig. 4A). Next, we cotransfected HA-RKIP and mda-9 into FM-516 cells and after 48 hours cells were transferred to fibronectin-coated plates and phosphorylation of both Src and FAK was determined. As shown in Fig. 4B, mda–9 alone increased Src and FAK phosphorylation, although HA-RKIP alone did not alter basal levels of Src and FAK phosphorylation, whereas it significantly decreased the mda-9–mediated increases in phosphorylated Src and FAK in FM-516 cells. These experiments also indicate that although MDA-9 suppressed RKIP expression (Fig. 1C and D), RKIP expression did not affect MDA-9 expression (Fig. 4B). Silencing of MDA-9 by expressing shRNA of mda-9 in C8161.9 cells significantly reduced Src and FAK activation. Concomitantly, ectopic expression of RKIP did not further alter the level of phospho-Src/FAK indicating that RKIP specifically downregulates MDA-9–triggered Src and FAK phosphorylation. Our observations also reveal that RKIP similarly affects the phospo-Src/FAK levels in BRAF mutant cells (Supplementary Fig. S8B).
Forced expression of RKIP overrides MDA-9–mediated changes in specific signaling pathways. A, cell lysates were analyzed for the indicated proteins by Western blotting. B, the indicated cell lines were transiently cotransfected with indicated plasmids and lysates were subjected to Western blot analysis. C, cells were transfected with the indicated plasmids and luciferase assays were conducted to determine NF-κB promoter activity. The data represent the mean ± SD of 3 independent experiments.
Forced expression of RKIP overrides MDA-9–mediated changes in specific signaling pathways. A, cell lysates were analyzed for the indicated proteins by Western blotting. B, the indicated cell lines were transiently cotransfected with indicated plasmids and lysates were subjected to Western blot analysis. C, cells were transfected with the indicated plasmids and luciferase assays were conducted to determine NF-κB promoter activity. The data represent the mean ± SD of 3 independent experiments.
We next studied the effect of RKIP on NF-κB activation, as a consequence of Src and FAK activation, by luciferase reporter assays. As shown in Fig. 4C, transfection of HA-RKIP significantly blocked NF-κB luciferase activity in both FM-516 mda-9 Cl.14 and C8161.9 cells. In FM-516 cells, MDA-9–induced NF-κB luciferase activity, consistent with RKIP function, was downregulated upon cotransfection with HA-RKIP. However, in the presence of mda-9 shRNA, RKIP failed to downregulate NF-κB luciferase activity in C8161.9 cells further supporting the view that the presence of MDA-9 is required to mediate RKIP action.
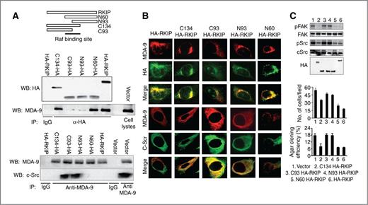
RKIP physically interacts with MDA-9. Our finding that the presence of MDA-9 is required to mediate the inhibitory action of RKIP supports the hypothesis that these 2 proteins might physically interact. To obtain insights into this possible interaction, HA-RKIP and different deletion mutants N60, N93, C134, and C93 (Fig. 5A, top panel) were transfected into FM-516 mda-9 Cl.14 and C8161.9 cells. Coimmunoprecipitation studies revealed that RKIP and MDA-9 physically interact (Fig. 5A) and interestingly, this interaction significantly blocks MDA-9′s ability to interact with c-Src (Fig. 5A) supporting the hypothesis that restoration of RKIP might result in competition with c-Src for binding to MDA-9. Specifically, MDA-9 interacts with C134 and N60, both of which contain the RAF-1 binding site (amino acids 77–108; refs. 5, 42; Fig. 5A). In addition, expression of these constructs also reduces the endogenous MDA-9 and c-Src interaction as verified by immunoprecipitation and immunoblotting assays. As predicted, the N93 and C93 HA-RKIP mutants, that lack the RAF-1 binding domain, display a significantly reduced interaction with MDA-9 without interrupting the MDA-9 and c-Src interaction (Fig. 5A). Consistent with the immunoprecipitation data, double immunofluorescence using anti-HA and anti-MDA-9 antibodies in HA-RKIP and its different deletion mutants transfected into C8161.9 cells plated on fibronectin also documented colocalization of RKIP and MDA-9, providing further confirmation of interaction between these 2 proteins (Fig. 5B). As a corollary, C134 and N60 constructs, that interact with MDA-9, downregulated c-Src and FAK phosphorylation in C8161.9 cells although C93 and N93 constructs were inactive (Fig. 5C). Similarly, both C134 and N60 deletion mutants reduced anchorage-independent growth and Matrigel invasion of C8161.9 cells, although C93 and N93 mutants did not affect these phenotypes (Fig. 5C).
MDA-9 interacts with HA-RKIP. A, top, schematic representation of the domain structures of different deletion mutants of RKIP. Bottom, cells were transfected with different deletion constructs, immunoprecipitated (IP), and immunoblotted (WB) with the indicated antibody. B, fluorescent confocal microscopy of cells (C8161.9) transfected with HA-RKIP or specific HA-RKIP deletion mutants. C, the indicated constructs were transfected into C8161.9 cells and Western blotting (top) detected expression of specific proteins. Different deletion constructs were transfected into C8161.9 cells and after 48 hours were analyzed using invasion (middle) and anchorage-independent growth assays (bottom). IgG, immunoglobulin G.
MDA-9 interacts with HA-RKIP. A, top, schematic representation of the domain structures of different deletion mutants of RKIP. Bottom, cells were transfected with different deletion constructs, immunoprecipitated (IP), and immunoblotted (WB) with the indicated antibody. B, fluorescent confocal microscopy of cells (C8161.9) transfected with HA-RKIP or specific HA-RKIP deletion mutants. C, the indicated constructs were transfected into C8161.9 cells and Western blotting (top) detected expression of specific proteins. Different deletion constructs were transfected into C8161.9 cells and after 48 hours were analyzed using invasion (middle) and anchorage-independent growth assays (bottom). IgG, immunoglobulin G.
PDZ domains bind either the carboxyl-terminal sequences of proteins or internal peptide sequences of their binding partners (35, 43, 44). Because MDA-9 did not require the C-terminus of RKIP for binding, we hypothesized an involvement of internal PDZ ligands in mediating this specific interaction. To explore any preferential area of binding in the RAF-1 site of RKIP, we generated various expression constructs with different point mutations in 2 class I (HFLV and GTVL) internal ligands within the RAF-1 binding site (amino acids 77–108) and conducted binding affinity assays with MDA-9, RAF-1, and cSrc. Interestingly, a disruptive point mutation at amino acid 88 (valine was replaced with lysine, RKIPV88K) interrupted the interaction with MDA-9 without impairing the binding affinity for RAF-1 (Fig. 6A). As expected, the expression of this construct did not interfere with the endogenous interaction between MDA-9 and c-Src, as shown by both imunoprecipitation and confocal microscopy (Fig. 6A and B). In addition, this particular construct has reduced ability to inhibit the anchorage-independent growth and Matrigel invasion of C8161.9 or mda-9 overexpressing FM-516 clones compared with wild type or other mutant RKIP molecules (Fig. 6C) emphasizing the importance of MDA-9 and RKIP interactions in RKIP-mediated suppression of melanoma invasion.
MDA-9 interacts with RKIP through internal PDZ domains. A, left panel, wild type or mutant RKIP (RKIPV88k and RKIPY91A) were transfected into C8161.9 cells and 48 hours later, cell lysates were immunprecipitated with anti-HA (left) or anti-MDA-9 (middle) and immunoblotting was conducted with specific antibody as indicated. In the right panel, cell lysates were analyzed for different protein levels as shown in the figure. B, representative fluorescent confocal micrographs show the interaction of MDA-9 and mutant RKIP (HA-RKIPV88K) following transfection into C8161.9 cells. C, wild type or different mutants of RKIP were transfected into C8161.9 cells and after 48 hours were analyzed using invasion (left) and anchorage-independent growth assays (right).
MDA-9 interacts with RKIP through internal PDZ domains. A, left panel, wild type or mutant RKIP (RKIPV88k and RKIPY91A) were transfected into C8161.9 cells and 48 hours later, cell lysates were immunprecipitated with anti-HA (left) or anti-MDA-9 (middle) and immunoblotting was conducted with specific antibody as indicated. In the right panel, cell lysates were analyzed for different protein levels as shown in the figure. B, representative fluorescent confocal micrographs show the interaction of MDA-9 and mutant RKIP (HA-RKIPV88K) following transfection into C8161.9 cells. C, wild type or different mutants of RKIP were transfected into C8161.9 cells and after 48 hours were analyzed using invasion (left) and anchorage-independent growth assays (right).
Discussion
We presently reveal a novel mechanism of anti-invasive and antimetastatic functions of RKIP in melanoma. The antimetastatic activity of RKIP has been described previously in a number of different cancer models. Li and colleagues (27–34) documented that overexpression of RKIP suppressed the ability of human ovarian cancer cells to metastasize when transplanted into nude mice. RKIP overexpression has also been reported to decrease in vitro cell invasion and in vivo development of lung metastases in prostate cancer (27, 28). However, the molecular mechanism of the antimetastatic function of RKIP is poorly defined and requires clarification. We presently describe a potential mechanism underlying this activity by documenting that ectopic expression of RKIP can suppress tumor cell invasion and metastasis by interacting with MDA-9, a prometastatic protein, in metastatic melanoma cells (Fig. 7).
Hypothetical model of MDA-9 and RKIP interactions. A, MDA-9 through its interaction with c-Src results in clustering of c-Src/FAK signaling complexes that in turn regulate the expression of genes involved in migration and invasion through activation of NF-κB pathways. B, in metastatic melanoma cells, restored RKIP physically interacts with MDA-9 and potentially interferes with c-Src phosphorylation and activation of downstream signaling cascades, thereby inhibiting melanoma invasion and metastasis.
Hypothetical model of MDA-9 and RKIP interactions. A, MDA-9 through its interaction with c-Src results in clustering of c-Src/FAK signaling complexes that in turn regulate the expression of genes involved in migration and invasion through activation of NF-κB pathways. B, in metastatic melanoma cells, restored RKIP physically interacts with MDA-9 and potentially interferes with c-Src phosphorylation and activation of downstream signaling cascades, thereby inhibiting melanoma invasion and metastasis.
In melanoma, Schuierer and colleagues (32) showed that RKIP expression is lost in transformed cells and significant downregulation or complete extinction of RKIP occurs in melanoma metastases. They also documented that loss of RKIP expression in metastasis is not due to genomic loss, because no alterations of the genomic region of RKIP on human chromosome 12q23 and its adjacent areas have been reported for any cancer, supporting the hypothesis that it is not chromosomal changes, but other alterations that may lead to dysregulation of RKIP. Consistent with this possibility, we presently document that RKIP promoter activity is significantly downregulated in metastatic melanoma cells, compared with FM-516 or WM35 cells, indicating that RKIP expression is regulated at the transcriptional level during melanoma progression.
An inverse relationship was observed between RKIP and MDA-9 expression during melanoma metastasis and forced overexpression of MDA-9 inhibited RKIP promoter activity. These findings indicate that MDA-9 might be a key mediator of suppression of RKIP transcription during melanoma metastasis, highlighting the underlying molecular mechanism of this phenomenon. Recently, Beach and colleagues (39) reported that in prostate cancer cells, the transcription factor Snail reduces RKIP transcription and this also occurs in melanoma. Snail belongs to the family of transcription repressors that play an important role in human embryonic development. In melanoma cells, overexpression of Snail correlates with metastatic progression (45). A model proposed by Herzinger and Wolf (46) suggests that constitutively active BRAF activates the ERK/MAPK pathway, leading to increased Snail expression in melanoma. Consistent with previous studies (41, 47), upon ECM interaction MDA-9 activates ERK-1/2 in melanoma cells that might regulate Snail expression. Accordingly, through ERK-dependent Snail activation, MDA-9 suppresses the transcription of RKIP. However, Snail is also transcriptionally regulated by NF-κB (48), which is activated by MDA-9 (12, 14) and thus, one cannot rule out the possibility that NF-κB is also involved in this process. We are currently investigating this hypothesis.
We previously documented that upon ECM engagement, MDA-9 interacts with c-Src leading to c-Src phosphorylation and FAK autophosphorylation (13). These biochemical changes result in formation of an active focal adhesion complex with resultant activation of the NF-κB pathway and secretion of MMP-2, thereby causing augmented tumor cell motility and metastatic competence. Presently, we document that RKIP physically interacts with MDA-9 inhibiting c-Src phosphorylation and activation of downstream signaling cascades as well as invasion and metastasis. We also confirmed the interaction of RKIP creates a steric interference for c-Src interaction with MDA-9. However, the detailed molecular mechanism underlying this inhibition will require further experimentation.
RKIP has been reported to inhibit NF-κB activation by 3 distinct mechanisms. First, RKIP inhibits NF-κB activation as a result of its inhibitory effects on Raf-1 by interfering with MEK phosphorylation and subsequent activation by Raf-1 (5). Second, RKIP interferes directly with NF-κB activation by interacting and blocking NIK and TAK1, which are necessary for NF-κB activation (48). RKIP can also inhibit IKKα and IKKβ kinase activities in vitro (48). Our present studies document a 4th mechanism of inhibition of NF-κB by RKIP by interacting with MDA-9 and therefore blocking c-Src activation and NF-κB activation. Our studies document that the RAF-binding domain of RKIP interacts with MDA-9. It would be interesting to determine how this interaction with MDA-9 potentially modulates RKIP interaction with RAF-1 and promotes RAF-1 inhibition. As yet, a potential interaction between RAF-1 and MDA-9 has not been shown and it might be hypothesized that these 2 proteins reside in mutually exclusive intracellular locations. In this scenario, RKIP might inhibit both protumorigenic RAF-1 and MDA-9, thereby significantly augmenting the tumor suppressor properties of RKIP. In these contexts, overexpression of RKIP using a tumor-specific promoter (49, 50) might be an efficient way to counteract metastatic diseases.
Disclosure of Potential Conflicts of Interest
No potential conflicts of interest were disclosed.
Authors' Contributions
Conception and design: S.K. Das, Z.-z. Su, D. Chatterjee, M. Pellecchia, D. Sarkar, P.B. Fisher
Development of methodology: S.K. Das, S.K. Bhutia, U.K. Sokhi, D. Chatterjee
Acquisition of data (provided animals, acquired and managed patients, provided facilities, etc.): S.K. Das, B. Azab, H. Boukerche, T. Anwar, P.B. Fisher
Analysis and interpretation of data (e.g., statistical analysis, biostatistics, computational analysis): S.K. Das, S.K. Bhutia, Z.-z. Su, H. Boukerche, P.B. Fisher
Writing, review, and/or revision of the manuscript: S.K. Das, H. Boukerche, D. Chatterjee, M. Pellecchia, D. Sarkar, P.B. Fisher
Administrative, technical, or material support (i.e., reporting or organizing data, constructing databases): E.L. Moen, D. Chatterjee, P.B. Fisher
Study supervision: Z.-z. Su, D. Sarkar, P.B. Fisher
Grant Support
The present study was supported in part by NIH grants 1R01 CA097318 and P01 CA104177 and the National Foundation for Cancer Research (NFCR) to P.B. Fisher; an American Cancer Society Institutional Review Grant-73-001-34, the Goldhirsh Foundation for Brain Tumor Research, and the Dana Foundation to D. Sarkar; the Samuel Waxman Cancer Research Foundation (SWCRF) to P.B. Fisher and D. Sarkar; and NIH COBRE Grant Number P20 RR17695 from the Institutional Development Award (IDeA) Program of the National Center for Research Resources and Rhode Island Hospital to D. Chatterjee. D. Sarkar is a Harrison Endowed Scholar in the VCU Massey Cancer Center. P.B. Fisher holds the Thelma Newmeyer Corman Endowed Chair in Cancer Research at the VCU Massey Cancer Center. Both D. Sarkar and P.B. Fisher are SWCRF Investigators.
The costs of publication of this article were defrayed in part by the payment of page charges. This article must therefore be hereby marked advertisement in accordance with 18 U.S.C. Section 1734 solely to indicate this fact.






