Abstract
Regulatory factors controlling stem cell identity and self-renewal are often active in aggressive cancers and are thought to promote their growth and progression. TCF3 (also known as TCF7L1) is a member of the TCF/LEF transcription factor family that is central in regulating epidermal and embryonic stem cell identity. We found that TCF3 is highly expressed in poorly differentiated human breast cancers, preferentially of the basal-like subtype. This suggested that TCF3 is involved in the regulation of breast cancer cell differentiation state and tumorigenicity. Silencing of TCF3 dramatically decreased the ability of breast cancer cells to initiate tumor formation, and led to decreased tumor growth rates. In culture, TCF3 promotes the sphere formation capacity of breast cancer cells and their self-renewal. We found that in contrast to ES cells, where it represses Wnt-pathway target genes, TCF3 promotes the expression of a subset of Wnt-responsive genes in breast cancer cells while repressing another distinct target subset. In the normal mouse mammary gland, Tcf3 is highly expressed in terminal end buds, structures that lead duct development. Primary mammary cells are dependent on Tcf3 for mammosphere formation, and its overexpression in the developing gland disrupts ductal growth. Our results identify TCF3 as a central regulator of tumor growth and initiation, and a novel link between stem cells and cancer. Cancer Res; 72(21); 5613–24. ©2012 AACR.
Introduction
The molecular pathways that control the differentiation state of tumor cells are poorly characterized. Of special interest are regulators of stem cell–associated properties in tumor cells. Increased self-renewal capacity and phenotypic plasticity, the central traits of normal stem cells, are thought to promote tumor growth and metastasis (1, 2). We hypothesized that stem cell–associated transcription factors that are active in aggressive tumors may participate in determining cancer cell differentiation state. Analysis of the expression patterns of embryonic stem cell–associated transcription factors in human tumors revealed several factors specifically active in poorly differentiated breast cancers (3). Among these was the gene encoding TCF3 (also known as TCF7L1), a member of the Wnt pathway–associated TCF/LEF transcription factor family (4).
TCF3 plays important roles in embryonic development, and regulates the identity and function of epidermal and embryonic stem cells. Tcf3-null embryos die at E9.5 and display defects in neural and mesodermal patterning (5). In the adult skin, Tcf3 is expressed in epidermal stem cells located in the hair-follicle bulge, and its overexpression activates a progenitor-associated expression program and inhibits differentiation (6, 7). Conversely, ablation of Tcf3 together with its homolog Tcf4 leads to epidermal stem cell dysfunction (8). In mouse ES cells, Tcf3 co-occupies the promoters of many of the genes regulated by Oct4, Sox2, and Nanog (9, 10), countering the action of these factors and repressing ES-cell self-renewal (10–14). Thus, Tcf3 is an important regulator of stem cell identity, which can promote either stem cell self-renewal or differentiation, depending on cellular context. Its function in the normal or cancerous breast has not been described.
Unlike its family members Tcf1 and Lef1, Tcf3 seems to act mainly as a transcriptional repressor (4, 15), and was shown to repress Wnt target genes in various tissues (7, 13, 16, 17). This function is mediated, at least in part, by its interaction with Groucho/TLE proteins (11). Recent studies have shown that upon stimulation of ES cells with Wnt, Tcf3 is removed from gene promoters through interaction with β-catenin, allowing Tcf1-mediated target activation and increased self-renewal (13, 14, 17). However, Tcf3 can activate reporter constructs when coexpressed with β-catenin (6, 17), and it is possible that it contributes to gene activation in specific contexts. Various developmental functions conducted by Tcf3 are not dependent on its interaction with β-catenin, but, rather, on its interaction with Groucho/TLE (6, 17), and many Tcf3-regulated genes are apparently unrelated to Wnt (7, 9, 13). Tcf3 therefore controls both Wnt-related and -unrelated gene expression programs to execute developmental tasks.
Our analysis of the expression profiles of human breast cancers revealed a striking association of high TCF3 expression levels with poor differentiation and with the aggressive basal-like subtype. This suggested a previously unrecognized function for TCF3 in human cancers. Our results reveal that TCF3 is crucial for tumor initiation and growth and controls stem cell–associated phenotypes in normal and cancerous mammary cells.
Materials and Methods
Human patient analysis
The 6-study compendium of breast cancer expression profiles was previously described (3). Survival and expression data for the Netherlands Cancer Institute (NKI; Amsterdam, The Netherlands; ref. 18) and University of North Carolina (UNC; Chapel Hill, NC; ref. 19) sets were obtained from the original publications. Patients expressing TCF3 2-fold or higher above average across samples were defined as TCF3-high. TCF3 immunohistochemistry, scored on a 0 to 3 scale, was conducted on a tissue array containing 241 nonselected breast cancer samples, in triplicate, from patients treated at Hadassah–Hebrew University Medical Center (Jerusalem, Israel) between 1996 and 2004. Sections from 10 additional patients were included in Fig. 1D. All patient material was collected and used under Institutional Review Board approval.
TCF3 is expressed in poorly differentiated aggressive breast cancers. A, TCF3 expression in 1,211 breast cancers from 6 studies, stratified by histologic grade (Gr) and ER status. Values were calculated relative to mean expression across samples (= 0), presented in Log2. Boxes span second and third quartiles; bars, median values; whiskers, 10th and 90th percentiles. P value (t test) compares highest expressing group to other groups. B, same analysis, with tumors stratified by subtype. Norm, normal-like; Cldn, claudin-low; and LumA, B, luminal type A, B. C, fraction of grade 3 cancers in TCF3 negative (TCF3−) and positive (TCF3+) tumors as assessed by immunohistochemical stain of a breast cancer tissue array. P values in C–E, chi-squares. D, fraction of TCF3-high tumors among basal-like and non-basal-like cancers in same collection. E, fraction of BRCA1/2 mutation carriers among indicated patients. F–H, Kaplan–Meier analyses of overall survival of patients expressing high or low TCF3 levels; P values, log-rank. F, patients in the NKI set. G, basal-like patients in NKI set. H, patients in the UNC set. Bottom, mean survival time.
TCF3 is expressed in poorly differentiated aggressive breast cancers. A, TCF3 expression in 1,211 breast cancers from 6 studies, stratified by histologic grade (Gr) and ER status. Values were calculated relative to mean expression across samples (= 0), presented in Log2. Boxes span second and third quartiles; bars, median values; whiskers, 10th and 90th percentiles. P value (t test) compares highest expressing group to other groups. B, same analysis, with tumors stratified by subtype. Norm, normal-like; Cldn, claudin-low; and LumA, B, luminal type A, B. C, fraction of grade 3 cancers in TCF3 negative (TCF3−) and positive (TCF3+) tumors as assessed by immunohistochemical stain of a breast cancer tissue array. P values in C–E, chi-squares. D, fraction of TCF3-high tumors among basal-like and non-basal-like cancers in same collection. E, fraction of BRCA1/2 mutation carriers among indicated patients. F–H, Kaplan–Meier analyses of overall survival of patients expressing high or low TCF3 levels; P values, log-rank. F, patients in the NKI set. G, basal-like patients in NKI set. H, patients in the UNC set. Bottom, mean survival time.
Cell culture
MDA-MB-468 cells were obtained from American Type Culture Collection (ATCC); HMLER, SUM149, and 4T1 cells from Robert Weinberg (Whitehead Institute, Cambridge, MA); and HCC1937 cells from Haim Werner (Tel-Aviv University, Tel-Aviv, Israel). All cell lines were reauthenticated by microsatellite profiling immediately before manuscript submission. Cells were grown in appropriate media. Sphere formation was done according to Dontu and colleagues (20) for human cells, and according to Guo and colleagues (21) for primary mouse cells. For secondary sphere formation, spheres were trypsin-dissociated and cells reseeded. Three-dimensional colony formation on Matrigel was done according to Debnath and colleagues (22). For Wnt3a stimulation, conditioned media from control or Wnt3a-overexpressing L cells (ATCC) was collected and added to the cells at 1:1 ratio with cell medium.
Tumor xenograft experiments
MDA-MB-468 cells (1 × 106) suspended in 20μL medium with 25% Matrigel were injected into the two inguinal mammary glands of female NOD/SCID/IL2Rγnull (NSG) mice, and followed for 3.5 months. 4T1 cells (1 × 105) were injected into Balb/c mice or NOD/SCID mice (for metastasis analysis) and followed for 16 days. Tumor volume was assessed by external measurement and tumors were weighed upon excision. Metastasis was scored either on hematoxylin and eosin-stained lung sections (MDA-MB-468) or by weighing of lungs (4T1). For limiting dilution experiments, tumor formation was monitored for 5 months. Tumor-initiating cell numbers and statistical significance were calculated using extreme limiting dilution analysis (23). The study was approved by the Hebrew University Ethics Committee (Jerusalem, Israel).
Gene expression profiling and analysis
Gene expression was profiled using Affymetrix Human Gene 1.0 ST Arrays. Genes changed upon TCF3 silencing were defined by 2-class significance analysis of microarray data (SAM) of 3 samples in each class with a false discovery rate of less than 12%, using a 1.5-fold threshold. Expression profiles were submitted to Gene Expression Omnibus as GSE38893.
Mouse mammary gland analyses
We crossed tet-Tcf3 (7) and K5-rtTA (24) mice to obtain K5-rtTA/tet-Tcf3 and sibling single-transgenic controls. Mice received doxycycline (1mg/mL) in their drinking water for the experiment period. Inguinal mammary glands were excised and fixed for paraffin embedding and sectioning, or for carmine-alum whole-mount staining. Epithelial cell isolation and fluorescence-activated cell sorting (FACS) were done according to Shackleton and colleagues (25, 26). Primary mammary epithelial cell (MEC) infection was done according to Welm and colleagues (27).
Immunostaining and microscopy
Immunohistochemistry and immunofluorescent staining were done using standard procedures. Sections were viewed on an Olympus BH2 upright or a Nikon Eclipse Ti inverted fluorescent microscope; the latter was used for viewing cell spheres/colonies. Images were obtained using Nikon DS-Qi1Mc and DS-Fi1 cameras. The Nikon NIS Elements software was used for image acquisition and for colony scoring; Matrigel colony well images were acquired as Z-stacks and processed using the Extended Depth of Focus (EDF) function. Terminal end bud (TEB) and whole-well image composites were generated using the Photomerge function of Adobe Photoshop. MEC mammospheres were stained according to Debnath and colleagues (22) and images were collected using a Zeiss LSM710 confocal microscope.
Other methods
RNA extraction, cDNA preparation, quantitative reverse-transcribed PCR (qRT-PCR), FACS analysis, and luciferase assays were conducted using standard procedures. Chromatin immunoprecipitation (ChIP) was conducted as described in Cole and colleagues (9).
Additional information appears in Supplementary Methods.
Results
TCF3 is expressed in high-grade and basal-like human breast cancers
In light of the established roles of Tcf3 in regulation of embryonic and epidermal stem cell function, we set out to characterize the expression pattern of this gene in human breast cancers. Analysis of a compendium of 6 breast cancer profiling datasets containing 1,200 or more tumors (3) revealed that TCF3 is preferentially expressed in high-grade and estrogen receptor-negative tumors (Fig. 1A). Stratification of these tumors by subtype showed that high levels of TCF3 are strongly associated with basal-like tumors (Fig. 1B). These tumors are typically highly aggressive and poorly differentiated, and have been phenotypically linked to normal luminal progenitors (28, 29).
We stained a panel of human breast cancers to assess TCF3 protein expression. TCF3-positive tumors were preferentially of high grade (Fig. 1C), and high levels of TCF3 were seen in basal-like cancers (Fig. 1D). Interestingly, significantly more BRCA1/2 mutation carriers, which often develop aggressive, basal-like disease (30), were observed among patients with TCF3-positive tumors (Fig. 1E).
We studied the association of TCF3 expression with patient outcome. In the Dutch NKI patient set (18) as well as in the UNC patient set (19), high TCF3 levels were significantly associated with poor survival (Fig. 1F–H). Interestingly, high TCF3 was significantly associated in the NKI set with poor prognosis even among basal-like patients (Fig. 1G). Together these findings indicate that TCF3 expression in breast cancers is linked with poor tumor differentiation, the basal-like subtype and poor outcome.
TCF3 maintains the tumor formation capacity of breast cancer cells
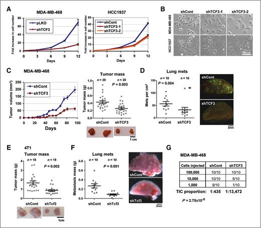
The expression pattern of TCF3 in human cancers led us to investigate its functions in tumorigenesis. Breast cancer cell lines of different subtypes expressed variable TCF3 levels (Supplementary Fig. S1). In light of its association with basal-like tumors, we silenced TCF3 in the MDA-MB-468 and HCC1937 basal-like breast cancer lines (Supplementary Fig. S1). TCF3 silencing led to a decrease in cancer cell proliferation rates (Fig. 2A). This was reflected in reduced numbers of cells in S-phase, and was not associated with increased apoptosis (Supplementary Fig. S2). TCF3-silenced cells also acquired a flattened morphology (Fig. 2B). In MDA-MB-468 cells, which express higher levels of TCF3, silencing led to a dramatic decrease in phosphorylated AKT and ERK levels (Supplementary Fig. S2).
TCF3 is necessary for breast cancer growth and initiation. A, growth curves of cultured MDA-MB-468 cells infected with shTCF3 or control virus (pLKO). Shown are means of triplicates ± SEM. Right, control (shCont) infected or shTCF3-infected HCC1937 cells. B, phase contrast images of indicated cells. C, growth (left) and final masses (middle) of xenograft tumors formed by control and TCF3-silenced MDA-MB-468 cells. Circles represent individual tumors; bars, mean ± SEM. D, lung metastasis numbers in mice in the experiment in C, scored on sections, normalized to lung area. Circles, individual mice; arrow indicates outlier excluded from P value calculation. Images show GFP-expressing tumor cells in mouse lungs. E, masses of tumors formed by control and TCF3-silenced 4T1 cells. F, metastatic burden (by weight) in lungs of 4T1 tumor-bearing mice (independent experiment). G, number of tumors formed upon limiting dilution injections of control and TCF3-silenced MDA-MB-468 cells into mouse mammary glands (10 injections each). Left, injected cell numbers; TIC, tumor-initiating cells.
TCF3 is necessary for breast cancer growth and initiation. A, growth curves of cultured MDA-MB-468 cells infected with shTCF3 or control virus (pLKO). Shown are means of triplicates ± SEM. Right, control (shCont) infected or shTCF3-infected HCC1937 cells. B, phase contrast images of indicated cells. C, growth (left) and final masses (middle) of xenograft tumors formed by control and TCF3-silenced MDA-MB-468 cells. Circles represent individual tumors; bars, mean ± SEM. D, lung metastasis numbers in mice in the experiment in C, scored on sections, normalized to lung area. Circles, individual mice; arrow indicates outlier excluded from P value calculation. Images show GFP-expressing tumor cells in mouse lungs. E, masses of tumors formed by control and TCF3-silenced 4T1 cells. F, metastatic burden (by weight) in lungs of 4T1 tumor-bearing mice (independent experiment). G, number of tumors formed upon limiting dilution injections of control and TCF3-silenced MDA-MB-468 cells into mouse mammary glands (10 injections each). Left, injected cell numbers; TIC, tumor-initiating cells.
TCF3 also had a major effect on tumor growth in vivo: tumors formed by TCF3-silenced MDA-MB-468 cells implanted in mouse mammary glands grew slower than those formed by control cells and gave rise to fewer metastases (Fig. 2C and D). To assess TCF3 function in tumor formation in an independent system, we silenced Tcf3 in the aggressive 4T1 mouse breast cancer cells (Supplementary Fig. S1). Tcf3-silenced 4T1 cells gave rise to slow growing tumors and exhibited dramatically reduced metastasis (Fig. 2E and F). Together, these findings establish that TCF3 plays a key role in maintaining tumor growth.
We found that overexpression of TCF3 did not enhance cell proliferation or tumor growth rates, which were, in some cases, decreased (Supplementary Fig. S2). Thus, while TCF3 is necessary for the maintenance of cancer cell proliferation capacity, its overexpression is insufficient to further enhance it.
Because Tcf3 has been linked to stem cell self-renewal, we tested whether it affects the tumor initiation capacity of breast cancer cells. We injected control and TCF3-silenced MDA-MB-468 cells into mouse mammary glands in limiting dilutions. This revealed that tumor-initiating cell numbers were reduced ∼30-fold in the TCF3-silenced population (Fig. 2G). TCF3 thus maintains the ability of the cancer cells to initiate tumor growth.
TCF3 promotes colony formation by breast cancer cells
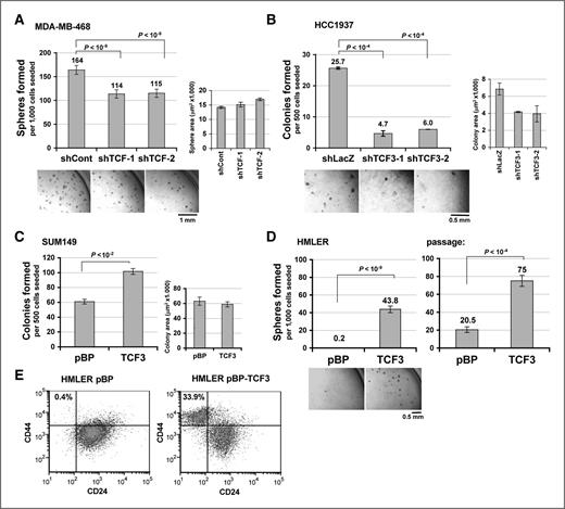
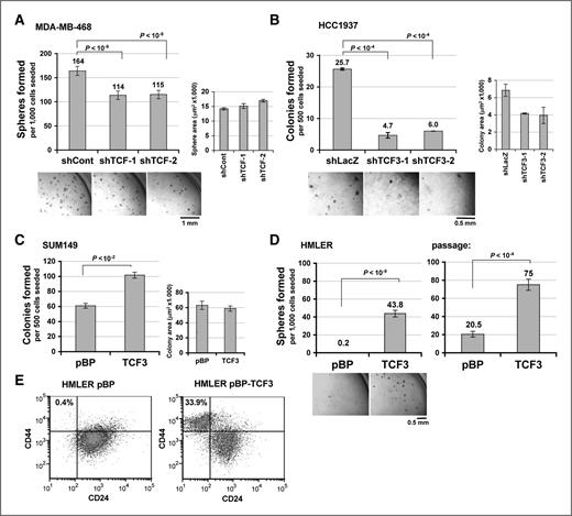
The ability to form single cell-derived colonies is a hallmark trait of normal stem and progenitor cells, and of stem-like cells in cancer (20, 31, 32). We found that TCF3-silenced MDA-MB-468 cells formed significantly fewer colonies (spheres) in liquid medium (Fig. 3A), and the capacity of HCC1937 cells to form 3-dimensional colonies in Matrigel was similarly reduced (the latter do not form spheres in liquid; Fig. 3B).
TCF3 promotes sphere formation. A, spheres formed by control and TCF3-silenced MDA-MB-468 cells in liquid. Representative images are shown. Values indicate mean of 10 replicates (n = 10) ± SEM. Right graph, sphere area. B, Matrigel colonies formed by control and TCF3-silenced HCC1937 cells; n = 3. C, Matrigel colonies formed by control and TCF3-overexpressing SUM149 cells; n = 3. D, left, spheres formed by control (pBP) and TCF3-overexpressing HMLER cells; right, spheres formed upon dissociation and reseeding (passage); n = 10. E, FACS analysis of control and TCF3-overexpressing HMLER cells for CD44 and CD24. CD44high/CD24low percentages are indicated.
TCF3 promotes sphere formation. A, spheres formed by control and TCF3-silenced MDA-MB-468 cells in liquid. Representative images are shown. Values indicate mean of 10 replicates (n = 10) ± SEM. Right graph, sphere area. B, Matrigel colonies formed by control and TCF3-silenced HCC1937 cells; n = 3. C, Matrigel colonies formed by control and TCF3-overexpressing SUM149 cells; n = 3. D, left, spheres formed by control (pBP) and TCF3-overexpressing HMLER cells; right, spheres formed upon dissociation and reseeding (passage); n = 10. E, FACS analysis of control and TCF3-overexpressing HMLER cells for CD44 and CD24. CD44high/CD24low percentages are indicated.
Sphere formation rates of MDA-MB-468 were not enhanced by TCF3 overexpression (data not shown); however, SUM149 basal-like cells (33), which express low levels of endogenous TCF3 (Supplementary Fig. S1), formed more colonies upon its overexpression (Fig. 3C). Transformed human mammary epithelial cells (HMLER; ref. 34) display low baseline rates of sphere formation, and have been informative as to the links between this trait and differentiation state (35, 36). TCF3-overexpressing HMLER cells formed more spheres than control cells (Fig. 3D); furthermore, these cells also formed more spheres after dissociation and reseeding, indicating that TCF3 promotes the self-renewal of sphere-forming cells (Fig. 3D). HMLER populations contain a small fraction of CD44high/CD24low cells, a profile associated with breast cancer tumor-initiating cells (37), and with increased sphere formation capacity (35). TCF3 overexpression led to an increase in CD44high/CD24low HMLER cell numbers (Fig. 3E).
Increased sphere-formation capacity and acquisition of the CD44high/CD24low profile have been shown to occur in cell populations undergoing an epithelial to mesenchymal transition (EMT; ref. 35). TCF3 overexpression in HMLER cells indeed led to induction of EMT-associated genes, as well as to activation of the genes encoding the regulatory transcription factors ZEB1/2 and Twist, and to suppression of miR-200 genes (38, 39; Supplementary Fig. S3). However, these changes were less dramatic than those induced by the powerful EMT regulator, Twist, and involved mostly changes in mesenchymal markers with no decrease in E-cadherin levels (Supplementary Fig. S3). The expression of EMT-associated genes was also changed in TCF3-silenced basal-like cancer cells, but these changes were also not consistent with TCF3 functioning as a canonical inducer of EMT (Supplementary Fig. S4 and data not shown).
Taken together, these results reveal that TCF3 promotes the colony formation capacity of breast cancer cells and the self-renewal of colony forming cells. This stands in contrast to its function in mouse ES cells, where it represses self-renewal (13, 14).
TCF3 has a dual role in Wnt target gene regulation in breast cancer cells
Wnt activity is known to promote breast cancer growth, as well as sphere formation and self-renewal (36, 40, 41). However, Tcf3 has been described as a repressor of Wnt target genes (6, 7, 13, 17). We therefore studied the effects of TCF3 on Wnt target gene expression in basal-like breast cancer cells. Surprisingly, several known targets, such as AXIN2, N-MYC, and MMP7, were downregulated upon TCF3 silencing (Fig. 4A and Supplementary Fig. S5). While some of these genes could be activated in TCF3-silenced cells by Wnt3a treatment, others, such as MMP7, were dependent on TCF3 for Wnt activation (Fig. 4B). In contrast, another group of Wnt targets, including DKK1 and ANKRD1, were dramatically upregulated upon TCF3 silencing (Fig. 4C and Supplementary Fig. S5) and further activated upon Wnt3a stimulation (Fig. 4D), consistent with TCF3-mediated repression. These included the activator LEF1, which was recently shown to be repressed by TCF3 in ES cells (17; Supplementary Fig. S5).
Opposing effects of TCF3 on subsets of Wnt-responsive genes. A, expression of representative TCF3-dependent Wnt-responsive genes in control, TCF3-silenced, and β-catenin-silenced MDA-MB-468 cells, assessed by qRT-PCR. Shown is the mean of triplicate reactions ±SEM. B, levels of indicated genes in shCont and shTCF3 cells treated for 8 hours with Wnt3a or control medium. C and D, expression levels of representative TCF3-repressed Wnt-responsive genes in same samples. E, heat map of 346 Wnt-responsive genes (rows), divided into 2 clusters. Columns represent: shTCF3 (mean of 2 hairpins) versus shCont cells; shβ-catenin versus shCont cells; Wnt3a-treated versus control-treated shCont cells; Wnt3a-treated versus control-treated shTCF3 cells. F, mean expression change (in Log2, ±SEM) of TCF3-repressed and TCF3-dependent Wnt-responsive genes (88 and 60 genes, respectively) in indicated cells relative to shCont. G, expression change of the same genes upon Wnt3a treatment of indicated cells, relative to control-treated cells. H, ChIP of TCF3 in MDA-MB-468 cells. Sites in promoter regions of the indicated genes were qPCR amplified. x-axis, position relative to transcription start site (TSS); y-axis, enrichment in TCF3 versus IgG immunoprecipitate, normalized to β-actin. Blue circles, primer positions; red triangles, 9-base TCF consensus sites; diamonds, 6-base sites. I, luciferase levels in 293T cells transfected with indicated plasmids. Axin2-Luc contains a 5.5 kb region spanning the mouse Axin2 promoter to inron1 region. Shown is mean of triplicate assays relative to renilla luciferase and normalized to TOP-flash only sample ±SEM. *, P < 0.05; **, P < 0.005.
Opposing effects of TCF3 on subsets of Wnt-responsive genes. A, expression of representative TCF3-dependent Wnt-responsive genes in control, TCF3-silenced, and β-catenin-silenced MDA-MB-468 cells, assessed by qRT-PCR. Shown is the mean of triplicate reactions ±SEM. B, levels of indicated genes in shCont and shTCF3 cells treated for 8 hours with Wnt3a or control medium. C and D, expression levels of representative TCF3-repressed Wnt-responsive genes in same samples. E, heat map of 346 Wnt-responsive genes (rows), divided into 2 clusters. Columns represent: shTCF3 (mean of 2 hairpins) versus shCont cells; shβ-catenin versus shCont cells; Wnt3a-treated versus control-treated shCont cells; Wnt3a-treated versus control-treated shTCF3 cells. F, mean expression change (in Log2, ±SEM) of TCF3-repressed and TCF3-dependent Wnt-responsive genes (88 and 60 genes, respectively) in indicated cells relative to shCont. G, expression change of the same genes upon Wnt3a treatment of indicated cells, relative to control-treated cells. H, ChIP of TCF3 in MDA-MB-468 cells. Sites in promoter regions of the indicated genes were qPCR amplified. x-axis, position relative to transcription start site (TSS); y-axis, enrichment in TCF3 versus IgG immunoprecipitate, normalized to β-actin. Blue circles, primer positions; red triangles, 9-base TCF consensus sites; diamonds, 6-base sites. I, luciferase levels in 293T cells transfected with indicated plasmids. Axin2-Luc contains a 5.5 kb region spanning the mouse Axin2 promoter to inron1 region. Shown is mean of triplicate assays relative to renilla luciferase and normalized to TOP-flash only sample ±SEM. *, P < 0.05; **, P < 0.005.
To obtain a broader view of Wnt target dependence on TCF3, we conducted expression profiling of Wnt3a-stimulated control and TCF3-silenced MDA-MB-468 cells, as well as of β-catenin–silenced cells. Indeed, TCF3 silencing led to the repression of a subset of Wnt-responsive genes (TCF3-dependent, 60 genes), and to the upregulation of another subset (TCF3-repressed, 88 genes; Fig. 4E and F and Supplementary File S1), both including well-described targets. These findings indicate that TCF3 has opposing effects on two subsets of Wnt-responsive genes in breast cancer cells.
The TCF3-repressed genes were stimulated by Wnt3a to a higher degree, on average, than the TCF3-dependent genes (Fig. 4G). Interestingly, both groups of targets showed reduced levels of stimulation by Wnt3a in TCF3-silenced cells, but this change was more significant in the TCF3-dependent group (Fig. 4G). This indicates that TCF3 contributes both to the steady-state expression levels of these genes and to their ability to be activated by Wnt. We noted that TCF3 itself was upregulated upon Wnt stimulation and repressed upon β-catenin silencing (Supplementary Fig. S5), indicating that positive regulation of TCF3 is part of the Wnt response.
TCF3 binds the promoters of both dependent and repressed Wnt targets
To determine whether TCF3 could directly regulate Wnt target genes, we tested its binding to representative targets by ChIP. We found that TCF3 occupied the promoters of genes from both the TCF3-dependent and -repressed groups, most highly in sites proximal to the transcription start site (Fig. 4H). AXIN2, whose expression was TCF3-dependent, showed the most bound TCF3, specifically near conserved TCF/LEF consensus binding sites in intron 1 previously shown to be necessary for TCF-mediated activation (42). We found that TCF3 activated a luciferase reporter driven by the regulatory region of Axin2, particularly when co-transfected with β-catenin (Fig. 4I). TCF3 also enhanced the ability of β-catenin to activate the TOP-flash reporter (Fig. 4I), consistent with previous reports (6, 17). These findings indicate that TCF3 may contribute directly to the activation of specific Wnt targets in breast cancer cells.
Effect of TCF3 on the response of breast cancer cells to Wnt stimulation
Wnt3a treatment increased the number of colonies formed by HCC1937 cells, allowing us to examine the effect of TCF3 deficiency on the cells' response to Wnt. We found that TCF3-silenced cells formed more colonies when treated with Wnt3a, yet fewer than those formed by the Wnt3a-treated control cells (Fig. 5A). TCF3 therefore does not suppress the response to Wnt as it does in ES cells, but seems to support it. These results also indicate, however, that TCF3 is not an exclusive positive mediator of Wnt stimulation. Most likely, regulation by TCF3 of genes unrelated to Wnt also contributes to colony formation; indeed Wnt-responsive genes were a minority among the genes deregulated in TCF3-silenced cells (Supplementary Fig. S4). We found that silencing of β-catenin greatly diminished sphere formation by TCF3-overexpressing HMLER cells (Fig 5B), indicating that high TCF3 levels do not negate the requirement of Wnt signaling in support of this process (36).
Role of TCF3 in Wnt-stimulated colony formation. A, Matrigel colonies formed by control or TCF3-silenced HCC1937 cells, treated with Wnt3a (Wnt) or control (Cont). Shown is the mean of 5 replicates ± SEM. B, sphere formation by control (pBP) or TCF3-overexpressing HMLER cells infected with shCont or shβ-Catenin (shβCat) vectors. n = 10. *, P < 0.01. N.S., non-significant.
Role of TCF3 in Wnt-stimulated colony formation. A, Matrigel colonies formed by control or TCF3-silenced HCC1937 cells, treated with Wnt3a (Wnt) or control (Cont). Shown is the mean of 5 replicates ± SEM. B, sphere formation by control (pBP) or TCF3-overexpressing HMLER cells infected with shCont or shβ-Catenin (shβCat) vectors. n = 10. *, P < 0.01. N.S., non-significant.
Tcf3 is expressed in terminal end buds in the developing mouse mammary gland
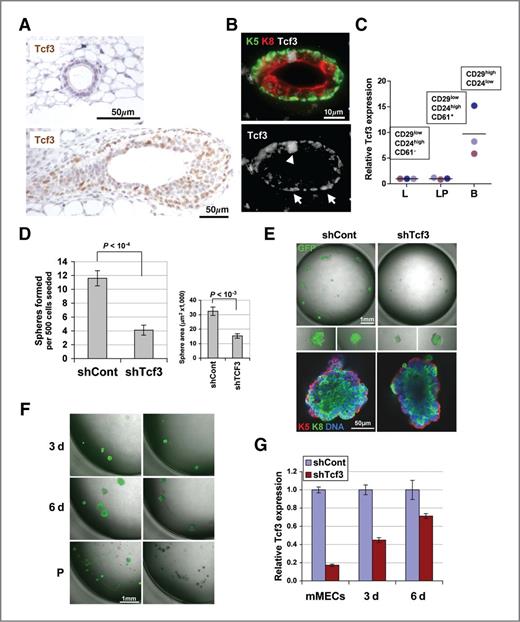
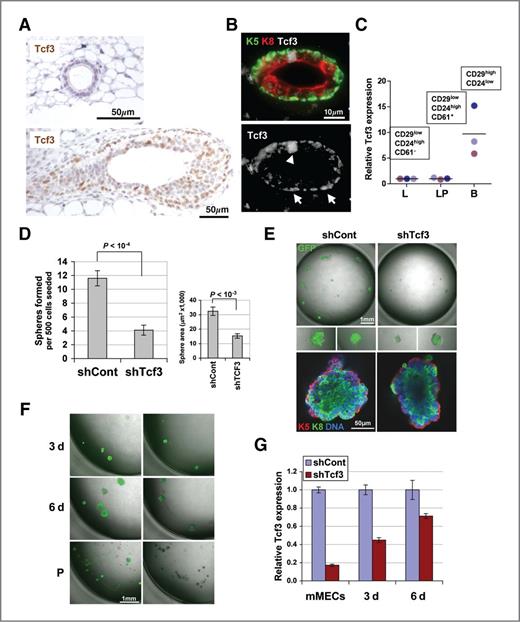
In light of these functions of TCF3 in breast cancers cells, we examined its expression pattern and role in normal mammary cells. Immunohistochemical staining of mouse mammary glands revealed that endogenous Tcf3 is expressed at the highest levels in TEBs (Fig. 6A). These structures lead mammary epithelial growth at puberty and contain proliferating cells that give rise to the differentiated lineages in the ducts (29). Tcf3 was also detected, at lower levels, in both the luminal and basal (myoepithelial) layers of mature ducts (Fig. 6B), with expression being more abundant in basal cells (Fig. 6B and C).
Primary mammosphere formation by MECs is dependent on Tcf3. A, stain of endogenous Tcf3 (brown) in mammary epithelial duct (top) and TEB (bottom) of a 6-week-old mouse. B, immunofluorescent stain of Tcf3 (white) in the basal (K5 labeled, green) and luminal (K8 labeled, red) duct layers, indicated by arrows and arrowheads, respectively. C, Tcf3 levels (qRT-PCR) in luminal (L), luminal progenitor (LP), and basal (B) cell fractions isolated from 6-week-old mice, normalized to luminal fraction. Each colored circle represents a pool of cells isolated from 3 mice (altogether 9 mice analyzed). The indicated markers were used for FACS separation. Bar indicates mean. D, mammospheres formed by shCont-GFP or shTcf3-GFP-infected primary MECs. n = 10. Right, sphere areas. E, top, images of mammospheres in wells expressing GFP; middle, enlarged individual mammospheres; bottom, mammospheres stained with indicated markers. F, representative images of GFP-expressing spheres 3 and 6 days after plating (3d, 6d), and after dissociation and passaging (P). G, Tcf3 expression levels in shCont and shTcf3-infected primary MECs and in spheres grown for 3 or 6 days.
Primary mammosphere formation by MECs is dependent on Tcf3. A, stain of endogenous Tcf3 (brown) in mammary epithelial duct (top) and TEB (bottom) of a 6-week-old mouse. B, immunofluorescent stain of Tcf3 (white) in the basal (K5 labeled, green) and luminal (K8 labeled, red) duct layers, indicated by arrows and arrowheads, respectively. C, Tcf3 levels (qRT-PCR) in luminal (L), luminal progenitor (LP), and basal (B) cell fractions isolated from 6-week-old mice, normalized to luminal fraction. Each colored circle represents a pool of cells isolated from 3 mice (altogether 9 mice analyzed). The indicated markers were used for FACS separation. Bar indicates mean. D, mammospheres formed by shCont-GFP or shTcf3-GFP-infected primary MECs. n = 10. Right, sphere areas. E, top, images of mammospheres in wells expressing GFP; middle, enlarged individual mammospheres; bottom, mammospheres stained with indicated markers. F, representative images of GFP-expressing spheres 3 and 6 days after plating (3d, 6d), and after dissociation and passaging (P). G, Tcf3 expression levels in shCont and shTcf3-infected primary MECs and in spheres grown for 3 or 6 days.
Tcf3 maintains mammosphere formation by mammary epithelial cells
We tested the contribution of Tcf3 to the ability of primary MECs to form mammospheres, a defining trait of stem and progenitor cells (25, 43). We isolated primary MECs from female mice and infected them overnight with a lentivirus coexpressing shTcf3 and green fluorescent protein (GFP), or with a corresponding shCont virus, before seeding in mammosphere culture (21). Tcf3-silenced cells formed dramatically fewer mammospheres, which were smaller in size (Fig. 6D and E). The structure and composition of formed spheres were similar in both groups (Fig. 6E).
We noted that GFP levels progressively declined in the shTcf3 spheres but not in the controls, and further declined upon sphere dissociation and reseeding (Fig. 6F). This suggested a negative selection against Tcf3-silenced cells; indeed, Tcf3 levels progressively rose in shTcf3 spheres (Fig. 6G). Together these findings indicate that Tcf3 deficiency greatly limits the sphere formation capacity of primary MECs.
Tcf3 overexpression inhibits normal mammary duct growth
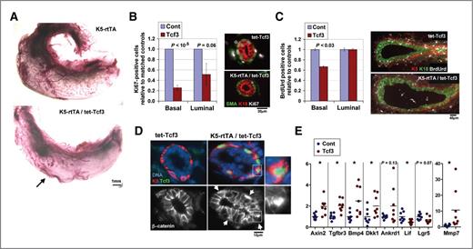
We next tested the effects of Tcf3 overexpression in the mammary gland. We crossed transgenic mice carrying a tetracycline-inducible Tcf3 (tet-Tcf3; ref. 7) with mice expressing the tetracycline-dependent transcription activator under the keratin 5 promoter (K5-rtTA; ref. 24), allowing inducible overexpression of Tcf3 in the basal epithelium (Supplementary Fig. S6). Continuous Tcf3 activation during postpubertal development, from 4 to 9 weeks of age, caused an arrest of ductal growth (Fig. 7A). Interestingly, this effect was reversible: when the transgene was resilenced at 10 weeks of age, epithelial ducts resumed their growth (Supplementary Fig. S7). Short-term activation of Tcf3, for 7 days, reduced proliferation rates in both ducts and TEBs (Fig. 7B and C). While duct structure seemed intact, TEBs often appeared misshapen in Tcf3-induced mice (Supplementary Fig. S6). These findings indicate that the developing mammary ducts are sensitive to increased levels of Tcf3, which disrupt TEB function and ductal growth.
Tcf3 overexpression impairs duct development. A, whole mount-stained mammary glands of a control K5-rtTA mouse and a K5-rtTA/tet-Tcf3 mouse following Tcf3 induction from 3 to 9 weeks of age. Arrow indicates growth end-point. B, Ki67-positive cell numbers in the duct layers of Tcf3-induced (1 week) mice (n = 7) normalized to estrus-matched control mice (set as 1, n = 4). Right, representative images. SMA, smooth muscle actin. Endogenous Tcf3 is not detected at this exposure. C, numbers of BrdUrd-positive cells in TEBs of same mice (9 TEBs in 4 mice), normalized to controls (9 TEBs in 5 mice). Right: composite images of stained TEBs. D, costaining of β-catenin (white) and Tcf3 (green) in ducts of control or Tcf3-induced (1 week) mice. Arrows, nuclear β-catenin; insets, selected individual cells. E, expression levels of the indicated genes in the mammary epithelia of control and Tcf3-induced (1 week) mice. Circles, individual mice, n = 8 in each group; bars, mean. *, P < 0.05.
Tcf3 overexpression impairs duct development. A, whole mount-stained mammary glands of a control K5-rtTA mouse and a K5-rtTA/tet-Tcf3 mouse following Tcf3 induction from 3 to 9 weeks of age. Arrow indicates growth end-point. B, Ki67-positive cell numbers in the duct layers of Tcf3-induced (1 week) mice (n = 7) normalized to estrus-matched control mice (set as 1, n = 4). Right, representative images. SMA, smooth muscle actin. Endogenous Tcf3 is not detected at this exposure. C, numbers of BrdUrd-positive cells in TEBs of same mice (9 TEBs in 4 mice), normalized to controls (9 TEBs in 5 mice). Right: composite images of stained TEBs. D, costaining of β-catenin (white) and Tcf3 (green) in ducts of control or Tcf3-induced (1 week) mice. Arrows, nuclear β-catenin; insets, selected individual cells. E, expression levels of the indicated genes in the mammary epithelia of control and Tcf3-induced (1 week) mice. Circles, individual mice, n = 8 in each group; bars, mean. *, P < 0.05.
These results contrast with the hyperproliferation and tumorigenesis induced by Wnt or β-catenin overactivity in the mammary gland (40, 44, 45). Interestingly, high levels of nuclear β-catenin appeared in basal cells in the mammary glands of Tcf3-induced mice (Fig. 7D), as was previously observed in the skin (6). Tcf3 could potentially bind β-catenin and hold it in an inactive state (17); however, various Wnt-stimulated genes, including Axin2, Tgfbr3, and Mmp7, were upregulated upon Tcf3 activation (Fig. 7E), supporting the notion that Tcf3 can promote target activation in particular settings. Interestingly, Tcf3 also induced EMT-associated genes, including Zeb1/2 and Twist, and repressed the miR-200 genes (Supplementary Fig. S8). Together, these findings indicate that while Tcf3 activation leads to the induction of some Wnt targets, it does not mimic the effects of β-catenin overactivation in the mammary gland.
Discussion
The manner in which transcriptional programs are controlled in cancer cells to generate specific differentiation states is poorly understood. The striking expression pattern of TCF3 in breast cancers, its known functions in embryonic and epidermal stem cells, and its association with the Wnt pathway, raised the possibility that this factor is involved in the regulation of cancer cell traits. Our findings reveal that TCF3 controls components of the gene expression program active in breast cancer cells, and promotes tumor growth and initiation.
The functions of Tcf3 are highly context-dependent, and it conducts contrasting roles in embryonic and epidermal stem cells (7–9, 11, 13). We show that in breast cancer cells, TCF3 promotes stem cell-associated traits, including sphere-formation capacity, the self-renewal of sphere-forming cells, and tumor initiation capacity. While TCF3 silencing reduces proliferation rates and tumor growth, its ectopic overexpression is often also detrimental to proliferation. Cells are therefore sensitive to accurate levels of TCF3, potentially due to its interaction with other proteins whose functions affect phenotypic outcome.
TCF3 was shown to act primarily as a transcriptional repressor of Wnt target genes as well as of genes unrelated to the Wnt pathway (4, 7, 13, 16, 17). We found that in breast cancer cells, while a subset of Wnt targets is indeed repressed by TCF3, a distinct group of targets are dependent on it for their steady-state expression as well as for activation by Wnt. The activity of TCF3 thus seems to differ between breast cancer and ES cells. While TCF3 might enhance the expression of certain genes indirectly, we show that it in fact binds the promoters of at least some of the Wnt targets whose expression is TCF3-dependent, suggesting its direct involvement in their regulation. Tcf3 mutants lacking the ability to interact with β-catenin act as dominant repressors (13, 14, 17); however, wild-type TCF3 enhances the activation of a heterologous reporter by β-catenin, as previously shown (6, 17). Moreover, we show that TCF3 and β-catenin coactivate a reporter driven by the regulatory region of Axin2, a Wnt target that is bound by endogenous TCF3, downregulated upon its silencing, and upregulated upon activation of the transgenic Tcf3. TCF3 may thus contribute to gene activation in particular contexts.
TCF3-silenced cells respond to Wnt3a stimulation, but form fewer colonies than Wnt3a-treated control cells. This is consistent with our finding that Wnt3a can upregulate some of the TCF3-dependent targets in TCF3-silenced cells, but not others. TCF3 thus positively contributes to Wnt stimulation of targets, as well as to its phenotypic effect, but is not the exclusive mediator of Wnt stimulation. In addition, TCF3 regulates genes unrelated to Wnt, which apparently support proliferation and colony formation.
Many of the genes deregulated by TCF3 silencing or overexpression encode proteins involved in cytoskeletal structure, cell–cell junctions, or cell–matrix interactions. TCF3 overexpression led to the activation of structural genes associated with EMT, as well as of the central EMT and “stemness” regulators ZEB1/2, Twist, and miR-200 (38, 39). However, TCF3 was not capable of inducing a full EMT on its own, and did not significantly affect cell motility and invasiveness (Supplementary Fig. S3 and data not shown). Basal-like breast cancers express EMT markers more often than luminal cancers, yet they largely maintain epithelial traits (28, 46–48); the nature of the contribution of TCF3 to the phenotype of these cells along the epithelial–mesenchymal line is therefore of interest.
Tcf3 expression in the normal mouse mammary gland places it at the most crucial structure driving mammary duct postpuberty development—the TEBs. Silencing of Tcf3 in primary MECs largely inhibited mammosphere formation, indicating a dysfunction in this respect of mammosphere-forming cells, namely stem and progenitor cells (25, 43). This finding mirrors the effects of TCF3 silencing on human cancer cells.
Tcf3 overexpression disrupted mammary ductal growth, indicating that TEBs, where Tcf3 is most highly expressed, are sensitive to its levels. Tcf3 overexpression clearly did not mimic the proproliferative effects of Wnt or β-catenin overexpression in the gland. The nuclear accumulation of β-catenin observed upon Tcf3 induction could indicate its sequestration and inactivation (6, 17). Nevertheless, Wnt targets were induced in these epithelia. Growth inhibition by Tcf3 therefore likely reflects its complex regulation of Wnt-related and -unrelated genes. The effects of Tcf3 on stem cell function and differentiation in the normal mammary gland require further elucidation.
Together, our findings identify TCF3 as a novel regulatory link between normal stem cells and malignant cells, and shed light on the mechanisms controlling the aggressive phenotypes of basal-like breast tumors.
Disclosure of Potential Conflicts of Interest
No potential conflicts of interest were disclosed.
Authors' Contributions
Conception and design: M. Slyper, A. Shahar, A. Bar-Ziv, I. Ben-Porath
Development of methodology: M. Slyper, A. Shahar, A. Bar-Ziv, T. Peretz, I. Ben-Porath
Acquisition of data (provided animals, acquired and managed patients, provided facilities, etc.): M. Slyper, A. Shahar, A. Bar-Ziv, B. Maly, T. Peretz
Analysis and interpretation of data (e.g., statistical analysis, biostatistics, computational analysis): M. Slyper, A. Shahar, A. Bar-Ziv, R.Z. Granit, T. Hamburger, B. Maly, I. Ben-Porath
Administrative, technical, or material support (i.e., reporting or organizing data, constructing databases): T. Hamburger, T. Peretz
Writing, review, and/or revision of the manuscript: M. Slyper, A. Shahar, A. Bar-Ziv, I. Ben-Porath
Study supervision: I. Ben-Porath
Acknowledgments
The authors thank Yuval Dor, Eli Pikarsky, Rotem Karni, and Reba Condiotti for reviewing of the manuscript, and Uri Gat, Wenjun Guo and Itamar Simon for helpful advice. The authors also thank Elaine Fuchs for tet-Tcf3 mice, Stuart Yuspa for K5-rtTA mice, Marganit Farago for Wnt3a media, Dan Lehmann for FACS assistance, Yoav Smith for bioinformatics assistance, Norma E. Kidess-Bassir for histological preparation, and Tal Hadar, Hadas Masury, Bracha Romberg, Na'ama Shefer, and Alia Hassan for technical assistance.
Grant Support
This study was supported by Israel Science Foundation grants 1560/07 and 859/09, by Israel Ministry of Health grant 3000006003, and by an Israel Cancer Association grant.
The costs of publication of this article were defrayed in part by the payment of page charges. This article must therefore be hereby marked advertisement in accordance with 18 U.S.C. Section 1734 solely to indicate this fact.






