Abstract
Downregulating the leukocyte adhesion molecules expressed by endothelial cells that line tumor blood vessels can limit the entry of immune effector cells into the tumor mass, thereby contributing to tumoral immune escape. Egfl7 (also known as VE-statin) is a secreted protein specifically expressed by endothelial cells in normal tissues and by cancer cells in various human tumors. High levels of Egfl7 correlate with higher tumor grade and poorer prognosis. Here we show that expression of Egfl7 in breast and lung carcinoma cells accelerates tumor growth and metastasis in immunocompetent mice but not in immunodeficient mice. Tumors expressing Egfl7 were infiltrated relatively poorly by immune cells and were characterized by reduced levels of immunostimulatory cytokines [IFN-γ, interleukin-12 (IL-12)] and fewer endothelial adhesion molecules [intercellular adhesion molecule 1 (ICAM-1) and vascular cell adhesion molecule 1 (VCAM-1)]. In vitro studies revealed that Egfl7 inhibited the expression of leukocyte adhesion molecules by endothelial cells, preventing lymphocyte adhesion. In contrast, Egfl7 did not exert any effects on immune cell activation. Human breast cancer lesions expressing high levels of Egfl7 also expressed less ICAM-1 and VCAM-1 in their blood vessels, also indicating an inverse correlation between expression levels of Egfl7 and IFN-γ. Thus, Egfl7 expression in tumors promotes tumor progression by reducing the expression of endothelial molecules that mediate immune cell infiltration. Our findings highlight a novel mechanism through which tumors escape immune control. Cancer Res; 71(23); 7176–86. ©2011 AACR.
Introduction
Blood vessels are essential for the growth of most solid tumors and for metastasis. Within a tumor, new blood vessels, formed mostly by endothelial cells, sustain the nutriment and oxygen supplies of the developing mass (1). The tumor endothelium forms an imperfect, tortuous, and leaky barrier (2). Metastatic cells enter the blood circulation through this endothelium (intravasation) and spread across the organism as an alternative route to lymphatic metastasis (3–5). On the other hand, infiltration of circulating immune cells, such as natural killer (NK) cells and CD8+ cytotoxic T lymphocytes, into the tumor mass plays a part in the control of tumor growth through IFN-γ and cytotoxic-based mechanisms (6–9). To destroy tumor cells, circulating immune cells must first infiltrate the tumor mass. The tumor blood vessel endothelium, although imperfectly tight, actively protects tumor cells from the immune system through its barrier function. The transmigration of leukocytes through the endothelium is a normal process, which, during inflammation, results in the infiltration of circulating cells from the blood stream into tissues. Such extravasation depends on a complex set of interactions between leukocytes and endothelial membrane receptors, which, on the endothelial side, involves E- and P-selectin, intercellular adhesion molecule 1 (ICAM-1), vascular cell adhesion molecule 1 (VCAM-1), and platelet/endothelial cell adhesion molecule (PECAM)/CD31 as the main actors (10). Tumor escape from immunity may be achieved by preventing infiltration of effector immune cells (11) through the downregulation of these endothelial adhesion molecules (12–15).
We originally characterized Egfl7 (VE-statin) as a gene specifically expressed by blood vessel endothelial cells in normal organs during development and in the adult (16, 17). In human cancer, this specificity of expression is lost as Egfl7 has been detected in tumor cells themselves, in addition to endothelial cells. Its expression levels correlate with a higher tumor grade in glioma (18) and colon cancer patients (19), and with a poorer prognosis and higher metastatic score in hepatocarcinoma patients (20). Although these observations suggested a role for Egfl7 in cancer progression, its direct role in tumor development has not been studied yet. Here, we show that Egfl7 is an endogenous regulator of endothelial cell activation, which, when expressed by tumor cells, protects the tumor from the host immunity.
Materials and Methods
Cells
Mouse mammary carcinoma 4T1 [American Type Culture Collection (ATCC) CRL-2539], lung adenocarcinoma LLC1 (ATCC CRL-1642), and Jurkat (ATCC TIB-152) cells were obtained from ATCC and were not further tested or authenticated. 4T1 and Jurkat cells were cultured in RPMI, 10% FBS, 100 U/mL penicillin, and 100 μg/mL streptomycin. LLC1 cells were cultured in Dulbecco's Modified Eagle's Medium (DMEM), 10% FBS, 100 U/mL penicillin, and 100 μg/mL streptomycin. Human primary umbilical vein endothelial cells (HUVEC, Lonza) were cultured in endothelial cell growth medium (EGM-2) and used between passages 1 and 5. Conditioned medium was produced by incubating 4T1-Ctrl or 4T1-Egfl7 cells (2 × 104/cm2) in EBM-2 (Lonza), 0.2% BSA for 24 hours. Medium was filtered (0.22 μm) before use. All cells were cultured in a humidified 95% air/5% CO2 incubator at 37°C.
Cloning
The mouse Egfl7 cDNA was cloned in frame with a C-terminal influenza hemagglutinin (HA)-coding sequence in the pMSCV plasmid (Clontech), allowing the production of retrovirus after transfection in HEKGP cells. 4T1 and LLC1 cells were infected with control or Egfl7-coding viruses, and whole-cell populations were selected for puromycin resistance (4 μg/mL) for 7 days.
Transfection
HUVECs were plated in 2-cm2 well plates (25,000 cells/cm2) and transfected the next day with 10 nmol/L siRNA (Dharmacon) in Primefect siRNA reagent (Lonza) mixed with EGM-2. After 24 hours, EGM-2 was added and cells were cultured for 24 or 48 hours.
Tumor models
Eight-week-old female Balb/c, C57Bl/6, and severe combined immunodeficient (SCID)-beige mice were purchased from Charles River (7 mice per experimental group in each experiment unless otherwise stated). 4T1 and LLC1 cells (5 × 105/50 μL) were injected either in the mammary fat pad (Balb/c, SCID-beige) or s.c. (C57Bl/6). Tumors were measured using an electronic caliper and volume calculated as volume = width × width × length × π/6 (21). Mice were housed according to European legislation; all protocols were approved by the local ethics committee (#CEEA02/2009).
Tumor vessel perfusion
Blood vessel leakage was assessed by injecting 100 μL of PBS, 0.5 mg/mL Lycopersicon esculentum lectin-FITC (Vector Laboratories) and 2.5 mg/mL Dextran (70 kD)–Texas Red (Molecular Probes) in the tail vein. Mice were euthanized after 10 minutes, and tumors were collected and processed for cryosection. Hypoxia was estimated after peritoneal injection of 0.15 mol/L NaCl and 60 mg/kg pimonidazole-HCl (Hypoxyprobe, HPI). Mice were sacrificed after 30 minutes, after which tumors were collected, embedded in paraffin, and hypoxyprobe detected by immunohistochemistry.
Immunohistochemistry
Tumors were either fixed in 4% paraformaldehyde and embedded in paraffin, and sectioned (7 μm) or frozen in OCT compound, sectioned at 10 μm, and postfixed with 1% paraformaldehyde (5 minutes). Immunostaining was carried out using antibodies as listed in Supplementary Table S1. For necrosis analysis, sections were stained with hematoxylin and eosin, and necrotic areas were identified as unstained regions. Apoptotic cells were visualized using the Terminal Transferase Recombinant Kit (Roche). Proliferating cells were detected by staining with a Ki-67 antibody (Roche). For optical microscopy, sections were counterstained with hematoxylin. For immunofluorescence microscopy, cell nuclei were labeled by incubating in 4′, 6-diamidino-2-phenylindole (DAPI) solution (1 μg/mL, Sigma) for 1 minute at room temperature. Slides were analyzed using an Axioplan2 or an AxioImagerZ1 microscope (Zeiss) and AxioVs V4.8.2.0 software or a confocal LSM710 microscope (Zeiss) using the ZEN2008 software (MICPaL). Angiogenic hot spots were analyzed by image analysis of CD31-stained sections using ImageJ v1.42q software (22).
Tumor endothelial cell isolation
Freshly collected tumors (n = 6/group) were minced and dissociated in DMEM, 1 mg/mL collagenase-I, 10 μg/mL DNase-I for 30 minutes at 37°C, and filtered (90 μm and 40 μm mesh). Cells from each tumor were treated separately. Cells were incubated in red blood cell lysis buffer (Sigma) for 5 minutes at room temperature. Washed cells were incubated in DMEM, 0.2% FBS containing a rat anti-mouse CD16/CD32 (Fc-block, BD-Pharmingen, 553141, 1 μg/106 cells) for 1 hour at 4°C, then with anti-rat IgG–coated magnetic beads (Dynabeads, Invitrogen) which had been incubated with a rat anti-mouse CD45 antibody (BD-Pharmingen, 550539) for 20 minutes at 4°C. CD45− cells were collected and incubated with magnetic beads preincubated with a rat anti-mouse CD31/PECAM antibody (BD-Pharmingen, 553370) for 20 minutes at 4°C. CD45−/CD31+ and CD45−/CD31− cells were separated and lysed in TRIzol. Enrichment was evaluated by measuring the expression levels of CD31.
Quantitative reverse transcriptase-PCR
Cells or tissues were homogenized in TRIzol (Life Technologies). Total RNA was extracted and reverse transcribed using a high capacity cDNA reverse transcription kit (Life Technologies). Quantitative reverse transcriptase PCR (RT-PCR) was carried out using TaqMan gene expression assays, reagents, and conditions (Life Technologies).
Western blotting
Proteins were extracted in RIPA buffer, analyzed by 12% SDS-PAGE, and blotted onto Immobilon-P. Egfl7-HA, cleaved caspase-3, and actin were detected using specific antibodies from Covance (HA.11 Clone 16B12, 1:1,500), Cell signaling (9664S, 1:1,000), and Santa Cruz Biotechnology (sc-1615, 1:1,000), respectively. Chemiluminescence was measured using the Luminescent Image System (LAS3000, Fujifilm).
Adhesion assay
For T-lymphocyte adhesion assays, Jurkat cells (1 × 106) were incubated with DiI (2 μmol/L, Molecular Probes) for 10 minutes at 37°C and allowed to adhere (105 cells/cm2) onto a monolayer of confluent HUVECs for 20 minutes at 22°C. Fluorescent Jurkat cells were counted under a UV microscope.
Immune cell activation
To generate dendritic cells, bone marrow–derived cells were cultured in Iscove's Modified Dulbecco's Medium supplemented with 10% FBS and 1% of supernatant from granulocyte macrophage colony-stimulating factor (GM-CSF)–expressing J558-GM-CSF-cells for 14 days. Cells (105 cells per well) were stimulated or not with 1 μg/mL lipopolysaccharide (LPS) for 24 hours in the presence or absence of 150 ng/mL mouse recombinant (r)Egfl7 (23). Interleukin (IL)-6 and IL-12p40 were quantified in the supernatants by ELISA (BD-Biosciences). For NK cell function, mouse liver mononuclear cells were labeled with APC-conjugated anti-CD5 and PE-conjugated anti-NK1.1 monoclonal antibodies. CD5−/NK1.1+ cells were sorted using a FACSAria (BD-Biosciences), cultured in RPMI, 5% FCS (104 cells per well) and stimulated with 10 ng/mL IL-12 and 10 ng/mL IL-18 in the presence or absence of 150 ng/mL rEgfl7 for 48 hours. IFN-γ production was analyzed in supernatants by ELISA (eBiosciences). T cells were purified from spleens by negative selection using a Dynal T-cell isolation kit (Life Technologies). T cells (105 cells per well) were cultured in RPMI, 5% FCS and stimulated or not with plate-bound anti-CD3 (5 μg/mL) and soluble anti-CD28 (1 μg/mL), in the presence or absence of 150 ng/mL rEgfl7 for 48 hours. IFN-γ production was analyzed in supernatants by ELISA. Proliferation was assessed 96 hours later, using AlamarBlue (Life technologies).
Human tumor samples
Human tumors were collected, processed, and stored at the anatomopathology laboratory of the Centre Oscar Lambret (Lille, France). Tissues were fixed in 4% paraformaldehyde (Prolabo) and embedded in paraffin. Sections (4 μm) were stained using a polyclonal anti-hEgfl7 antibody (1:30, R&D, AF3638) in a Discovery automat [Ventana (G. Lauridant-Philippin and F. Soncin; personal communication)]. Other immunostainings were carried out using specific antibodies against ICAM-1 (1:50, Abcam Ab53013) and VCAM-1 (1:500, Abcam Ab98954). Slides were analyzed by 2 independent observers and compared with corresponding hematoxylin and phloxin safran-stained slides for identification of the tumor subregions. Tumors were classified from 0+ (no Egfl7 staining) to 3+ (intense Egfl7 staining).
Statistics
In each experiment, data points have been collected at least in triplicate. The Mann–Whitney and Wilcoxon tests were used to compare the mean values between groups (*, P < 0.05; **, P < 0.01; ***, P < 0.001). Error bars in graphs represent the calculated SE.
Results
Egfl7 promotes tumor growth and metastasis
To study the potential role of Egfl7 in tumor development, mouse 4T1 breast cancer cells were infected with a retrovirus encoding the full length, HA-tagged mouse Egfl7 (4T1-Egfl7) or with a control virus (4T1-Ctrl). When implanted into the mammary fat pad of syngeneic Balb/c mice, 4T1-Egfl7 cells formed tumors that showed a marked accumulation of Egfl7 (Fig. 1A and B). These tumors grew much faster in volume than 4T1-Ctrl tumors and, accordingly, the mean final weight of 4T1-Egfl7 tumors was twice as high as that of 4T1-Ctrl tumors (Fig. 1C). Mice bearing 4T1-Egfl7 tumors also had 3.6 times higher frequency of lung metastasis when compared with 4T1-Ctrl tumors (Fig. 1D). As in vivo experiments can vary with the cell lines and animal models used, we carried out similar experiments using the LLC1 lung carcinoma cell line implanted in syngeneic C57BL/6 mice. LLC-Egfl7 cells also produced tumors that grew faster than LLC-Ctrl cells (Fig. 1E). The effects of Egfl7 on tumor growth and metastasis in vivo were not due to intrinsic modifications of the tumor cell properties as expression of Egfl7 had no effects on 4T1 and LLC1 proliferation, migration, or clone formation in anchorage-independent conditions in vitro (Supplementary Fig. S1).
Egfl7 promotes tumor growth and metastasis. A, 4T1-Ctrl and 4T1-Egfl7 cells were injected into the mammary fat pads of Balb/c mice and tumors were dissected after 27 days. Tumor extracts (75 μg) were analyzed by Western blotting using anti-HA and anti-actin antibodies to visualize the expression of exogenous Egfl7 in reference to actin in 2 representative samples of each condition. B, tumor sections were immunostained using a specific anti-Egfl7 antibody (brown) to visualize the higher levels of expression in 4T1-Egfl7 tumors; bar, 100 μm. C, 4T1-Ctrl (○) and 4T1-Egfl7 (▪) cells were implanted into the mammary fat pads of Balb/c mice at day 0 and growing tumors measured over time; inset, average final weights of 4T1-Ctrl and 4T1-Egfl7 tumors. D, left, lungs of mice bearing 4T1-Ctrl and 4T1-Egfl7 primary tumors were dissected and photographed; arrows, macrometastases; right, average numbers of lung surface macrometastases counted in each animal group. E, LLC-Ctrl (○) or LLC-Egfl7 (▪) were injected in the skin of C57Bl/6 mice and tumors measured at regular times after injection; inset, average weights of LLC-Ctrl and LLC-Egfl7 tumors after 25 days. Data are representative of a set of 4 and 3 experiments carried out in similar conditions using 4T1 and LLC1 models, respectively. *, P < 0.05.
Egfl7 promotes tumor growth and metastasis. A, 4T1-Ctrl and 4T1-Egfl7 cells were injected into the mammary fat pads of Balb/c mice and tumors were dissected after 27 days. Tumor extracts (75 μg) were analyzed by Western blotting using anti-HA and anti-actin antibodies to visualize the expression of exogenous Egfl7 in reference to actin in 2 representative samples of each condition. B, tumor sections were immunostained using a specific anti-Egfl7 antibody (brown) to visualize the higher levels of expression in 4T1-Egfl7 tumors; bar, 100 μm. C, 4T1-Ctrl (○) and 4T1-Egfl7 (▪) cells were implanted into the mammary fat pads of Balb/c mice at day 0 and growing tumors measured over time; inset, average final weights of 4T1-Ctrl and 4T1-Egfl7 tumors. D, left, lungs of mice bearing 4T1-Ctrl and 4T1-Egfl7 primary tumors were dissected and photographed; arrows, macrometastases; right, average numbers of lung surface macrometastases counted in each animal group. E, LLC-Ctrl (○) or LLC-Egfl7 (▪) were injected in the skin of C57Bl/6 mice and tumors measured at regular times after injection; inset, average weights of LLC-Ctrl and LLC-Egfl7 tumors after 25 days. Data are representative of a set of 4 and 3 experiments carried out in similar conditions using 4T1 and LLC1 models, respectively. *, P < 0.05.
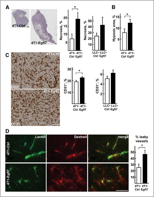
In vivo, 4T1-Egfl7 tumors displayed larger necrotic areas than did 4T1-Ctrl tumors (Fig. 2A) and a similar tendency was observed in LLC1 tumors. Hypoxia was higher in 4T1-Egfl7 tumors than in controls (Fig. 2B), whereas the apoptosis, cleaved caspase-3 levels, and Ki-67 proliferation indexes were comparable between tumors (Supplementary Fig. S2). Microvessel density in angiogenic hot spots was slightly increased in 4T1-Egfl7 tumors when compared with controls but was not significantly different between LLC1 tumors (Fig. 2C). Interestingly, 4T1-Egfl7 tumor blood vessels were much more permeable than were 4T1-Ctrl vessels (Fig. 2D), and although excessive edema was not observed, blood lakes were more frequent in LLC-Egfl7 tumors than in LLC-Ctrl tumors (2.7% ± 0.93% and 1.1% ± 0.4% of the tumor area, respectively).
Increased necrosis, hypoxia, angiogenesis, and permeability in 4T1-Egfl7 tumors. A, left, 4T1-Ctrl and 4T1-Egfl7 tumor sections were stained with hematoxylin and eosin and necrosis identified as unstained areas; bars, 1 mm; right, necrotic areas were quantified as a percentage of total tumor area in the 4T1 and the LLC1 models. B, 4T1-Ctrl and 4T1-Egfl7 tumors were analyzed for hypoxia in 15 nonoverlapping sections of 4T1-Ctrl and 4T1-Egfl7 tumors. C, left, sections of 4T1-Ctrl and 4T1-Egfl7 tumors immunostained for CD31/PECAM (brown) to visualize the tumor endothelium; bar, 100 μm; right, quantification of CD31+ vessels in angiogenic hot spots in the 4T1 and LLC1 tumors; the area fraction represents the percentage of stained area in 20 nonoverlapping 2.4-mm2 fields. D, mice bearing 4T1-Ctrl or 4T1-Egfl7 tumors were injected with L. esculentum-fluorescein isothiocyanate (FITC) lectin and Dextran-Texas Red. Tumors were dissected and analyzed by fluorescent microscopy. Red staining outside FITC-stained vessels indicates blood leakage; bar, 100 μm. Histogram on the right indicates the mean percentage of leaky vessels counted in 25 independent 0.15-mm2 fields of 4T1-Ctrl and 4T1-Egfl7 tumors. *, P < 0.05.
Increased necrosis, hypoxia, angiogenesis, and permeability in 4T1-Egfl7 tumors. A, left, 4T1-Ctrl and 4T1-Egfl7 tumor sections were stained with hematoxylin and eosin and necrosis identified as unstained areas; bars, 1 mm; right, necrotic areas were quantified as a percentage of total tumor area in the 4T1 and the LLC1 models. B, 4T1-Ctrl and 4T1-Egfl7 tumors were analyzed for hypoxia in 15 nonoverlapping sections of 4T1-Ctrl and 4T1-Egfl7 tumors. C, left, sections of 4T1-Ctrl and 4T1-Egfl7 tumors immunostained for CD31/PECAM (brown) to visualize the tumor endothelium; bar, 100 μm; right, quantification of CD31+ vessels in angiogenic hot spots in the 4T1 and LLC1 tumors; the area fraction represents the percentage of stained area in 20 nonoverlapping 2.4-mm2 fields. D, mice bearing 4T1-Ctrl or 4T1-Egfl7 tumors were injected with L. esculentum-fluorescein isothiocyanate (FITC) lectin and Dextran-Texas Red. Tumors were dissected and analyzed by fluorescent microscopy. Red staining outside FITC-stained vessels indicates blood leakage; bar, 100 μm. Histogram on the right indicates the mean percentage of leaky vessels counted in 25 independent 0.15-mm2 fields of 4T1-Ctrl and 4T1-Egfl7 tumors. *, P < 0.05.
Egfl7-expressing tumors are less infiltrated by immune cells
Interestingly, a detailed observation revealed the presence of numerous small round cells in the lumen of 4T1-Egfl7 tumor blood vessels, whereas these cells were less frequently observed within the tumor tissue itself. In contrast, 4T1-Ctrl tumors had very few cells accumulated in their blood vessels and the tumor tissue appeared more granular than that in 4T1-Egfl7 tumors (Fig. 3A). As these cells resembled circulating or infiltrated immune cells, staining for CD3ϵ, a global marker of T lymphocytes, was conducted. The 4T1-Egfl7 tumor tissue contained 69% fewer CD3ϵ+ cells than did the 4T1-Ctrl tumors, with most of the CD3ϵ+ cells remaining in the lumens of the blood vessels (Fig. 3B). Staining for CD4+ and CD8+ cells showed that both T-cell populations were affected, with a 42% and 45% decrease in the respective number of cells infiltrated in 4T1-Egfl7 tumors when compared with 4T1-Ctrl (Fig. 3C; Supplementary Fig. S3). These effects were not restricted to the T-cell lineage as the numbers of infiltrated B-lymphocytes (CD19+), macrophages (CD68+), NK cells (NKp46+), and dendritic cells (CD11c+) were decreased by more than half in 4T1-Egfl7 tumors when compared with 4T1-Ctrl tumors (Fig. 3C; Supplementary Fig. S3). These findings were correlated with large differences in the transcript levels of immunostimulating cytokines IFNγ and IL-12β, and, to a lesser extent, IL-1α and IL-1β, the levels of which were strongly reduced in 4T1-Egfl7 tumors when compared with controls (Supplementary Table S2). Similar results were obtained using the LLC-C57BL/6 model; LLC-Egfl7 tumors expressed much less CD3E and IFN-γ transcripts than LLC-Ctrl tumors (Supplementary Table S3). On the other hand, the spleens of Balb/c mice carrying 4T1-Ctrl or 4T1-Egfl7 tumors showed no significant differences in the relative numbers of T lymphocytes (CD3ϵ+, TCR+) and B lymphocytes (CD19+), or of NK cells (NKp46+), suggesting that the immune depletion was not systemic in mice carrying 4T1-Egfl7 tumors but was locally restricted to the tumor tissue (Supplementary Fig. S4).
Egfl7 prevents the infiltration of immune cells into 4T1-Egfl7 tumors. A, hematoxylin and eosin staining of 27-day tumors shows numerous small nucleated cells accumulated in the lumens of 4T1-Egfl7 tumor blood vessels (right, arrows), such cells are rare in 4T1-Ctrl tumor blood vessels (left, arrows); bar, 100 μm. B, CD3ϵ immunostaining of tumor sections (brown) shows a large infiltration of T lymphocytes in 4T1-Ctrl tumors (left, arrows pointing to some). Most of the CD3ϵ+ cells remained in the vessel lumens of 4T1-Egfl7 tumors (right, arrows); bar, 100 μm; right, average numbers of infiltrated CD3ϵ+ cells (outside of blood vessels) counted in 30 independent 0.15-mm2 fields. C, average numbers of cells positive for the indicated molecule counted within the tumor masses in 25 independent 0.15-mm2 fields. Data are representative of 2 experiments carried out in similar conditions. **, P < 0.01; ***, P < 0.001.
Egfl7 prevents the infiltration of immune cells into 4T1-Egfl7 tumors. A, hematoxylin and eosin staining of 27-day tumors shows numerous small nucleated cells accumulated in the lumens of 4T1-Egfl7 tumor blood vessels (right, arrows), such cells are rare in 4T1-Ctrl tumor blood vessels (left, arrows); bar, 100 μm. B, CD3ϵ immunostaining of tumor sections (brown) shows a large infiltration of T lymphocytes in 4T1-Ctrl tumors (left, arrows pointing to some). Most of the CD3ϵ+ cells remained in the vessel lumens of 4T1-Egfl7 tumors (right, arrows); bar, 100 μm; right, average numbers of infiltrated CD3ϵ+ cells (outside of blood vessels) counted in 30 independent 0.15-mm2 fields. C, average numbers of cells positive for the indicated molecule counted within the tumor masses in 25 independent 0.15-mm2 fields. Data are representative of 2 experiments carried out in similar conditions. **, P < 0.01; ***, P < 0.001.
Together, these results show that 4T1-Egfl7 tumors formed a local immunodeficient environment.
The effects of Egfl7 on tumor growth depend on the immune system
To directly assess the importance of the host immune system on the effects of Egfl7, 4T1-Ctrl, and 4T1-Egfl7, cells were injected in the mammary gland of immunosuppressed SCID-beige mice, which lack functional T lymphocytes, B lymphocytes, and NK cells. As expected, 4T1-Ctrl tumors grew much faster and induced a higher rate of metastasis in SCID-beige mice when compared with Balb/c immunocompetent mice (Fig. 4), thus confirming the repressing effects of immune cells on tumor development. On the other hand, expression of Egfl7 in tumor cells failed to accelerate tumor growth and metastasis in SCID-beige mice so that no differences between the growth rates of 4T1-Ctrl and 4T1-Egfl7 tumors could be seen anymore.
Egfl7 has no effects in the absence of a functional immune system. A, 4T1-Ctrl (○) and 4T1-Egfl7 (▪) cells were injected into the mammary fat pads of immunosuppressed SCID-beige mice and the developing tumors were measured overtime. Overlays of growth curves of 4T1-Ctrl (dashed) and 4T1-Egfl7 tumors (dotted) implanted in Balb/c mice in similar conditions are plotted at the same scale for comparison; inset, average final weights of 4T1-Ctrl and 4T1-Egfl7 tumors. B, left, lungs were dissected and photographed; arrows, macrometastases; right, average numbers of macrometastases counted at the surface of lungs of each animal group.
Egfl7 has no effects in the absence of a functional immune system. A, 4T1-Ctrl (○) and 4T1-Egfl7 (▪) cells were injected into the mammary fat pads of immunosuppressed SCID-beige mice and the developing tumors were measured overtime. Overlays of growth curves of 4T1-Ctrl (dashed) and 4T1-Egfl7 tumors (dotted) implanted in Balb/c mice in similar conditions are plotted at the same scale for comparison; inset, average final weights of 4T1-Ctrl and 4T1-Egfl7 tumors. B, left, lungs were dissected and photographed; arrows, macrometastases; right, average numbers of macrometastases counted at the surface of lungs of each animal group.
Thus, the effects of Egfl7 on tumor growth and metastasis depend on an active host immune system.
Egfl7 represses leukocyte adhesion molecules in tumor endothelial cells
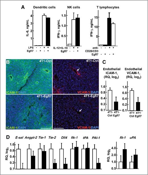
We next addressed the potential effects of Egfl7 on the functions of immune cells. rEgfl7, which was active as an inhibitor of platelet-derived growth factor (PDGF)-BB–induced smooth muscle migration [Supplementary Fig. S5A, (refs. 16, 23)], had no effect on the LPS-induced release of IL-6 (Fig. 5A) and IL-12p40 (Supplementary Fig. S5B) by dendritic cells. Similarly, rEgfl7 did not affect IFN-γ production by NK cells stimulated with IL-12 and IL-18 and failed to modulate the anti-CD3/anti-CD28–stimulated production of IFN-γ by T lymphocytes (Fig. 5A) as well as their proliferation (Supplementary Fig. S5B).
Egfl7 alters the tumor endothelium characteristics. A, dendritic cells (1 × 105, left) were cultured for 24 hours in the presence of LPS and rEgfl7 where indicated (+) and IL-6 was quantified in the supernatants. NK cells (5 × 104, middle) were incubated for 48 hours with IL-12 and IL-18 and with rEgfl7 where indicated (+) and IFN-γ was quantified in the supernatants. Purified splenic T lymphocytes (5 × 105, right) were stimulated with plate-bound anti-CD3 and soluble anti-CD28 in the presence of rEgfl7 where indicated (+) for 48 hours and production of IFN-γ in the supernatants was quantified. B, 4T1-Ctrl and 4T1-Egfl7 tumors were sectioned and immunostained for ICAM-1 (left, green) or VCAM-1 (right, red) and counterstained with DAPI (blue); bars, 100 μm. C, relative quantities (RQ) of ICAM-1 and VCAM-1 transcripts measured by quantitative RT-PCR in endothelial cells isolated from 4T1-Egfl7 and 4T1-Ctrl tumors. For each sample, levels were normalized to the actin expression levels. Data are expressed at 2(−ΔΔCt), taking 4T1-Ctrl values as reference. D, expression levels of the indicated genes in endothelial cells isolated from 4T1-Ctrl (white bars) and 4T1-Egfl7 (black bars) tumors as assessed by quantitative RT-PCR as above. Data are representative of 2 experiments carried out in similar conditions.
Egfl7 alters the tumor endothelium characteristics. A, dendritic cells (1 × 105, left) were cultured for 24 hours in the presence of LPS and rEgfl7 where indicated (+) and IL-6 was quantified in the supernatants. NK cells (5 × 104, middle) were incubated for 48 hours with IL-12 and IL-18 and with rEgfl7 where indicated (+) and IFN-γ was quantified in the supernatants. Purified splenic T lymphocytes (5 × 105, right) were stimulated with plate-bound anti-CD3 and soluble anti-CD28 in the presence of rEgfl7 where indicated (+) for 48 hours and production of IFN-γ in the supernatants was quantified. B, 4T1-Ctrl and 4T1-Egfl7 tumors were sectioned and immunostained for ICAM-1 (left, green) or VCAM-1 (right, red) and counterstained with DAPI (blue); bars, 100 μm. C, relative quantities (RQ) of ICAM-1 and VCAM-1 transcripts measured by quantitative RT-PCR in endothelial cells isolated from 4T1-Egfl7 and 4T1-Ctrl tumors. For each sample, levels were normalized to the actin expression levels. Data are expressed at 2(−ΔΔCt), taking 4T1-Ctrl values as reference. D, expression levels of the indicated genes in endothelial cells isolated from 4T1-Ctrl (white bars) and 4T1-Egfl7 (black bars) tumors as assessed by quantitative RT-PCR as above. Data are representative of 2 experiments carried out in similar conditions.
We thus investigated whether Egfl7 could alter the recruitment of immune cells within the tumors. Expression of cell adhesion molecules such as E- and P-selectins, ICAM-1, VCAM-1, and CD31/PECAM, by endothelial cells plays a crucial role in leukocyte rolling and adhesion before transendothelial migration (10). We detected high levels of expression of ICAM-1 and VCAM-1 in 4T1-Ctrl tumor blood vessels, whereas expression was weak in 4T1-Egfl7 tumors (Fig. 5B). To confirm this observation, we isolated CD45−/CD31+ endothelial cells from tumors. In agreement with the immunostainings, the expression levels of ICAM-1 and VCAM-1 in endothelial cells purified from 4T1-Egfl7 tumors were reduced by 57% and 70%, respectively, when compared with levels in controls (Fig. 5C). Endothelial cells isolated from 4T1-Egfl7 tumors also expressed much lower levels of E-selectin (Fig. 5D). These results provide a likely explanation for the observed deficit of immune cells and cytokines within 4T1-Egfl7 tumors. In addition, endothelial genes involved in promoting vessel integrity, maturation, and quiescence, such as Tie-2 and PAI-1, were repressed by more than 80% in endothelial cells of 4T1-Egfl7 tumors, whereas expression of uPA was increased in these cells (Fig. 5D). Expression of Dll4 was strongly repressed, in agreement with the observed increased vascular density and hypoxia, but in apparent contradiction with the enhanced tumor development (24). Of note, flt-1 expression was strongly increased in 4T1-Egfl7 tumor endothelial cells, and the expression levels of CD31/PECAM, P-selectin, VE-cadherin, eNOS, and of the integrin subunits αv, α3, β1, and β3 were not modified (not shown).
Together, these results suggest that the decreased frequency of immune cells within 4T1-Egfl7 tumors is due to the inhibition of their recruitment rather than to the repression of their functions, and corresponds to phenotypic modifications of the endothelium.
Egfl7 directly regulates leukocyte adhesion on endothelial cells
The possibility that Egfl7 directly affects the expression of leukocyte adhesion molecules by endothelial cells was studied in vitro using the Jurkat T-cell lymphoma model of immune cell adhesion on human primary HUVECs, a model known to depend on ICAM-1 and VCAM-1 (25). Treatment of HUVECs with medium conditioned by 4T1-Egfl7 cells reduced the number of T-lymphocytes adhering onto the endothelial monolayer by half when compared with cells incubated with a medium conditioned by 4T1-Ctrl cells (Fig. 6A). Repressing the endogenous egfl7 gene in endothelial cells using RNA interference (Supplementary Fig. S6A) doubled the number of T-lymphocytes adhering to HUVECs when compared with control (Fig. 6B). This correlated with a large increase in expression of E-selectin, VCAM-1, and ICAM-1 transcripts, whereas expression of P-selectin and CD31/PECAM was not affected (Fig. 6C). Furthermore, repressing either ICAM-1 or VCAM-1 (Supplementary Fig. S6B and S6C) in endothelial cells treated with a siRNA targeting Egfl7 reduced the effects of this latter siRNA on T-cell adhesion (Fig. 6D), suggesting that the repressing effects of Egfl7 depends directly on the repression of ICAM-1 and VCAM-1.
Egfl7 prevents the adhesion of T lymphocytes on endothelial cells. A, left, DiI-labeled Jurkat T lymphocytes were seeded onto a monolayer of confluent HUVECs that had been treated for 24 hours with a medium conditioned by 4T1-Ctrl (CM-Ctrl) or 4T1-Egfl7 (CM-Egfl7) cells; bar, 100 μm; right, values represent the average numbers of adhering Jurkat cells counted in 15 independent 2.4-mm2 fields. B, left, DiI-labeled Jurkat T lymphocytes were seeded onto a monolayer of confluent HUVECs that had been transfected with a control siRNA (si-Ctrl) or a siRNA targeting Egfl7 (si-Egfl7); bar, 100 μm; right, values represent the average numbers of adhering Jurkat cells counted (as in A). These experiments are representative of 3 experiments carried out in similar conditions. C, expression levels of E-selectin (E-sel), P-selectin (P-sel), VCAM-1, ICAM-1, and CD31/PECAM measured by quantitative RT-PCR in HUVECs transfected with a control siRNA (si-Ctrl) or a siRNA targeting Egfl7 (si-Egfl7). Levels are expressed at 2(−ΔΔCt), taking si-Ctrl values as reference. D, DiI-labeled Jurkat T lymphocytes were seeded onto a monolayer of confluent HUVECs that had been previously transfected with a control siRNA (si-Ctrl) or siRNAs targeting Egfl7 (si-Egfl7), ICAM-1 (si-ICAM-1), or VCAM-1 (si-VCAM-1) and quantified; values represent the average numbers of adhering Jurkat cells counted in 9 independent 2.4-mm2 fields. *, P < 0.05. RQ, relative quantities.
Egfl7 prevents the adhesion of T lymphocytes on endothelial cells. A, left, DiI-labeled Jurkat T lymphocytes were seeded onto a monolayer of confluent HUVECs that had been treated for 24 hours with a medium conditioned by 4T1-Ctrl (CM-Ctrl) or 4T1-Egfl7 (CM-Egfl7) cells; bar, 100 μm; right, values represent the average numbers of adhering Jurkat cells counted in 15 independent 2.4-mm2 fields. B, left, DiI-labeled Jurkat T lymphocytes were seeded onto a monolayer of confluent HUVECs that had been transfected with a control siRNA (si-Ctrl) or a siRNA targeting Egfl7 (si-Egfl7); bar, 100 μm; right, values represent the average numbers of adhering Jurkat cells counted (as in A). These experiments are representative of 3 experiments carried out in similar conditions. C, expression levels of E-selectin (E-sel), P-selectin (P-sel), VCAM-1, ICAM-1, and CD31/PECAM measured by quantitative RT-PCR in HUVECs transfected with a control siRNA (si-Ctrl) or a siRNA targeting Egfl7 (si-Egfl7). Levels are expressed at 2(−ΔΔCt), taking si-Ctrl values as reference. D, DiI-labeled Jurkat T lymphocytes were seeded onto a monolayer of confluent HUVECs that had been previously transfected with a control siRNA (si-Ctrl) or siRNAs targeting Egfl7 (si-Egfl7), ICAM-1 (si-ICAM-1), or VCAM-1 (si-VCAM-1) and quantified; values represent the average numbers of adhering Jurkat cells counted in 9 independent 2.4-mm2 fields. *, P < 0.05. RQ, relative quantities.
Expression of ICAM-1, VCAM-1, and IFN-γ is repressed in human tumors expressing Egfl7
To validate our observations in human cancers, expression of ICAM-1, VCAM-1, and IFN-γ was analyzed in a series of human breast carcinomas which were selected on the basis of their expression levels of Egfl7 in tumor cells (G. Lauridant-Philippin and F. Soncin; personal communication). Within the same lesion, there was a 23% and 13% decrease in the numbers of blood vessels expressing ICAM-1 and VCAM-1, respectively, when these vessels were in close proximity to tumor cells expressing high levels of Egfl7, when compared with areas where expression of Egfl7 was low (peritumoral; Fig. 7A and B). Furthermore, the levels of expression of IFN-γ were inversely correlated with the levels of expression of egfl7 measured in a series of human breast tumor samples (Fig. 7C).
High expression of Egfl7 correlates with low VCAM-1, ICAM-1, and IFN-γ in human tumors. A, expression of Egfl7 (top, brown) and ICAM-1 (bottom, brown) was analyzed by immunohistochemistry in a human breast ductal invasive carcinoma (noted SBR II, RE+, RP+, and HER2 0). The tumor tissue, which expresses large amounts of Egfl7 within tumor cells (top left, *), shows low levels of ICAM-1 in adjacent blood vessels (bottom left, arrows). The peritumoral region, which expresses low levels of Egfl7, mostly in blood vessels (top right, *), shows strong expression of ICAM-1 in blood vessel endothelium (bottom right, arrows). B, expression of ICAM-1 and VCAM-1 in blood vessels was quantified as the mean percentage of positive vessels in 25 independent 0.15-mm2 fields in tumors expressing low (0+, n = 5) and high (3+, n = 5) levels of Egfl7. *, P < 0.05. C, human breast carcinomas (n = 12 per group) were analyzed for expression of Egfl7 (black bars) and IFN-γ (gray bars) by quantitative RT-PCR. For each sample, data were normalized to the β2-microglobulin expression levels. Data are expressed at 2(−ΔΔCt), taking the lowest average value as reference for each gene. RQ, relative quantities.
High expression of Egfl7 correlates with low VCAM-1, ICAM-1, and IFN-γ in human tumors. A, expression of Egfl7 (top, brown) and ICAM-1 (bottom, brown) was analyzed by immunohistochemistry in a human breast ductal invasive carcinoma (noted SBR II, RE+, RP+, and HER2 0). The tumor tissue, which expresses large amounts of Egfl7 within tumor cells (top left, *), shows low levels of ICAM-1 in adjacent blood vessels (bottom left, arrows). The peritumoral region, which expresses low levels of Egfl7, mostly in blood vessels (top right, *), shows strong expression of ICAM-1 in blood vessel endothelium (bottom right, arrows). B, expression of ICAM-1 and VCAM-1 in blood vessels was quantified as the mean percentage of positive vessels in 25 independent 0.15-mm2 fields in tumors expressing low (0+, n = 5) and high (3+, n = 5) levels of Egfl7. *, P < 0.05. C, human breast carcinomas (n = 12 per group) were analyzed for expression of Egfl7 (black bars) and IFN-γ (gray bars) by quantitative RT-PCR. For each sample, data were normalized to the β2-microglobulin expression levels. Data are expressed at 2(−ΔΔCt), taking the lowest average value as reference for each gene. RQ, relative quantities.
Discussion
We show here that Egfl7 is a natural repressor of endothelial cell activation. It inhibits the expression of endothelial adhesion molecules and consequently reduces the adhesion of lymphocytes onto the endothelium. When placed in a tumor context, these effects result in an increased escape from immunity and a more rapid tumor growth.
The few previous studies that have described the expression of Egfl7 in human cancers all suggested that Egfl7 could promote tumor growth and metastasis (18–20), but no experimental study had addressed the direct role of Egfl7 in tumor development. Here, the results obtained using 2 independent tumor models and mouse genetic backgrounds validate this initial hypothesis made on clinical observations. Furthermore, overexpressing Egfl7 in experimental tumors allowed us to understand its functions in more detail. Egfl7 is not an oncogene as it does not confer per se intrinsic proliferative or invasive properties to lung or breast tumor cells in vitro. In vivo, Egfl7 shows no effects on tumor growth when compared with growth controls, in the absence of a functional immune system. Our data indicate that the effects of Egfl7 on tumor growth and metastasis are rather indirect: Egfl7 promotes tumor escape from immunity, which, in turn, promotes tumor progression. Interestingly, Egfl7 has no effect on the immune cells themselves. Indeed, it does not directly activate dendritic cells, NK cells, or T lymphocytes and does not affect their activation status upon stimulation. The main effect of Egfl7 is to repress the tumor endothelium activation so that immune cells remain sequestered in the blood circulation, thus preventing their infiltration within the tumor mass. This explains why all immune cells analyzed were underrepresented in tumors expressing Egfl7, regardless of the cell type. Our in vitro adhesion assays indicate that this diminished recruitment of immune cells is directly mediated by Egfl7 through the downregulation of endothelial adhesion molecules. The downregulation of endothelial adhesion molecules in tumors (12–15) and in human cancers (12, 14, 26) had already been observed. Egfl7 favors tumor escape from immunity by downregulating the expression of endothelial adhesion molecules through mechanisms that are still elusive. Of note, Egfl7 was recently reported to downregulate the NF-κB pathway in human coronary artery endothelial cells after an ischemia/reoxygenation treatment (27). Based on this observation and our results, it is thus possible that a direct repression of the NF-κB pathway by Egfl7 in endothelial cells contributes to the repression of ICAM-1 and, possibly, that of VCAM-1 and E-selectin.
We also observed that expression of Egfl7 in tumors increases blood vessel permeability and decreases expression of Tie-2 when compared with that of controls, suggesting that the endothelium integrity is altered in the presence of Egfl7. Because Egfl7 was shown to inhibit PDGF-BB–induced smooth muscle cell migration (16), it is likely that its expression prevents the recruitment of perivascular cells to newly formed tumor blood vessels, thus decreasing vascular tightness. Such a lack of vessel integrity is commonly observed in tumors (2) and is proposed to favor tumor spreading through metastasis (4, 28). Interestingly, overexpression of angiopoietin-2 in tumors also increases vessel permeability but correlates with a higher rate of immune cell infiltration within the primary tumors, and with a reduced tumor growth rate (29). Together, these observations suggest that, depending on the conditions, the disruption of the endothelium might lead both to a reduced primary tumor and to an increase in metastasis, which could explain the observed dual anti–primary tumor/prometastatic effects of antiangiogenic therapies (30, 31).
In human breast tumor cells, we observed that expression of Egfl7 corresponds to a local decrease in ICAM-1 and VCAM-1 expression in adjacent blood vessels, whereas more distant vessels are not affected. This suggests that Egfl7 has local effects on blood vessels in human tumors that are similar to those observed in experimental tumors in mice. The inverse correlation between the expression levels of Egfl7 in human tumors and those of IFN-γ further validates our hypothesis and suggests that Egfl7 produces an immunodeficient environment within human breast cancer tissues.
Tumor escape from immunity is undoubtedly an interesting process to consider for the design of therapeutic tools aimed at preventing cancer progression and metastasis. Egfl7 therefore represents a new target for interfering with this process. The fact that Egfl7 maintains the normal endothelium in a nonactivated state, however, implies that one should investigate this path with caution, as interfering with the properties of Egfl7 for treating cancer may produce adverse side effects in normal organs.
Disclosure of Potential Conflicts of Interest
F. Soncin is Directeur de Recherche of the Institut National de la Santé et de la Recherche Médicale. No potential conflicts of interest were disclosed by other authors.
Acknowledgments
The authors thank Drs. G. Pages and I. Wolowczuk for reagents; R. Shapiro and R. Pierce for correcting the manuscript; and T. Chassat for help with animals.
Grant Support
The study was supported by Ligue Nationale contre le Cancer (Equipe Labellisée La Ligue, F. Soncin), Institut National du Cancer (F. Soncin N°2008-053, F. Trottein R08046EE/RPT08003EEA), and Association pour la Recherche sur le Cancer (F. Soncin). S. Pinte was supported by a postdoctoral grant from Institut National du Cancer, and S. Delfortrie was supported by a CNRS-Région Nord-Pas de Calais PhD fellowship.
The costs of publication of this article were defrayed in part by the payment of page charges. This article must therefore be hereby marked advertisement in accordance with 18 U.S.C. Section 1734 solely to indicate this fact.






