Abstract
We previously identified serine protease HtrA1 as a downregulated gene in epithelial ovarian cancer (EOC), but the functional consequence of loss of HtrA1 in EOC remains largely unclear. Here, we report that loss of HtrA1 attenuates anoikis—a critical physiologic barrier for tumor metastasis. In response to loss of anchorage, HtrA1 expression was upregulated in SKOV3 cells, resulting in autocatalytic activation of HtrA1. Stable knockdown of HtrA1 in SKOV3 and TOV21G cells resulted in resistance to anoikis due to enhanced activation of epidermal growth factor receptor (EGFR)/AKT pathway. In suspended SKOV3 cells, enhanced expression of HtrA1 inhibited EGFR/AKT pathway, leading to increased cell death, whereas protease-inactive mutant HtrA1 failed to result in either the inhibition of EGFR/AKT pathway or increased cell death, suggesting the requirement of HtrA1 protease activity in regulating anoikis. Immunoprecipitation and immunofluorescence assays revealed that HtrA1 interacted with EGFR not only on the cell membrane but also in the nucleus. Most importantly, downregulation of HtrA1 significantly enhanced the peritoneal dissemination of SKOV3ip1 cells in nonobese diabetic/severe combined immunodeficient mice, with increased phospho-EGFR level in corresponding tumor nodules compared with that in xenografts originated from the control cells. Taken together, these data reveal for the first time a novel function of HtrA1 in promoting anoikis by attenuating activation of EGFR/AKT pathway that may contribute to its metastasis suppression capacity, thus providing a possible explanation for the aggressive nature of human ovarian tumors with downregulated HtrA1. Cancer Res; 70(8); 3109–18. ©2010 AACR.
Introduction
Epithelial ovarian cancer (EOC) is the leading cause of death among gynecologic diseases in Western countries (1, 2). More than 70% of patients with EOC are diagnosed at advanced stage, characterized by intraperitoneal carcinomatosis with massive ascites. The extensive intra-abdominal disease is difficult to eradicate completely by surgery. Most patients require aggressive chemotherapy and suffer from relapsed cancer (3, 4). Understanding the molecular mechanisms that contribute to the metastatic dissemination of ovarian cancer has important implications in eradicating this life-threatening disease.
We previously identified serine protease HtrA1 as a downregulated gene in most EOC (5), but the functional consequence of loss of HtrA1 in EOC remains largely unclear. Increasing evidence suggests the involvement of HtrA1 downregulation in tumor progression and metastasis. HtrA1 expression is frequently downregulated in metastatic foci of various tumors compared with primary tumors, such as melanoma (6), prostate cancer (7, 8), sarcoma (9), and lung cancer (10). Additionally, higher loss of HtrA1 is strongly associated with poor prognosis in human mesothelioma (11) and glioma (12). HtrA1 expression is also downregulated in metastatic ovarian cancer compared with normal ovary tissue, suggesting a possible modulating role of HtrA1 in ovarian cancer metastasis (13). However, to our best knowledge, the mechanisms by which loss of HtrA1 promotes the development of secondary tumors have not been reported.
As a physiologic barrier to developing metastasis, epithelial cells normally undergo apoptosis, by a process termed “anoikis,” due to loss of contact with extracellular matrix (14–16). Acquisition of resistance to anoikis is therefore a prerequisite for EOC cells to survive in ascitic fluids before forming metastatic foci. Interestingly, HtrA1 is recognized as a proapoptotic factor in EOC (5, 17). Forced expression of full-length HtrA1 is sufficient to induce apoptosis of ovarian cancer cells. Considering downregulation of proapoptotic proteins renders anoikis resistance in breast cells (18), we hypothesized that HtrA1 might influence metastasis by regulating detachment-induced apoptosis. Here, we provide evidence for a previously unknown role of HtrA1 in regulating metastasis of ovarian cancer, which links downregulation of HtrA1 with increased resistance to anoikis through deregulated epidermal growth factor receptor (EGFR) survival pathway.
Materials and Methods
Cell culture, transfection, and drug treatment
Human ovarian cancer cell lines SKOV3 and TOV21G and human embryonal kidney cell line HEK293T were obtained from the American Type Culture Collection. OV167 cell line was established as described previously (17). SKOV3ip1 cell line was a kind gift from Dr. Ellen Vitetta (UT Southwestern Graduate School of Biomedical Science, Dallas, Texas). Cells were transfected with plasmids using Lipofectamine Plus (Invitrogen). Human EGF was purchased from R&D Systems. Erlotinib was purchased from Chemie Tek, Inc. PD98059 and LY294002 were purchased from Calbiochem.
Plasmids
Protease-active wild-type (WT) HtrA1, protease-inactive mutant (SA) HtrA1, and protease-active Mac25-deleted (ΔMac25) construct in pcDNA3.1 plasmids were generated as previously described (17, 19). Lentiviral plasmid SFFV-Luc was kindly provided by Dr. Yasuhiro Ikeda (Mayo Clinic, Rochester, MN). HtrA1 targeting shRNA (sh1 and sh2) and nontargeting (NT) shRNA were purchased from Sigma-Aldrich.
Western blot analysis
Western blot analysis was performed as described previously (17). Cell lysates were analyzed with the following antibodies: anti-HtrA1, phospho-EGFR (p-EGFR; Tyr992), EGFR, phospho-AKT (p-AKT), AKT, p44/42 mitogen-activated protein kinase (MAPK), MAPK, cleaved caspase-3, and β-actin. Anti-HtrA1 antibody was rabbit polyclonal antibody raised as previously described (19). Monoclonal antibody against β-actin was purchased from Sigma-Aldrich. All other antibodies were obtained from Cell Signaling Technology. Densitometric analysis was performed for immunoblots from three independent experiments using Scion Image software. Expression values of phosphorylated signals were normalized with corresponding total expression and indicated as fold change over the controls.
Anoikis assay
Anoikis was induced as previously described (20). Specifically, cells were transferred from standard adhesive plates to ultralow cluster plates (Corning) and incubated for the indicated time points at the density of 0.5 × 106 to 1 × 106 cells/mL. Cells were allowed to reattach in adhesive plates, cultured overnight, and followed by Coomassie staining or MTT assay performed as previously described (17).
Flow cytometry
Cells (1 × 106) were incubated with 2 μg/mL propidium iodide (PI) solution at room temperature for 15min in the dark. Apoptotic cells were quantified by flow cytometry (Becton Dickinson) using a single laser-emitting excitation light at 488 nm.
Immunoprecipitation
HEK293T cells were transiently cotransfected with EGFR plus WT, SA, or ΔMac25 HtrA1 expression plasmids and, 24 h later, lysed on ice for 0.5 h. Immunoprecipitates were obtained using either mouse anti-EGFR or rabbit anti-HtrA1 antibodies conjugated to protein A/G–agarose (Santa Cruz Biotechnology).
Immunostaining and confocal microscopy
Immunofluorescence staining with EGFR, HtrA1, and Hoechst DNA dye in OV167 and SKOV3 cells was done as described previously (21). Laser-scanning confocal microscopy was performed on a Zeiss LSM510 with krypton-argon and helium-neon lasers.
In vivo metastasis assay
All mice were handled according to the Guide for the Care and Use of Laboratory Animals. The procedures were approved by the Institutional Animal Care and Use Committee at the Mayo Clinic College of Medicine. Female nonobese diabetic (NOD)/severe combined immunodeficient mice (SCID) mice (National Cancer Institute-Frederick Cancer Research and Development Center), aged 4 to 6 wk, were used for this study, with six mice in each group. SKOV3ip1 cells were reengineered to express luciferase (SKOV3ip-luc). SKOV3ip-luc cells (2.5 × 106) with NT or HtrA1 shRNA were injected into the abdomen of mice. Bioluminescent reporter imaging was performed to monitor the seeding of SKOV3ip-luc cells on the 7th, 14th, and 21st day after injection. Bioluminescent signals were recorded using the Xenogen IVIS System. On the 28th day after inoculation, all mice were sacrificed due to generation of ascites and laparotomy was performed.
Immunohistochemical studies
The tumors were fixed in 10% paraformaldehyde for 24 h and paraffin embedded. Then, 4-μm-thick consecutive sections were cut for immunohistochemistry for HtrA1, p-EGFR, and cleaved caspase-3 as previously described (17). The positive cells were counted from five randomly selected high-power fields and expressed as percentages of total cells counted.
Statistical analysis
Two-tailed Student's t test and ANOVA followed by Newman-Keuls test were performed using Prism 3.0 (GraphPad Software). P < 0.05 was considered statistically significant.
Results
Expression of HtrA1 is upregulated during anoikis
To elucidate the effects of HtrA1 on anoikis, we first examined the effects of detachment on SKOV3 cells with endogenous HtrA1 expression. Western blot analysis confirmed activation of apoptosis on attachment withdrawal and showed cleaved caspase-3 increasing in a time-dependent manner (Fig. 1A). Twenty-four hours after detachment, HtrA1 expression was upregulated (Fig. 1A), resulting in autoactivation with increasing 35-kDa proteolytic fragment, as previously reported (17).
Loss of HtrA1 attenuates anoikis. A, upregulated expression of HtrA1 induced by loss of attachment. SKOV3 cells were cultured in suspension for indicated time points. Immunoblot was performed with antibodies against HtrA1, cleaved caspase-3 (C-caspase-3), or β-actin. B, knockdown of HtrA1 in SKOV3 cells with HtrA1 shRNAs (sh1 and sh2). C and D, downregulated HtrA1 leads to increased cell survival of suspended cells. SKOV3 clonal cells (1 × 106; NT, sh1, and sh2) were grown in suspension for 0 to 3 d and subsequently transferred into six-well adhesive plates followed by Coomassie staining (C) or MTT assay (D). Columns, mean of three separate experiments; bars, SD. *, P < 0.05; **, P < 0.01.
Loss of HtrA1 attenuates anoikis. A, upregulated expression of HtrA1 induced by loss of attachment. SKOV3 cells were cultured in suspension for indicated time points. Immunoblot was performed with antibodies against HtrA1, cleaved caspase-3 (C-caspase-3), or β-actin. B, knockdown of HtrA1 in SKOV3 cells with HtrA1 shRNAs (sh1 and sh2). C and D, downregulated HtrA1 leads to increased cell survival of suspended cells. SKOV3 clonal cells (1 × 106; NT, sh1, and sh2) were grown in suspension for 0 to 3 d and subsequently transferred into six-well adhesive plates followed by Coomassie staining (C) or MTT assay (D). Columns, mean of three separate experiments; bars, SD. *, P < 0.05; **, P < 0.01.
Downregulation of HtrA1 renders cell resistance to anoikis in vitro
We next determined the effect of loss of HtrA1 on anoikis in ovarian cancer cells. Previously described SKOV3 clonal cells with NT or HtrA1 shRNA (sh1 and sh2) were used (21). Western blot analysis confirmed efficient knockdown of HtrA1 by sh1 and sh2 (Fig. 1B). Cells were prevented from attachment for 0 to 3 days and subsequently transferred to adhesive plates. Strikingly, Coomassie staining showed that downregulation of HtrA1 led to a significantly increased cell survival compared with the control after 48 hours in suspension (Fig. 1C). MTT assay indicated a ∼1.5-fold protection from cell death on 48 hours by knockdown of HtrA1, reaching ∼2.5-fold by 72 hours (Fig. 1D). Consistent with these results, higher levels of cleaved caspase-3 were observed in NT cells compared with HtrA1 knockdown cells after cell detachment (Supplementary Fig. S1). Similar results were obtained in TOV21G cells (Supplementary Fig. S2). Soft agar assay revealed increased numbers of colonies in HtrA1 knockdown cells compared with the control cells, suggesting that loss of HtrA1 promotes anchorage-independent growth (Supplementary Fig. S3). These data suggest a novel role for loss of HtrA1 in mediating anoikis resistance.
HtrA1 downregulation attenuates anoikis through EGFR signaling
In an attempt to elucidate the mechanism by which loss of HtrA1 confers cell resistance to anoikis, we compared the survival signals between HtrA1-expressing and knockdown cells. We first examined the potential involvement of EGFR signaling because EGFR is commonly overexpressed in many human malignant tumors of epithelial origin and often associated with an aggressive phenotype implying a poor prognosis (22). When cells were grown on adhesive plates, there was a mild increase in p-EGFR in HtrA1 knockdown cell lines, sh1 and sh2, without remarkable influences on the activities of its downstream mediators, AKT and MAPK signals (Fig. 2A). Interestingly, when cells were cultured in suspension, there was a significant increase in the level of EGFR phosphorylation in two HtrA1 knockdown cell lines, sh1 and sh2. Densitometric analysis indicated a 4-, 3-, and 1.5-fold higher levels of p-EGFR in sh1 and sh2 cells than in NT control cells at 4, 8, and 24 hours after suspension, respectively (Fig. 2B and C). Moreover, this activation translated into increased activation of its downstream mediators. The levels of both p-AKT and phospho-MAPK (p-MAPK) were at least 1.5-fold higher in cells lacking HtrA1 than in the controls at each time point (Fig. 2B and C). These data suggest that loss of HtrA1 results in increased activity of EGFR pathway, which may play a role in resistance to anoikis.
Downregulation of HtrA1 leads to increased activity of EGFR pathway. A, mild increase of EGFR activation in HtrA1 knockdown cells under attachment condition (Att). B and C, significantly enhanced activation of EGFR pathway in HtrA1 knockdown cells during suspension culture. SKOV3 clonal cells (1 × 106; NT, sh1, and sh2) were grown in suspension (Sus) for the indicated hours. Levels of indicated signals were determined by Western blot analysis (B), and densitometry analysis of p-EGFR, p-AKT, and p-MAPK levels was performed (C). Expression values of phosphorylated signals were normalized with corresponding total expression and indicated as fold change over the controls (SKOV3 with stable transfection of NT shRNA). Columns, mean of three separate experiments; bars, SD. *, P < 0.05; **, P < 0.01.
Downregulation of HtrA1 leads to increased activity of EGFR pathway. A, mild increase of EGFR activation in HtrA1 knockdown cells under attachment condition (Att). B and C, significantly enhanced activation of EGFR pathway in HtrA1 knockdown cells during suspension culture. SKOV3 clonal cells (1 × 106; NT, sh1, and sh2) were grown in suspension (Sus) for the indicated hours. Levels of indicated signals were determined by Western blot analysis (B), and densitometry analysis of p-EGFR, p-AKT, and p-MAPK levels was performed (C). Expression values of phosphorylated signals were normalized with corresponding total expression and indicated as fold change over the controls (SKOV3 with stable transfection of NT shRNA). Columns, mean of three separate experiments; bars, SD. *, P < 0.05; **, P < 0.01.
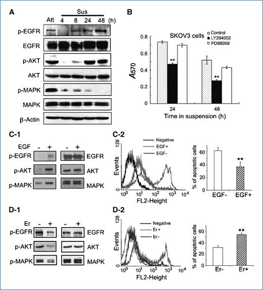
Next, we performed time course experiments to examine EGFR signaling in more detail in SKOV3 cells before and after suspension. The results showed that loss of contact led to remarkably decreased activities of EGFR, AKT, and MAPK signals in the early period of suspension (Fig. 3A, 4- and 8-hour time points). Phosphorylation of EGFR was almost undetectable at 4 hours after suspension but gradually increased after 8 hours, suggesting a rapid recovery of EGFR activity. The p-AKT level showed similar kinetics to that of p-EGFR. By contrast, the p-MAPK level gradually decreased. These results are consistent with what was seen with suspended NT cells alone (Fig. 1B, NT at 4, 8, and 24 hours), suggesting that AKT signaling may be more tightly regulated by EGFR during anoikis and it may preferentially contribute to cell survival compared with MAPK signaling. Indeed, when suspended cells were treated with AKT and MAPK inhibitors separately, AKT inhibitor, LY294002, but not MAPK inhibitor, PD98059, led to dramatically decreased cell survival (Fig. 3B). We obtained similar results with TOV21G cells (Supplementary Fig. S4A and B). We further assessed the effects of EGF (a ligand for EGFR) and erlotinib (a phosphorylation inhibitor of EGFR) on cell signaling and anoikis. In the presence of EGF (20 ng/mL), the activity of EGFR/AKT pathway increased (Fig. 3C-1), leading to a decreased ratio of apoptotic cells with positive PI staining (Fig. 3C-2). As shown in the bar graph, the percentage of apoptotic cells decreased from 61.8% to 38.2% after exposure to EGF. In turn, treatment with erlotinib (5 μmol/L) resulted in dramatically decreased activity of EGFR/AKT pathway (Fig. 3D-1), leading to an increased ratio of apoptotic cells from 31.5% to 53.6% (Fig. 3D-2). Similar results were obtained with TOV21G cells by MTT assay after exposure to EGF or erlotinib (Supplementary Fig. S4C and D). These data show that EGFR/AKT pathway plays a critical role in cell survival after cell detachment.
EGFR/AKT pathway plays a crucial role in cell survival during suspension. A, changes of EGFR signaling before and after cell detachment. SKOV3 cells (1 × 106) were cultured under attachment or suspension condition for the indicated time points. Levels of indicated signals were determined. B, inhibition of AKT pathway leads to decreased cell survival in suspended cells. Suspended SKOV3 cells (1 × 106) were treated with DMSO, LY294002 (20 μmol/L), or PD98059 (20 μmol/L) separately for indicated time points. Cell survival was assessed by MTT assay. C and D, effects of EGF and erlotinib on cell survival during suspension culture. SKOV3 cells were cultured in serum-free medium with or without 20 ng/mL EGF (C-1 and C-2) or in regular medium with or without 5 μmol/L erlotinib (D-1 and D-2) for 24 h, respectively. Levels of indicated signals were determined by Western blot analysis (C-1 and D-1). Cell apoptosis was quantified by flow cytometry according to positive PI staining (C-2 and D-2). Black peaks, cells without adding PI solution served as negative control; light gray peaks, cells under treatment with EGF or erlotinib (Er); dark gray peaks, cells without any treatment. Bar graph shows the percentages of apoptotic cells. Columns, mean of three separate experiments; bars, SD. *, P < 0.05; **, P < 0.01.
EGFR/AKT pathway plays a crucial role in cell survival during suspension. A, changes of EGFR signaling before and after cell detachment. SKOV3 cells (1 × 106) were cultured under attachment or suspension condition for the indicated time points. Levels of indicated signals were determined. B, inhibition of AKT pathway leads to decreased cell survival in suspended cells. Suspended SKOV3 cells (1 × 106) were treated with DMSO, LY294002 (20 μmol/L), or PD98059 (20 μmol/L) separately for indicated time points. Cell survival was assessed by MTT assay. C and D, effects of EGF and erlotinib on cell survival during suspension culture. SKOV3 cells were cultured in serum-free medium with or without 20 ng/mL EGF (C-1 and C-2) or in regular medium with or without 5 μmol/L erlotinib (D-1 and D-2) for 24 h, respectively. Levels of indicated signals were determined by Western blot analysis (C-1 and D-1). Cell apoptosis was quantified by flow cytometry according to positive PI staining (C-2 and D-2). Black peaks, cells without adding PI solution served as negative control; light gray peaks, cells under treatment with EGF or erlotinib (Er); dark gray peaks, cells without any treatment. Bar graph shows the percentages of apoptotic cells. Columns, mean of three separate experiments; bars, SD. *, P < 0.05; **, P < 0.01.
HtrA1 protease activity is required for inhibition of EGFR signaling
Because downregulation of HtrA1 enhanced EGFR activity in suspended cells, we surmised that overexpression of HtrA1 may lead to attenuation of EGFR activity. SKOV3 cells transiently transfected with empty vectors or WT HtrA1 were subjected to anoikis assay. As expected, overexpression of HtrA1 attenuated the recovery of EGFR activity during suspension, with lower levels of p-AKT and p-MAPK but higher level of cleaved caspase-3 (Fig. 4A). MTT assay showed a significantly increased cell death in cells overexpressing HtrA1 (Fig. 4B).
HtrA1 protease activity is required for promoting anoikis and inhibiting EGFR signaling. A and B, effects of forced expression of HtrA1 on anoikis. SKOV3 cells transiently transfected with vector (V) or WT HtrA1 were cultured in forced suspension for 24 h. The activities of indicated signals were examined by Western blot analysis (A) and cell survival was determined by MTT assay (B). C and D, effects of SA mutant HtrA1 on anoikis. SKOV3 cells were transiently transfected with empty vector or SA mutant HtrA1 and cultured in forced suspension for 24 h, followed by immunoblot with indicated antibodies (C) or MTT assay (D). Columns, mean of three independent trials performed in triplicate; bars, SD. *, P < 0.05; **, P < 0.01.
HtrA1 protease activity is required for promoting anoikis and inhibiting EGFR signaling. A and B, effects of forced expression of HtrA1 on anoikis. SKOV3 cells transiently transfected with vector (V) or WT HtrA1 were cultured in forced suspension for 24 h. The activities of indicated signals were examined by Western blot analysis (A) and cell survival was determined by MTT assay (B). C and D, effects of SA mutant HtrA1 on anoikis. SKOV3 cells were transiently transfected with empty vector or SA mutant HtrA1 and cultured in forced suspension for 24 h, followed by immunoblot with indicated antibodies (C) or MTT assay (D). Columns, mean of three independent trials performed in triplicate; bars, SD. *, P < 0.05; **, P < 0.01.
To conclusively prove that HtrA1 serine protease activity is necessary for regulating anoikis, SKOV3 cells were transiently transfected with SA mutant HtrA1 and subjected to anoikis assay. Interestingly, SA mutant HtrA1 resulted in a mild increase in the activity of EGFR/AKT pathway as well as a mild increase in cell survival, although without achieving statistical significance (Fig. 4C and D).
HtrA1 interacts with EGFR
Our previous studies have shown that HtrA1 not only is a secreted protein but also localized to the cytoplasm and associates with tubulins within the cell (21). To determine whether it can interact with EGFR, we coexpressed EGFR with WT HtrA1 in HEK293T cells. As shown in Fig. 5A (lane 2), immunoprecipitation with anti-EGFR antibody showed that HtrA1 was coprecipitated with EGFR. To further investigate whether this HtrA1-EGFR interaction depends on HtrA1 protease activity and whether the active 35-kDa product ΔMac25 HtrA1 (17) can also interact with EGFR, we coexpressed EGFR with SA mutant or ΔMac25 HtrA1 in HEK293T cells. As shown in Fig. 5A (lanes 3 and 4), both SA mutant and ΔMac25 HtrA1 were coprecipitated with EGFR. These results were consistent with our reverse immunoprecipitation with anti-HtrA1 antibody. EGFR was coprecipitated with WT, SA mutant, and ΔMac25 HtrA1 (Fig. 5B). To rule out the possibility that these interactions were due to overexpression artifacts, we examined the association between endogenous HtrA1 and EGFR in SKOV3 cell lysates. As shown in Fig. 5C (lane 3), EGFR was successfully pulled down by endogenous HtrA1. To confirm that HtrA1 can associate with EGFR also in suspended cells, SKOV3 cells were cultured in suspension for 8 hours before cell lysates were collected. As shown in Fig. 5C (lane 4), again, EGFR was coprecipitated with HtrA1. All these data strongly show that both full-length HtrA1 and its 35-kDa active product can associate with EGFR, independent of HtrA1 serine protease activity. Immunofluorescence in SKOV3 cells showed colocalization of HtrA1 and EGFR on the cell membrane (Fig. 5D). Interestingly, in a few cells, the colocalization of HtrA1 and EGFR in the nucleus was also observed, which was verified by the coimmunoprecipitation of HtrA1 and EGFR in the nuclear fractions from SKOV3 cells (Supplementary Fig. S5).
HtrA1 interacts with EGFR. A and B, exogenous HtrA1 and EGFR associate with each other. Plasmids encoding WT HtrA1, SA mutant HtrA1, or ΔMac25 HtrA1 were cotransfected with EGFR separately into HEK293T cells. After 24 h, immunoprecipitation was performed with mouse anti-EGFR antibody (A) or rabbit anti-HtrA1 antibody (B). Normal IgG was used as the negative control. C, endogenous HtrA1 associates with endogenous EGFR. SKOV3 cells were cultured under attachment or suspension condition for 8 h, followed by immunoprecipitation with rabbit anti-HtrA1 antibody. D, immunolocalization of HtrA1 and EGFR. SKOV3 cells were fixed with 4% paraformaldehyde and stained for the expression of EGFR (green) and HtrA1 (red). Nuclei were counterstained with 4′,6-diamidino-2-phenylindole (DAPI; blue). OV167 cells, which do not express HtrA1, served as negative controls. HtrA1 colocalizes with EGFR on the cell membrane in SKOV3 cells (see merged images). The bottom panel shows magnification of regions in dashed square from the middle panel. Right, expression levels of HtrA1 in OV167 and SKOV3 cells.
HtrA1 interacts with EGFR. A and B, exogenous HtrA1 and EGFR associate with each other. Plasmids encoding WT HtrA1, SA mutant HtrA1, or ΔMac25 HtrA1 were cotransfected with EGFR separately into HEK293T cells. After 24 h, immunoprecipitation was performed with mouse anti-EGFR antibody (A) or rabbit anti-HtrA1 antibody (B). Normal IgG was used as the negative control. C, endogenous HtrA1 associates with endogenous EGFR. SKOV3 cells were cultured under attachment or suspension condition for 8 h, followed by immunoprecipitation with rabbit anti-HtrA1 antibody. D, immunolocalization of HtrA1 and EGFR. SKOV3 cells were fixed with 4% paraformaldehyde and stained for the expression of EGFR (green) and HtrA1 (red). Nuclei were counterstained with 4′,6-diamidino-2-phenylindole (DAPI; blue). OV167 cells, which do not express HtrA1, served as negative controls. HtrA1 colocalizes with EGFR on the cell membrane in SKOV3 cells (see merged images). The bottom panel shows magnification of regions in dashed square from the middle panel. Right, expression levels of HtrA1 in OV167 and SKOV3 cells.
Downregulation of HtrA1 promotes peritoneal dissemination of ovarian cancer cells in vivo
SKOV3ip1 cells were reengineered to express luciferase (SKOV3ip-luc). HtrA1 downregulated batch clones were generated with HtrA1 shRNA lentivirus (sh2). Batch clones expressing NT shRNA served as controls. Western blot analysis confirmed efficient knockdown of HtrA1 expression by HtrA1 shRNA (Supplementary Fig. S6). To mimic the in vivo process of abdominal dissemination, cells with NT or HtrA1 shRNA were injected i.p. into the NOD-SCID mice. One week after injection, the bioluminescence in the abdominal regions of mice in HtrA1 shRNA group was 2.4-fold higher than in NT group and maintained at a higher level during the whole observation period (Fig. 6A and B). Tumor nodules were identified in five of six (83.3%) mice in each group. The pattern of tumor formation differed dramatically in mice challenged with NT and HtrA1 shRNA transfectants. The latter produced a significantly higher incidence of tumor formation, characterized with small-volume nodules throughout the peritoneal cavity (Fig. 6C). NT transfectants showed a mean colony number of 3 (range, 1–5) per mouse, whereas shRNA transfectants showed a mean colony number of 14 (range, 7–20) per mouse. Pathologic review confirmed tumor metastasis into neighboring organs such as liver, diaphragm, and occasionally pancreas in both groups. However, mice in shRNA group developed nine metastatic foci outside the peritoneal cavity, 3-fold higher than that in NT group. No metastases were found in lungs in each group. Immunohistochemistry with anti-HtrA1 antibodies revealed that the expression of HtrA1 was maintained at a significantly lower level in tumors derived from HtrA1 knockdown cells. As shown in Fig. 6C, most cancer cells were positive for HtrA1 in NT control group (76.33 ± 13.71%), whereas the positive ratio of HtrA1 in shRNA group was only 7.50 ± 3.87% (P < 0.0001). Importantly, anti–p-EGFR and anti–cleaved caspase-3 immunostaining showed significantly higher levels of p-EGFR accompanied by lower levels of cleaved caspase-3 in HtrA1 knockdown xenografts.
Downregulation of HtrA1 promotes peritoneal dissemination of ovarian cancer cells. A, bioluminescent images in mice. SKOV3ip-luc cells (2.5 × 106) with NT or HtrA1 shRNA were injected i.p. into the NOD-SCID mice. Abdominal colonization was measured using bioluminescence at 1, 2, and 3 wks after injection. B, bar graph showing photon intensity. C, pathologic characteristics of dissemination in HtrA1 knockdown xenografts. Significantly higher numbers of tumor nodules were observed in mice from shRNA group compared with those from NT group as indicated by white arrows. Bar graph shows the average number of tumor nodules per mouse. Expression of HtrA1, p-EGFR, and cleaved caspase-3 in tumor sections was analyzed with immunohistochemistry. Magnification, ×200. Schematic representation shows the quantified expression level of HtrA1 and p-EGFR. Columns, mean; bars, SD. *, P < 0.05; **, P < 0.01.
Downregulation of HtrA1 promotes peritoneal dissemination of ovarian cancer cells. A, bioluminescent images in mice. SKOV3ip-luc cells (2.5 × 106) with NT or HtrA1 shRNA were injected i.p. into the NOD-SCID mice. Abdominal colonization was measured using bioluminescence at 1, 2, and 3 wks after injection. B, bar graph showing photon intensity. C, pathologic characteristics of dissemination in HtrA1 knockdown xenografts. Significantly higher numbers of tumor nodules were observed in mice from shRNA group compared with those from NT group as indicated by white arrows. Bar graph shows the average number of tumor nodules per mouse. Expression of HtrA1, p-EGFR, and cleaved caspase-3 in tumor sections was analyzed with immunohistochemistry. Magnification, ×200. Schematic representation shows the quantified expression level of HtrA1 and p-EGFR. Columns, mean; bars, SD. *, P < 0.05; **, P < 0.01.
Discussion
Understanding anoikis seems to be of particular importance for cancer research, as malignant cells, once they begin to metastasize, have obviously acquired properties rendering them resistant to anoikis (23, 24). In patients with advanced ovarian cancer, the peritoneal cavity accumulates large amounts of ascites containing tumor cells. These cells are shed from the primary tumor and subsequently can attach to the omentum and invade the peritoneal mesothelial wall, forming secondary lesions throughout the peritoneal cavity. It has been reported that after the inoculation of cancer cells into the peritoneal cavity, the first adhesion of cancer cells to the peritoneum takes place on day 5 (25). This suggests that before forming metastases, EOC cells must acquire anoikis resistance to survive for a few days in ascites. Predictably, induction of anoikis was shown to suppress peritoneal dissemination (26). Understanding the precise mechanisms responsible for the deregulation of anoikis is of great importance for prevention and treatment of metastatic ovarian cancer.
Here, we identified HtrA1 as a novel mediator regulating anoikis in EOC cells. We found that HtrA1 expression was upregulated in response to stress triggered by the absence of adhesion signals, leading to autocatalytic activation (Fig. 1A). Strikingly, Coomassie staining and MTT assay showed that loss of HtrA1 resulted in 1.5- and 2.5-fold protection from anoikis by 48 and 72 hours, respectively, after cell detachment (Fig. 1C and D). With HtrA1 downregulated cells producing more colonies, soft agar assay reinforced our notion that loss of HtrA1 attenuates the need for anchorage (Supplementary Fig. S2). HtrA1 downregulation renders cells more resistant to anoikis, suggesting that upregulation of HtrA1 expression contributes to cell death. Hence, our results constitute the first report about an inhibitory role of HtrA1 for tumor cell survival under anoikis conditions. In agreement with previous studies (27, 28), our in vivo experiments showed that the protection from anoikis endows EOC cells with increased metastatic potential. When injected i.p., HtrA1 knockdown SKOV3ip1 cells formed 4.7-fold more tumor colonies compared with the controls. All these data confirmed our hypothesis that downregulation of HtrA1 confers cell resistance to anoikis and finally promotes the abdominal dissemination of ovarian cancer.
Overexpression of EGFR occurs in 17% to 62% of ovarian cancer (29, 30). Activation of EGFR has been associated with protection from anoikis in various cell types (31–35). Consistently, we found that in SKOV3 cells that overexpress EGFR, EGFR activation alleviated the requirement of matrix engagement for cell survival, which can be enhanced by EGF and attenuated by erlotinib treatment (Fig. 3C and D). The observed protection effect of EGFR may account for the reported close correlation between overexpressed EGFR and ovarian cancer metastasis (22). However, the mechanism responsible for activation of EGFR after detachment is not understood yet. Autonomous lysophosphatidic acid (LPA) production by ovarian cancer cells can induce constitutive pro–heparin-binding EGF (HB-EGF) shedding and EGFR activation (36). Both LPA and HB-EGF were found significantly elevated in ascitic fluid from ovarian cancer patients (37), suggesting the possibility of transactivation of EGFR by LPA. Other possible mechanisms may be some ligand-independent activation pathways, including interaction with integrins formed at cell-cell contacts (38), “cross talk” with chemokine G protein–coupled receptor (39), or redox-mediated transactivation (34).
Both AKT and MAPK are recognized as crucial effectors contributing to cell survival under anoikis condition in numerous cell types (14, 31–33). However, the specific functions of these two pathways vary greatly depending on the tissue and cell contexts. In the case of suspended SKOV3 cells, we provide evidence that AKT plays a more crucial role in cell survival during anoikis. Along with the recovery of EGFR activity, only AKT but not MAPK activity increased. Moreover, incubation of cells with an AKT inhibitor (LY294002), but not MAPK inhibitor (PD98059), resulted in dramatic cell death in suspended cells (Fig. 3B; Supplementary Fig. S3A and B). Accumulating evidence suggests that AKT plays a central role in anoikis resistance in ovarian cancer. The anoikis resistance conferred by both RAB25 and TrkB was also found to be associated with activation of the phosphatidylinositol 3-kinase/AKT pathway (27, 40). Activation of AKT not only leads to promitotic transcriptional activation but may also, more importantly, portray multiple inhibitory effects on the apoptotic machinery such as inactivation of caspase-9, phosphorylation of the proapoptotic protein Bim and Bad, upregulation of Bcl-Xl and Mcl-1, as well as activation of NF-κB (41–43).
In the present study, we have delineated a novel molecular link between EGFR and HtrA1. Downregulation of HtrA1 enhanced the activation of EGFR in suspended cells (Fig. 2), resulting in increased cell survival (Fig. 1C and D), whereas forced expression of HtrA1 resulted in attenuated EGFR activation, leading to decreased cell survival during suspension culture (Fig. 4A and B). These data strongly suggest that HtrA1 acts upstream of EGFR, inhibits EGFR activation, and finally promotes anoikis. The observation of significantly higher level of p-EGFR in HtrA1 downregulated xenografts further confirmed this inhibition role in vivo. SA mutant HtrA1 failed to cause increased cell death, indicating the requirement of HtrA1 protease activity. The reason why we did not observe a significantly increased cell survival in SA mutant HtrA1 transfectants may be due to the effect of endogenous HtrA1 and limited transfection efficiency. The secreted HtrA1 was shown to regulate many intracellular and extracellular biological effects (44, 45). In our study, immunoprecipitation and confocal assays showed that HtrA1, as well as its 35-kDa active form, can bind to EGFR on the cell membrane (Fig. 5). Interestingly, in a few cells, the colocalization of HtrA1 and EGFR in the nucleus was also observed. These findings are consistent with recent reports that both HtrA1 and EGFR have been detected in cell nucleus (46, 47). Accumulating evidence reveal that nuclear EGFR is involved in several different cellular processes that are important in cancer progression, such as gene transcription associated with cell proliferation, DNA synthesis and repair, and even cell resistance to chemotherapy (48, 49). More recently, high nuclear EGFR is reported to be associated with poor prognosis in ovarian cancer (50). Colocalization of HtrA1 and EGFR in the nucleus implies that nuclear HtrA1 may act as a regulator of nuclear EGFR, which may influence the process of ovarian cancer metastasis. However, how HtrA1 regulates EGFR and what is the contribution of this interaction in nucleus to anoikis needs further investigation.
In summary, we report here a novel property of HtrA1 in promoting detachment-induced cell death—anoikis—and identify EGFR as its new downstream signal. Downregulation of HtrA1 in ovarian cancer leads to the relief of inhibiting action on EGFR, confers cell resistance to anoikis, and eventually promotes intraperitoneal dissemination. These results strongly indicate HtrA1 as well as its targeted EGFR pathway as rational molecular targets for preventing and inhibiting metastasis in ovarian cancer.
Disclosure of Potential Conflicts of Interest
No potential conflicts of interest were disclosed.
Acknowledgments
We thank Dr. Zhixue Liu (Emory University, Atlanta, GA) and members of the Shridhar lab for stimulating discussions and Dr. Yasuhiro Ikeda for SFFV-Luc plasmids.
Grant Support: National Cancer Institute grant CA12340 (V. Shridhar and J. Chien), Mayo Clinic Bernard and Edith Waterman Center for Cancer Genetics (V. Shridhar), and Ovarian Cancer Research Fund grant PEO/MC/01.08 (X. He).
The costs of publication of this article were defrayed in part by the payment of page charges. This article must therefore be hereby marked advertisement in accordance with 18 U.S.C. Section 1734 solely to indicate this fact.





