Abstract
Aldehyde dehydrogenase (ALDH) is a candidate marker for lung cancer cells with stem cell-like properties. Immunohistochemical staining of a large panel of primary non–small cell lung cancer (NSCLC) samples for ALDH1A1, ALDH3A1, and CD133 revealed a significant correlation between ALDH1A1 (but not ALDH3A1 or CD133) expression and poor prognosis in patients including those with stage I and N0 disease. Flow cytometric analysis of a panel of lung cancer cell lines and patient tumors revealed that most NSCLCs contain a subpopulation of cells with elevated ALDH activity, and that this activity is associated with ALDH1A1 expression. Isolated ALDH+ lung cancer cells were observed to be highly tumorigenic and clonogenic as well as capable of self-renewal compared with their ALDH− counterparts. Expression analysis of sorted cells revealed elevated Notch pathway transcript expression in ALDH+ cells. Suppression of the Notch pathway by treatment with either a γ-secretase inhibitor or stable expression of shRNA against NOTCH3 resulted in a significant decrease in ALDH+ lung cancer cells, commensurate with a reduction in tumor cell proliferation and clonogenicity. Taken together, these findings indicate that ALDH selects for a subpopulation of self-renewing NSCLC stem-like cells with increased tumorigenic potential, that NSCLCs harboring tumor cells with ALDH1A1 expression have inferior prognosis, and that ALDH1A1 and CD133 identify different tumor subpopulations. Therapeutic targeting of the Notch pathway reduces this ALDH+ component, implicating Notch signaling in lung cancer stem cell maintenance. Cancer Res; 70(23); 9937–48. ©2010 AACR.
Introduction
The cancer stem cell model suggests that in many cancers, tumor initiation and propagation is driven by a population of self-renewing tumor cells known as cancer stem cells (CSCs) or tumor propagating cells (TPCs; ref. 1). CSCs/TPCs likely facilitate tumor cell heterogeneity, metastases, and therapeutic resistance, and are potentially driven by known developmental signaling programs providing opportunities for biomarkers and therapeutic targets (2–4).
Recent evidence suggests that human lung cancers, like other tumors, and transgenic mouse models of lung cancer may also harbor CSC populations (5, 6). Identification of human lung CSCs has been hampered by the lack of reliable normal lung epithelial stem cell markers (7). One potential human CSC marker is the membrane antigen CD133 (Prominin) identified in subpopulations of cells in brain, colon and lung tumors (8–10). However, conflicting results on the detection, abundance, and tumorigenicity of CD133+ tumor cells, indicate the need for additional markers to identify lung CSCs (11–13). The expression and activity of aldehyde dehydrogenases (ALDH) is another potential CSC marker (14, 15). Aldehyde dehydrogenase enzymes are a family of intracellular enzymes that participate in cellular detoxification, differentiation, and drug resistance through the oxidation of cellular aldehydes (16). Enzymatic ALDH activity is important for the preservation of undifferentiated hematopoietic stem cells, by interfering with the biosynthesis of endogenous retinoic acids, and rare ALDH+ acute myelogenous leukemia cells have an enriched capacity for engraftment in recipient NOD/SCID mice (17–19). Two aldehyde dehydrogenase isozymes, ALDH1A1 and ALDH3A1, are expressed in putative lung epithelial stem cell niches, overexpressed in tumors compared with normal lung and in NSCLCs compared with small cell lung cancers (SCLCs; ref. 20). Jiang et al. found ALDH to select for stem-like tumor cells in 2 NSCLC cell lines and observed ALDH1 expression to be associated with poor survival in a cohort of stage 1 NSCLC patients (21). Together, these findings suggest that ALDH proteins and enzymatic activity, like CD133 may serve as candidate markers for lung CSCs. In addition, recent transgenic mouse models of lung cancer indicate tumors with different oncogenotypes exhibit different CSC populations indicating the need to compare different CSC markers as well as to determine whether stem cell signaling pathways are therapeutic targets for the CSC population (22).
In this study, we found that ALDH is associated with ALDH1A1 expression, that isolated ALDH+ NSCLC cells are enriched in highly tumorigenic and clonogenic cells capable of self-renewal, that elevated tumor expression of ALDH1A1, but not ALDH3A1 or CD133, is associated with poor NSCLC prognosis, and that ALDH1A1 and CD133 potentially identify different tumor subpopulations and tumor histotypes. Finally, suppression of the Notch signaling pathway by chemical and genetic means resulted in reduction of clonogenic ALDH+ lung tumor cells.
Materials and Methods
Cell lines and tumor samples
Nearly all lung cancer cell lines used in this study were established by our laboratory or obtained from the American Type Culture Collection, and maintained in RPMI-1640 (Life Technologies Inc.) with 5% FBS (23, 24). All of the cell lines have been DNA fingerprinted for provenance using the PowerPlex 1.2¦kit (Promega) and confirmed to be the same as the DNA fingerprint library maintained by ATCC and the Minna/Gazdar laboratory (the primary source of the lines), and confirmed to be free of mycoplasma by e-Myco kit (Boca Scientific). Lung tumor (LT) samples were collected from consenting patients after surgery and mechanically disassociated. A single cell suspension of tumor cells was confirmed by microscopy after 1 to 2 hours of incubation with 1 mg/mL of Collagenase I (Gibco) at 37°C and passage through a 70-μm filter. Early passage murine lung adenocarcinoma cells cultured in DMEM with 5% FBS, were derived from double transgenic CCSP-rtTA/tet-o-K-RasG12D mice with an Ink4a/ARF−/− background as reported previously (25).
Tissue microarray preparation and IHC evaluation
Archived, formalin-fixed, paraffin-embedded (FFPE) tissues from clinically annotated, surgically resected lung cancer specimens containing tumor and adjacent normal epithelium tissues were obtained from the Lung Cancer Specialized Program of Research Excellence (SPORE) Tissue Bank at MD Anderson Cancer Center used to construct NSCLC tissue microarray (TMA1) for immunohistochemical (IHC) stains and EGFR and KRAS mutations as described (26). IHC staining for ALDH1A1 using monoclonal antibodies (1:100; Abcam), ALDH3A1 (1:200; Santa Cruz Biotechnology), and CD133 (1:50; Miltenyi Biotec) was performed on TMA samples and assigned an expression score as described (26, 27). NSCLCs were dichotomized into high and low expression classes on the basis of ALDH1A1 and ALDH3A1 median expression scores, whereas tumors with detectable CD133 expression were scored CD133+.
Aldefluor assay and flow cytometry
The Aldefluor kit (Stem Cell Technologies) was used to profile and separate cells with high and low ALDH activity (14). Cells were incubated in Aldefluor assay buffer containing the ALDH protein substrate BODIPY-aminoacetaldehyde (BAAA) for 45 minutes at 37°C. Cells that could catalyze BAAA to its fluorescent product BODIPY-aminoacetate (BAA) were considered ALDH+. Sorting gates for FACS were drawn relative to cell baseline fluorescence, which was determined by the addition of the ALDH-specific inhibitor diethylaminobenzaldehyde (DEAB) during the incubation and DEAB-treated samples served as negative controls. Nonviable cells were identified by propidium iodide inclusion. Cells were sorted by a MoFlow (Cytomation) or BD Aria (BD Biosciences) and the purity of sorted cells was assayed after the sort was completed. In co-staining experiments, cells were incubated with monoclonal anti-CD133-APC (Miltenyi Biotec), anti-EpCam-PE (BD Biosciences) or anti-Sca-1-PE (BD Pharmigen) antibodies in Aldefluor assay buffer for 20 minutes at 4°C. ALDH gating in patient tumor samples was performed on EpCam+ cells to exclude potential ALDH+ stromal cells (Supplementary Fig. 1). Hoechst 33342 dye excluding, Side Population cells (SP), were identified and analyzed as described (28). Cell-cycle analysis was performed on cells 72 hours after treatment with either DMSO or 25 μmol/L of DAPT. Briefly, cells were fixed in cold 70% EtOH and incubated at 37°C for 45 minutes in staining buffer containing 100 μg/mL of propidium iodide, 50 μg/mL of RNAse A, 0.05% Triton X-100, and PBS. Flow cytometric analyses were performed on a FACScan or FACSCalibur flow cytometer (BD Biosciences), and figures were produced using FlowJo software (Treestar).
Colony formation assays
For soft agar colony formation assays, cells were suspended in 0.33% SeaKem agar (FMC Bioproducts) in growth medium supplemented with 20% FBS and plated in quadruplicate over a layer of 0.5% agar base medium in 12-well plates; and after 2 to 3 weeks, colonies were stained with 0.05% crystal violet and counted. For liquid colony formation assays, limiting dilutions of tumor cells were placed on 6-well plates (9.5-cm2 well area) in growth media (in the presence or absence of DAPT) and after a 2-week incubation, colonies were stained with 0.5% methylene blue and counted using Image J software (NIH).
In vivo tumor formation assays
Subcutaneous tumor growth was monitored for 8 weeks by caliper measurements of tumor volume (equal to the width × length2 × π/6). Limiting dilutions of H358 cells expressing CMV promoter driven luciferase (H358-luc) were injected into the subcutaneous flank of 4 NOD/SCID mice per dilution. Bioluminescence Imaging (BLI) of H358-luc tumors was performed after subcutaneous injection of 450 mg/kg of d-luciferin substrate (Biosynth) in PBS into anesthetized mice, as described (29). Images were taken for 5 minutes, starting 10 minutes after d-luciferin injection, with a CCD camera (Caliper Xenogen). Patient lung cancer cells were suspended in a 1:2 mixture of Matrigel and PBS after FACS and injected subcutaneously into the flank of NOD/SCID mice. Incidence of xenograft tumor formation was scored 10 weeks after injection and detected, palpable tumors were excised and presence of human EpCam+ confirmed by flow cytometry.
qRT-PCR analysis
Total RNA was isolated from sorted cells using an RNeasy mini kit (Qaigen) and subjected to RT-PCR using an iScript cDNA synthesis kit (BioRad). Gene-specific TaqMan probes (Applied Biosystems) were used for quantitative analysis of mRNA transcript levels of GAPDH and Notch pathway genes in duplicate samples from sorted cells. The comparative CT method (Applied Biosystems) was used to calculate relative expression values. Expression of gene transcripts in ALDH+ cells were normalized to the bulk population of ALDH− cells. Expression analysis in unsorted samples was normalized to a reference sample containing pooled RNA from normal human and tumor tissues (Stratagene).
shRNA stable expression in lung cancer lines
A pLKO.1 lentiviral shRNA vector targeted against NOTCH3 was purchased from Open Biosystems (Source ID: TRCN0000020237). An shRNA vector directed against GFP was used as a negative control. Lentiviruses were made by transfection of 293T packaging cells with a 3-plasmid system. 293T cells were grown in DMEM containing 10% FBS and transiently transfected with shRNA vector together with pMD.G-VSVG and pCMV-ΔR8.91 plasmids using Fugene6 (Roche). After overnight incubation, medium from 293T cells was changed to medium of target cells. The viral supernatant was used for the transduction of lung cancer cells with 8 μg/mL of polybrene (Sigma-Aldrich). Stable shRNA expressing lung cancer cells were generated after 2 weeks of culture in puromycin.
Statistical methods
Kaplan–Meier survival analysis was performed and illustrated using GraphPad Prism 5 software and survival curve comparison analyses were performed using the log-rank (Mantel–Cox) test. The Chi-square test was utilized to test the distribution of clinical covariates in ALDH1A1, ALDH3A1, and CD133 expression categories. The Fisher's exact test was performed on the associations between protein expression and EGFR and KRAS mutation status. Multivariate analysis for survival was carried out using SPSS software. Simple linear regression analysis was performed to determine correlation among expression scores in TMA samples. ANOVA and Student's t tests were performed to test for significance differences in sorted cell growth in vivo and in vitro.
Results
ALDH1A1 but not ALDH3A1 or CD133 protein expression is correlated with poor clinical outcome in NSCLC patients
To test the hypothesis that NSCLCs with different CSC markers would have different clinical courses, we analyzed the IHC expression of ALDH1A1, ALDH3A1, and CD133 in more than 200 clinically annotated NSCLC samples (Fig. 1). Tumors were dichotomized into high and low ALDH1A1 and ALDH3A1, and positive and negative CD133 protein expression categories. Kaplan–Meier analysis showed tumors with higher numbers of ALDH1A1+ tumor cells to have significantly poorer overall survival, that was also found in stage I and N0 patients (Fig. 1A, Supplementary Figs. 2A and B). Univariate analysis of clinical variables revealed a positive association between ALDH1A1 expression and squamous cell (SCC) histotype but not with gender, age, stage, nodal involvement, smoking status, EGFR or KRAS mutation status (Supplementary Table 1). The effect of squamous histotype influenced the multivariate analysis causing ALDH1A1 expression to not be an independent predictor of survival. By contrast, tumor cell ALDH3A1 and CD133 expression was not associated with survival in all or in stage I, N0 patients (Fig. 1B, Supplementary Fig. 2). However, ALDH3A1 expression was associated with tumor stage and nodal involvement (Fig. 1B, Supplementary Table 1). Likewise, tumor cell CD133 expression was associated with adenocarcinoma (AC) histotype, never-smoking status and EGFR mutations (Fig. 1B and C, Supplementary Tables 1 and 2). Although there was a weak correlation of ALDH1A1 and ALDH3A1 expression, ALDH1A1 and CD133 expression were independent of each other (Supplementary Fig. 3A). We found examples of NSCLCs representing all possible combinations of IHC staining phenotypes for ALDH1A1, ALDH3A1, and CD133 indicating tumors can contain various subpopulations for these phenotypes (Supplementary Fig. 3C).
Survival analysis of NSCLC TMA samples expressing ALDH1A1, ALDH3A1 and CD133. A, Kaplan–Meier plot (left) of patient overall survival based on tumors expressing high (red: n = 142) and low (black: n = 140) ALDH1A1 show high ALDH1A1 scores are associated with poor overall survival. B, survival analysis of patients with tumors expressing high (red: n = 141) and low (black: n = 141) ALDH3A1 indicates no association between ALDH3A1 expression and overall patient survival. C, similar analysis of patient samples expressing detectable CD133 (red: n = 56) and no CD133 (black: n = 151) indicates no association between CD133 expression and overall patient survival. Images taken from tumors with high (top) and low (bottom) protein expression are shown to the right of each corresponding survival curve.
Survival analysis of NSCLC TMA samples expressing ALDH1A1, ALDH3A1 and CD133. A, Kaplan–Meier plot (left) of patient overall survival based on tumors expressing high (red: n = 142) and low (black: n = 140) ALDH1A1 show high ALDH1A1 scores are associated with poor overall survival. B, survival analysis of patients with tumors expressing high (red: n = 141) and low (black: n = 141) ALDH3A1 indicates no association between ALDH3A1 expression and overall patient survival. C, similar analysis of patient samples expressing detectable CD133 (red: n = 56) and no CD133 (black: n = 151) indicates no association between CD133 expression and overall patient survival. Images taken from tumors with high (top) and low (bottom) protein expression are shown to the right of each corresponding survival curve.
Detection of an ALDH+ subpopulation in primary human and murine lung tumors
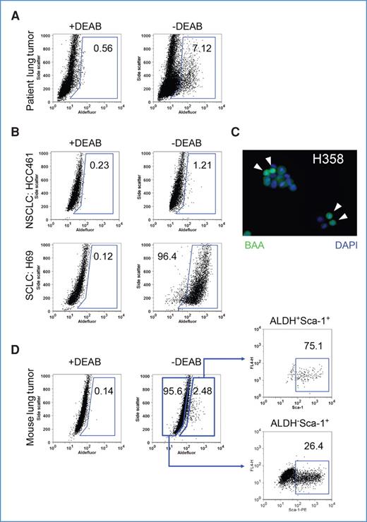
ALDH activity determine by the Aldefluor assay has identified CSCs in a variety of tumor types (14, 15, 18), and we used the Aldefluor assay to quantitate the percentage of ALDH+ cells in a panel of 11 NSCLC tumor samples, 45 NSCLC lines, and 7 SCLC lines (Fig. 2, Supplementary Table 3). A subpopulation of ALDH+ cells was detected by flow cytometry in 42 of 45 NSCLC cell lines tested (comprising 0.1%–38% of the total cell population, and also observed by microscopy in Fig. 2C) and in the epithelial component of all 11 NSCLC patient tumors tested (2%–30% of the total EpCam+ cell population; Fig. 2 and Supplementary Table 3). By contrast, CD133 was less abundant in NSCLC cell lines (Supplementary Table 4). Interestingly, ALDH+ and CD133+ cells were abundant in most SCLC cell lines tested (Supplementary Table 3). To relate the ALDH findings to our IHC studies, we performed Pearson correlation analysis between ALDH activity and mRNA levels of 18 ALDH isozymes (measured by Affymetrix U133AB microarrays) and found the strongest correlation with ALDH1A1 (r2 = 0.63) and a negative correlation with ALDH3A1 (r2 = −0.19; Supplementary Table 5). These results are consistent with the observations of Moreb et al. correlating ALDH with ALDH1A1 expression in lung cancer cell lines (30, 31).
ALDH+ cells detected in lung cancer. A, flow cytometry analysis of lung cancer samples using the Aldefluor assay. Baseline fluorescence was established by inhibiting ALDH activity with DEAB (left) and used to generate a gate that will identify ALDH+ cells in lung cancer cells that have not been incubated with DEAB (right). B, example Aldefluor analysis of an NSCLC cell line, HCC461, and an SCLC cell line, H69. C, ALDH+ cells can be observed by microscopy through accumulation of BAA (green, arrows) with nuclei identified by DAPI (blue). D, Ink4a/ARF−/- Kras–induced mouse lung tumors were analyzed for the presence of ALDH. Gating on the basis of the DEAB control (left) was applied to tumor cells without the ALDH inhibitor (middle), revealing a subpopulation (∼2%) of ALDH+ tumor cells. Cells co-stained with Sca-1 and gated for elevated ALDH were observed to be enriched in Sca-1+ tumor cells compared with ALDH− tumor cells (right).
ALDH+ cells detected in lung cancer. A, flow cytometry analysis of lung cancer samples using the Aldefluor assay. Baseline fluorescence was established by inhibiting ALDH activity with DEAB (left) and used to generate a gate that will identify ALDH+ cells in lung cancer cells that have not been incubated with DEAB (right). B, example Aldefluor analysis of an NSCLC cell line, HCC461, and an SCLC cell line, H69. C, ALDH+ cells can be observed by microscopy through accumulation of BAA (green, arrows) with nuclei identified by DAPI (blue). D, Ink4a/ARF−/- Kras–induced mouse lung tumors were analyzed for the presence of ALDH. Gating on the basis of the DEAB control (left) was applied to tumor cells without the ALDH inhibitor (middle), revealing a subpopulation (∼2%) of ALDH+ tumor cells. Cells co-stained with Sca-1 and gated for elevated ALDH were observed to be enriched in Sca-1+ tumor cells compared with ALDH− tumor cells (right).
Lung CSCs have been identified in transgenic mouse models of lung cancer (6, 22). Thus, we wanted to determine whether mouse lung tumors harbored a subpopulation of ALDH+ cells that express mouse CSC markers. To test this, Ink4a/ARF−/− oncogenic K-Ras–induced mouse lung cancer cells were analyzed by flow cytometry to identify the ALDH+ (2 ± 0.4%) and ALDH− subpopulations. When co-stained with a fluorescently conjugated antibody for the murine stem cell marker Sca-1, ALDH+ tumor cells contained 74 ± 1.9% Sca-1+ cells, whereas ALDH− only had 25 ± 5.2% Sca-1+ tumor cells (Fig. 2D). Thus, ALDH activity also marks a subpopulation of stem-like cells in transgenic murine K-Ras/Ink4/Arf−/− lung tumors. However, because these K-Ras/Ink4/Arf−/− tumor cells do not express CCSP (as seen in other transgenic mouse lung CSCs), it is unclear if the ALDH+Sca-1+ component are similar to BASCs (Supplementary Fig. 4).
Enhanced tumorigenicity of ALDH+ lung cancer cells
CSCs exhibit a high capacity for tumorigenic growth as mouse xenografts (8–10). To test the tumorigenic capacity of the lung cancer ALDH+ subpopulation, 106 isolated ALDH+ and ALDH− cells from NSCLC H358 and H1299 lines were injected subcutaneously into NOD/SCID mice. The tumors generated from ALDH+ H1299 and H358 cells were significantly larger and grew faster compared with tumors from their ALDH− counterparts (Fig. 3A and B). As a more stringent measure of tumorigenic capacity, we monitored xenograft formation by bioluminescence NSCLC cells and found H358-luc ALDH+ cells to have a greater frequency of tumor formation, particularly at low numbers of injected cells, compared with ALDH− counterparts (Fig. 3C, Table 1).
ALDH+ cells are more tumorigenic than ALDH− lung cancer cells. A, tumor growth curves were generated from 106 isolated ALDH+ and ALDH− H1299 cells. B, similarly, sorted H358 cells were injected subcutaneously into NOD/SCID mice and tumor growth was monitored over time (n = 5). C, BLI imaging of NOD/SCID mice injected with 104 sorted ALDH+ and ALDH− H358-luc cells. D, ALDH activity was assayed in tumors derived from ALDH+ and ALDH− cells, with DEAB-treated cells serving as a negative control, revealed ALDH+ cell-derived tumors possessed a greater proportion of ALDH+ cells than ALDH− derived tumors. E, isolated EpCam+ALDH+ cells from LT7 generated xenografts with a similar distribution of ALDH+ cells as the parental patient tumor.
ALDH+ cells are more tumorigenic than ALDH− lung cancer cells. A, tumor growth curves were generated from 106 isolated ALDH+ and ALDH− H1299 cells. B, similarly, sorted H358 cells were injected subcutaneously into NOD/SCID mice and tumor growth was monitored over time (n = 5). C, BLI imaging of NOD/SCID mice injected with 104 sorted ALDH+ and ALDH− H358-luc cells. D, ALDH activity was assayed in tumors derived from ALDH+ and ALDH− cells, with DEAB-treated cells serving as a negative control, revealed ALDH+ cell-derived tumors possessed a greater proportion of ALDH+ cells than ALDH− derived tumors. E, isolated EpCam+ALDH+ cells from LT7 generated xenografts with a similar distribution of ALDH+ cells as the parental patient tumor.
Incidence of tumor formation from isolated ALDH+ lung cancer cells
| Cell type . | Cell number . | Tumor incidence . |
|---|---|---|
| H358 ALDH+ | 100,000 | 4/4 (100%) |
| 10,000 | 4/4 (100%) | |
| 1,000 | 2/4 (50%) | |
| H358 ALDH− | 100,000 | 3/4 (75%) |
| 10,000 | 1/4 (25%) | |
| 1,000 | 0/4 (0%) | |
| LT 6 ALDH+ | 100,000 | 1/3 (33%) |
| LT 6 ALDH− | 100,000 | 0/3 (0%) |
| LT 7 ALDH+ | 50,000 | 2/3 (66%) |
| LT 7 ALDH− | 50,000 | 0/3 (0%) |
| Cell type . | Cell number . | Tumor incidence . |
|---|---|---|
| H358 ALDH+ | 100,000 | 4/4 (100%) |
| 10,000 | 4/4 (100%) | |
| 1,000 | 2/4 (50%) | |
| H358 ALDH− | 100,000 | 3/4 (75%) |
| 10,000 | 1/4 (25%) | |
| 1,000 | 0/4 (0%) | |
| LT 6 ALDH+ | 100,000 | 1/3 (33%) |
| LT 6 ALDH− | 100,000 | 0/3 (0%) |
| LT 7 ALDH+ | 50,000 | 2/3 (66%) |
| LT 7 ALDH− | 50,000 | 0/3 (0%) |
NOTE: Limiting dilutions of ALDH+ and ALDH− H358-luc, LC6 and LC7 lung cancer cells were injected into the flanks of NOD/SCID. Tumor formation and size were monitored weekly by palpation and/or BLI. After 8 to 10 weeks, surgical examination confirmed the incidence of tumor formation in each mouse.
Uncultured NSCLC tumor samples were also sorted for ALDH activity, injected into NOD/SCID mice, and scored for tumor formation after 10 weeks. Only mice injected with ALDH+ primary tumor cells had detectable tumors (Table 1). Analysis of ALDH in EpCam+ cells from the fresh primary and xenograft tumors showed them to be similar (Fig. 3E). Similarly, reanalysis of tumors derived from sorted H358 cells revealed ALDH+ tumors contained a proportion of ALDH+ cells similar to their unsorted parental H358 cells, whereas the much smaller tumors derived from ALDH− cells were found to possess a very small residual ALDH+ cell population (Fig. 3D). These data suggest that isolated ALDH+ cells generate both ALDH+ and ALDH− cell in vivo consistent with self-renewal.
Enhanced clonogenicity and self-renewal of ALDH+ lung cancer cells
In culture, CSCs are more clonogenic compared with non-CSCs (32). We found ALDH+ cells produced more soft agar, and liquid culture colonies than ALDH− cells from several NSCLC lines (Fig. 4A and B). In addition, ALDH+ lung cancer cells generated more colonies with a densely packed morphology, whereas colonies generated from ALDH− lung cancer cells, formed diffuse and abortive colonies (Fig. 4C), similar to CSC “holoclones” and non-CSC “meroclones” reported in prostate cancer (32).
ALDH+ cells are more clonogenic than ALDH− lung cancer cells. A, colonies derived from sorted ALDH+ and ALDH− cells in soft agar were counted after 3 weeks in culture (n = 4; *, P < 0.05; **, P < 0.01). B, colony formation efficiencies of sorted H358 (25 ± 3.6% vs. 9 ± 2.9%) and H1299 (40 ± 3.5 vs. 11 ± 0.6%) cells were determined in liquid culture after 2 weeks of growth in limiting dilutions (n = 6; **, P < 0.01). C, microscopy of ALDH+ and ALDH− cell-derived colonies stained with methylene blue. ALDH+ cells produced dense “holoclone” colonies (left) whereas ALDH− cells generated primarily diffuse “meroclone” colonies (right). D, ALDH+ and ALDH− cells were isolated by FACS from parental H358 cells (left), grown in culture for 2 weeks, and reanalyzed for proportion of ALDH+ cells by flow cytometry.
ALDH+ cells are more clonogenic than ALDH− lung cancer cells. A, colonies derived from sorted ALDH+ and ALDH− cells in soft agar were counted after 3 weeks in culture (n = 4; *, P < 0.05; **, P < 0.01). B, colony formation efficiencies of sorted H358 (25 ± 3.6% vs. 9 ± 2.9%) and H1299 (40 ± 3.5 vs. 11 ± 0.6%) cells were determined in liquid culture after 2 weeks of growth in limiting dilutions (n = 6; **, P < 0.01). C, microscopy of ALDH+ and ALDH− cell-derived colonies stained with methylene blue. ALDH+ cells produced dense “holoclone” colonies (left) whereas ALDH− cells generated primarily diffuse “meroclone” colonies (right). D, ALDH+ and ALDH− cells were isolated by FACS from parental H358 cells (left), grown in culture for 2 weeks, and reanalyzed for proportion of ALDH+ cells by flow cytometry.
To assay for self-renewal in sorted cells in vitro, ALDH+ and ALDH− lung tumor cells were cultured in normal growth conditions for up to 2 weeks and assayed for ALDH activity. Similar to our xenograft findings in vivo, the cultures derived from ALDH+ lung tumor cells reproduced the parental distribution of ALDH+ and ALDH− cells, whereas the cultures derived from ALDH− lung tumor cells primarily generate ALDH− cells (Fig. 4D). The generation of side population (SP) cells was also used as a surrogate measure of self-renewal (28), and again, ALDH+ but not ALDH− cultured NSCLC cells generated both SP and non-SP cells (Supplementary Fig. 5).
Reduction of Notch signaling inhibits self-renewal of ALDH+ lung cancer cells
We characterized potential stem cell signaling pathways important for lung CSC maintenance by using qRT-PCR and found elevated expression of NOTCH1, NOTCH2, and NOTCH3, and HES1, HEY1, and HEY2 in ALDH+ compared to ALDH− cells from the same NSCLC line indicating Notch pathway activity is enhanced in the ALDH+ subpopulation (Fig. 5A). Previous studies have indicated Notch signaling is involved in normal and tumor stem cell homeostasis (33–35). To test whether Notch signaling was involved in maintenance of ALDH+ cells, we treated NSCLC cells with DAPT, a γ-secretase inhibitor that blocks the cleavage and release of intracellular Notch, thus suppressing canonical Notch signaling. In NSCLC cells treated for 5 days with DAPT, we observed a reduction of HES1, HEY1, and HEY2 mRNA expression, a dose-dependent reduction in the number of ALDH+ tumor cells, and cell-cycle arrest (which was greater in ALDH+ compared to ALDH− cells; Fig. 5B–D, Supplementary Fig. 6; refs. 36, 37).
Notch signaling maintains ALDH+ lung cancer cells and sensitized ALDH+ cells to Notch signaling inhibition. A, expression of Notch signaling transcript (shown as an expression ratio in ALDH+/ALDH− cells) is elevated in ALDH+ lung cancer cells. B, qRT-PCR analysis revealed a decrease in Notch signaling transcription factors in unsorted lung cancer cells treated with 10 μmol/L of DAPT for 24 hours. C, cell lines treated with 10 μmol/L of DAPT for 5 days retained significantly smaller ALDH+ populations compared with DMSO-treated cells (n = 3; *, P < 0.05). D, sorted H358 ALDH+ and ALDH− cells were treated with DMSO and DAPT and cell-cycle analysis was performed revealing a greater accumulation of cells in G1/G0-phase as well as a decrease of cells in S-phase in DAPT treated ALDH+ cells compared with DAPT treated ALDH− cells.
Notch signaling maintains ALDH+ lung cancer cells and sensitized ALDH+ cells to Notch signaling inhibition. A, expression of Notch signaling transcript (shown as an expression ratio in ALDH+/ALDH− cells) is elevated in ALDH+ lung cancer cells. B, qRT-PCR analysis revealed a decrease in Notch signaling transcription factors in unsorted lung cancer cells treated with 10 μmol/L of DAPT for 24 hours. C, cell lines treated with 10 μmol/L of DAPT for 5 days retained significantly smaller ALDH+ populations compared with DMSO-treated cells (n = 3; *, P < 0.05). D, sorted H358 ALDH+ and ALDH− cells were treated with DMSO and DAPT and cell-cycle analysis was performed revealing a greater accumulation of cells in G1/G0-phase as well as a decrease of cells in S-phase in DAPT treated ALDH+ cells compared with DAPT treated ALDH− cells.
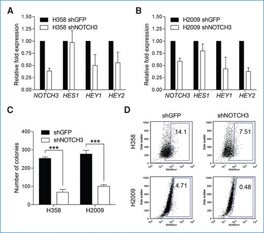
Analysis of a panel of normal immortalized human bronchial epithelial cells (HBECs) and lung tumor cell lines for expression of Notch transcripts and ALDH, revealed elevated NOTCH3 expression had the greatest correlation with percentage of ALDH+ cells in NSCLC (Supplementary Fig. 7). Notch3 signaling appears to be important in lung development and lung cancer proliferation (38–40). To determine its functional importance, we stably expressed a NOTCH3 shRNA (or control shGFP vector) in H358 and H2009 cells and found decreased expression of NOTCH3 and downstream targets HEY1 and HEY2 but not HES1, decreased clonogenic capacity, and decreased ALDH+ numbers in shNOTCH3-expressing cells (Fig. 6; ref. 40). Taken together, these findings indicate that Notch signaling is important for the maintenance of ALDH+ lung CSCs.
shRNA-mediated knockdown of NOTCH3 reduces clonogenic and ALDH+ lung tumor cell population. A and B, qRT-PCR analysis reveals an approximately 2-fold reduction of NOTCH3 expression, as well as a reduction in HEY1 and HEY2 expression in H358 and H2009-shNOTCH3 cells compared with control shGFP cells. C, colony formation analysis of H358 and H2009 reveals shNOTCH3-expressing cells exhibit a reduction in clonogenicity. D, Aldefluor analysis of H358 and H2009 cells expressing shGFP and shNOTCH3 indicate a reduction of ALDH+ cells in shNOTCH3-expressing cell lines (***, P < 0.005).
shRNA-mediated knockdown of NOTCH3 reduces clonogenic and ALDH+ lung tumor cell population. A and B, qRT-PCR analysis reveals an approximately 2-fold reduction of NOTCH3 expression, as well as a reduction in HEY1 and HEY2 expression in H358 and H2009-shNOTCH3 cells compared with control shGFP cells. C, colony formation analysis of H358 and H2009 reveals shNOTCH3-expressing cells exhibit a reduction in clonogenicity. D, Aldefluor analysis of H358 and H2009 cells expressing shGFP and shNOTCH3 indicate a reduction of ALDH+ cells in shNOTCH3-expressing cell lines (***, P < 0.005).
Discussion
In the current study, we have applied a promising new stem cell marker, ALDH activity, to identify and enrich for a subpopulation of lung cancer cells with many of the properties ascribed to CSCs (5). We confirmed the utility of ALDH as a means to enrich for lung CSCs, demonstrated the correlation of ALDH activity with ALDH1A1 expression and demonstrated the sensitivity of lung CSCs to perturbations of the Notch signaling pathway. We found NSCLCs to vary in their abundance of ALDH1A1-expressing tumor cells, and tumors enriched for ALDH1A1-expressing cells were associated with a reduced patient survival, consistent with the idea that these tumors are enriched in CSCs. We also compare the expression of 3 putative lung CSCs markers, ALDH1A1, ALDH3A1, and CD133, in a large sample of diverse NSCLCs and found that these markers identified different tumor subpopulations. While our work was in progress, Jiang et al. found ALDH expression to be associated with reduced survival in stage 1 NSCLCs and reported a high degree of overlap between CD133 and ALDH1 expression, suggesting that these proteins were identifying the same tumor cell populations (21). Our analysis confirmed the association between tumor ALDH1A1 expression and impaired survival in stage I and N0 tumors, but found no association with ALDH3A1, or CD133, and no association between ALDH1A1 and CD133 expression. We also noted histotype association of these markers, specifically ALDH1A1 with squamous cell and CD133 with adenocarcinomas of the lung. Flow cytometric analysis of tumor cell lines and patient samples found that most NSCLCs possessed a readily detectable ALDH+ cell population. However, in contrast to the report by Jiang et al., we did not find a bimodal distribution of ALDH activity in lung cancer cell populations, where the ALDH+ cell population was conspicuously larger and brighter than their ALDH− cell counterparts (21). This discrepancy is possibly due to the inclusion of cellular debris during the Jiang et al. analysis that confounds the detection and proper isolation of viable ALDH+ and ALDH− cells, which are of great importance for cell growth and tumor formation studies (30). To avoid this problem, we employed a gating strategy that excluded cell debris and nonviable cells from our assay.
We found that most SCLCs are greatly enriched in both ALDH activity and CD133 expression; suggesting CSCs are relatively more abundant in SCLCs. Recently, elevated ALDH and CD133 expression was found to be controlled by the neuronal lineage factor ASCL1 and knockdown of this gene transcript lead to a reduction in SCLC ALDH activity and xenograft formation (41). These observations suggest that ALDH is also associated with an important subpopulation in SCLC that requires further characterization.
In mice, Sca-1 has been described as a stem cell marker in a variety of murine tissues including normal lung, mammary gland, and prostate, as well as in lung cancers (6, 42, 43). By analyzing adenocarcinoma cells from K-Ras–induced Ink4a/ARF−/- mice, we discovered the ALDH+ cells to be enriched in Sca-1 expression suggesting ALDH might be a feature of murine lung CSCs. Unlike murine lung cancer associated BASCs, these cells do not express CCSP and future experiments will determine whether these cells possess the capacity for self-renewal and tumorigenicity. Recently Curtis et al. discovered that murine lung cancer models had different CSC subpopulations determined by the tumor oncogenotype (22). Thus, it was of great interest to us to discover a possible association of CD133–expressing NSCLCs to have adenocarcinoma histology, never-smoking status, and EGFR mutations. More studies of human lung cancer oncogenotype and CSC markers are indicated.
Functional studies of sorted ALDH+ and ALDH− NSCLC cells showed isolated ALDH+ cells to be more tumorigenic and clonogenic than their ALDH− counterparts. In addition, isolated ALDH+ cells were able to regenerate tumor heterogeneity for ALDH+ and ALDH− cells, whereas this capacity was much less in isolated ALDH− cells. ALDH+, but not ALDH−, tumor cells from 2 primary NSCLC formed NOD/SCID xenografts. ALDH− cells from NSCLC lines H358 and H1299 cell lines were capable of forming small, slow growing tumors in mice. Whether this indicates residual CSC activity in ALDH− cells or contamination with some ALDH+ cells remains to be determined.
Finally, we set out to characterize the molecular features associated with the ALDH+ cells, including targetable signaling pathways known to be involved in stem cell physiology. We found elevated expression of Notch signaling transcripts in isolated ALDH+ lung cancer cells. The Notch pathway is an important developmental pathway that regulates critical cell fate determination and stem cell maintenance (44). In NSCLC, elevated Notch expression in mutant p53 NSCLCs is associated with diminished patient survival and Notch signaling is also implicated in tumor hypoxia, angiogenesis, and proliferation, making this pathway an appealing target for therapy (45–47). Inhibition of Notch3 receptor signaling has been demonstrated to reduce NSCLC cell growth in vitro and shrink human NSCLC xenografts (38–40, 48). Using a γ-secretase inhibitor to suppress Notch signaling in lung cancer cells, we observed a significant reduction in ALDH+ tumor cells, whereas shRNA-mediated knockdown of NOTCH3 also resulted in the reduction of clonogenic ALDH+ cells. Taken together, our results, like those in colon, brain, and breast CSCs, indicate a role for Notch signaling in lung CSC maintenance and suggest lung CSCs are sensitive to Notch inhibition (34, 49, 50). Further, molecular characterization of lung CSCs will likely yield additional information about lung CSC as well as additional targets for therapy.
Disclosure of Potential Conflicts of Interest
No potential conflicts of interest were disclosed.
Acknowledgments
We thank A. Mobley, the UTSW Flow Cytometry core, and Radiology UTSW SAIR for assistance.
Grant Support NCI SPORE P50CA70907, NCI U24 CA126608, NASA NSCOR NNJ05HD36GD DOE DE-AI02-05ER64068, IASLC, Simmons Cancer Center, and Gillson Longenbaugh Foundation.





