Abstract
There is a growing interest in the cell–cell communication roles in cancer mediated by secreted vesicles termed exosomes. In this study, we examined whether exosomes produced by cancer cells could transmit information to normal stromal fibroblasts and trigger a cellular response. We found that some cancer-derived exosomes could trigger elevated α-smooth muscle actin expression and other changes consistent with the process of fibroblast differentiation into myofibroblasts. We show that TGF-β is expressed at the exosome surface in association with the transmembrane proteoglycan betaglycan. Although existing in a latent state, this complex was fully functional in eliciting SMAD-dependent signaling. Inhibiting either signaling or betaglycan expression attenuated differentiation. While the kinetics and overall magnitude of the response were similar to that achieved with soluble TGF-β, we identified important qualitative differences unique to the exosomal route of TGF-β delivery, as exemplified by a significant elevation in fibroblast FGF2 production. This hitherto unknown trigger for instigating cellular differentiation in a distinctive manner has major implications for mechanisms underlying cancer-recruited stroma, fibrotic diseases, and wound-healing responses. Cancer Res; 70(23); 9621–30. ©2010 AACR.
Introduction
Exosomes are nanometer-sized vesicles secreted by diverse cell types that play complex roles in intercellular communication (1). They comprise a ceramide- and cholesterol-rich lipid bilayer membrane (2), an array of membrane and cytosolic proteins (3) and selected RNA species (4). This molecular complexity suggests that exosomes may mediate a variety of physiologic functions, perhaps through several different mechanisms. There is currently considerable interest in understanding the complex communicative roles exosomes play in physiology and the molecular mechanisms underlying these.
Some mechanisms by which exosomes mediate their biological functions have been characterized. Exosomes may act as natural vehicles for delivering protein (5), mRNA (4), or microRNA (6) to recipient cells. A further mechanism involves the direct engagement of receptors/ligands at the recipient cell surface during exosome interactions (7). In addition, some recent reports have described the expression of growth factors, or other usually soluble mediators, found in association with the exosome membrane. Examples include expression of tumor necrosis factor-alpha (TNF-α; ref. 8), epidermal growth factor (EGF; ref. 9), fibroblast growth factor (FGF; ref. 10), and others. Collectively, such data suggest a possible physiologic role for exosomes as a novel means of disseminating growth factors and other mediators within the extracellular milieu.
Our own previous studies have demonstrated the expression of TGF-β by cancer-derived exosomes and linked this with their immunosuppressive properties (11, 12). These findings were confirmed recently by others (13). Mechanistic studies of exosomal TGF-β remain incomplete, and the potentially broad influence exosomal TGF-β could play in other, non-immune, biological systems has not yet been explored. To gain more insight into these aspects of exosome function, we chose to focus on a biological function of TGF-β that is of major importance in health and disease conditions: the induction of fibroblast differentiation to myofibroblasts. We hypothesize that cancer exosomes can alter the function of healthy fibroblast present within the tumor stroma, leading to alterations that may promote tumor growth and progression.
Myofibroblasts are a contractile cell type, characterized by the expression of α-smooth muscle actin (α-SMA; ref. 14). During normal wound healing, myofibroblasts are transiently present, responsible for closure of the wound and formation of the collagen-rich scar matrix (15). When persistent in tissues, they are a well-established early histologic marker of progressive organ fibrosis, acting inappropriately to modulate the extracellular milieu and altering tissue architecture (15). Myofibroblasts are also relevant in solid cancers in which an altered stroma, rich in myofibroblastic cells, can support tumor growth, vascularization, and metastasis (16–18). TGF-β remains among the key factors responsible for the development of a myofibroblastic phenotype from a variety of precursor cells, including fibroblasts (15). TGF-β binds sequentially to type II receptor and then type I receptor (ALK5), resulting in the formation of an activated receptor complex (19). Type III TGF-β receptors, known as betaglycan (20), do not play a direct role in TGF-β signaling but may act to facilitate binding of TGF-β to type II receptors (21). Activation of ALK5 triggers a signaling cascade, involving phosphorylation of SMAD2 and 3, which subsequently mediate binding to SMAD4. This SMAD complex translocates to the nucleus to initiate transcription of a host of genes, including α-SMA (22). SMAD-independent signaling pathways also exist (23) and contribute to other aspects of a myofibroblastic phenotype such as alterations in the pericellular milieu (24).
In this report, we examined whether cancer exosomes can trigger TGF-β signaling pathways and thereafter initiate a program of differentiation of fibroblasts toward a myofibroblastic phenotype. The data demonstrate exosomal delivery of TGF-β as a previously unknown mechanism capable of driving cellular differentiation of fibroblasts, resulting in a myofibroblast phenotype that is similar but not identical to that achieved with soluble TGF-β. The study has broad implications for how growth factors are disseminated in the extracellular environment during health and disease conditions and highlights a previously unknown function for cancer exosomes as novel modulators of stromal cell differentiation.
Materials and Methods
Cell culture and reagents
A panel of cancer cell lines, as exosome producers, is maintained in bioreactor culture flasks, as described (12). Cells included a mesothelioma cell line (established within the department from pleural effusion of a mesothelioma patient); prostate cancer cells (LNCAP, DU145, and PC3) from American Type Culture Collection; a bladder cancer line, HT1376, and a colorectal cancer line (CaCo2), from Cancer Research UK; and a breast cancer line (MCF7), from the European Collection of Cell Cultures. Primary fibroblasts (AG02262) from Coriell Institute for Medical Research (Camden, NJ), were used at passages 7 to 9 as exosome responder cells, following growth arrest in serum-free media for 48 hours. All purchased cells were obtained during 2008 to 2009 and passaged for less than 6 months in culture. Cell lines were authenticated by the supplier cell bank by combinations of cytogenetic, isoenzymatic, and DNA profile analyses. All cultures were maintained in 5% to 10% FBS that had been depleted of bovine exosomes by overnight ultracentrifugation at 100,000 × g and serial filtration (0.2 and 0.1 μm). rhTGF-β1 was from Peprotech.
Exosome purification
Cell culture medium was subject to serial centrifugation, (300 × g for 10 minutes, 2,000 × g for 15 minutes, and 10,000 × g for 30 minutes), and exosomes were purified from the supernatant by the 30% sucrose/D2O cushion method (11). Exosome quantity was determined by the micro BCA protein assay (Pierce/Thermo Scientific).
Determine exosome density
A pellet obtained from 70,000 × g ultracentrifugation of culture medium was overlaid onto a prepoured sucrose gradient (0.2–2.5 mol/L of sucrose). Specimens were centrifuged at 4°C overnight at 210,000 × g, using an MLS-50 rotor in an Optima-Max ultracentrifuge (Beckman Coulter). The refractive index of 16 collected fractions was measured at 20°C, using an automatic refractometer (J57WR-SV; Rudolph Research). The refractive index was converted to density, using the conversion table published in the Beckman Coulter ultracentrifugation manual as described (25, 26).
Enzyme-linked immunosorbent assay
Quantitation of TGF-β1 and FGF2 proteins was performed using the DuoSet ELISA Development System (R & D Systems) and manufacturer's protocol.
SMAD3 reporter assay
Assessment of TGF-β signaling through an SMAD3-dependent pathway was performed as described (27) by transfecting HK2 cells (from ATCC) with an SMAD3-responsive promoter construct (SBE)4-Lux (0.9 μg) and a Renilla vector (0.1 μg) to monitor transfection efficiency, using the transfection reagent Lipofectamine 2000 (Invitrogen) at a ratio of 3:1 (microliters of lipofectamine:micrograms of DNA) in serum-free and antibiotic-free medium. Twenty-four hours after transfection, cells were washed with PBS and the medium was replaced with serum-free medium containing purified exosomes or rhTGF-β1 for a further 6 hours. Luciferase activity was measured using the Dual-Glo luciferase activity kit (Promega Ltd.) as per the manufacturer's protocol. Luciferase activity was normalized to Renilla activity.
Immunohistochemistry of α-SMA
Indirect immunohistochemistry was performed following fixation in ice-cold acetone:methanol (1:1). Blocking and antibody (anti-α-SMA; Santa Cruz) incubations were performed in Hank's balanced salt solution (Sigma). For microscopic visualization of cells, a secondary goat anti-mouse Alexa-488-conjugated antibody (Invitrogen) was used. To quantify changes in α-SMA, this was substituted for a goat anti-mouse biotin conjugate (Perkin Elmer), and detected using a streptavidin-europium conjugate. Expression levels were measured on a Wallac Victor2 1420 plate reader (Perkin Elmer).
Quantification of hyaluronic acid coat thickness
Hyaluronic acid (HA)-dependent, cell-associated pericellular matrices were visualized and measured, as previously described (28).
Flow cytometry of exosome-coated beads
Exosomes were coupled to the surface of aldehyde sulfate–latex beads (Interfacial Dynamics) in an MES buffer (at a ratio of 1 μg of exosomes:1 μL of stock beads) and analyzed by flow cytometry as previously described (25). Flow cytometric analysis was performed using mouse monoclonal antibodies specific to human CD9 (R & D Systems) and human betaglycan (Santa Cruz), corresponding mouse IgG isotype controls (eBioscience), and an Alexa Fluor 488 conjugated goat anti-mouse IgG (Invitrogen).
Pervanadate-induced cleavage of betaglycan
Exosomes were added to mesothelioma cells and incubated at 37°C for 4 hours in either the absence or presence of pervandate (200 μmol/L), previously shown to instigate cleavage of betaglycan (29). Exosomes were then repurified and quantified, as described previously, prior to further analysis.
RNA extraction
RNA was extracted from cultured cells, using the Purelink RNA Mini kit (Invitrogen) as per the manufacturer's protocol.
Reverse transcription
Reverse transcription was performed using a high-capacity cDNA reverse transcriptase kit (Applied Biosystems), in a final volume of 20 μL per reaction, as described in the manufacturer's protocol, using an Applied Biosystems “Gene Amp PCR System 2400” thermocycler.
Real-time quantitative PCR
Quantitative PCR (qPCR) was carried out in a final volume of 20 μL per reaction, containing 1 μL of cDNA, 10 μL of TaqMan Universal Master Mix (20×) (Applied Biosystems), 8 μL of H2O, and 1 μL of a TaqMan gene expression assay primer and probe mix (Applied Biosystems). A negative control (−PCR) was prepared with H2O substituted for the cDNA. The PCR amplification was performed in a StepOne Real-Time PCR System thermocycler (Applied Biosystems). Amplification was carried out by heating the samples to 50°C for 2 minutes, then at 95°C for 10 minutes, followed by repeating cycles of 95°C for 15 seconds and 60°C for 1 minutes, for a total of 40 cycles. The comparative Ct method was used for relative quantification of target gene expression against that of a standard reference gene (GAPDH). Data were analyzed using StepOne software from Applied Biosystems UK Ltd.
Results
Cancer exosomes express latent TGF-β but can trigger the SMAD3-related signaling pathway
We have previously shown by ELISA that cancer exosomes, isolated from cultured mesothelioma cells, express TGF-β1 (11). It is possible that during the exosome purification process involving high-speed ultracentrifugation, TGF-β may be co-pelleted with exosomes and hence may not be genuinely expressed in association with the vesicle. To clarify this issue, we performed a classical purification of exosomes, using a sucrose gradient, as described (26). This technique separates exosomes from nonexosomal soluble contaminants by virtue of the biophysical nature of vesicles, which float on sucrose at particular densities (typically around 1.1–1.2 g/mL for most exosome types).
Exosomes were initially concentrated from mesothelioma cell culture medium by spinning at 70,000 × g, and on performing a sucrose gradient, the density of collected fractions was measured, and thereafter fractions were analyzed by Western blot, TGF-β-ELISA, and an SMAD3 reporter assay. The Western blot revealed that the multivesicular body marker TSG101, used as a marker for exosomes, was principally present in fractions 9 to 14 (density of 1.096–1.23 g/mL; Fig. 1A). This is broadly consistent with similar studies of exosomes from other cellular sources (7). Performing a TGF-β ELISA on these fractions revealed little TGF-β present outside the exosome density range, with fractions 9 to 14 comprising 84.2% of the total TGF-β present. This demonstrates that the TGF-β present within the 70,000 × g pellet of culture medium is predominantly present at exosomal densities (Fig. 1A, black bars), with the remainder at hyperdense fractions (which contained trace amounts of TSG101), which may be due to exosome aggregates and/or nonexosomal constituents. However, to be certain that soluble TGF-β cannot float at these densities as well, an additional gradient run was performed, loading rhTGF-β instead of concentrated exosomes. On this occasion, the majority (92.8%) of TGF-β was localized within the first 4 fractions (density 1.02–1.04 g/mL) and not at exosomal densities (Fig. 1A, line graph). The data show that TGF-β has a molecular association with exosomes and that this association does not provide information regarding exosomal TGF-β function. We therefore examined whether exosomes were capable of activating TGF-β signaling pathways. To do this, we transfected cells with an SMAD3 promoter element upstream of luciferase and measured the activation of SMAD3-dependent transcriptional activity by chemiluminescence (27). The sucrose gradient fractions (as described earlier) were used and showed a weak background SMAD3 activity (11.5% of total activity) at hypodense fractions (1.0–1.08 g/mL). The majority of transcriptional activity was found at exosomal densities (65.3% of total) (Fig. 1A, gray bars). Again, there was some activity present at hyperdense fractions, consistent with the TGF-β ELISA and trace TSG101 levels by Western blot. We conclude, therefore, that the cancer exosomes that express functional TGF-β1 are capable of triggering the SMAD3-dependent intracellular signaling pathway. To determine whether this was applicable to other cancers, we purified exosomes from a diverse panel of cancer cell lines, using a sucrose cushion method (11), and, as described earlier, examined TGF-β expression by ELISA and function by SMAD3 reporter assay. The data show that not all cells produce TGFβ-positive exosomes. Exosomes isolated from a prostate cancer cell (LNCAP) and from a colorectal cancer cell line (CaCo2) had low or undetectable levels of TGF-β, respectively (Fig. 1B, black bars). The sensitivity of the assay was 20 pg/mL. Other cell types (DU145 or PC3, prostate cancer cells), however, produced exosomes with similar levels of TGF-β1 compared with the mesothelioma cell line (Meso). When comparing TGF-β1 expression levels and SMAD3 transcriptional activity, there was a good correlation: exosomes highest in TGF-β1 eliciting the strongest activation of SMAD3-dependent signaling (Fig. 1B, gray bars). The ELISA approach requires the liberation of TGF-β1 from a nonfunctional latent complex by brief acid treatment to allow the capture and detection antibodies to bind TGF-β. This measurement (Fig. 1A and B, black bars) is of total TGF-β1 within the specimen rather than a measure of constitutively active TGF-β1. In the SMAD3 reporter assay (Fig. 1A and B, gray bars), we did not acid activate exosomes prior to functional testing and is therefore a measure of biologically active/available TGF-β. To determine what proportion of exosomal TGF-β was in a constitutively active conformation, we compared active (not acid-treated) with acid-activated (total) TGF-β in exosome preparations. By ELISA, data revealed that approximately 2% of the exosomally associated TGF-β is constitutively active, hence 98% exist in a latent form (Fig. 1C). We next performed this comparison by using the SMAD3 assay, revealing that there was a little functional difference between active and total (acid-treated) exosomal TGF-β (Fig. 1D, left), and the magnitude of response to exosomal TGF-β in this assay was 80% to 95% of that achieved with rhTGF-β (in which 100% is in an active form) (Fig. 1D, right). Together, the data show for the first time that some cancer cells produce exosomes that express latent TGF-β1, which is presented to recipient cells in a fully biologically available manner, eliciting an SMAD3 signaling response of similar magnitude to that achieved using nonlatent rhTGF-β.
Cancer exosomes express functional TGF-β1. A, pellet (centrifuged at 70,000 × g) from cultured mesothelioma cell–conditioned medium was overlaid on a sucrose gradient (0.2–2.5 mol/L) and spun at 210,000 × g for 20 hours. Fractions (1–16) were collected, and the density of each was measured by refractometry. Each fraction was analyzed by Western blot (staining for the multivesicular body marker TSG101), SMAD3 reporter assay, and TGF-β1 ELISA. Graphs show mean ± SD of duplicates and depict percentage of total SMAD3 activity (gray bars) or percentage of total TGF-β1 (black bars) against fraction density. Inset line graph, ELISA data from fractions taken from a sucrose gradient loaded with soluble rhTGF-β1, highlighting soluble rhTGF-β1 (white circles) and exosomal TGF-β1 (black circles) floats at distinct densities. B, exosomes (200 μg/mL) purified from various cancer cell lines (as indicated) were subject to analysis by SMAD3 activity assay (gray bars), showing mean ± SD of triplicate measurements, and by TGF-β ELISA (black bars), showing mean ± SD of 3 preparations from each line. C, TGF-β ELISA was performed on exosomes (10 μg) prepared from 3 cell lines as indicated, without (active) and with (total) prior activation with acid, revealing exosomal TGF-β to be predominantly in a latent form, showing mean ± SD of 4 replicates. D, similarly, the analysis of exosomes by SMAD3 activity assay, without (active) and with (total) prior acid activation (bars, mean ± SD of 4 replicates), revealing comparable levels of exosomal TGF-β function. In addition, an SMAD3 activity assay using soluble rhTGF-β (0–2,000 pg/mL) was performed showing similar levels of functional activity to exosomal TGF-β (line graph, mean ± SD of 4 replicates).
Cancer exosomes express functional TGF-β1. A, pellet (centrifuged at 70,000 × g) from cultured mesothelioma cell–conditioned medium was overlaid on a sucrose gradient (0.2–2.5 mol/L) and spun at 210,000 × g for 20 hours. Fractions (1–16) were collected, and the density of each was measured by refractometry. Each fraction was analyzed by Western blot (staining for the multivesicular body marker TSG101), SMAD3 reporter assay, and TGF-β1 ELISA. Graphs show mean ± SD of duplicates and depict percentage of total SMAD3 activity (gray bars) or percentage of total TGF-β1 (black bars) against fraction density. Inset line graph, ELISA data from fractions taken from a sucrose gradient loaded with soluble rhTGF-β1, highlighting soluble rhTGF-β1 (white circles) and exosomal TGF-β1 (black circles) floats at distinct densities. B, exosomes (200 μg/mL) purified from various cancer cell lines (as indicated) were subject to analysis by SMAD3 activity assay (gray bars), showing mean ± SD of triplicate measurements, and by TGF-β ELISA (black bars), showing mean ± SD of 3 preparations from each line. C, TGF-β ELISA was performed on exosomes (10 μg) prepared from 3 cell lines as indicated, without (active) and with (total) prior activation with acid, revealing exosomal TGF-β to be predominantly in a latent form, showing mean ± SD of 4 replicates. D, similarly, the analysis of exosomes by SMAD3 activity assay, without (active) and with (total) prior acid activation (bars, mean ± SD of 4 replicates), revealing comparable levels of exosomal TGF-β function. In addition, an SMAD3 activity assay using soluble rhTGF-β (0–2,000 pg/mL) was performed showing similar levels of functional activity to exosomal TGF-β (line graph, mean ± SD of 4 replicates).
TGF-βhigh cancer exosomes trigger α-SMA expression
We next investigated the effects of TGF-β-expressing exosomes on fibroblasts. It is well established that soluble TGF-β induces the key phenotypic marker of myofibroblasts, α-SMA, which involves its assembly into contractile stress fibers along the longitudinal axis of the cell body. Using immunohistochemistry, we visualized the expression of α-SMA in growth-arrested primary fibroblasts that had been left untreated for 72 hours, or stimulated either with rhTGF-β or with exosomes (from various cellular sources). As expected, by 72 hours, rhTGF-β strongly induced α-SMA expression. Exosomes that expressed low or intermediate levels of TGF-β (as shown in Fig. 1B, black bars) did not trigger α-SMA expression above that of untreated cells (Fig. 2A, left column). In contrast, exosomes expressing 6 pg or more of TGF-β/μg of exosomes were effective at inducing this phenotypic alteration (Fig. 2A, right column). These changes, induced by TGF-βhigh exosomes, were morphologically comparable with the changes triggered by rhTGF-β, with cells exhibiting the classical filamentous structures of α-SMA typical of myofibroblasts (Fig. 2B, blue and red boxes). To determine whether this effect was dependent on exosomal expression of TGF-β, or perhaps due to some other exosomal constituent(s), we repeated the experiments in the presence of a TGF-β neutralizing antibody. This was effective in abrogating α-SMA induction by both treatments (Fig. 2B), whereas an isotype-matched monoclonal antibody had no effect. TGF-β is known to drive long-lasting phenotypic change in fibroblasts; we therefore compared the kinetics of α-SMA induction triggered by rhTGF-β with that triggered by exosomes (Fig. 2C). The data reveal that changes elicited by each treatment were similar. Both triggered rapid elevation in expression (2-fold increase by 24 hours), reaching a peak of expression by day 3, although the exosome-mediated increase was less pronounced than that driven by rhTGF-β under these conditions. Thereafter, α-SMA levels reverted slightly by day 7 (16.9% decrease in rhTGF-β, 17% decrease in exosome groups) but remained well above untreated levels for at least 14 days. In conclusion, cancer exosomes that express relatively high levels of TGF-β can drive fibroblast to myofibroblast differentiation. This effect is long-lasting and comparable with that achieved using rhTGF-β.
Cancer exosomes trigger α-smooth muscle (α-SAM) actin expression in fibroblasts. A, primary fibroblasts were growth arrested for 72 hours prior to stimulation with exosomes isolated from various cell lines as specified (at a dose of 200 μg/mL). As a positive control, fibroblasts were treated with rhTGF-β1 (5 ng/mL). After a further 72 hours, the fibroblasts were examined by immunohistochemistry for the expression of α-SAM. Scale bar, 100 μm. B, similarly, fibroblasts were stimulated with exosomes (mesothelioma exosomes shown) or rhTGF-β1 in the presence or absence of a TGF-β1–neutralizing antibody (at 10 μg/mL) or an irrelevant isotype-matched antibody (at 10 μg/mL). Also, selected regions exemplify the α-SMA–positive filamentous structures along the longitudinal axis of the fibroblast cell body that are apparent on rhTGF-β1 (red box) or exosome treatment (blue box). Scale bar, 100 μm. C, comparison of the kinetics of induced α-SMA expression over a 14-day period, with growth-arrested fibroblasts left untreated (gray circles) and treated with 200 μg/mL of mesothelioma-derived exosomes (black circles) or with 1.5 ng/mL of rhTGF-β1 (white circles). Graph depicts expression levels relative to untreated fibroblasts at day 1, mean ± SD, of triplicates.
Cancer exosomes trigger α-smooth muscle (α-SAM) actin expression in fibroblasts. A, primary fibroblasts were growth arrested for 72 hours prior to stimulation with exosomes isolated from various cell lines as specified (at a dose of 200 μg/mL). As a positive control, fibroblasts were treated with rhTGF-β1 (5 ng/mL). After a further 72 hours, the fibroblasts were examined by immunohistochemistry for the expression of α-SAM. Scale bar, 100 μm. B, similarly, fibroblasts were stimulated with exosomes (mesothelioma exosomes shown) or rhTGF-β1 in the presence or absence of a TGF-β1–neutralizing antibody (at 10 μg/mL) or an irrelevant isotype-matched antibody (at 10 μg/mL). Also, selected regions exemplify the α-SMA–positive filamentous structures along the longitudinal axis of the fibroblast cell body that are apparent on rhTGF-β1 (red box) or exosome treatment (blue box). Scale bar, 100 μm. C, comparison of the kinetics of induced α-SMA expression over a 14-day period, with growth-arrested fibroblasts left untreated (gray circles) and treated with 200 μg/mL of mesothelioma-derived exosomes (black circles) or with 1.5 ng/mL of rhTGF-β1 (white circles). Graph depicts expression levels relative to untreated fibroblasts at day 1, mean ± SD, of triplicates.
TGF-βhigh cancer exosomes trigger the formation of a hyaluronic acid pericellular coat
An additional key feature of myofibroblast differentiation is the alteration in the immediate pericellular microenvironment. One classical indicator of this is the formation of a pericellular coat comprised largely of HA surrounding the myofibroblast cell body (28). Such HA coats are barely detectable around fibroblasts. We visualized HA coats by using fixed erythrocytes that are electrostatically repulsed by HA, revealing a region of exclusion around the cell body. Growth-arrested fibroblasts exhibited very slender HA coats (Fig. 3), whereas rhTGF-β–mediated myofibroblast differentiation demonstrated significantly broader regions of exclusion. This phenomenon was also apparent when stimulating growth-arrested fibroblasts with cancer exosomes, but again this was related to the TGF-β content of exosomes (Fig. 3). HA coat formation, in response to either cancer exosomes or rhTGF-β, was shown to be TGF-β dependent, as it was attenuated by the addition of the TGF-β receptor I (TGF-β-RI) inhibitor SB431542. The region of erythrocyte exclusion was confirmed to be composed of HA by digestion of the coat with protease-free hyaluronidase. We conclude that exosomal TGF-β can cause alterations, including modulations in pericellular microenvironment, in fibroblasts that exhibit multiple hallmarks of myofibroblasts.
Cancer exosomes trigger deposition of a hyaluronic acid pericellular coat. A, growth-arrested fibroblasts were treated for 72 hours with 200 μg/mL of either CaCo2-derived exosomes (which are TGF-β1low) or with PC3-derived exosomes (TGF-β1high). As a positive control, fibroblasts were stimulated with rhTGF-β1 (5 ng/mL). A type I TGF-β-RI inhibitor (SB431542, at 10 μmol/L) was added to some wells as indicated. After a further 72 hours, hyaluronidase (HAidase) was added (at 200 μg/mL) to some wells as indicated. After washing, formalin-fixed horse erythrocytes were added and allowed to settle (for at least 15 minutes, at 37°C). Scale bar, 100 μm. B, regions of exclusion (examples indicated by arrows) were measured for 20 representative cells for each treatment condition, and the pericellular thickness (calculated as described in Materials and Methods) is shown. Graph represents mean ± SD of pericellular coat thickness (n = 20 cells). ***P < 0.0001, using 1-way ANOVA followed by Tukey's honest significant difference method.
Cancer exosomes trigger deposition of a hyaluronic acid pericellular coat. A, growth-arrested fibroblasts were treated for 72 hours with 200 μg/mL of either CaCo2-derived exosomes (which are TGF-β1low) or with PC3-derived exosomes (TGF-β1high). As a positive control, fibroblasts were stimulated with rhTGF-β1 (5 ng/mL). A type I TGF-β-RI inhibitor (SB431542, at 10 μmol/L) was added to some wells as indicated. After a further 72 hours, hyaluronidase (HAidase) was added (at 200 μg/mL) to some wells as indicated. After washing, formalin-fixed horse erythrocytes were added and allowed to settle (for at least 15 minutes, at 37°C). Scale bar, 100 μm. B, regions of exclusion (examples indicated by arrows) were measured for 20 representative cells for each treatment condition, and the pericellular thickness (calculated as described in Materials and Methods) is shown. Graph represents mean ± SD of pericellular coat thickness (n = 20 cells). ***P < 0.0001, using 1-way ANOVA followed by Tukey's honest significant difference method.
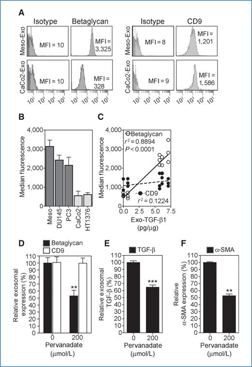
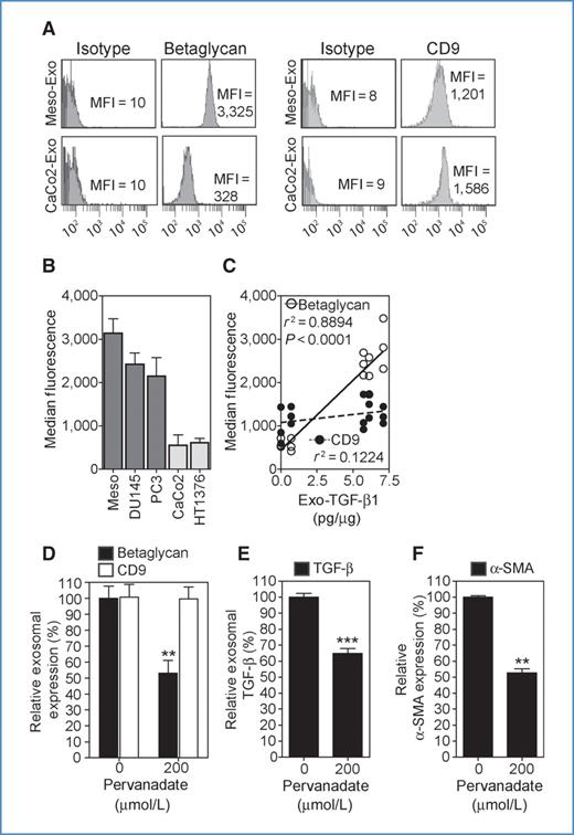
Exosomes require betaglycan expression for tethering TGF-β
The aforementioned data have posed the question: How is TGF-β physically associated with exosomes? TGF-β may be rendered membrane associated, such as through interactions with certain integrins (αvβ1, αvβ6, α8β1), with endoglin, with thrombospondin, or by binding to the type III receptor betaglycan (30). The exosomal expression of such molecules with roles in TGF-β tethering function(s) has not been shown. We initially focused on possible expression of betaglycan by cancer exosomes, as previous pilot data from our allied studies had suggested proteoglycans might be expressed by exosomes. We purified exosomes from several cancer cell lines, including those high and those low in TGF-β expression. Following coupling to latex beads (25), the exosome–bead complexes were stained with betaglycan-specific or isotype-matched control antibodies and analyzed by flow cytometry. Betaglycan showed strong staining at the exosome surface; this was true of multiple preparations from 3 different cancer cell lines that had high levels of TGF-β (mesothelioma, PC3, and DU145 cells) (Fig. 4A and B). However, exosomes from cancer cells that had low levels of TGF-β (CaCo2 and HT1376 cells) exhibited markedly lower (4- to 5-fold) levels of betaglycan (Fig. 4A and B). Plotting exosomal surface betaglycan expression versus exosomal TGF-β levels reveals a significant correlation (r2 = 0.8894, P < 0.0001; Fig. 4C). In contrast, plotting TGF-β levels against another exosomal surface protein, CD9, revealed no such correlation (r2 = 0.1224, with the slope not significantly different from zero, P = 0.201). The data suggest that betaglycan may, at least, be partly involved in binding TGF-β at the exosome surface. We therefore attempted to show whether or not this was so, using a siRNA approach. While selective knockdown of betaglycan mRNA in cancer cells was achievable with moderate efficiency (50%–60% decrease in betaglycan mRNA), it was difficult to scale up these experiments to provide sufficient quantity of exosomes for functional assays. Nevertheless, this approach supported the premise of betaglycan involvement, as the small amounts of exosomes available exhibited approximately 30% reduction in TGF-β levels compared with scrambled siRNA controls (Supplementary Figure S1). As an alternative approach, we utilized pervanadate as a reagent that induces the release of betaglycan from cell surfaces (29). Purified mesothelioma exosomes were exogenously added to mesothelioma cells in a normal (without pervanadate) or a betaglycan-cleaving microenvironment (with pervanadate). After 4 hours, the exosomes were retrieved and washed. Flow cytometric analysis of exosome–bead complexes showed that pervanadate treatment had little effect on exosomal CD9 expression (Fig. 4D, white bars) yet reduced exosomal betaglycan by around 40% to 50% (Fig. 4D, black bars). In addition, analysis by ELISA revealed a similar reduction in exosomal TGF-β levels by pervanadate treatment (Fig. 4E); similarly, the induction of α-SMA expression by fibroblasts was reduced by around 50% (Fig. 4F). We conclude that TGF-β is associated with betaglycan at the exosome surface and that the loss of exosomal betaglycan expression can attenuate its capacity to induce myofibroblastic differentiation.
Exosomal betaglycan and TGF-β binding. A, exosomes purified from cancer cell cultures were coupled to the surface of latex beads and analyzed by flow cytometry for betaglycan expression. Representative flow cytometric histograms (left) showing isotype versus betaglycan-stained exosome–bead complexes from a TGF-βhigh source (Meso-Exo) or a TGF-βlow source (CaCo2-Exo), showing the median fluorescence intensity (MFI) of the peak. B, summary data (bars) from 3 exosome preparations from each cell line as indicated, emphasizing a difference in betaglycan expression between TGF-βhigh exosomes (dark gray bars) and TGF-βlow exosomes (light gray bars), showing mean ± SD, (n = 3). C, in addition, linear regression reveals correlation between exosomal TGF-β expression and betaglycan expression (line graph, white circles) which is significant. In comparison, a typical exosome surface protein, CD9, does not correlate with TGF-β1 expression levels (black circles). D-F, mesothelioma-derived exosomes were added to mesothelioma cells and incubated in either the absence or presence of pervanadate (200 μmol/L) for 4 hours. After this time, conditioned media were collected and exosomes were purified. D, flow cytometry was used to confirm pervanadate-induced cleavage of betaglycan (black bars) from exosomes, while CD9 expression was used as a control to show that pervanadate treatment did not result in nonspecific cleavage of exosomal proteins. E, TGF-β1 expression of exosomes (10 μg), incubated with mesothelioma cells in either the absence or presence of pervanadate, was analyzed by ELISA. F, comparison of α-SMA induction in growth-arrested fibroblasts treated with exosomes incubated in either the absence or presence of pervanadate. Results in panels D, E, and F rerpresent mean ± SD of triplicates. **P < 0.001, ***P < 0.0001, Student's t-test.
Exosomal betaglycan and TGF-β binding. A, exosomes purified from cancer cell cultures were coupled to the surface of latex beads and analyzed by flow cytometry for betaglycan expression. Representative flow cytometric histograms (left) showing isotype versus betaglycan-stained exosome–bead complexes from a TGF-βhigh source (Meso-Exo) or a TGF-βlow source (CaCo2-Exo), showing the median fluorescence intensity (MFI) of the peak. B, summary data (bars) from 3 exosome preparations from each cell line as indicated, emphasizing a difference in betaglycan expression between TGF-βhigh exosomes (dark gray bars) and TGF-βlow exosomes (light gray bars), showing mean ± SD, (n = 3). C, in addition, linear regression reveals correlation between exosomal TGF-β expression and betaglycan expression (line graph, white circles) which is significant. In comparison, a typical exosome surface protein, CD9, does not correlate with TGF-β1 expression levels (black circles). D-F, mesothelioma-derived exosomes were added to mesothelioma cells and incubated in either the absence or presence of pervanadate (200 μmol/L) for 4 hours. After this time, conditioned media were collected and exosomes were purified. D, flow cytometry was used to confirm pervanadate-induced cleavage of betaglycan (black bars) from exosomes, while CD9 expression was used as a control to show that pervanadate treatment did not result in nonspecific cleavage of exosomal proteins. E, TGF-β1 expression of exosomes (10 μg), incubated with mesothelioma cells in either the absence or presence of pervanadate, was analyzed by ELISA. F, comparison of α-SMA induction in growth-arrested fibroblasts treated with exosomes incubated in either the absence or presence of pervanadate. Results in panels D, E, and F rerpresent mean ± SD of triplicates. **P < 0.001, ***P < 0.0001, Student's t-test.
TGF-βhigh cancer exosomes induce transcription of mRNAs that is similar but not identical to that induced by rhTGF-β
An issue that remains unknown is whether the fibroblast response to exosomal TGF-β differs from that of soluble TGF-β. To answer this question, we used qPCR to examine a panel of transcripts, known to be elevated in fibroblasts following stimulation with rhTGF-β. The effects of exosomes from mesothelioma cells (TGF-βhigh), from CaCo2 cells (TGF-βlow), and rhTGF-β were compared, and we also included the TGF-β-RI inhibitor (SB431542) to evaluate the contribution of exosomally expressed TGF-β to any observed effects. Autocrine production of TGF-β is an important feature of myofibroblastic phenotype (27). Stimulating with rhTGF-β (5 ng/mL) induced around 4-fold elevated mRNA for TGF-β at 72 hours, and this effect was abrogated fully in the presence of SB431542, as expected (Fig. 5A). Mesothelioma-derived exosomes (at a dose of 200 μg/mL of exosomes), broadly equivalent to 1.5 ng/mL of exosomal TGF-β, resulted in an enhanced induction of TGF-β-mRNA (accounting for TGF-β dose correction). This effect was also abrogated by the inhibitor and was not seen in fibroblasts stimulated with equal dose of CaCo2 exosomes (Fig. 5A). Some other altered transcripts, including transcripts of cTGF and EGF, were also induced by exosomes in a manner comparable with rhTGF-β. Any induction seen here was attenuated by the TGF-β-RI inhibitor in all cases, and again CaCo-2–derived exosomes had little effect on these mRNAs. Examining FGF2 mRNA, however, highlighted that TGF-βhigh exosomes may well trigger a cellular response that is not identical to that driven by rhTGF-β. Where mesothelioma exosomes stimulated a strong induction (12- to 16-fold) in FGF2 mRNA, rhTGF-β treatment only modestly (2-fold) induced FGF2 mRNA even at a dose that was 3 times higher than the exosomal TGF-β equivalent. Again, CaCo2 exosomes had no effect on FGF2 mRNA. This robust stimulation was dependent on exosomal TGF-β, as the TGFβ-RI inhibitor completely abrogated the response. We examined by measuring FGF2 in cell culture media by ELISA whether this observation related to the actual FGF2 protein secreted by these fibroblasts. This revealed superior induction of FGF2 protein by mesothelioma exosomes compared with an equivalent dose of rhTGF-β (1.5 ng/mL shown), which was highly significant (Fig. 5B). Stimulation with 1.5 or 5 ng/mL of rhTGF-β had little or no effect on secreted FGF2 levels, requiring a very high dose of 10 ng/mL to elicit an induction in FGF2 protein. Again, CaCo2 exosomes did not affect the levels of FGF2. In summary, many classical TGF-β responses are triggered by TGF-βhigh exosomes in a manner similar to that achieved with soluble nonvesicular TGF-β. Importantly, however, there may be some differences in the overall response, as exemplified by changes in FGF2 expression, in which exosomes exert a significantly more potent influence.
Induction of transcripts by cancer exosomes is similar but not identical to that induced by rhTGF-β. A, growth-arrested fibroblasts were treated with rhTGF-β1 (5 ng/mL) or with exosomes from mesothelioma cell line (Meso) or from a colorectal cancer cell line (CaCo2) each at 200 μg/mL, corresponding to 1.5 ng/mL and less than 20 pg/mL of exosomal TGF-β1, respectively. An inhibitor of TGF-β signaling (SB431542 at 10 μmol/L) was added, as indicated, and after 72 hours, total RNA was extracted and processed for qPCR. Graphs depict results from 4 independent experiments, expressing mRNA levels for TGF-β1, cTGF, EGF, and FGF2 (as indicated) relative to untreated fibroblasts (mean ± SD, n = 4). B, similarly, culture medium from fibroblasts stimulated with exosomes (200 μg/mL) or rhTGF-β (1.5 ng/mL) was analyzed for FGF2 levels by ELISA (mean ± SD of triplicates). ***P < 0.0001, 1-way ANOVA followed by Tukey's honest significant difference.
Induction of transcripts by cancer exosomes is similar but not identical to that induced by rhTGF-β. A, growth-arrested fibroblasts were treated with rhTGF-β1 (5 ng/mL) or with exosomes from mesothelioma cell line (Meso) or from a colorectal cancer cell line (CaCo2) each at 200 μg/mL, corresponding to 1.5 ng/mL and less than 20 pg/mL of exosomal TGF-β1, respectively. An inhibitor of TGF-β signaling (SB431542 at 10 μmol/L) was added, as indicated, and after 72 hours, total RNA was extracted and processed for qPCR. Graphs depict results from 4 independent experiments, expressing mRNA levels for TGF-β1, cTGF, EGF, and FGF2 (as indicated) relative to untreated fibroblasts (mean ± SD, n = 4). B, similarly, culture medium from fibroblasts stimulated with exosomes (200 μg/mL) or rhTGF-β (1.5 ng/mL) was analyzed for FGF2 levels by ELISA (mean ± SD of triplicates). ***P < 0.0001, 1-way ANOVA followed by Tukey's honest significant difference.
Discussion
We present, for the first time, evidence that exosomes from some cancer cells can drive multiple changes in fibroblasts. These alterations are consistent with full differentiation into myofibroblasts, a significant and physiologically important process with major implications in health and pathologic conditions. We also establish that exosomally expressed TGF-β1 is responsible for this differentiation.
Exosomal expression of TGF-β has been previously reported by us (11, 31) and subsequently by others (13), but it has always remained possible that this apparent exosomal TGF-β may simply be due to soluble TGF-β that co-pellets with exosomes during high-speed ultracentrifugation. Using ultracentrifugation on continuous sucrose gradients, as previously described (26), reveals that TGF-β floats at characteristic exosomal densities. The fractions containing this vesicular TGF-β were also the fractions that harbored the capacity to activate TGF-β signaling in an SMAD3 reporter assay. Hence, TGF-β is genuinely expressed by cancer cell–derived exosomes and this vesicular form of TGF-β is biologically active in driving SMAD-dependent signaling. Surprisingly, exosomal TGF-β appears mostly (∼98%) in a latent form, yet, when administered to cells, is utilized almost fully in terms of signal transduction, giving levels of SMAD3 activity around 80% to 90% of that achieved using rhTGF-β.
While the precise mechanism of how latent exosomal TGF-β is delivered and activated at the cell surface is not known, we now present evidence that implicates betaglycan in a TGF-β-tethering role. This proteoglycan plays important functions in binding TGF-β and increases its affinity for binding to type II receptor when expressed at the cell surface (30). We demonstrate that exosomes with low levels of surface betaglycan expression exhibit low TGF-β levels and do not induce fibroblast differentiation. In contrast, some exosomes stained very strongly for surface betaglycan and it was only these exosomes that had sufficient TGF-β levels for driving fibroblast differentiation. Partial cleavage of betaglycan from the exosome surface was achieved by pervanadate treatment, which leads to shedding of betaglycan from the cell surface (29). Using this approach, abrogating exosomal betaglycan expression resulted in decreased exosomal TGF-β levels and a comparable decrease in its capacity to activate α-SMA expression by fibroblasts. The data show exosomal betaglycan expression as a relevant factor in the tethering of TGF-β to the exosome surface, and unlike soluble betaglycan, exosomes deliver functional TGF-β to recipient cells.
In terms of biological function, the impact of cancer exosomes on primary fibroblasts is profound. Stimulating with exosomes, high in TGF-β, triggered sustained changes in the actin cytoskeleton, with a dramatic upregulation of structural α-SMA remaining elevated for at least 14 days. The nature and kinetics of this classic feature of differentiated myofibroblasts were comparable with that triggered by rhTGF-β and were absolutely dependent on exosomal TGF-β rather than other exosomal components, as it could not be reproduced by exosomes that were poor in TGF-β. However, SMAD-dependent changes of this nature are also accompanied by SMAD-independent effects, such as the deposition of a pericellular coat composed of HA (28). This shows that the exosomal mechanism for TGF-β delivery is not limited to SMAD-related pathways and may well be equal to the diversity of responses generated using soluble TGF-β. HA is a major component of the pericellular matrix surrounding tumor cells and has previously been linked to tumor progression and dissemination (32, 33). Our data show exosomes as an additional mechanism contributing toward a modulated stromal-extracellular matrix, as a consequence of fibroblast differentiation.
Exosomes or soluble TGF-β appeared to drive these effects with comparable efficacy. We therefore examined other candidate responses to highlight any distinction in the cellular response to exosomal versus soluble TGF-β. This was essentially not apparent when examining mRNA for cTGF or EGF, although there may be a slight advantage in terms of exosome-mediated autocrine production of TGF-β mRNA. However, induction of FGF2 by tumor exosomes was an aspect that was clearly distinct between the treatment conditions, with significant elevation in mRNA and protein seen with exosomes but not triggered at comparable doses with soluble TGF-β. This shows that the fibroblast response to tumor-derived exosomes differs in this regard to that of soluble TGF-β. Considering the role of FGF2 in directly promoting tumor growth/survival, migration and metastasis, matrix remodeling, and angiogenesis [reviewed in (34)], our data suggest a physiologic role for exosomal TGF-β in biasing the fibroblast response toward such tumor-promoting functions. Given the molecular complexity of exosomes, however, we do not know how such vesicles mediate this preferential FGF2 responsiveness. It requires exosomal TGF-β together with 1 or more additional exosomally delivered constituents; these factors are not present when treating with soluble TGF-β alone.
The importance of this exosomal mechanism in vivo is currently unknown. Recently, Rab GTPases, Rab27a and Rab27b, have been shown to play important roles in regulating exosome secretion (35). These are therefore good candidate target proteins to achieve a global blockade of exosome secretion by tumor cells in vivo. Furthermore, we propose strategies, such as targeting betaglycan, to modify the exosome phenotype that could be employed to test the importance of exosomal TGF-β specifically in modulating the tumor stroma in vivo.
While much of the research within the exosome field continues to focus on immunomodulatory functions (5, 7, 8, 11, 31, 36), a small number of reports show that cancer exosomes may well be capable of altering the functions of nonimmune cells within the tumor microenvironment. For example, cancer exosomes can exert a proangiogenic influence on endothelial cells (37). To date, however, our report is the first to highlight the capacity of cancer exosomes to profoundly modulate fibroblast phenotype and function and show exosomal TGF-β as the mechanism for this. The data implicate cancer exosomes as mechanistic participators in the establishment and persistence of cancer-altered stroma and suggest designing therapies targeted toward attenuating cancer exosomes may prove fruitful.
Disclosure of Potential Conflicts of Interest
The authors declare that they have no conflict of interest.
Acknowledgments
The authors are grateful to Dr. J.P. Mitchell, Miss J. Welton, and Mrs L. Court for their assistance in cell culture maintenance, exosome purifications and analyses.
Grant Support The study was funded through a pilot study grant from Cancer Research Wales and thereafter by the June Hancock Mesothelioma Research Fund and Velindre Cancer Centre's Charities Committee.




