Abstract
Although cancer-associated fibroblasts (CAF) are key determinants in the malignant progression of cancer, their functional contribution to this process is still unclear. Analysis of the mutual interplay between prostate carcinoma cells and CAFs revealed a mandatory role of carcinoma-derived interleukin-6 in fibroblast activation. In turn, activated fibroblasts through secretion of metalloproteinases elicit in cancer cells a clear epithelial-mesenchymal transition (EMT), as well as enhancement of tumor growth and development of spontaneous metastases. CAF-induced EMT leads prostate carcinoma cells to enhance expression of stem cell markers, as well as the ability to form prostaspheres and to self-renew. Hence, the paracrine interplay between CAFs and cancer cells leads to an EMT-driven gain of cancer stem cell properties associated with aggressiveness and metastatic spread. Cancer Res; 70(17); 6945–56. ©2010 AACR.
Introduction
Carcinomas are the most frequent human malignant tumors, and several lines of evidence support the notion that the growth and the invasive potential of carcinoma cells are influenced by host stromal cells, collectively called “reactive stroma” (1–3). Among stromal host cells, fibroblasts have been reported to play a key role, mainly through secretion of soluble factors, as growth factors or inflammatory cytokines, as well as production of extracellular matrix proteins and their proteases (2, 4). These activated fibroblasts are involved in creating a niche for cancer cells, promoting their motility. Indeed, cancer-associated fibroblasts (CAF) show some degree of plasticity controlled by tumor cells themselves, undergoing a differentiation process called mesenchymal-mesenchymal transition (5, 6). Although the notion that CAFs acquire a phenotype similar to myofibroblasts (MF) is widely accepted, the agents driving in vivo this transition are not yet fully elucidated. To date, differentiation toward MFs can be induced in vitro mainly by transforming growth factor-β (TGF-β), although other growth factors have been reported to partially activate fibroblasts (2). Activated fibroblasts express several mesenchymal markers such as α-smooth muscle actin (α-SMA), fibroblast-activating protein (FAP), and vimentin (7).
The presence of activated fibroblasts seems to be a necessary requirement for growth and dissemination of several tumor cells, including prostate (8, 9) and breast carcinoma (10). Extracellular matrix may also regulate tumor cell behavior by facilitating cell contacts, angiogenesis, or transport of nutrients. Moreover, CAFs secrete proteins that may stimulate adhesion, motility, and escaping from the local growth control, as well as de novo angiogenesis (2, 11). CAFs have also been reported to exert a prometastatic effect for pancreatic tumor cells (12).
In parallel to the ability of activated fibroblasts to stimulate cancer progression toward an aggressive phenotype, tumor cells themselves stimulate activated stromal cells to release biological agents for their growth and dissemination (11). Indeed, although the molecular players of such interactions remain unknown, prostate cancer epithelium stimulate CAFs to express markers characteristic of the MF phenotype (13), and CAFs coinoculated with initiated but nontumorigenic epithelial cells promoted their in vivo tumor growth (14).
However, additional studies are needed to determine whether CAFs represent a unique fibroblast phenotype and to investigate the mechanism leading to fibroblast activation as well as their contribution to tumor progression. A particular interest would be devoted to the role of CAFs in the achievement of a motile/invasive phenotype of tumor cells, mainly through epithelial-mesenchymal transition (EMT). Indeed, cancer cells undergoing EMT lose cell-cell contacts and acquire a mesenchymal phenotype developing invasive and migratory abilities, as well as developing stem-like properties (15–17). In this context, we studied the reciprocal interplay between prostate carcinoma (PCa) cells and their stromal fibroblast counterpart. Using fibroblasts from human patients with benign prostatic hyperplasia or aggressive carcinoma, we identify a circuitry in which cancer cell–produced interleukin-6 (IL-6) affects fibroblast activation, which in turn secrete matrix metalloproteinases (MMP) eliciting EMT and enhancing cancer stemness in PCa cells, thereby culminating in tumor formation and spontaneous lung metastatic growth.
Materials and Methods
Materials
Unless specified, all reagents were obtained from Sigma. Santa Cruz Biotechnology antibodies were as follows: FAP, c-Met, Vimentin, E-Cadherin, Snail, and Twist. Abcam antibodies were as follows: IL-6, cytokeratin, collagen I, and CD133. BD Bioscience antibodies were as follows: CD44 (clone G44-26) and CD24 (clone ML5). Ilomastat, Y27632, and Rho Kinase Inhibitor (n° 555551) were from Calbiochem. TGF-β1 and IL-6 were from PeproTech. Urokinase-type plasminogen activator receptor (uPAR)-blocking antibodies (CD87, n. 3936) were from American Diagnostica, Inc.
Cell culture
Human PCa cells (PC3, DU145, and LNCaP) and human prostate epithelial PNT-1A cells were from the European Collection of Cell Cultures. Human prostate fibroblasts [HPF, noncancer associated fibroblast (NAF), and CAF] were isolated from surgical explantation. Briefly, tissue samples from patients affected by benign prostatic hyperplasia or from healthy and cancerous regions of PCa-bearing patients (Gleason 4+5; HPF, NAF, and CAF, respectively) were obtained aseptically from patients undergoing radical prostatectomy. Tissues were digested overnight in 1 mg/mL collagenase I, and cells were plated in DMEM containing 10% fetal bovine serum (FBS; also PC3, DU145 cells, and prostate fibroblasts). LNCaP and PNT-1 cells were cultured in RPMI 1640 added with 10% FBS. Conditioned media (CM) were obtained by 48-hour serum-starved cells, clarified by centrifugation, and used freshly.
Fibroblast activation
HPFs were grown to subconfluence and treated for 24 hour with 10 ng/mL rTGF-β1, 50 ng/mL IL-6, or CMPC3. Fresh serum-free medium was added for an additional 24 hours before collection of CM.
Immunoprecipitation and Western blot analysis
Fibroblasts or PC3 cells (1 × 106) derived from our experimental conditions were lysed on ice in radioimmunoprecipitation assay buffer [50 mmol/L Tris-HCl (pH 7.5), 150 mmol/L NaCl, 1% Triton X-100, 2 mmol/L EGTA, 1 mmol/L sodium orthovanadate, 1 mmol/L phenylmethane sulfonyl-fluoride, 10 μg/mL aprotinin, and 10 μg/mL leupeptin]. Twenty μg of total proteins were loaded on SDS-PAGE, separated, and transferred onto nitrocellulose. The immunoblots were incubated in 3% bovine serum albumin, 10 mmol/L Tris-HCl (pH 7.5), 1 mmol/L EDTA, and 0.1% Tween 20 at room temperature and probed with primary and appropriate secondary antibodies.
In vitro Boyden invasion assay
Eight-micrometer Transwells were coated with 50 μg/cm2 of reconstituted Matrigel. PC3 cells (5 × 104) were loaded into the upper compartment in serum-free growth medium, with or without Ilomastat (50 μmol/L), Aprotinin (100 μg/mL), Y27563 (10 μmol/L), the Rho Kinase inhibitor (10 μmol/L), or uPAR-blocking antibodies (3 μg/mL). Cells were allowed to migrate toward complete growth medium for 24 hours; noninvading cells were removed mechanically using cotton swabs; and the membrane was stained with DiffQuick solution.
MMP zymography
Media were electrophoresed on 8% SDS-PAGE copolymerized with 0.1% (w/v) type A gelatin. Gels were incubated in 50 mmol/L Tris-HCl (pH 7.4), 200 mmol/L NaCl, and 5 mmol/L CaCl2 at 37°C for 24 hours, stained with 0.1% Coomassie blue in acetic acid, methanol, and distilled water (1:2:3). Destained gels were scanned with Quantity-One Image Analysis software (Bio-Rad).
Prostasphere formation and clonogenicity assay
PC3 cells incubated for 72 hours with CM were detached using Accutase (Sigma). For prostasphere formation, single cells were plated at 150 cells/cm2 on low-attachment 100-mm plate (Corning) in DMEM/F12 (Invitrogen) supplemented with B27 and N2 (Invitrogen), 5 μg/mL insulin, 20 ng/mL basic fibroblast growth factor (FGF) and 20 ng/mL epidermal growth factor. Cells were grown under these conditions for 15 to 20 days and formed nonadherent P0 spheres termed prostaspheres. For the evaluation of self-renewal, a single prostasphere was dissociated in single cells with Accutase and a dilution of one cell per well into 96-well low-attachment plates was performed to isolate individual P1 prostaspheres. Single-cell cloning was confirmed by microscopic analysis, and single clones were counted. For clonogenicity assay, 8 × 102 PC3 cells were plated in 35-mm culture dishes in complete DMEM/F12. Cells were grown under these conditions for 15 to 20 days, and adherent separated clones were counted.
Flow cytometry
PC3 cells (1 × 106) were labeled with FITC-anti-CD44 (clone G44-26) and PE-anti-CD24 (clone ML5) antibodies for 1 hour at 4°C in the dark. Cells were washed and flow cytometry was performed using a FACSscan (BD Biosciences).
Xenograft experiments
In vivo experiments were conducted in accordance with national guidelines and approved by the ethical committee of Animal Welfare Office of Italian Work Ministry and conform to the legal mandates and Italian guidelines for the care and maintenance of laboratory animals. Six- to 8-week-old male severe combined immunodeficient (SCID)-bg/bg mice (Charles River Laboratories International) were injected s.c. with 1 × 106 PC3 cells, both in the right and left lateral flanks. For coinjection with fibroblasts, 1 × 106 PC3 cells and 0.5 × 106 of fibroblasts were combined, resuspended in 100 μL of PBS, and injected s.c. in mice. Animals (four to six per group) were monitored daily; tumor size was measured every 2 to 3 days by a caliper; tumor volumes were determined by the length (L) and the width (W): V = (LW2)/2 (18). Tumors and other organs were fixed overnight at 4°C in formalin (5% in PBS) for histologic analyses.
Immunohistochemical analysis
Formalin-fixed, paraffin-embedded tissue blocks were cut into 5 μm consecutive sections and mounted on positively charged slides. Tissue sections were deparaffinazed and rehydrated before staining with H&E or Gomori silver trichromic stain. Some sections were used for antigen retrieval, performed for 20 minutes with citrate buffer (pH 6.0), before incubation in a solution (LaionbVisreion) containing 0.1% Triton X-100. These sections were then incubated overnight at 4°C with the primary antibody of interest and then immunostaining was carried out using a commercially available kit (PicTure Plus kit, Zymed). Slides were then counterstained with hematoxylin. Positive and negative controls were used throughout all immunostaining protocols.
Statistical analysis
Data are presented as means ± SD from at least three independent experiments. Statistical analysis of the data was performed by Student's t test. P values of ≤0.05 were considered statistically significant.
Results
Activated fibroblasts induce invasiveness in PCa cells
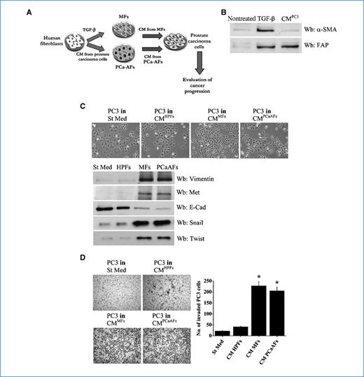
To analyze the effect of fibroblasts of tumor stroma on PCa progression, we selected as a model PC3 cells, a line isolated from a bone metastasis of human PCa cells. Organ-specific fibroblasts were isolated from prostate removed from patients affected by benign prostatic hyperplasia and analyzed for their in vivo and in vitro activation. Expression of E-cadherin and cytokeratin was performed to exclude epithelial contamination (Supplementary Fig. S1A). We compared fibroblast activation achieved through (a) conventional TGF-β treatment, named MFs (2), and (b) exposure to PC3-CM, named PCa-activated fibroblasts (PCa-AF; Fig. 1A). We observed a similar behavior of both treatments in enhancing fibroblast motility and collagen I production (Supplementary Fig. S1B and C). However, the two treatments revealed differential expression of acknowledged markers of fibroblast activation as α-SMA or FAP (Fig. 1B; refs. 2, 6), suggesting that PC3 cells affect fibroblasts differently from the simple stimulation with TGF-β.
Activated HPFs promote EMT and enhance PC3 invasiveness. A, experimental design. B, HPFs were activated for 24 h with 10 ng/mL TGF-β1 or CMPC3, and serum-starved for 24 h. α-SMA and FAP expression was assessed by immunoblot analysis. C, PC3 cells were incubated for 48 h with CM from HPFs, MFs, and PCa-AFs. Top, photographs. Expression of vimentin, Met, E-Cadherin, Snail, and Twist was analyzed by immunoblotting. D, PC3 invasion for 24 h toward complete growth medium. Photographs are representative of six randomly chosen fields; columns, mean values. *, P < 0.001 versus St Med.
Activated HPFs promote EMT and enhance PC3 invasiveness. A, experimental design. B, HPFs were activated for 24 h with 10 ng/mL TGF-β1 or CMPC3, and serum-starved for 24 h. α-SMA and FAP expression was assessed by immunoblot analysis. C, PC3 cells were incubated for 48 h with CM from HPFs, MFs, and PCa-AFs. Top, photographs. Expression of vimentin, Met, E-Cadherin, Snail, and Twist was analyzed by immunoblotting. D, PC3 invasion for 24 h toward complete growth medium. Photographs are representative of six randomly chosen fields; columns, mean values. *, P < 0.001 versus St Med.
To evaluate the effect of MFs and PCa-AFs on PCa aggressiveness, we analyzed both activation of the EMT process and three-dimensional matrix invasiveness in PC3 cells incubated with CM by MFs and PCa-AFs. EMT has already been correlated with PCa progression and the achievement of a proinvasive behavior, and TGF-β has been specifically involved (8). The analysis of cell morphology, as well as the expression of known EMT markers (19), as upregulation of Snail, Twist, vimentin, and the Met and downregulation of E-cadherin, revealed that both MFs and PCa-AFs are able to elicit differentiation toward a mesenchymal phenotype (Fig. 1C) as well as a proinvasive effect on PC3 cells (Fig. 1D), suggesting that both MFs and PCa-AFs may be active stromal components of PCa progression.
To correlate PCa aggressiveness and fibroblast activation, we compared PC3, DU145, and LNCaP cells reported to possess decreasing aggressiveness both in vivo and in vitro (20) for their ability to stimulate fibroblast activation and thereby increase PC3 invasiveness (Supplementary Fig. S2). The results reveal that the ability to activate fibroblasts is shared by both PC3 and DU145, whereas LNCaP cells seem unable to elicit this effect, suggesting a positive correlation between fibroblast activation and PCa aggressiveness.
Moreover, the ability of HPFs to increase three-dimensional motility and activate EMT is strictly limited to tumor cells. Indeed, we observed that nontransformed epithelial PNT-1 cells are not able to activate HPFs (Supplementary Fig. S3A). In keeping with our findings, HPFs treated with CM from PNT-1 are not able to increase invasiveness of PC3 cells (Supplementary Fig. S3B). Moreover, PNT-1 cells do not respond to factors secreted by activated fibroblasts as well as to affect their EMT markers (Supplementary Fig. S3C and D).
Tumoral IL-6–dependent generation of PCa-AFs
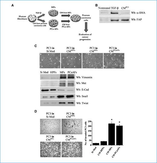
To analyze the nature of signals originating by PC3 cells to affect fibroblast differentiation, we focused our attention on IL-6. Indeed, several reports indicate that this proinflammatory cytokine is highly produced by aggressive PCa, as well as by PC3 and DU145 cell lines, whereas its production is low or absent in nonaggressive PCa and in LNCaP cells (21). We confirmed that IL-6 is highly produced by both PC3 and DU145 cells, whereas it is absent in nontransformed PNT-1 cells and resting HPFs and slightly secreted by LNCaP, as well as by MFs and PCa-AFs (Supplementary Fig. S4; Fig. 2A). We therefore assayed the sensitivity of HPFs to IL-6 and observed that this treatment produces an activation of these fibroblasts in terms of their ability to increase PC3 invasiveness (Fig. 2B). Nevertheless, and in keeping with our previous observations, IL-6 treatment of HPFs induces a strong increase in FAP but not in α-SMA expression (Fig. 2C), as well as an increase in autocrine production of IL-6 (Supplementary Fig. S4). The key role of IL-6–mediated signaling in eliciting HPF activation toward a differentiated state affecting tumor cell invasiveness is therefore confirmed by treatment of HPFs with IL-6–blocking antibodies during their exposure to PC3 CM (Fig. 2D). In contrast, IL-6–blocking antibodies are unable to affect the enhancement in invasiveness induced by MFs.
IL-6 is responsible for HPF activation induced by CMPC3. A, IL-6 was evaluated by immunoblotting on CM of PNT-1, LNCaP, DU145, or PC3 cells. B, PC3 cells were incubated with CM from HPFs; HPFs were stimulated with 50 ng/mL IL-6, MFs, and PCa-AFs; and their invasion was evaluated. Photographs and bar graph, representative of six randomly chosen fields. *, P < 0.001 versus St Med. C, subconfluent HPFs were activated for 24 h with 10 ng/mL TGF-β1 (MFs), CMPC3 (PCa-AFs), or 50 ng/mL IL-6. α-SMA and FAP expression was assessed by immunoblotting. D, HPFs were activated for 24 h with 10 ng/mL TGF-β1 (MFs) and CMPC3 (PCa-AFs) in the presence of IL-6–blocking antibodies. Invasion of PC3 cells, treated with the corresponding CM, was analyzed. Photographs and bar graph, representative of six randomly chosen fields. *, P < 0.001 versus St Med. #, P < 0.001 versus control CM PCa-AFs.
IL-6 is responsible for HPF activation induced by CMPC3. A, IL-6 was evaluated by immunoblotting on CM of PNT-1, LNCaP, DU145, or PC3 cells. B, PC3 cells were incubated with CM from HPFs; HPFs were stimulated with 50 ng/mL IL-6, MFs, and PCa-AFs; and their invasion was evaluated. Photographs and bar graph, representative of six randomly chosen fields. *, P < 0.001 versus St Med. C, subconfluent HPFs were activated for 24 h with 10 ng/mL TGF-β1 (MFs), CMPC3 (PCa-AFs), or 50 ng/mL IL-6. α-SMA and FAP expression was assessed by immunoblotting. D, HPFs were activated for 24 h with 10 ng/mL TGF-β1 (MFs) and CMPC3 (PCa-AFs) in the presence of IL-6–blocking antibodies. Invasion of PC3 cells, treated with the corresponding CM, was analyzed. Photographs and bar graph, representative of six randomly chosen fields. *, P < 0.001 versus St Med. #, P < 0.001 versus control CM PCa-AFs.
PCa-AFs promote EMT and invasiveness in PC3 cells through MMPs
Activated fibroblasts have been reported to affect tumor malignancy mainly through secretion of cytokines, chemokines, and growth factors, thereby enhancing cancer cell proliferation, survival, and invasive properties (22). To analyze the nature of factors secreted by both MFs and PCa-AFs, and affecting the phenotype of PC3 cells, we analyzed the corresponding CM for their chemoattracting effect. We therefore repeated the three-dimensional invasiveness assay using CM in the lower chamber of a Boyden assay. The results show that, although both CM from MFs and PCa-AFs similarly promote PC3 cell invasiveness, only CM from MFs displays a chemoattractive effect (Fig. 3A). Our attention was therefore focused on MMPs, nonchemoattracting agents, which have been reported to affect cell invasiveness and EMT of several cancer models (2, 23, 24). The analysis of MMPs by gelatin zymography reveals that exposure of HPFs to CM from PC3 cells or to IL-6 treatment, but not to TGF-β treatment, elicits a strong increase in MMP-2 expression and the de novo appearance of MMP-9 (Fig. 3B). In addition, treatment of HPFs with IL-6–blocking antibodies during their exposure to CM from PC3 abrogates the upregulation of MMP expression (Fig. 3B). In keeping with our findings, we observed that the MMP inhibitor ilomastat reverts both the activation of the EMT process (Fig. 3C) and the proinvasive effect elicited by PCa-AFs on PC3 cells (Fig. 3D). In contrast, the EMT induction and the increase in PC3 invasiveness induced by MFs are insensitive to MMP inhibition (Fig. 3C and D).
MP production by PCa-AFs leads to PC3 increased invasiveness. A, invasion of PC3 cells, toward CM from HPFs, MFs, or PCa-AFs, was analyzed. B, HPFs were activated for 24 h with 10 ng/mL TGF-β1 (MFs), 50 ng/mL IL-6 (HPFs+IL-6), or CMPC3 (PCa-AFs) with or without IL-6–blocking antibodies, and then starved for 24 h. Gelatin zymography analysis was performed on the corresponding CM. C, PC3 cells were incubated for 24 h with CM from HPFs, MFs, and PCa-AFs in the presence of 50 μmol/L ilomastat, and the expression of E-Cadherin, Met, vimentin, Snail and Twist was analyzed by immunoblotting. D, PC3 cells were treated as in C, and their invasion was evaluated. Photographs and bar graph, representative of six randomly chosen fields. *, P < 0.001 versus St Med. #, P < 0.001 versus control CM PCa-AFs.
MP production by PCa-AFs leads to PC3 increased invasiveness. A, invasion of PC3 cells, toward CM from HPFs, MFs, or PCa-AFs, was analyzed. B, HPFs were activated for 24 h with 10 ng/mL TGF-β1 (MFs), 50 ng/mL IL-6 (HPFs+IL-6), or CMPC3 (PCa-AFs) with or without IL-6–blocking antibodies, and then starved for 24 h. Gelatin zymography analysis was performed on the corresponding CM. C, PC3 cells were incubated for 24 h with CM from HPFs, MFs, and PCa-AFs in the presence of 50 μmol/L ilomastat, and the expression of E-Cadherin, Met, vimentin, Snail and Twist was analyzed by immunoblotting. D, PC3 cells were treated as in C, and their invasion was evaluated. Photographs and bar graph, representative of six randomly chosen fields. *, P < 0.001 versus St Med. #, P < 0.001 versus control CM PCa-AFs.
MFs and PCa-AFs stimulate a proteolysis-based migration in PC3 cells
To date, EMT has been correlated with a polarized motility style strongly involving proteolytic degradation of the matrix surrounding the tumor (15, 19). To analyze the motility style of PC3 upon exposure to activated fibroblasts, we treated them with two selective inhibitors of the small GTPase RhoA. The aim was to exclude a Rho-mediated motility style, commonly referred to as ameboid style, incompatible with EMT, reportedly based on Rho-dependent cytoplasmic contraction and independent from protelytic degradation of matrix (25). The results indicate that both MFs and PCa-AFs stimulate a Rho-independent motility style (Fig. 4A). Next, we treated PC3 cells with ilomastat, to selectively block MMPs, or with uPAR-blocking antibodies, to block uPA/uPAR proteases. The results reveal that MF-induced motility spur is mainly mediated by the uPA/uPAR proteolytic system, whereas PCa-AFs induce in PC3 cells a motility mainly based on MMP degradation of barriers (Fig. 4B). Selective involvement of uPA/uPAR or MMP proteolytic systems in MF or PCa-AF proinvasive effects has been confirmed with aprotinin treatment and analysis of MMP expression (Fig. 4C).
MFs and PCa-AFs induce different proteolytic motility strategies in PC3 cells. A, PC3 cells were incubated for 24 h with CM from HPFs, MFs, and PCa-AFs in the presence of Y27632 (10 μmol/L) or ROCK inhibitor (10 μmol/L), and PC3 cell invasion was evaluated. B, PC3 cells were treated as in A, except that invasion was evaluated during inhibition of MMPs (ilomastat, 50 μmol/L) or uPA/uPAR (100 μg/mL aprotinin or 3 μg/mL uPAR-blocking antibodies). Bar graphs, representative of six randomly chosen fields (B and C). *, P < 0.001 versus St Med. C, gelatin zymography analysis was performed on PC3 cells preconditioned with CM from HPFs, HPFs + 10 ng/mL TGF-β1 (MFs), HPFs + 50 ng/mL IL-6 (HPFs+IL-6), or HPFs + CMPC3 (PCa-AFs) with or without IL-6–blocking antibodies.
MFs and PCa-AFs induce different proteolytic motility strategies in PC3 cells. A, PC3 cells were incubated for 24 h with CM from HPFs, MFs, and PCa-AFs in the presence of Y27632 (10 μmol/L) or ROCK inhibitor (10 μmol/L), and PC3 cell invasion was evaluated. B, PC3 cells were treated as in A, except that invasion was evaluated during inhibition of MMPs (ilomastat, 50 μmol/L) or uPA/uPAR (100 μg/mL aprotinin or 3 μg/mL uPAR-blocking antibodies). Bar graphs, representative of six randomly chosen fields (B and C). *, P < 0.001 versus St Med. C, gelatin zymography analysis was performed on PC3 cells preconditioned with CM from HPFs, HPFs + 10 ng/mL TGF-β1 (MFs), HPFs + 50 ng/mL IL-6 (HPFs+IL-6), or HPFs + CMPC3 (PCa-AFs) with or without IL-6–blocking antibodies.
Analysis of CAFs from PCa specimens
Fibroblasts were obtained from the surgically explanted prostate of PCa-bearing patients (Gleason 4+5) of cancer and healthy regions, called CAFs and NAFs, respectively. Epithelial cell contamination of CAFs and NAFs was excluded by E-cadherin and cytokeratin analysis (Supplementary Fig. S1A). We first observed that prostate CAFs from carcinoma are strongly positive to both α-SMA and FAP (Fig. 5A). Conversely, both HPFs and NAFs are negative to both markers. In addition, CAFs do not need an in vitro activation step to elicit a proinvasive effect on PC3 cells, suggesting that they have already received the activation stimulus in vivo (Fig. 5B). HPFs and NAFs need a preactivation step with IL-6 or TGF-β to elicit a similar effect (Fig. 5B). In addition CAFs, although already activated in vivo, are still sensitive to IL-6, thereby further increasing their proinvasive skill on PC3 cells (Fig. 5B).
CAFs from PCa strongly enhance the aggressiveness of PC3 cells. A, α-SMA and FAP expression analysis of HPFs, NAFs, or CAFs treated for 24 h with 10 ng/mL TGF-β1 or 50 ng/mL IL-6 was performed by immunoblotting. B, PC3 cells were incubated with CM from HPFs, NAFs, or CAFs activated as described in A, and their invasion was evaluated. Bar graph is shown. *, P < 0.001 versus St Med. C, xenograft growth in SCID bg/bg mice of PC3 cells s.c. injected with activated fibroblasts. Top, primary tumor growth; bottom, tumor incidence. D, paraffin-embedded tissue sections from primary tumor (top; original magnification, ×20) and lung micrometastases (bottom; original magnification, ×40) obtained by PC3/CAFs coinjection in SCID bg/bg-mice were stained with H&E or with Gomori.
CAFs from PCa strongly enhance the aggressiveness of PC3 cells. A, α-SMA and FAP expression analysis of HPFs, NAFs, or CAFs treated for 24 h with 10 ng/mL TGF-β1 or 50 ng/mL IL-6 was performed by immunoblotting. B, PC3 cells were incubated with CM from HPFs, NAFs, or CAFs activated as described in A, and their invasion was evaluated. Bar graph is shown. *, P < 0.001 versus St Med. C, xenograft growth in SCID bg/bg mice of PC3 cells s.c. injected with activated fibroblasts. Top, primary tumor growth; bottom, tumor incidence. D, paraffin-embedded tissue sections from primary tumor (top; original magnification, ×20) and lung micrometastases (bottom; original magnification, ×40) obtained by PC3/CAFs coinjection in SCID bg/bg-mice were stained with H&E or with Gomori.
CAF-mediated tumor formation and lung metastases of PC3 cells
To show that CAFs are a necessary requirement for tumor growth and, eventually, for stimulating development of distant metastases, we used PC3 cells in conditions that limited their in vivo growth. Pilot experiments identified 1 × 106 cells and absence of Matrigel as limiting conditions. Subcutaneous tumors from the mixture between PC3 cells and prostate CAFs show a high rate of tumor growth, as well as tumor incidence, whereas injection of PC3 cells with HPFs nonactivated in vitro do not result in subcutaneous tumors at the end point (92 d; Fig. 5C). CAFs, PCa-AFs, and IL-6–stimulated HPFs cause a similar behavior. In contrast, tumor-forming ability of PC3 cells injected with NAFs is characterized by a significantly longer latency and reduced incidence. On the other hand, HPFs did not stimulate tumor growth, suggesting that these types of fibroblasts express a resting phenotype. Tumors, independently from their origin, express fine reticular fibers in tight contact with carcinoma cells (Fig. 5D). In addition, we detected several emboli of carcinoma cells inside peripheral venules (Fig. 5D, arrow). Of note, histologic examination of lungs of all tumor-bearing animals revealed the presence of spontaneous micrometastases of carcinoma cells (Fig. 5D), thereby confirming that the spur elicited by activated fibroblasts through induction of EMT gives rise to a highly aggressive phenotype in PC3 cells.
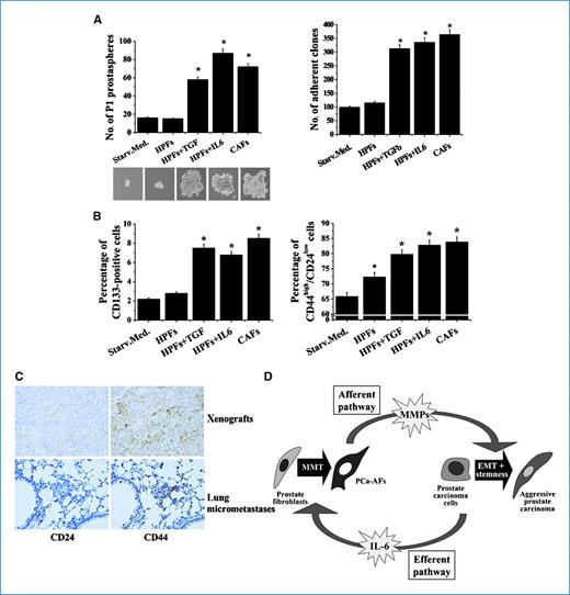
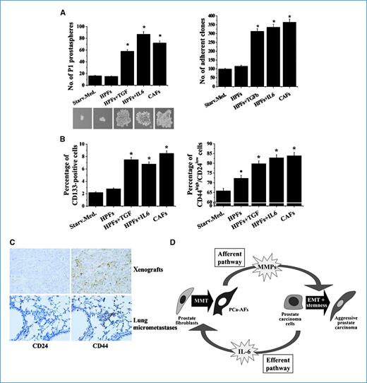
CAF-mediated EMT promotes the generation of cancer stem cells
Recently, Mani and colleagues (16) described the generation of breast cancer stem cells driven by EMT induction by expression of Snail or Twist transcription factors. We therefore speculated that CAF-stimulated EMT could promote the generation of cancer stem cells. To address this possibility, we induced an EMT in PC3 cells using CAFs or HPFs stimulated by IL-6 or TGF-β and analyzed clonogenicity and self-renewal ability of PC3 cells, as well as the expression of acknowledged cancer stem cell markers (16, 26, 27). Interestingly, we observed that the cells that had undergone an EMT following treatment with CAFs or HPFs stimulated by IL-6 or TGF-β show a 4- to 5-fold increase in the formation of nonadherent prostaspheres, a property associated with prostate stem cells (Fig. 6A, left). EMT driven by CAFs or activated HPFs leads to increase in PC3 clonogenicity, as assessed by their ability to form colonies following limiting dilution (Fig. 6A, right). Ilomastat administration inhibits P1 prostasphere formation by HPF + IL-6 or CAF-treated PC3, whereas it is almost ineffective on MF-elicited prostaspheres (Supplementary Fig. S5). In keeping with our findings with the behavior observed in breast and prostate cancer stem cells (16, 26), PC3 cells that underwent an EMT following exposure to CAFs or activated HPFs show an increase in the number of CD133-positive cells and CD44high/CD24low cells (Fig. 6B). In particular, cytofluorimetric analysis revealed that 65% of nontreated PC3 cells are CD44high and that EMT after CAF treatment leads to an increase in this population to 99%. Conversely, induction of EMT by CAFs is associated with progressive increase of CD24low cells, which account for 15% of wild-type PC3 cells and >80% of cells undergoing EMT. In addition, the analysis of tumor-forming ability of PC3 cells, using a limiting cell concentration, revealed an enhancement of tumor-forming ability of PC3 cells coinjected with CAFs or activated HPFs (Fig. 5C). Interestingly, the analysis of both xenografts and spontaneous lung metastases from CAF- or activated HPF-stimulated cells confirms that these tumor-repopulating cells are totally CD24 negative and highly CD44 positive (Fig. 6C).
CAFs, PCa-AFs, and MFs induce cancer cell stemness. A, right, PC3 cells were incubated with CM from HPFs, stimulated with 10 ng/mL TGF-β1 or 50 ng/mL IL-6, and CAFs. P1 individual spheres derived from PC3 cells were counted, photographed, and plotted. *, P < 0.001 versus St. Med. Left, PC3 cells treated as above were assayed for clonogenicity in adherent cultures. Separated clones were counted and plotted. *, P < 0.001 versus St. Med. B, PC3 cells treated as in A were analyzed for expression of the cell surface marker FITC-CD133 (left) or FITC-CD44 and PE-CD24 (right) by means of fluorescence-activated cell sorting analysis. The CD133-positive or CD44high/CD24low populations were plotted. *, P < 0.001 versus St. Med. C, paraffin-embedded tissue sections from xenografts and lung micrometastases obtained by PC3/CAFs coinjection in SCID bg/bg-mice were immunostained with CD44 and CD24 antibodies. Representative images are shown (original magnification, ×40). D, reciprocal interplay between stromal fibroblasts and PCa cells through secretion of IL-6 (efferent pathway) and MMP-dependent EMT in PCa cells (afferent pathway).
CAFs, PCa-AFs, and MFs induce cancer cell stemness. A, right, PC3 cells were incubated with CM from HPFs, stimulated with 10 ng/mL TGF-β1 or 50 ng/mL IL-6, and CAFs. P1 individual spheres derived from PC3 cells were counted, photographed, and plotted. *, P < 0.001 versus St. Med. Left, PC3 cells treated as above were assayed for clonogenicity in adherent cultures. Separated clones were counted and plotted. *, P < 0.001 versus St. Med. B, PC3 cells treated as in A were analyzed for expression of the cell surface marker FITC-CD133 (left) or FITC-CD44 and PE-CD24 (right) by means of fluorescence-activated cell sorting analysis. The CD133-positive or CD44high/CD24low populations were plotted. *, P < 0.001 versus St. Med. C, paraffin-embedded tissue sections from xenografts and lung micrometastases obtained by PC3/CAFs coinjection in SCID bg/bg-mice were immunostained with CD44 and CD24 antibodies. Representative images are shown (original magnification, ×40). D, reciprocal interplay between stromal fibroblasts and PCa cells through secretion of IL-6 (efferent pathway) and MMP-dependent EMT in PCa cells (afferent pathway).
Taken together, these observations suggest that the activation of specific signal transduction pathways elicited by PCa-AFs helps to generate a population of prostate cancer stem cells with defined ability to form primary tumors and distant metastases (Fig. 6D).
Discussion
During prostate cancer progression, reactive stroma collaborates to disease progression allowing or initiating mechanisms promoting the escape of tumor cells from immunosurveillance or hormonal control and to achieve a motile phenotype useful to colonize distant organs (2, 11, 28). Two closely interactive pathways are established in the cross-talk between cancer and stromal cells: (a) in the “efferent” pathway, cancer cells trigger a reactive response in the stroma, and (b) in the “afferent” pathway, the modified stromal cells in the surrounding microenvironment affect cancer cell responses (11). With respect to the efferent pathways, only a few cytokines have been reported to be released by cancer cells and affect differentiation of fibroblasts. An acknowledged role is played by TGF-β1 and TGF-β2, strongly active in eliciting the MF phenotype, whereas both platelet-derived growth factor or FGF-2 are only active in promoting fibroblast proliferation but not differentiation (2, 29). We herein report that IL-6, produced by PC3 cells, is able to elicit a particular fibroblast activated phenotype (named PCa-AFs). PCa-AFs do not express α-SMA, typical of MFs, but their activated state is confirmed by enhanced expression of FAP and secretion of extracellular matrix. Of note, PCa-AFs strongly activate the EMT process and invasiveness in PC3 cells. Abrogation of IL-6–mediated cross-talk between PCa cells and fibroblasts leads to the elimination of induction of EMT and invasiveness. IL-6 production has already been reported in cancer cells, and its levels have been correlated with carcinoma aggressiveness (8, 30, 31). In keeping with our findings, both highly aggressive PC3 and DU145 cells produce high level of IL-6, whereas the less aggressive LNCaP cells do not. It is possible that the PCa-AF IL-6–dependent phenotype is either an intermediate state of activation during MF differentiation or an independent and terminal activation state.
The afferent way is represented by the effect exerted by activated fibroblasts on cancer cell evolution toward an aggressive phenotype. The number of known cytokines released by MFs or CAFs is large: hepatocyte growth factor, vascular endothelial growth factor, FGF-2, insulin-like growth factor-1, and IL-6 (5, 7). We now report that PCa-AFs and MFs secrete a low level of IL-6 and a large amount of MMPs, which are responsible for inducing a clear EMT in PC3 cells. In keeping with our findings, production of MMP-2 and MMP-9, as well as IL-6 levels, have been associated with fibroblast senescence, a phenotype of stromal fibroblasts involved in prostate carcinogenesis and tumor progression (32, 33).
We observed that CAFs, isolated from human aggressive PCa, are sensitive to in vitro IL-6 stimulation, and their response is very similar to PCa-AFs in terms of EMT and invasiveness elicited in PC3 cells. Therefore, it is conceivable that in vivo the population of CAFs, which escort the tumor mass, is composed of multiple phenotypes, including MFs and IL-6–sensitive fibroblasts. Indeed, we found among CAFs a mixed population that respond to both IL-6 and TGF-β, suggesting coexistence of phenotypes resembling MFs and PCa-AFs. We can speculate that different CAF populations can affect different steps of tumor development, as well as that early and late phases of cancer progression may have different effects on the activation of intratumoral fibroblasts. This idea is further confirmed by the absence of EMT in nontransformed prostate epithelial cells or by the inability of LNCaP cells to activate fibroblasts. In keeping with our findings, previous data indicate a differential role of activated stroma on normal or initiated epithelial prostate cells in the stimulation of in vivo tumorigenesis (14, 34, 35).
We report herein that CAF stimulation results in a clear EMT of cancer cells, which acquire a proteolysis-based motility, as well as short tumor latency, high rate of tumor growth, and incidence. The spur given by CAF coinjection is extremely powerful as it elicits spontaneous lung metastases of tumor cells. To our knowledge, this is the first observation of spontaneous metastases of human PCa cells injected in a heterotopic site in mouse models. In keeping with our findings, mesenchymal stem cells, a pluripotent progenitor population with capacity to differentiate into fibroblasts (36), facilitate metastatic spread of breast carcinoma cells (37).
EMT, critical for appropriate embryonic development, wound healing, tissue regeneration, and organ fibrosis, has also been involved in cancer progression, enhancing mesenchymal features, reducing cell-cell contact, and increasing motility (15, 19, 25). EMT undergoing cells usually move through proteolytic degradation of three-dimensional matrices and creating a path to invade it. We observed that the conditioning of PC3 cells with MFs or PCa-AFs gives rise to invasiveness spurs involving different protease systems, that is, uPA/uPAR for MFs, and MMPs for PCa-AFs. It is likely that this differential involvement of proteases should reflect a different state of activated fibroblast subpopulations engaged by a multiplicity of signals originating from tumor cells.
Recently, EMT has been classified as type 1 EMT involved in embryonic development, type 2 in tissue repair, and type 3 in metastatic spreading of cancer (15). Type 2 and 3 EMT share their dependence from inflammation and are characterized from their endurance until the provoking spur is removed. Our findings reveal that CAF-mediated EMT in PC3 cells share with type 3 EMT the decrease of E-cadherin; increase in Snail, Twist, vimentin, and Met; and the use of proteolysis-based invasiveness. Interestingly, CAF-mediated EMT peculiarity is to be engaged by MMPs secreted by activated fibroblasts. To our knowledge, only two reports indicated forced expression or exogenous addition of MMP-3 to facilitate EMT (23, 38). In addition, MMP-2 and MMP-9 have been shown to cleave E-cadherin, which leads to its internalization and to relocalization of transcriptionally active β-catenin to the nucleus, inducing EMT (2, 24). Type 3 EMT is facilitated by genomic and epigenetic alterations acquired by cancer cells, and some of these alterations have been reported also in the associated stroma. In keeping with our findings, we found that NAFs are able to cause primary tumors, although with a delay with respect to CAFs. Conversely, HPFs are completely unable to promote tumor growth. This finding suggests that in vivo prostate fibroblasts should undergo genetic or epigenetic alterations due to malignant cell remodeling of environment. Although in the literature, this is at present a controversial point, some reports have claimed that p53 mutations or loss of heterozigosity are common events in cancer stromal cells (39, 40).
EMT has been recently reported to generate cells with cancer stem cells properties in breast and prostate cancers as well as in nontransformed cells (41). CD44high/CD24low stem cells express typical EMT markers and, conversely, cells committed to EMT by forced expression of Snail or Twist undergo a dramatic enhancement of expression of stemness markers (16, 26, 41). Furthermore, CD44high/CD24low cancer stem cells are more tumorigenic in vivo. Nevertheless, these data outstandingly introduce EMT to the most important feature for a cancer cell, that is, the ability to self-renew and regenerate the original cancer, though the nature of the signals that prompt EMT-driven cancer stemness in vivo remained obscure. Herein, we show that the diabolic circuitry between stromal fibroblasts and PCa cells leads to an EMT-dependent increase in CD44high/CD24low-ratio and CD133 expression, as well as to enhancement of clonogenicity, self-renewal, and tumorigenic properties of PCa. IL-6 is a powerful activating signal for stromal fibroblasts, as indicated by its ability to mimic the complexity of stimuli acting in vivo on CAFs. In addition, prostate cancer cells undergoing CAF-mediated EMT generate CD44high/CD24low xenografts and, more important, spontaneous lung metastases. The latter result is extremely provocative as it supports the notion that, although EMT plays a role in the generation of high-grade invasive cells with cancer stem cell–like properties, the same stem cell population is responsible for metastatic dissemination. Therefore, we propose a correlation between cells undergoing CAF-mediated EMT and cancer stemness in terms of their ability to spread and reconstitute metastatic tumors. In this context, cancer stemness, and by extension metastatic dissemination, is directly induced by fibroblasts of the tumor microenvironment. Control or suppression of CAF-mediated EMT may serve as a basis for the development of therapies that target tumor growth and dissemination in secondary organs.
Disclosure of Potential Conflicts of Interest
No potential conflicts of interest were disclosed.
Acknowledgments
Grant Support: Associazione Italiana Ricerca sul Cancro, by Istituto Toscano Tumori, and Fondazione Cassa di Risparmio di Lucca.
The costs of publication of this article were defrayed in part by the payment of page charges. This article must therefore be hereby marked advertisement in accordance with 18 U.S.C. Section 1734 solely to indicate this fact.





