Abstract
Poly(ADP-ribose) (PAR) polymerase 1 (PARP1) is activated by DNA single-strand breaks (SSB) or at stalled replication forks to facilitate DNA repair. Inhibitors of PARP efficiently kill breast, ovarian, or prostate tumors in patients carrying hereditary mutations in the homologous recombination (HR) genes BRCA1 or BRCA2 through synthetic lethality. Here, we surprisingly show that PARP1 is hyperactivated in replicating BRCA2-defective cells. PARP1 hyperactivation is explained by the defect in HR as shRNA depletion of RAD54, RAD52, BLM, WRN, and XRCC3 proteins, which we here show are all essential for efficient HR and also caused PARP hyperactivation and correlated with an increased sensitivity to PARP inhibitors. BRCA2-defective cells were not found to have increased levels of SSBs, and PAR polymers formed in HR-defective cells do not colocalize to replication protein A or γH2AX, excluding the possibility that PARP hyperactivity is due to increased SSB repair or PARP induced at damaged replication forks. Resistance to PARP inhibitors can occur through genetic reversion in the BRCA2 gene. Here, we report that PARP inhibitor–resistant BRCA2-mutant cells revert back to normal levels of PARP activity. We speculate that the reason for the sensitivity of HR-defective cells to PARP inhibitors is related to the hyperactivated PARP1 in these cells. Furthermore, the presence of PAR polymers can be used to identify HR-defective cells that are sensitive to PARP inhibitors, which may be potential biomarkers. Cancer Res; 70(13); 5389–98. ©2010 AACR.
Introduction
The concept of synthetic lethality refers to a form of genetic interaction in which the combination of two gene knockouts is lethal. This concept can be extended to suggest that proteins that are normally nonessential but are critical for survival in cancer cells, owing to cancer-specific gene inactivation, can be targeted for “personalized” cancer therapy. Such treatment is potentially highly beneficial as it would selectively kill cancer cells while sparing normal cells (1). The most striking example of synthetic lethality is the treatment of homologous recombination (HR)–defective tumors with poly(ADP-ribose) (PAR) polymerase (PARP) inhibitors (2, 3). These agents have been tested as monotherapy in patients with BRCA1- and BRCA2-mutated cancers with positive early results (4).
PARP1 is an abundant nuclear protein that rapidly binds to DNA single-strand breaks (SSB) and catalyses the formation of PAR polymers from NAD+ (5), attached primarily on glutamic acid residues on acceptor proteins. The function of PARP1 in DNA repair is to rapidly attract SSB repair proteins, such as XRCC1, to the site of damage to catalyze subsequent repair (6). PARP1 has also been shown to have a distinct role in a backup nonhomologous end joining pathway (B-NHEJ), active in cells defective in DNA-PK–catalyzed NHEJ (7, 8). Recently, PARP1 was shown to also have a role in restart of stalled replication forks by attracting Mre11 to sites of stalled replication forks (9, 10). Altogether, these findings suggest that PARP1 has a ubiquitous role in several DNA repair pathways.
Synthetic lethality between PARP and HR has been explained by the role of PARP in SSB repair (2). It has been suggested that PARP inhibition decreases the repair of abundant SSBs, which in turn increase the number of collapsed replication forks that require HR-mediated repair (11). This model is backed up by the observation that replication forks collapsed by SSBs are the primary endogenous substrates for HR (12). However, the unprecedented sensitivity of HR-defective cells to PARP inhibitors exceeds that of any other class of compounds by at least one order of magnitude, suggesting that other functions of PARP may also underlie the strong synthetic lethal interaction observed.
Although the use of PARP inhibitors in patients with cancers arising from an inherited mutation in either BRCA1 or BRCA2 is being established, a potential barrier to the more widespread use of PARP inhibitors to treat sporadic cancer is the identification of HR-defective tumors. In the study described here, we find that HR-defective cells have hyperactivated PARP activity. Furthermore, we show that PARP inhibitor–resistant BRCA2-defective cells revert to nearly normal PARP activity. These data challenge the current view that the mechanism of action of PARP inhibitors relates predominantly to SSB repair. Importantly, the data provide evidence in favor of a potential biomarker to identify HR-defective tumors that will respond to PARP inhibitor therapy, a biomarker that may also be used to identify PARP inhibitor–resistant BRCA1- or BRCA2-mutated cancers.
Materials and Methods
Cell culture and isolation of PARP inhibitor–resistant cells
U2OS (human osteosarcoma) cells were obtained from American Type Culture Collection. Malgorzata Z. Zdzienicka (Department of Molecular Cell Genetics, N. Copernicus University, Bydgoszcz, Poland) generously provided the V-C8 and V-C8+B2 hamster cell lines (13). Pancreatic cancer cell lines CAPAN-1, BXPC3, and PARP inhibitor–resistant CAPAN1 clone C2-12 (14) were kindly provided by Dr. Toshiyasu Taniguchi (Department of Obstetrics and Gynecology, University of Washington, Seattle, WA), and U2OS cells stably transfected with shRNA against WRN (15) were provided by Dr. Vilhelm Bohr (Laboratory of Molecular Gerontology, National Institute on Aging, Baltimore, MD).
All cell lines in this study were grown in Dulbecco's modified Eagle's medium (DMEM) with 10% fetal bovine serum, 1× nonessential amino acids, and penicillin-streptomycin (100 units/mL) at 37°C under an atmosphere containing 5% CO2.
To isolate PARP inhibitor–resistant cells, 3 × 106 V-C8 cells were treated with 60 μg/mL ethyl-methane sulfonate (EMS) in a 100-mm Petri dish. Upon reaching confluency, cells were replated at 1 × 105 in 10% FCS DMEM to allow recovery and phenotypic expression of mutagenesis for 4 days. The PARP inhibitor 1,8-naphthalimide (150 μmol/L) was added to the plates for 7 days before 26 colonies were individually selected and characterized. The BRCA2 gene was subsequently sequenced in six PARP inhibitor–resistant clones as described elsewhere (16).
Chemicals
The PARP inhibitor 4-amino-1,8-naphthalimide (ANI) and hydroxyurea were purchased from Acros Organics. ANI and hydroxyurea were dissolved in DMSO and PBS, respectively.
Immunofluorescence
Cells were plated onto coverslips and grown for 24 hours in the presence or absence of treatments as indicated; cells were fixed, stained, and mounted as previously described (10). The primary antibodies used were mouse monoclonal antibodies against PADPR (clone-10H, Genetex) or rabbit polyclonal (clone 96-10-04, Alexis) γH2AX (clone JBW301, Millipore), rabbit polyclonal antibodies against RAD51 (H-92, Santa Cruz Biotechnology), and rat monoclonal anti-RPA32 (Cell Signaling). The secondary antibodies were AlexaFluor 555 donkey or goat anti-mouse IgG, AlexaFluor 488 donkey or goat anti-rabbit IgG, and AlexaFluor 555 or 594 goat anti-rat (all from Molecular Probes). Antibodies were diluted in PBS containing 3% bovine serum albumin. Images were obtained with a Zeiss LSM 510 inverted confocal microscope using a planapochromat 63×/numerical aperture 1.4 oil immersion objective. Images were processed using Adobe PhotoShop (Abacus, Inc.). At least 300 nuclei were counted on each slide.
Cell cycle analyses of PARP activity was made by correlating the staining of the thymidine analogue EdU with the staining of PAR polymers. V-C8 cells were treated for 30 minutes with 10 μmol/L EdU before fixation. Staining of EdU was performed according to the manufacturer's protocol (Click iT EdU Alexa Fluor 488 or 647, Molecular Probes), and PAR polymers were stained with a rabbit polyclonal antibody. The mean fluorescence intensity for EdU and PAR was calculated for each individual nucleus by using the ToPro-marked DNA as marker for the nuclei. Around 100 cells from four different images were analyzed with the program ImageJ (17).
Measurements of NAD(P)H levels
A water-soluble tetrazolium salt (5 mmol/L WST-8) was used to monitor the amount of NAD(P)H through its reduction to a yellow formazan dye (18). Five thousand cells were plated at least in triplicate into wells of a 96-well plate and cultured in 100 μL normal growth medium for 4 hours at 37°C. CK8 buffer (Dojindo Molecular Technology), containing WST-8, was then added, and cells were incubated at 37°C. Reduction of WST-8 in the presence of NAD(P)H was determined by measuring visible absorbance (OD450) after 4 hours. Relative levels of NAD(P)H in different cells lines were calculated after 4-hour incubation in CK8 buffer by comparing the cell lines.
PARP activity assay
To assay cellular PARP activity in cells, cells were grown in 10-cm tissue culture dishes in medium alone or in medium with 100 μmol/L ANI for 24 hours. Cells were washed once with ice-cold PBS, lysed in 50 μL of PARP buffer containing 0.5 mol/L NaCl, 1% (v/v) NP40, and Complete protease inhibitors (Roche) on ice for 30 minutes with occasional vortexing. The lysates were clarified by centrifugation at 14,000 rpm, at 4°C for 10 minutes. The protein concentration of the extracts was quantified using Bradford protein dye reagent (Bio-Rad), and PARP activity was assayed using the Trevigen Universal chemiluminescent PARP assay kit according to the manufacturer's instructions, with modifications. The lysate (30 μg/well) was added in duplicates to the wells containing PARP buffer and PARP cocktail, followed by incubation at room temperature for 1 hour. Activated DNA was added to the standards but was omitted from the extracts. The wells were washed thrice with PBS and thrice with PBS and 0.1% Triton X-100, followed by incubation with a 1:1,000 dilution of streptavidin-horseradish peroxidase in strep diluent buffer for 1 hour. The wells were washed again thrice with PBS and thrice with PBS and 0.1% Triton X-100. Chemiluminescent detection was performed per the manufacturer's instructions. The background reading was subtracted from the readings of the samples, and PARP activity was calculated using the standard curve obtained from readings of the standards.
shRNA treatment
Small interfering RNA target sequences against RAD54: 5′-GAATGATCTGCTTGAGTAT-3′, RAD52: 5′-AAAGACTACCTGAGATCACTA-3′, BLM: 5′-GCTAGGAGTCTGCGTGCGA-3′, WRN: 5′-TGAAGAGCAAGTTACTTGCTT-3′, and XRCC3: 5′-AGAACGGCCTCCTTACACT-3′ were cloned into pENTR/H1/TO vector using the BLOCK-iT Inducible H1 RNAi Entry Vector Kit per the manufacturer's instructions.
The shRNAs were reverse transfected into the cells in 96-well plates using Lipofectamine 2000 (Invitrogen) according to the manufacturer's instructions. Cells were then cultured in normal growth medium for 48 hours before trypsinization and replating for toxicity assays, or lysis and extract preparation for Western blotting and Trevigen assay. Depletion was confirmed by Western blotting. For the 24-hour treatment with PARP inhibitor, 100 μmol/L ANI was added 24 hours after transfection.
Toxicity assay
Two hundred cells were plated in duplicate into six-well plates overnight before the addition of increasing doses of PARP inhibitor for a continuous treatment. Seven to 12 days later, when colonies could be observed, cells were fixed and stained with methylene blue in methanol (4 g/L). Colonies consisting of >50 cells were subsequently counted. When shRNA-depleted cells were used, they were transfected as above for 48 hours, then replated in the presence or absence of increasing doses of the PARP inhibitor.
Western blotting
Cells were lysed in radioimmunoprecipitation assay buffer in the presence of 1× protease and phosphatase inhibitor cocktails (Sigma). Protein concentrations of the extracts were determined using Bradford protein dye reagent (Bio-Rad). An aliquot of 60 μg total protein was run on a SDS-PAGE gel and transferred to Hybond ECL membrane (Amersham Pharmacia). This membrane was immunoblotted with mouse monoclonal antibody against PADPR (Clone 10H, Genetex), mouse polyclonal against PARP1 (Santa Cruz Biotechnology), goat polyclonal against RAD54 (Santa Cruz Biotechnology), rabbit polyclonal against RAD52 (Santa Cruz Biotechnology), goat polyclonal against BLM (Santa Cruz Biotechnology), rabbit polyclonal against WRN (Santa Cruz Biotechnology), mouse monoclonal against XRCC3 (Novus Biologicals), mouse monoclonal against β-actin (Millipore), and mouse monoclonal against α-tubulin (Sigma), in 5% milk overnight. Immunoreactive protein was visualized using ECL reagents (Roche) following the manufacturer's instructions.
PARP1 siRNA
CAPAN1 cells were plated at a density of 100,000 per well in a six-well plate and cultured in normal growth medium overnight before transfection. Cells were then transfected with 50 nmol/L of PARP1 siRNA (10) or nontargeting siRNA using Dharmafect-1 following the manufacturer's instructions. Cells were then cultured in normal growth medium for 48 hours and then lysed for Western blot analysis as described above.
Alkaline comet assay
The alkaline comet assay was performed as described previously (19). Briefly, V-C8, V-C8+B2, and PARP inhibitor–resistant V-C8 clones 1C and 2B were trypsinized, treated, or mock treated in suspension with 30 μmol/L H2O2 for 5 minutes on ice and embedded on a microscope slide in agarose (Bio-Rad). Cells were pretreated with 100 μmol/L ANI for 18 hours before PARP inhibitor treatment, as described above. The slides were lysed in buffer containing 2.5 mol/L NaCl, 100 mmol/L EDTA, 10 mmol/L Tris-HCl (pH 10.5), 1% (v/v) DMSO, and 1% (v/v) Triton X-100 for 1 hour at 4°C. The slides were then incubated in the dark for 30 minutes in cold electrophoresis buffer [300 mmol/L NaOH, 1 mmol/L EDTA, 1% (v/v) DMSO (pH 13)] to allow the DNA to unwind before electrophoresis at 25 V for 25 minutes. After neutralization with 0.5 mol/L Tris-HCl (pH 8.0), the slides were stained with SYBR Gold (Invitrogen) and analyzed using the Komet 5.5 image analysis software (Kinetic Imaging Ltd.).
Flow cytometry
U2OS cells expressing the DR-GFP substrate (20) were reverse transfected with shRNAs in 96-well plates as described above. Cells were then cultured in normal growth medium for 48 hours and were then either transfected or not with 0.2 μg/well pCMV3xnlsI-SceI vector using 0.25 μg/well of the transfection reagent polyethylenimine. Cells were then cultured in normal growth medium for a further 48 hours. Cells were then trypsinized and analyzed for green fluorescent protein (GFP) expression in 96-well plates using the BD FACSCalibur HTS system on a green (488/530 nm) versus orange (633/661 nm) fluorescent plots.
Results
PARP1 is hyperactivated in BRCA2-defective cells
PARP1-inhibited or knockout cells have an increased level of HR, as seen by an increase in sister chromatid exchange (21), RAD51 foci (22), or HR (23). The hyper-HR phenotype is explained by the defect in SSB repair in PARP-inhibited cells, resulting in collapsed replication forks that trigger HR (2). Such a model predicts that HR acts downstream of PARP and hence would not be able to affect PARP activity.
To challenge this model, we stained BRCA2-defective V-C8 cells and the same cells complemented with the wild-type BRCA2 gene (V-C8+B2) for PAR polymers using an antibody (Fig. 1A and B). We found an increase in the number of cells containing PAR foci, which represent sites of PARP activity (Fig. 1C). To confirm the increased level of PAR polymers in BRCA2-defective cells, we also determined the PAR level on Western blotting (Fig. 1D). We also blotted for the PARP1 protein and found that PARP1 protein levels are unchanged between HR-proficient and HR-defective cells, in line with previous observations that PARP levels and activity do not correlate (24).
PARP is hyperactivated in BRCA2-defective cells. Immunofluorescence staining for spontaneous PAR (green) and DNA (red) in BRCA2-defective V-C8 (A) and BRCA2-complemented V-C8+B2 (B) cells. Scale bar, 10 μm. C, quantification of the above immunofluorescence staining. D, Western blot analysis of PAR (top), and PARP1 and β-actin (bottom) in V-C8 and V-C8+B2 cells. E, PARP activity in the cellular extracts of V-C8 and V-C8+B2 cells measured as the amount of ribosylation on histone-coated plates. F, PARP activity in V-C8 and V-C8+B2 cells measured by the decrease of free NAD(P)H. G, Western blot analysis of PAR (top) and β-actin (bottom) in BRCA2-proficient BXPC3 and BRCA2-deficient CAPAN1 pancreatic cancer cells treated or not treated with 100 μmol/L of PARP inhibitor ANI for 24 hours. H, Western blot analysis of PARP1 (top), and PAR and β-actin (bottom) in CAPAN1 cells after PARP1 or nontarget (NT) siRNA depletion for 48 hours. The average and SD from at least three experiments are shown. Values marked with asterisks are statistically significant compared with control (**, P < 0.01; ***, P < 0.001).
PARP is hyperactivated in BRCA2-defective cells. Immunofluorescence staining for spontaneous PAR (green) and DNA (red) in BRCA2-defective V-C8 (A) and BRCA2-complemented V-C8+B2 (B) cells. Scale bar, 10 μm. C, quantification of the above immunofluorescence staining. D, Western blot analysis of PAR (top), and PARP1 and β-actin (bottom) in V-C8 and V-C8+B2 cells. E, PARP activity in the cellular extracts of V-C8 and V-C8+B2 cells measured as the amount of ribosylation on histone-coated plates. F, PARP activity in V-C8 and V-C8+B2 cells measured by the decrease of free NAD(P)H. G, Western blot analysis of PAR (top) and β-actin (bottom) in BRCA2-proficient BXPC3 and BRCA2-deficient CAPAN1 pancreatic cancer cells treated or not treated with 100 μmol/L of PARP inhibitor ANI for 24 hours. H, Western blot analysis of PARP1 (top), and PAR and β-actin (bottom) in CAPAN1 cells after PARP1 or nontarget (NT) siRNA depletion for 48 hours. The average and SD from at least three experiments are shown. Values marked with asterisks are statistically significant compared with control (**, P < 0.01; ***, P < 0.001).
The most likely explanation for the increase in PAR polymers is an increase in PARP activity. To test if PARP is activated in BRCA2-defective cells, we used a modified in vitro PARP activity assay. In this assay, cell lysates were incubated in the presence of NAD+ and a conjugated histone acceptor protein, but in the absence of activated DNA, allowing us to determine already activated PARP in the cell lysates. Using this assay, we found that BRCA2-defective cells have more activated PARP compared with the same cells complemented with a BRCA2WT gene (Fig. 1E). PARP activity can also be measured in cells by quantifying the level of free NAD(P)H, which is in equilibrium with NAD+ (18). Using this method, we found that the total level of free NAD(P)H in BRCA2-defective V-C8 cells is only two thirds of that in BRCA2-complemented V-C8+B2 cells (Fig. 1F), presumably because a large portion of NAD+ is incorporated into PAR polymers.
Although the V-C8 and V-C8+B2 cell pair is isogenic and only differs in BRCA2 status, we wanted to determine if the effect was more widely applicable to other BRCA2-defective cells. The CAPAN1 pancreatic cancer cell line is defective in BRCA2 and is often used in combination with the BXPC3 pancreatic cell line that is proficient in BRCA2 (25). We found an increased level of PAR polymers present in BRCA2-defective CAPAN1 cells compared with BXPC3 cells and that the amount of PAR polymers could be reduced by a PARP inhibitor (Fig. 1G), showing that this effect was not limited to the V-C8 cells.
Although there are at least 15 PARP proteins described, most cellular PAR polymers are attributed to PARP1 activity. Here, we wanted to determine if the increase in PAR polymers is a consequence of PARP1 being hyperactivated. To test this, we performed PARP1 siRNA depletion in CAPAN1 cells and found that the increase in PAR polymers could be entirely reversed by the depletion (Fig. 1H), showing that PARP1 is hyperactivated in BRCA2-defective cells.
Loss of HR results in PARP hyperactivation and PARP inhibitor sensitivity
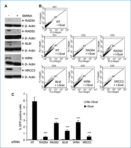
Next, we wanted to determine if the increased PARP activity and PAR levels was a result of loss of HR in BRCA2-defective cells. To test this, we transiently depleted the levels of nonessential HR proteins RAD54, RAD52, BLM, and WRN as well as XRCC3 in osteosarcoma U2OS cells using shRNA vectors, and confirmed the reduced protein levels (Fig. 2A). First, we determined that depletion of these proteins indeed affects HR. The DR-GFP construct previously published (20) was integrated into U2OS cells, and HR between the two nonfunctional GFP genes to generate a functional GFP gene can be triggered by transient transfection of the pCMV3xnlsI-SceI vector, which introduces a DNA double-strand break (DSB) in one of the two GFP genes. HR proficiency can be determined by the number of cells expressing the GFP protein (Fig. 2B). Depletion of RAD54, RAD52, BLM, WRN, or XRCC3 all decreased HR frequency, showing that all of these proteins are indeed required for efficient HR (Fig. 2C).
Depletion of HR proteins impair HR in the DR-GFP recombination reporter. A, Western blot analysis of RAD54, RAD52, BLM, WRN, or XRCC3 depletion in U2OS cells when transiently transfected with the respective shRNAs for 48 hours. β-Actin is used as a loading control. B, DR-GFP HR assay, investigating the restoration of a functional GFP gene from two defective GFP genes through HR was used to determine HR proficiency in shRNA-depleted U2OS cells. Transient transfection of the pCMV3xnlsI-SceI vector (+I-SceI) introduces a site-specific DSB in one of the GFP copies that can then be repaired by HR to restore a functional GFP gene that is scored by fluorescence-activated cell sorting analysis. C, quantification of GFP-positive U2OS cells following pCMV3xnlsI-SceI transfection and depletion of HR proteins by shRNA. The average and SD (error bars) from four experiments are depicted. Asterisks designate statistical significance in t test (***, P < 0.001).
Depletion of HR proteins impair HR in the DR-GFP recombination reporter. A, Western blot analysis of RAD54, RAD52, BLM, WRN, or XRCC3 depletion in U2OS cells when transiently transfected with the respective shRNAs for 48 hours. β-Actin is used as a loading control. B, DR-GFP HR assay, investigating the restoration of a functional GFP gene from two defective GFP genes through HR was used to determine HR proficiency in shRNA-depleted U2OS cells. Transient transfection of the pCMV3xnlsI-SceI vector (+I-SceI) introduces a site-specific DSB in one of the GFP copies that can then be repaired by HR to restore a functional GFP gene that is scored by fluorescence-activated cell sorting analysis. C, quantification of GFP-positive U2OS cells following pCMV3xnlsI-SceI transfection and depletion of HR proteins by shRNA. The average and SD (error bars) from four experiments are depicted. Asterisks designate statistical significance in t test (***, P < 0.001).
Interestingly, we found a marked increase in PAR polymer formation in all cells depleted for any of the HR proteins, which could be reverted by the addition of a PARP inhibitor (Fig. 3A).
Depletion of HR proteins results in PARP hyperactivity and correlates with survival following treatment with a PARP inhibitor. To test if PARP hyperactivation is related to reduced viability in HR-defective cells, we depleted nonessential HR proteins in U2OS cells. A, Western blot analysis of PAR (top) and β-actin (bottom) in U2OS cells transiently transfected with shRNAs against RAD54, RAD52, BLM, WRN, or XRCC3 for 48 hours either treated or not treated with 100 μmol/L of the PARP inhibitor ANI for 24 hours. B, PARP activity (measured as the amount of ribosylation on histone-coated plates using the Trevigen assay) in the cellular extracts of U2OS cells shRNA-depleted for RAD54, RAD52, BLM, WRN, or XRCC3 in the presence or absence of 100 μmol/L PARP inhibitor ANI. The average and SD from three experiments are shown. C, clonogenic survival fraction of U2OS cells shRNA-depleted for RAD54, RAD52, BLM, WRN, or XRCC3 treated for 10 days with increasing doses of PARP inhibitor ANI. The average and SD from four experiments are shown.
Depletion of HR proteins results in PARP hyperactivity and correlates with survival following treatment with a PARP inhibitor. To test if PARP hyperactivation is related to reduced viability in HR-defective cells, we depleted nonessential HR proteins in U2OS cells. A, Western blot analysis of PAR (top) and β-actin (bottom) in U2OS cells transiently transfected with shRNAs against RAD54, RAD52, BLM, WRN, or XRCC3 for 48 hours either treated or not treated with 100 μmol/L of the PARP inhibitor ANI for 24 hours. B, PARP activity (measured as the amount of ribosylation on histone-coated plates using the Trevigen assay) in the cellular extracts of U2OS cells shRNA-depleted for RAD54, RAD52, BLM, WRN, or XRCC3 in the presence or absence of 100 μmol/L PARP inhibitor ANI. The average and SD from three experiments are shown. C, clonogenic survival fraction of U2OS cells shRNA-depleted for RAD54, RAD52, BLM, WRN, or XRCC3 treated for 10 days with increasing doses of PARP inhibitor ANI. The average and SD from four experiments are shown.
We next determined if PARP is activated after depletion of HR using the modified in vitro PARP activity assay described above. Using this assay, we found that HR-depleted cells have more activated PARP than control-transfected cells (Fig. 3B).
We also wanted to determine if the increased PARP activity in HR-depleted cells also correlated with a decreased survival to a PARP inhibitor (ANI). Unsurprisingly, we found that all cells depleted for HR proteins showed an increased sensitivity to PARP inhibitors (Fig. 3C), in line with previous reports (2, 3). The magnitude of sensitivity in shRNA-depleted cells was not as profound as reported in BRCA2 knockout or mutated cells, but similar to that previously obtained using siRNA strategies (2, 23), possibly on account of the inability of shRNA to completely deplete the HR protein levels (Fig. 2A) and the transient nature of the depletion.
Decreased PARP activity in BRCA2-defective cells selected for PARP inhibitor resistance
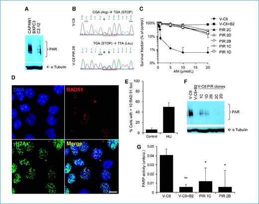
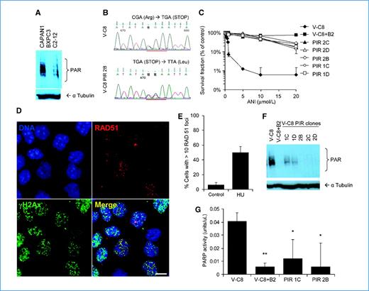
Acquired resistance to cisplatin and PARP inhibitors in BRCA2-defective cancer cells overlaps and involves reactivation of HR through secondary mutations in the BRCA2 gene (14, 26). Such acquired resistance may explain why some patients carrying BRCA1 or BRCA2 mutations do not respond to PARP inhibitor treatment (4). Here, we wanted to test if BRCA2-defective cells that acquire resistance through genetic reversion also revert their high PARP activity back to low PARP activity. To test this, we determined the PAR polymer levels in C2-12 clone of the CAPAN1 cells, which is resistant to cisplatin due to reversion of the BRCA2 gene (14). We found that these cells displayed lower levels of PAR polymers compared with the CAPAN1 cells (Fig. 4A), suggesting that the genetic reversion was accompanied with a reversion of the PARP hyperactivity back to normal levels.
PARP inhibitor and cisplatin-resistant BRCA2-defective cells resume near-normal PARP activity. A, Western blot analysis of PAR (top) and α-tubulin (bottom) in pancreatic cancer cell lines CAPAN1 defective in BRCA2, BXPC3 proficient in BRCA2, and the cisplatin-resistant clone of CAPAN1 (C2-12; 14). B, secondary genetic changes in mutated BRCA2 in PARP inhibitor–resistant V-C8 clone 2B as depicted by BRCA2 sequence analysis of BRCA2-defective V-C8 (top) and PARP inhibitor–resistant V-C8 clone 2B (VC8 PIR 2B; bottom). C, clonogenic survival in BRCA2-defective V-C8, BRCA2-complemented V-C8+B2, and V-C8 PARP inhibitor–resistant clones following treatment with increasing concentrations of the PARP inhibitor ANI. D, immunofluorescence staining for RAD51 and γH2AX foci formation in PARP inhibitor–resistant V-C8 cells following 1 mmol/L hydroxyurea treatment for 24 hours. Scale bar, 10 μm. E, quantification of hydroxyurea-induced RAD51 foci induced in PARP inhibitor–resistant V-C8 cells. F, Western blot analysis of PAR (top) and α-tubulin (bottom) in BRCA2-defective V-C8, BRCA2-complemented V-C8+B2, and PARP inhibitor–resistant V-C8 clones. G, PARP activity in cellular extracts of BRCA2-defective V-C8, BRCA2-complemented V-C8+B2, and PARP inhibitor–resistant V-C8 clones 1C and 2B, measured as the amount of ribosylation on histone-coated plates using the PARP activity assay. The average and SD from at least three experiments are shown. Values marked with asterisks are significantly different from control (*, P < 0.05; **, P < 0.01).
PARP inhibitor and cisplatin-resistant BRCA2-defective cells resume near-normal PARP activity. A, Western blot analysis of PAR (top) and α-tubulin (bottom) in pancreatic cancer cell lines CAPAN1 defective in BRCA2, BXPC3 proficient in BRCA2, and the cisplatin-resistant clone of CAPAN1 (C2-12; 14). B, secondary genetic changes in mutated BRCA2 in PARP inhibitor–resistant V-C8 clone 2B as depicted by BRCA2 sequence analysis of BRCA2-defective V-C8 (top) and PARP inhibitor–resistant V-C8 clone 2B (VC8 PIR 2B; bottom). C, clonogenic survival in BRCA2-defective V-C8, BRCA2-complemented V-C8+B2, and V-C8 PARP inhibitor–resistant clones following treatment with increasing concentrations of the PARP inhibitor ANI. D, immunofluorescence staining for RAD51 and γH2AX foci formation in PARP inhibitor–resistant V-C8 cells following 1 mmol/L hydroxyurea treatment for 24 hours. Scale bar, 10 μm. E, quantification of hydroxyurea-induced RAD51 foci induced in PARP inhibitor–resistant V-C8 cells. F, Western blot analysis of PAR (top) and α-tubulin (bottom) in BRCA2-defective V-C8, BRCA2-complemented V-C8+B2, and PARP inhibitor–resistant V-C8 clones. G, PARP activity in cellular extracts of BRCA2-defective V-C8, BRCA2-complemented V-C8+B2, and PARP inhibitor–resistant V-C8 clones 1C and 2B, measured as the amount of ribosylation on histone-coated plates using the PARP activity assay. The average and SD from at least three experiments are shown. Values marked with asterisks are significantly different from control (*, P < 0.05; **, P < 0.01).
To investigate this mechanism of resistance further, we treated BRCA2-defective V-C8 cells with EMS before selection with a PARP inhibitor to isolate independent PARP inhibitor–resistant V-C8 clones. Parental V-C8 cells have two nonsense mutations in different alleles of the BRCA2 gene, one in exon 15 and the other in exon 16, resulting in a premature stop codon and a nonfunctional protein (16). We sequenced the BRCA2 cDNA in the five PARP inhibitor–resistant V-C8 clones, and all clones showed the same mutation, restoring the correct reading frame for BRCA2 and at the same time introducing a mutation within a highly conserved region in exon 15 (Fig. 4B). This mutation affects a highly conserved arginine that was also identified in a family with breast and ovarian cancers (27) and was previously described in mitomycin C–resistant V-C8 cells (16). Thus, the reverted BRCA2 still has a defective ssDNA domain in the COOH-terminal part of the protein, as described earlier (14, 26). We tested the sensitivity of PARP inhibitor–resistant clones to another PARP inhibitor (ANI) and found that the clones had lost their sensitivity to PARP inhibitors (Fig. 4C).
To determine if HR is restored in PARP inhibitor–resistant V-C8 clones, we investigated RAD51 foci formation as a hallmark of ongoing HR in response to PARP inhibitor treatment. Although V-C8 cells were unable to form RAD51 foci also after hydroxyurea treatment (data not shown), we found that revertants had restored ability to form RAD51 foci in response to hydroxyurea (Fig. 4D and E), showing that the resistance mechanism described here is similar to that previously reported (14, 26).
To test if the PARP inhibitor–resistant clones also reverted their PARP activity, we stained for the presence of PAR polymers in the revertant clones using Western blotting (Fig. 4F). We also measured PAR formation on the histone substrate as described above in two of the five clones and found a lower PARP activity level compared with the BRCA2-defective cells (Fig. 4G), which confirmed that the reversion to resistance is also accompanied with a reduced PAR formation.
PARP hyperactivation in HR-defective cells is not a result of an increase in DNA SSBs or stalled replication forks
PARP1 has numerous functions in DNA metabolism, such as transcription, chromatin organization, replication, and repair, and is activated primarily by DNA strand breaks (28). Here, we wanted to gain insights into the reason for PARP being hyperactivated in HR-defective cells. HR is involved in the repair of DSBs, arising either as a result of collapsed replication forks (11) or those induced after DNA replication (29, 30). There is a possibility that the number of SSBs and/or DSBs is higher in HR-defective cells, which could explain the increase in PARP activity after loss of HR. To test this hypothesis, we measured the total amount of all DNA strand breaks (SSB+DSB) using the alkaline comet assay (Fig. 5A). We found no increase in amount of DNA damage between BRCA2-defective or BRCA2-proficient cells (Fig. 5B), suggesting that there is no overall increased level of SSBs in these cells. Hydrogen peroxide was used as a positive control for the induction of strand breaks.
BRCA2-defective cells do not have increased levels of DNA SSBs. Total DNA strand breakage was measured in BRCA2-defective V-C8, BRCA2-complemented V-C8+B2, and PARP inhibitor–resistant V-C8 clones 1C and 2B by alkaline comet assays with untreated cells (control), with cells immediately after treatment with 30 μmol/L H2O2 for 5 minutes on ice (H2O2), and with control and H2O2-treated cells pretreated with 100 μmol/L of the PARP inhibitor ANI for 18 hours. A, distribution of DNA strand breakage in the comet tails of control (top) and H2O2-treated (bottom) V-C8 and V-C8+B2 cells. B, quantification of the total DNA strand breakage as percentage of tail DNA from the comet assay as described above. The percentage of tail DNA from at least 100 cells is quantified in each experiment. The average and SEM from four experiments are shown.
BRCA2-defective cells do not have increased levels of DNA SSBs. Total DNA strand breakage was measured in BRCA2-defective V-C8, BRCA2-complemented V-C8+B2, and PARP inhibitor–resistant V-C8 clones 1C and 2B by alkaline comet assays with untreated cells (control), with cells immediately after treatment with 30 μmol/L H2O2 for 5 minutes on ice (H2O2), and with control and H2O2-treated cells pretreated with 100 μmol/L of the PARP inhibitor ANI for 18 hours. A, distribution of DNA strand breakage in the comet tails of control (top) and H2O2-treated (bottom) V-C8 and V-C8+B2 cells. B, quantification of the total DNA strand breakage as percentage of tail DNA from the comet assay as described above. The percentage of tail DNA from at least 100 cells is quantified in each experiment. The average and SEM from four experiments are shown.
There is a possibility that increased PARP activity denotes an increase in SSB repair rate in HR-defective cells, which would not be reflected as an increased level of overall SSBs. If this is the case, inhibition of PARP would result in reduced repair rates, and thus accumulation of SSBs. To test if there is an increase in SSB repair rate in HR-defective V-C8 cells, we treated the cells with a PARP inhibitor (ANI) for 18 hours before analysis. Our data show that there were no increase in the total number of strand breaks despite treating cells with a PARP inhibitor (Fig. 5B). Overall, our data show that the increase in PARP activity in HR-defective cells was unrelated to repair of DNA strand breaks.
We recently reported that PARP is activated at stalled replication forks after hydroxyurea or thymidine treatments (10). HR-defective cells often show poor growth rates as a result of a slow progression through the S phase of the cell cycle. The poor growth phenotype of HR-defective cells can be reverted by complementing cells with a functional HR gene (31). Recently, it is also reported that HR proteins (i.e., BLM, Mre11, XRCC3, and RAD51) are required for efficient restart of stalled replication forks (10, 32, 33). Thus, there is a possibility that stalled replication forks accumulate in HR-defective cells and that PARP binds to and is activated at these stalled forks.
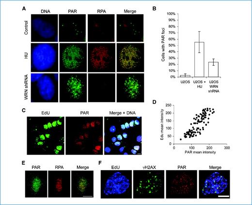
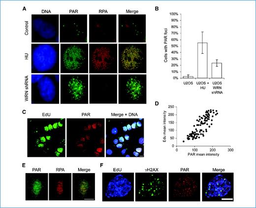
To test this hypothesis, we induced PARP activity in U2OS cells by stalling replication forks with hydroxyurea or following depletion of WRN by shRNA (Fig. 6A and B). Replication forks stalled with hydroxyurea accumulate ssDNA regions that can be stained with the ssDNA binding protein replication protein A (RPA). We previously showed that PAR foci colocalize to RPA-coated ssDNA regions at stalled replication forks (10), which was also seen here in U2OS cells treated with hydroxyurea (Fig. 6A). Depletion of the WRN protein using shRNA did not result in accumulation of spontaneous RPA foci, and the PAR foci induced by the depletion of the WRN protein did not colocalize to RPA (Fig. 6A).
PAR polymers formed in HR-defective cells are not associated with RPA foci. A, immunofluorescence staining for PAR and RPA foci formation in U2OS cells treated or not treated with 0.5 mmol/L of hydroxyurea for 24 hours or shRNA-depleted for WRN. PAR foci formed after hydroxyurea treatment colocalize with RPA foci; however, PAR polymers formed when HR protein WRN is depleted do not colocalize with RPA, suggesting that they are different from PAR foci formed at stalled replication forks. B, quantification of PAR foci in U2OS cells treated or not treated with 0.05 mmol/L of hydroxyurea (HU) for 24 hours or shRNA-depleted for WRN. The average and SD from three experiments are shown. C, immunofluorescence staining for PAR and EdU in V-C8 cells treated with 10 μmol/L of EdU for 30 minutes showing an S-phase dependence of PAR polymer formation. Scale bar, 10 μm. D, correlation between mean intensity of EdU and PAR staining for 100 nuclei (R2 = 0.70). E, immunofluorescence staining for PAR and RPA in V-C8 cells. Scale bar, 10 μm. F, immunofluorescence staining for PAR and γH2AX in V-C8 cells. Scale bar, 5 μm.
PAR polymers formed in HR-defective cells are not associated with RPA foci. A, immunofluorescence staining for PAR and RPA foci formation in U2OS cells treated or not treated with 0.5 mmol/L of hydroxyurea for 24 hours or shRNA-depleted for WRN. PAR foci formed after hydroxyurea treatment colocalize with RPA foci; however, PAR polymers formed when HR protein WRN is depleted do not colocalize with RPA, suggesting that they are different from PAR foci formed at stalled replication forks. B, quantification of PAR foci in U2OS cells treated or not treated with 0.05 mmol/L of hydroxyurea (HU) for 24 hours or shRNA-depleted for WRN. The average and SD from three experiments are shown. C, immunofluorescence staining for PAR and EdU in V-C8 cells treated with 10 μmol/L of EdU for 30 minutes showing an S-phase dependence of PAR polymer formation. Scale bar, 10 μm. D, correlation between mean intensity of EdU and PAR staining for 100 nuclei (R2 = 0.70). E, immunofluorescence staining for PAR and RPA in V-C8 cells. Scale bar, 10 μm. F, immunofluorescence staining for PAR and γH2AX in V-C8 cells. Scale bar, 5 μm.
HR proteins are involved in various processes at replication forks (33). To test if the increase of PARP activity is related to replication, we incorporated the fluorescent thymidine analogue EdU in BRCA2-defective V-C8 cells, which we fixed and stained for PAR polymers (Fig. 6C). We found that the amount of ongoing replication (EdU staining) correlates well with the intensity of PAR staining (Fig. 6D; R2 = 0.70), showing that PAR foci formation is linked with ongoing replication. In BRCA2-defective V-C8 cells, PAR foci did not costain with either RPA or γH2AX (Fig. 6E and F), suggesting that the lesion triggering PAR is not a damaged replication fork.
Discussion
PARP inhibitors are an important novel class of anticancer drugs, and there are now more than 40 clinical trials ongoing or in development with PARP inhibitors in the treatment of cancer. Given the huge interest in PARP inhibitors, it is important to understand the mechanism of action of these novel drugs and to be able to select patient populations that will respond to the treatment.
Here, we show a marked increase in PARP activity in BRCA2-mutated V-C8 cells compared with the same cell line complemented with a functional BRCA2 gene, using four different methods. We also show that BRCA2-defective CAPAN1 cells have an increased PARP activity compared with the BXPC3 cells often used as a control. Because BRCA2-defective cells are hypersensitive to PARP inhibitors (2, 3), these data suggest that increased PARP activity in BRCA2-defective cells may be important for the selective cytotoxicity to these cells. Furthermore, the high level of PARP activity and in particular the presence of PAR polymers may be useful in identifying cancers that will respond to PARP inhibitor therapy.
It is likely that HR proteins other than BRCA1 and BRCA2 are tumor suppressors. For instance, HR genes are mutated in non–Hodgkin's lymphoma, colon cancer (RAD54B, CtIP; refs. 34, 35), lipoma, uterine leiomyoma (RAD51B; ref. 36), skin basal and squamous cell, osteosarcoma (RECQL4; ref. 37), and in other cancers (BLM, WRN, Nbs1; refs. 37–39). Furthermore, several cancer cell lines are defective in HR (40). Thus, there is a possibility that PARP inhibitors may be useful also in treatment of other HR-defective tumors. Here, we show that shRNA depletion of RAD54, RAD52, BLM, WRN, and XRCC3 is associated in all cases with an increase in PARP activity and PAR polymer formation, which correlated with an increased sensitivity to a PARP inhibitor. Thus, PAR polymers may be useful as biomarkers to identify HR-defective cancers that would respond to PARP inhibitors.
Unfortunately, not all BRCA-defective cancers seem to respond to PARP inhibitor monotherapy (4), which may relate to acquired resistance to cisplatin, which can occur through genetic reversion of either the BRCA1 (41) or BRCA2 gene (14, 26). Here, we show that the C2-12 cisplatin-resistant CAPAN1 clone, which reverted the BRCA2 mutation (14), also reverted the PARP hyperactivity found in CAPAN1 cells. We found that reversion of PARP hyperactivity is also true for V-C8 cells that reverted to PARP inhibitor resistance through BRCA2 reversion. These data suggest that low PAR polymer levels can predict resistance to PARP inhibitors in BRCA2-mutated cancers.
HR and PARP are both involved in the repair of DNA strand breaks and replication lesions. The synthetic lethality between strand breaks and replication lesions is likely to be related to these repair pathways. We found that increased PARP activity in HR-defective cells is not explained by accumulation of DNA lesions known to trigger PARP activity (i.e., DNA strand breaks or damaged replication forks). The lesions that trigger HR in mitotic mammalian cells are poorly characterized, and we know even less of putative lesions accumulating in HR-defective cells. PARP is involved in a variety of DNA repair pathways [i.e., SSB repair (5, 6), B-NHEJ (7, 8), and replication repair (9, 10)], and it is likely that it is involved in yet undefined replication repair pathways. Here, we speculate that DNA lesions accumulate in HR-defective cells that required PARP-mediated repair and that this is an important mechanism of action for the selective killing of HR-defective cells.
In conclusion, we show that PARP is hyperactivated in HR-defective cells. We propose that this finding may be useful in identifying HR-defective cancers that will respond to PARP inhibitor therapy or in identifying HR-defective tumors that are resistant to PARP inhibitor therapy.
Disclosure of Potential Conflicts of Interest
A patent has been filed by Cancer Research Technology Ltd. based on the data presented in this report, with T. Helleday and N. Schultz as named inventors.
Acknowledgments
Grant Support: Swedish Cancer Society, Swedish Children's Cancer Foundation, Swedish Research Council, Swedish Pain Relief Foundation, Yorkshire Cancer Research, Cancer Research UK, and Medical Research Council.
The costs of publication of this article were defrayed in part by the payment of page charges. This article must therefore be hereby marked advertisement in accordance with 18 U.S.C. Section 1734 solely to indicate this fact.





