Abstract
Previous studies have established that UV irradiation results in epidermal growth factor receptor (EGFR) activation in keratinocytes. However, the signaling pathways and cellular effects related to this process remain incompletely elucidated. Herein, we describe for the first time that UVA-mediated EGFR activation results in β-catenin tyrosine phosphorylation at the Y654 residue responsible for the dissociation of E-cadherin/α-catenin/β-catenin complexes. Moreover, UVA induces an EGFR-dependent, but Wnt-independent, β-catenin relocalization from the membrane to the nucleus followed by its association with T-cell factor 4 (TCF4). This newly formed β-catenin/TCF4 complex binds to a specific site on matrix metalloproteinase 1 (MMP1) promoter and governs MMP1 gene and protein expression, as well as cell migration in collagen and gelatin. Altogether, these results suggest that UVA stimulates keratinocyte invasiveness through two coordinated EGFR-dependent processes: loss of cell-to-cell contact due to β-catenin/E-cadherin/α-catenin dissociation and increased cell migration through extracellular matrix component degradation due to β-catenin/TCF4–dependent MMP1 regulation. These events may represent an important step in epidermis repair following UVA injury and their abnormal regulation could contribute to photoaging and photocarcinogenesis. [Cancer Res 2009;69(8):3291–9]
Introduction
UVA constitutes 95% of natural sunlight–associated UV irradiation and plays an important role in photocarcinogenesis (1). The UVA mutagenic effect is thought to be due to DNA damage as a result of the generation of reactive oxygen species (2). However, it is accepted that activation of intracellular pathways could also play an important role. For example, it has been described that UVA irradiation results in the activation of the phosphatidylinositol 3-kinase, Akt, signal transducer and activator of transcription 3, as well as the mitogen-activated protein kinase modules. These signaling pathways converge to negative regulation of apoptosis (3) or cause the release of tumor-promoting molecules such as cyclooxygenase-2 and matrix metalloproteinases (MMP; ref. 1).
Another UV-activated signaling pathway consists in the activation of the epidermal growth factor receptor (EGFR). Indeed, UVA irradiation can result in a ligand-independent activation of EGFR (4), responsible for keratinocyte proliferation and epidermal hyperplasia (5). The EGFR deletion results in a dramatic decrease in skin tumorigenesis induced by UV irradiation (5, 6), suggesting a role for EGFR in photocarcinogenesis. Although the mechanism by which EGFR activation promotes UVA photocarcinogenesis has received little attention, it is generally assumed that EGFR acts through apoptosis inhibition (3). Recently, we have described that UVA-induced EGFR activation promotes mitotic checkpoint bypass through Akt-mediated Chk1 inhibition (7, 8). However, one reasoned that EGFR may also activate other signaling pathways that could influence cellular functions implicated in malignant transformation.
In the search of other targets for EGFR in the context of UVA irradiation, we speculated that activated EGFR could interfere with the β-catenin pathway. This protein is present at cell adherent junctions where it forms a “core complex” critical to the maintenance of adhesions, constituted by E-cadherin, β-catenin, and α-catenin. Moreover, β-catenin may also play a role as a cotranscription activator of T-cell factor 4 (TCF4) as illustrated in the so-called “canonical Wnt signaling pathway.” In this, the binding of Wnt to Frizzled results in the inhibition of glycogen synthase kinase 3β (GSK3β), a serine-threonine kinase that targets β-catenin and promotes its ubiquitination and proteasome degradation. Wnt stimulation leads to β-catenin accumulation and its redistribution to the nucleus, where β-catenin acts as a nuclear coactivator of the TCF/lymphoid enhancer factor transcription factors, which are involved in the regulation of proteins implicated in cell survival, migration, and proliferation, including c-myc or cyclin D1. However, other stimuli may disrupt the core complex and engage β-catenin through Wnt-independent mechanisms. Indeed, β-catenin is a target for various tyrosine kinases, including EGFR (9), and its affinity for cadherin is strongly influenced by its phosphorylation level (10). The role of β-catenin tyrosine phosphorylation on the maintenance of E-cadherin/β-catenin complex through the critical tyrosine phosphorylation site (Y654) is now well acknowledged (10). In addition, further studies have shown that β-catenin phosphorylation by tyrosine kinase receptors, such as Met, resulted in nuclear redistribution and enhanced transcriptional activity (11–13).
Based on these findings, we hypothesized that, upon UVA irradiation, the EGFR could phosphorylate β-catenin, resulting in the dissociation of β-catenin/cadherin complexes, β-catenin nuclear localization, formation of a complex with TCF, and ultimately gene transcription. This study shows for the first time that the β-catenin/TCF4 pathway is indeed one component of the UVA response through EGFR-mediated β-catenin tyrosine phosphorylation and has a major effect on cell adhesion and invasiveness.
Materials and Methods
Cell culture and chemicals. HaCaT and normal human epithelial keratinocyte (NHEK) cell cultures were done as previously described (7).
SMARTpool siRNA against β-catenin, EGFR, or siControl nontargeting siRNA was designed by Dharmacon siGENOME (Perbio Science France). Transfections of siRNA (50 nmol/L) were done using Oligofectamine and Opti-MEM (Invitrogen) according to the manufacturer's instructions on cells and incubated for 48 h before experiments.
The UVA irradiation source was a fluorescent lamp (ref LF-215.L, Uvitec) with filters (ref FLF-215.L), which emitted an energy peak at 365 nm (no 254-nm emission guaranteed; intensity at 15 cm: 2,300 μW/cm2). The emitted dose was measured using a VLX-3W radiometer with CX365 sensor (Vilber Lourmat). UVA irradiation was applied to adherent keratinocytes in PBS at 4°C. Immediately after irradiation, PBS was replaced by medium.
Drugs and reagents. β-Catenin antibodies: clone 14 was purchased from BD Biosciences, and ab16051 was purchased from Abcam. TCF4 antibodies: #2566 (Cell Signaling) was used for Western blot and immunoprecipitation; clone C19, purchased from Santa Cruz Biotechnology, was used for chromatin immunoprecipitation assay. The FITC mouse anti–E-cadherin antibody was purchased from BD Biosciences. All phospho-β-catenin antibodies were purchased from Abcam. α-Catenin, E-cadherin, EGFR, and all phospho-EGFR antibodies were purchased from Cell Signaling. β-Actin antibody was purchased from NeoMarkers. Affinity-purified secondary antibodies were purchased from Jackson ImmunoResearch Laboratories (Beckman Coulter Co.). Other antibodies were purchased from Santa Cruz Biotechnology. AG1478 was purchased from VWR; propidium iodide and CellTracker Green 5-chloromethylfluorescein diacetate (CMFDA) were from Invitrogen. Other products were purchased from Sigma-Aldrich.
Plasmids and transfections. The β-catenin–binding domain, wild-type (WT), and specific tyrosine-to-phenylalanine (Y-to-F) point mutants (Y142F and Y654F) cloned in the pcDNA3.1His(C) vector were described elsewhere (14-16). HaCaT cells were transfected by Lipofectamine 2000 according to the manufacturer's instructions (Invitrogen) with the indicated His-β-catenin plasmids (15 μg total/well). Selection for neomycin-resistant cells (geneticin G418, 800 μg/mL) started 48 h after splitting cells. For propagation, cells were maintained in medium containing G418 (400 μg/mL).
Western blot and immunoprecipitation analysis. Western blot and immunoprecipitation analysis were done as previously described (17).
Real-time quantitative PCR. Real-time quantitative PCR analysis was done as previously described (7) using the following primers: c-myc, 5′-CACGTCTCCACACATGAG-3′ (forward) and 5′-TCTTGGCAGCAGGATAGTCCTT-3′ (reverse); MMP1, 5′-CAAGATTTCCTCCAGGTCCA-3′ (forward) and 5′-AGGTCTCTGAGGGTCAAGCA-3′ (reverse); and S14, 5′-ATCAAACTCCGGGCCACAGGA-3′ (forward) and 5′-CTGCTGTCAGAGGGGATGGGG-3′ (reverse) used to normalize gene expression.
Confocal laser scanning microscopy analysis. After treatments, cells were fixed and permeabilized with acetone (7 min at room temperature), washed, saturated for 15 min with 0.3% bovine serum albumin–PBS, and incubated with anti–β-catenin (1:200) in 1% FCS-PBS, followed by FITC-conjugated goat anti-mouse IgG (Beckman Coulter; 1:200) and propidium iodide (1:50) in 1% FCS-PBS for 30 min at room temperature. After washing, the coverslips were mounted and examined by confocal imaging system with Zeiss LSM 510.
Chromatin immunoprecipitation assay. Chromatin immunoprecipitation was done using the chromatin immunoprecipitation assay kit (Millipore) as directed by the manufacturer. Specific promoter oligos of MMP1 and c-myc (Supplementary Table) were used for real-time quantitative PCR screening (LightCycler480 System, Roche). Antibodies used were anti–β-catenin (BD Biosciences), anti-TCF4 (Cell Signaling), and normal rabbit IgG (Cell Signaling). Quantification of chromatin immunoprecipitation was done as previously described (18).
Cell adhesion assay. For adhesive assays, HaCaT or NHEK cells were plated at 105 per well in 24-well plates (monolayer). HaCaT, NHEK, WT, and Y654F cells were cultured in separate flasks, irradiated or not at 60 kJ/m2 in adherent phase, labeled with CMFDA (5 μmol/L) for 1 h at 37°C, collected, and then plated onto the monolayer for 2 h. After washing with PBS, adhesive cells were detected by fluorescence of CMFDA (absorbance 490 nm/emission 520 nm).
Cell migration and invasion assays. Invasion assays were done as previously described (7), except for precoating, which was 0.2 mg/mL of gelatin or 50 μg/cm2 of collagen I.
Statistics. The Student's t test was done to evaluate the statistical significance.
Results
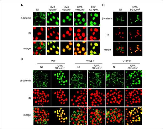
Role of UVA on β-catenin phosphorylation profile. In HaCaT cells, UVA irradiation resulted in a rapid increase in Y654 phosphorylation level of β-catenin as revealed by Western blotting, but we were unable to detect any change in phosphorylation at Y142 and Y86 (Fig. 1A). The effect of UVA on Y654 was time and dose dependent. Indeed, Y654 phosphorylation increased within a dose range of 10 to 150 kJ/m2, although 60 kJ/m2 was found to be the maximum dose allowing long-term cell viability (data not shown). For this reason, this dose was selected for further studies. Moreover, Y654 phosphorylation was detectable as soon as 5 minutes, with a maximum at 60 to 120 minutes (Fig. 1A). Total β-catenin protein expression level remained unchanged after treatment.
Role of UVA on β-catenin phosphorylation profile. A and B, HaCaT cells were irradiated at 60 kJ/m2 and incubated for different times before lysis. Western blot analysis was done with anti–phospho-β-catenin Y654, Y142, and Y86 and anti–β-catenin (A) or with anti–phospho-EGFR (Y845, Y1045, and Y1068) antibodies and anti-EGFR antibody (B). C, HaCaT cells were pretreated for 1 h with AG1478 (10 μmol/L) and then irradiated at 60 kJ/m2 and incubated for 2 h before extraction. Western blot analysis was done with anti–phospho-EGFR antibodies, anti-EGFR antibody, or anti–β-catenin Y654. D, HaCaT cells were transfected with either scrambled or EGFR siRNA (for 48 h) and then irradiated with UVA (60 kJ/m2) and incubated for 2 h before extraction. β-Actin was used as control of protein expression. Representative of three independent experiments.
Role of UVA on β-catenin phosphorylation profile. A and B, HaCaT cells were irradiated at 60 kJ/m2 and incubated for different times before lysis. Western blot analysis was done with anti–phospho-β-catenin Y654, Y142, and Y86 and anti–β-catenin (A) or with anti–phospho-EGFR (Y845, Y1045, and Y1068) antibodies and anti-EGFR antibody (B). C, HaCaT cells were pretreated for 1 h with AG1478 (10 μmol/L) and then irradiated at 60 kJ/m2 and incubated for 2 h before extraction. Western blot analysis was done with anti–phospho-EGFR antibodies, anti-EGFR antibody, or anti–β-catenin Y654. D, HaCaT cells were transfected with either scrambled or EGFR siRNA (for 48 h) and then irradiated with UVA (60 kJ/m2) and incubated for 2 h before extraction. β-Actin was used as control of protein expression. Representative of three independent experiments.
Previous studies have documented that EGFR activation by EGF results in β-catenin phosphorylation (9). UVA irradiation resulted in an increase in tyrosine phosphorylation of EGFR on Y845, Y1045, and Y1068, detectable as soon as 30 minutes and up to 3 hours after treatment (Fig. 1B), and this activation of EGFR was totally inhibited by pretreatment with AG1478, an EGFR inhibitor (Fig. 1C). Because UVA may induce ligand-independent EGFR activation, we investigated the possible role of EGFR in UVA-mediated Y654 phosphorylation of β-catenin. Treatment with AG1478 resulted in the inhibition of β-catenin phosphorylation increase (Fig. 1C). Moreover, transfection with EGFR siRNA resulted in decreased EGFR expression and reduced EGFR and β-catenin phosphorylation, whereas β-catenin expression remained unchanged (Fig. 1D).
Altogether, these results suggest that UVA irradiation induces β-catenin phosphorylation on Y654 through EGFR activation.
Effect of UVA on the cadherin-catenin complex. Previous studies have shown that β-catenin tyrosine phosphorylation causes a reduction in the affinity of β-catenin for E-cadherin (9). Therefore, we hypothesized that UVA could induce a dissociation of the cadherin-catenin complex. When β-catenin was immunoprecipitated, E-cadherin and α-catenin were easily detected in the immunoprecipitates in untreated cells (Fig. 2A). After UVA irradiation, the amount of coimmunoprecipitated E-cadherin and α-catenin gradually decreased over time (Fig. 2A), and in parallel, the fraction of dissociated E-cadherin and α-catenin (supernatant) increased (Fig. 2B). The total E-cadherin, α-catenin, and β-catenin protein expression levels remained unchanged during the 24 hours following irradiation (Fig. 2C). Importantly, UVA-induced cadherin/catenin dissociation was inhibited by AG1478, suggesting that EGFR activation is required for these important events (Fig. 2D).
Effect of UVA on the cadherin-catenin complex. A and B, HaCaT cells were irradiated at 60 kJ/m2 and incubated for different times before cell lysis. α-Catenin, E-cadherin, and β-catenin expressions were evaluated by Western blot analysis done with immunoextracts (A) or supernatants after removal of β-catenin immunocomplexes (B). C, HaCaT cells were irradiated at 60 kJ/m2 and incubated for different times before lysis, and α-catenin, E-cadherin, and β-catenin expressions were evaluated by Western blotting. D, HaCaT cells were pretreated or not for 1 h with AG1478 (10 μmol/L), irradiated or not at 60 kJ/m2, and incubated for 2 h before β-catenin immunoprecipitation. Representative of three independent experiments.
Effect of UVA on the cadherin-catenin complex. A and B, HaCaT cells were irradiated at 60 kJ/m2 and incubated for different times before cell lysis. α-Catenin, E-cadherin, and β-catenin expressions were evaluated by Western blot analysis done with immunoextracts (A) or supernatants after removal of β-catenin immunocomplexes (B). C, HaCaT cells were irradiated at 60 kJ/m2 and incubated for different times before lysis, and α-catenin, E-cadherin, and β-catenin expressions were evaluated by Western blotting. D, HaCaT cells were pretreated or not for 1 h with AG1478 (10 μmol/L), irradiated or not at 60 kJ/m2, and incubated for 2 h before β-catenin immunoprecipitation. Representative of three independent experiments.
Altogether, these findings suggest that UVA-mediated EGFR activation results in the dissociation of β-catenin from both α-catenin and E-cadherin.
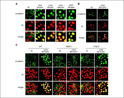
Effect of UVA on β-catenin intracellular distribution and role of Y654 β-catenin phosphorylation. Previous studies have described that β-catenin tyrosine phosphorylation may result in its relocalization from the membrane to the nucleus (19-21). Therefore, we hypothesized that UVA could induce EGFR-dependent β-catenin nuclear redistribution. Using an antibody directed against all forms of β-catenin [ab16051 (Fig. 3A) and clone 14 (data not shown)], confocal microscopy revealed that β-catenin was almost exclusively distributed at the cell membrane of untreated HaCaT cells (Fig. 3A). However, after irradiation, β-catenin was rapidly (within 2 hours) and massively relocalized to the nucleus (Fig. 3A). Treatment with EGF induced a similar relocalization of β-catenin (Fig. 3A) and EGFR depletion by siRNA abrogated UVA-induced β-catenin relocalization (Supplementary Fig. S1). As illustrated in Fig. 3B, the effect of UVA on β-catenin distribution in NHEK cells was similar to that observed in HaCaT cells, but with β-catenin accumulation in the nucleus being slightly delayed in the former (4 versus 2 hours). In nonirradiated and irradiated HaCaT cells, α-catenin and E-cadherin are exclusively located at the cell membrane (Supplementary Fig. S2A and B). To investigate the functional role of Y654 phosphorylation in UVA-mediated β-catenin relocalization, HaCaT cells were transfected with plasmids encoding WT β-catenin, a Y654F mutant, or a control Y-to-F mutant, Y142F β-catenin. As expected, UVA irradiation resulted in an increase in β-catenin phosphorylation on Y654 in WT and Y142F cells, but not in Y654F cells (Supplementary Fig. S3). Confocal microscopy revealed that, on UVA activation, β-catenin was redistributed to the nucleus for all β-catenin forms, except the Y654F variant (Fig. 3C).
Effect of UVA on β-catenin intracellular distribution and role of Y654 β-catenin phosphorylation. A and B, β-catenin localization was evaluated by confocal microscopy 2 h after irradiation or EGF treatment on HaCaT (A) or NHEK (B) cells. C, β-catenin localization was evaluated by confocal microscopy at 2 h on HaCaT transfected with plasmids encoding WT β-catenin, Y654F mutant, or another Y-to-F mutant, Y142F β-catenin (as used as control), irradiated or not (NI) with UVA (60 kJ/m2). Representative of three independent experiments.
Effect of UVA on β-catenin intracellular distribution and role of Y654 β-catenin phosphorylation. A and B, β-catenin localization was evaluated by confocal microscopy 2 h after irradiation or EGF treatment on HaCaT (A) or NHEK (B) cells. C, β-catenin localization was evaluated by confocal microscopy at 2 h on HaCaT transfected with plasmids encoding WT β-catenin, Y654F mutant, or another Y-to-F mutant, Y142F β-catenin (as used as control), irradiated or not (NI) with UVA (60 kJ/m2). Representative of three independent experiments.
Altogether, these results suggest that UVA irradiation induces a switch of β-catenin intracellular distribution from the membrane to the nucleus and that this event is dependent on Y654 β-catenin phosphorylation.
Influence of UVA-mediated β-catenin phosphorylation on cell-to-cell adhesion. Based on previous studies that have documented that β-catenin/cadherin association is essential for cell-to-cell adhesion, we speculated that the dissociation of these complexes could result in decreased cellular adhesion. We investigated whether UVA irradiation could influence the intercellular adhesion of HaCaT or NHEK. We used an experimental model in which irradiated or control CMFDA-labeled cells were plated on a cell monolayer of either HaCaT or NHEK cells. After 2 hours, cells were washed and adherent cell fluorescence was measured. We found that adhesion between labeled NHEK and monolayer NHEK was decreased following UVA irradiation (Fig. 4A). Similar results were found for HaCaT cells, whereas Y654F expression maintained cell-to-cell adhesion between these cells (Fig. 4B). Finally, UVA also decreased the interaction between HaCaT and NHEK but not between Y654F HaCaT variants and NHEK (Fig. 4C).
Influence of UVA-mediated β-catenin phosphorylation on cell-to-cell adhesion. CMFDA-labeled cells, irradiated or not, were plated over a monolayer for 2 h. Cell adhesivity was measured in three conditions: labeled NHEK over NHEK (A), labeled HaCaT cells (WT, Y654F) over HaCaT cells (B), or labeled HaCaT cells (WT, Y654F) over NHEK (C). After washing with PBS, the amount of adhesive labeled cells was measured by CMFDA fluorescence (absorbance 490 nm/emission 520 nm). These data were expressed as the ratio between CMFDA fluorescence of irradiated cells over CMFDA fluorescence of nonirradiated cells (×100). Columns, mean of three independent experiments; bars, SD. *, P < 0.003; **, P < 0.0001.
Influence of UVA-mediated β-catenin phosphorylation on cell-to-cell adhesion. CMFDA-labeled cells, irradiated or not, were plated over a monolayer for 2 h. Cell adhesivity was measured in three conditions: labeled NHEK over NHEK (A), labeled HaCaT cells (WT, Y654F) over HaCaT cells (B), or labeled HaCaT cells (WT, Y654F) over NHEK (C). After washing with PBS, the amount of adhesive labeled cells was measured by CMFDA fluorescence (absorbance 490 nm/emission 520 nm). These data were expressed as the ratio between CMFDA fluorescence of irradiated cells over CMFDA fluorescence of nonirradiated cells (×100). Columns, mean of three independent experiments; bars, SD. *, P < 0.003; **, P < 0.0001.
These results suggest that UVA irradiation alters cell-to-cell adhesion in keratinocytes and that this event is dependent on Y654 β-catenin phosphorylation.
Effect of UVA on β-catenin/TCF transcriptional complex formation. Based on β-catenin cellular redistribution, we hypothesized that nuclear β-catenin could exert a transcriptional function through its association with TCF transcription factors. Therefore, we investigated whether, on UVA activation, β-catenin could interact with TCF4: TCF4 was selected because of its possible implication in the regulation of important genes such as MMPs, c-myc, survivin, or cyclin D1. Immunoprecipitation revealed that, on UVA activation, β-catenin did indeed interact with TCF4. Moreover, UVA-induced β-catenin/TCF4 association was inhibited by AG1478, suggesting that EGFR activation is required for this event (Fig. 5A).
Effect of UVA on β-catenin/TCF-transcriptional complex formation. A, HaCaT cells, pretreated or not with AG1478 (10 μmol/L for 1 h), were irradiated at 60 kJ/m2 and incubated for 2 h before immunoprecipitation extraction. Cell extracts were incubated overnight at 4°C with anti–β-catenin or anti-TCF4. Western blot analysis was done on immunoextracts (IP) and on immunoprecipitate supernatants (supernatant) with anti-TCF4 or anti–β-catenin antibodies. Representative of three independent experiments. B and C, chromatin immunoprecipitation of TCF4 or β-catenin at the human c-myc promoter (B) or MMP1 promoter (C). Quantitative PCR was done using primers located approximately every 500 bp. The increase over background was calculated by comparison with immunoprecipitates obtained with rabbit IgG. Peaks of TCF4 or β-catenin are labeled according to their positions relative to the first nucleotide of c-myc exon 1 (B) or MMP1 exon 1 (C). Points, mean of five independent experiments; bars, SD.
Effect of UVA on β-catenin/TCF-transcriptional complex formation. A, HaCaT cells, pretreated or not with AG1478 (10 μmol/L for 1 h), were irradiated at 60 kJ/m2 and incubated for 2 h before immunoprecipitation extraction. Cell extracts were incubated overnight at 4°C with anti–β-catenin or anti-TCF4. Western blot analysis was done on immunoextracts (IP) and on immunoprecipitate supernatants (supernatant) with anti-TCF4 or anti–β-catenin antibodies. Representative of three independent experiments. B and C, chromatin immunoprecipitation of TCF4 or β-catenin at the human c-myc promoter (B) or MMP1 promoter (C). Quantitative PCR was done using primers located approximately every 500 bp. The increase over background was calculated by comparison with immunoprecipitates obtained with rabbit IgG. Peaks of TCF4 or β-catenin are labeled according to their positions relative to the first nucleotide of c-myc exon 1 (B) or MMP1 exon 1 (C). Points, mean of five independent experiments; bars, SD.
To confirm the capacity of β-catenin to bind to DNA-associated TCF4 fraction on promoter regulatory regions for c-myc and MMP1 after irradiation, we performed a chromatin immunoprecipitation assay. These two genes were selected because c-myc is a well-established target gene for β-catenin/TCF4 complex (22) and therefore used as a control, and MMP1 has a premium role in keratinocyte biology, including wound healing and epithelial cell migration (23), although the role of β-catenin/TCF4 complex in MMP1 gene regulation had not previously been documented. As shown in Fig. 5B, the chromatin immunoprecipitation assay revealed that TCF4 is bound to c-myc promoter as previously described (22). This binding was unaffected by Wnt3a (used as a control) or UVA treatments. However, whereas the chromatin immunoprecipitation assay revealed no significant binding of β-catenin to this region, treatment with UVA resulted in a dramatic increase of β-catenin binding with a magnitude similar to that observed with Wnt3a (Fig. 5B). These results showed that β-catenin/TCF4 complexes were able to bind to previously defined nucleotide targets.
We also investigated the putative binding of β-catenin/TCF4 complex on the MMP1 regulatory region. Because such binding sites had not been yet documented, we investigated a large region of 5 kb upstream of its initiation. We identified a TCF4 binding site composed between −728 and −1228 bp from the first nucleotide of MMP1 exon 1. Moreover, treatment with either UVA or Wnt3a resulted in the β-catenin DNA binding (Fig. 5C).
These results suggest that UVA activates a β-catenin pathway consisting of EGFR-dependent β-catenin phosphorylation followed by nuclear relocalization and, ultimately, the formation of functional β-catenin/TCF4 complex (Y654 β-catenin pathway).
Role of UVA-activated Y654 β-catenin pathway on MMP1 regulation and cell invasion. As illustrated in Fig. 6A and B, we found that UVA irradiation resulted in increased MMP1 expression at both mRNA and protein levels. Similar results were obtained with EGF stimulation (Fig. 6A). However, no changes were observed in Y654F mutants or when β-catenin was depleted by siRNA (Fig. 6C).
Role of UVA-activated Y654 β-catenin pathway on MMP1 regulation and cell invasion. A, HaCaT cells (
) were transfected with scrambled (
) or β-catenin (
) siRNA. Cells were irradiated at 60 kJ/m2 or treated with EGF (100 ng/mL) and incubated for 16 h before MMP1 mRNA analysis. The data are expressed as the relative amounts compared with nonirradiated cells. B, HaCaT cells were transfected or not (Ct) with scrambled (sc) or β-catenin siRNA (si), irradiated (60 kJ/m2) or not, and then incubated for 16 h before Western blot analysis with anti-MMP1 or anti–β-catenin. C, WT and β-catenin Y654F mutant HaCaT cells were irradiated (60 kJ/m2) or not and then incubated for 16 h before MMP1 mRNA analysis. Columns, mean from three independent experiments; bars, SD. *, P < 0.01. D, HaCaT mutant was irradiated with 60 kJ/m2 (
) or not (□) and migration was evaluated after 24 h on collagen (50 μg/cm2) or gelatin (0.2 mg/mL). Results are expressed in arbitrary units. Columns, mean from three independent experiments; bars, SD. *, P < 0.02; **, P < 0.0003.
Role of UVA-activated Y654 β-catenin pathway on MMP1 regulation and cell invasion. A, HaCaT cells (
) were transfected with scrambled (
) or β-catenin (
) siRNA. Cells were irradiated at 60 kJ/m2 or treated with EGF (100 ng/mL) and incubated for 16 h before MMP1 mRNA analysis. The data are expressed as the relative amounts compared with nonirradiated cells. B, HaCaT cells were transfected or not (Ct) with scrambled (sc) or β-catenin siRNA (si), irradiated (60 kJ/m2) or not, and then incubated for 16 h before Western blot analysis with anti-MMP1 or anti–β-catenin. C, WT and β-catenin Y654F mutant HaCaT cells were irradiated (60 kJ/m2) or not and then incubated for 16 h before MMP1 mRNA analysis. Columns, mean from three independent experiments; bars, SD. *, P < 0.01. D, HaCaT mutant was irradiated with 60 kJ/m2 (
) or not (□) and migration was evaluated after 24 h on collagen (50 μg/cm2) or gelatin (0.2 mg/mL). Results are expressed in arbitrary units. Columns, mean from three independent experiments; bars, SD. *, P < 0.02; **, P < 0.0003.
Based on substrate specificities of MMP1, we therefore speculated that UVA could enhance HaCaT cell migration in collagen- or gelatin-containing medium through β-catenin Y654 phosphorylation. As illustrated in Fig. 6D, we found that UVA stimulated migration of WT HaCaT cells but not that of their Y654F counterparts.
These results show that UVA facilitates keratinocyte migration across essential extracellular matrix components and suggest that β-catenin–mediated MMP1 regulation is critical for this event.
Discussion
Our study shows for the first time that UVA-mediated EGFR activation results in β-catenin Y654 phosphorylation, which, in turn, initiates the dissociation of β-catenin from E-cadherin and α-catenin, the redistribution of β-catenin to the nucleus, and, ultimately, the formation of the transcriptionally active β-catenin/TCF4 complex. As another unprecedented finding, this study also showed that UVA irradiation is responsible for reduced cell-to-cell contact and increased cell invasiveness.
HaCaT cells displayed mutated form of p53, a critical regulator of the UV response (24). The fact that UVA induced β-catenin redistribution in both HaCaT and NHEK suggests that p53 plays a little, if any, role in this pathway. However, β-catenin redistribution being faster in HaCaT cells compared with NHEK may suggest that p53 could contribute to its regulation.
The hypothesis that EGFR could induce β-catenin phosphorylation after UVA irradiation was based on two lines of evidence. Indeed, UVA activates EGFR (4, 8, 25) and β-catenin is a target of EGFR (9). Our study shows that, on UVA activation, EGFR targets the Y654 residue of β-catenin but not Y142 or Y86. Y654 phosphorylation was expected because this residue is a known target of EGFR, whereas Y142 and Y86 are preferentially phosphorylated by other tyrosine kinases such Fyn, Fer, and c-met (10, 13, 26, 27). However, we found no interaction between EGFR and β-catenin by coimmunoprecipitation studies (data not shown). This result is surprising because EGFR does bind to β-catenin when activated by its specific ligand (9). Our finding suggests the presence of a yet unidentified component that functionally couples EGFR and β-catenin. An alternative explanation is that EGFR did bind to β-catenin but very transiently, the complex being too rapidly dissociated for accurate analysis.
The functional consequence of β-catenin Y654 phosphorylation has been examined. Previous studies have documented that, as a consequence of Y654 phosphorylation, β-catenin dissociates from the core cadherin/β-catenin complex due to a dramatic decrease in affinity for cadherin (15, 28). Our study shows that UVA induces a rapid and almost total dissociation of β-catenin from E-cadherin and that this event is dependent on EGFR activation and Y654 phosphorylation. The fact that β-catenin dissociates from α-catenin is intriguing. Previous studies have established the role of β-catenin Y142 phosphorylation in the dissociation of these proteins. Our study revealed that, on UVA irradiation, Y142 phosphorylation levels remained unchanged and the introduction of an inactive Y142F mutant did not prevent β-catenin redistribution. Altogether, these results suggest that β-catenin/α-catenin dissociation is mediated by a yet undefined mechanism that could act through another β-catenin phosphorylation site or modification of the α-catenin phosphorylation profile. The presence of α-catenin in membrane compartment after complex dissociation is also intriguing. However, it is possible that, despite β-catenin dissociation, α-catenin remains attached to the cell membrane through other protein components such as vinculin (29).
Our study revealed no change in E-cadherin expression levels following UVA irradiation even after long-time observation. This result is surprising because it has been documented that E-cadherin/β-catenin dissociation ultimately results in E-cadherin internalization and degradation (30). Therefore, it is possible that UVA intensity was enough to facilitate the disassembly of the complex but not sufficient to induce the loss of E-cadherin.
The present study shows that, at least in HaCaT cells treated with UVA, β-catenin is dramatically redistributed to the nucleus and associates with TCF4. Several lines of evidence support that β-catenin/TCF4 complexes are indeed functional. First, siRNA β-catenin depletion resulted in abrogation of mRNA and protein regulation for c-myc (Supplementary Fig. S4) and MMP1. Second, chromatin immunoprecipitation experiments revealed that, on UVA stimulation, β-catenin associates with TCF4, and the complex binds to c-myc–specific and MMP1-specific promoter regions. Third, EGFR activation by its cognate ligand regulates c-myc and MMP1 genes. This pathway is under the control of β-catenin Y654. Indeed, Y654 inactive mutant expression or siRNA-induced β-catenin depletion abrogated c-myc and MMP1 up-regulation.
Previous studies have already described that UVA may regulate c-myc (31). However, how UVA operates in this regulation has received little attention. Our study shows that not only UVA may induce c-myc but also Y654 phosphorylation of β-catenin is involved in this regulation. In keratinocytes, c-myc is a central player in cell cycle regulation by facilitating G1/S transition. However, in our model, following UVA irradiation, we were unable to detect changes in cell growth or cell cycle distribution (data not shown). It is possible that c-myc regulation influences other cellular functions, such as attenuation of the DNA damage–activated checkpoint (32, 33), depletion of the epidermal stem cell compartment by accelerating the differentiation of their progeny (34, 35), as well as loss of cell polarization (36).
The accumulation of β-catenin in the nucleus and its association with TCF4 are the hallmark of the Wnt/β-catenin pathway. For this reason, we have speculated that, in parallel with EGFR-mediated β-catenin redistribution, UVA also triggers a canonical Wnt pathway. This hypothesis was supported by the evidence that treatment with Wnt3a resulted in reduced GSK3β-dependent β-catenin serine/threonine phosphorylation, suggesting that the Wnt pathway was conserved in HaCaT cells (Supplementary Fig. S5A). However, UVA irradiation has no effect on GSK3β-dependent β-catenin serine and threonine phosphorylation (Supplementary Fig. S5A), and DKK-1, a Wnt antagonist, did not interfere with UVA-induced β-catenin nuclear localization (Supplementary Fig. S5B). Moreover, treatment with Wnt3a, compared with UVA, resulted in less intense but significant β-catenin nuclear relocalization. Furthermore, Wnt3a did not interfere with β-catenin membrane distribution (Supplementary Fig. S5C), suggesting that Wnt acted only on β-catenin cytosolic pool. Altogether, these results argue against the implication of the Wnt pathway in UVA-mediated β-catenin activation.
These studies show, for the first time, that UVA irradiation strongly influences cell-to-cell adhesion as well as invasiveness through the EGFR/β-catenin pathway. We propose a model in which the dissociation of β-catenin/α-catenin/E-cadherin complex is responsible for reduced cell-to-cell adhesion, whereas MMP1 up-regulation facilitates cell migration through major extracellular matrix components, such as collagen I/II/III/VII/X, gelatin, aggrecan, and tenascin. Enhanced invasiveness and reduced cell-to-cell contact are two major features of malignant phenotype. It is thus possible that chronic exposure to UVA irradiation contributes to keratinocyte malignant transformation through the EGFR/β-catenin pathway. Interestingly, MMP1 is frequently overexpressed in basal and squamous carcinoma cells, and MMP1 level is correlated with tumor extension and metastasis (37).
To conclude, our study describes a new component of the keratinocyte cellular response to UVA, which consists in EGFR-dependent Y654 phosphorylation followed by a Wnt-independent β-catenin translocation to the nucleus where it binds to TCF4 to exert its transcriptional function. As a consequence of β-catenin Y654 phosphorylation, we have identified two important cellular effects. The first consists in reduced cell-to-cell adhesion due to the dissociation of the core complex and the second consists in the accumulation and release of MMP1 responsible for increased invasiveness. These coordinated cellular events may represent an important step in epidermis repair following UVA injury. Amplification of these processes could contribute to photoaging and perhaps photocarcinogenesis.
Disclosure of Potential Conflicts of Interest
No potential conflicts of interest were disclosed.
Note: Supplementary data for this article are available at Cancer Research Online (http://cancerres.aacrjournals.org/).
Acknowledgments
Grant support: Institut de Recherche Pierre Fabre.
The costs of publication of this article were defrayed in part by the payment of page charges. This article must therefore be hereby marked advertisement in accordance with 18 U.S.C. Section 1734 solely to indicate this fact.
We thank Catherine Trichard for technical assistance, Florence Capilla (Plateau Technique d'Histopathologie Expérimentale, IFR30) for immunohistochemistry experiments, and Drs. Christine Bezombes-Cagnac and Anne Quillet-Mary for their advice.





