Abstract
Transforming growth factor-β (TGF-β) is a multifunctional cytokine that regulates cell growth, differentiation, and apoptosis of various types of cells. Autophagy is emerging as a critical response of normal and cancer cells to environmental changes, but the relationship between TGF-β signaling and autophagy has been poorly understood. Here, we showed that TGF-β activates autophagy in human hepatocellular carcinoma cell lines. TGF-β induced accumulation of autophagosomes and conversion of microtubule-associated protein 1 light chain 3 and enhanced the degradation rate of long-lived proteins. TGF-β increased the mRNA expression levels of BECLIN1, ATG5, ATG7, and death-associated protein kinase (DAPK). Knockdown of Smad2/3, Smad4, or DAPK, or inhibition of c-Jun NH2-terminal kinase, attenuated TGF-β–induced autophagy, indicating the involvement of both Smad and non-Smad pathway(s). TGF-β activated autophagy earlier than execution of apoptosis (6-12 versus 48 h), and reduction of autophagy genes by small interfering RNA attenuated TGF-β–mediated growth inhibition and induction of proapoptotic genes Bim and Bmf, suggesting the contribution of autophagy pathway to the growth-inhibitory effect of TGF-β. Additionally, TGF-β also induced autophagy in some mammary carcinoma cells, including MDA-MB-231 cells. These findings show that TGF-β signaling pathway activates autophagy in certain human cancer cells and that induction of autophagy is a novel aspect of biological functions of TGF-β. [Cancer Res 2009;69(23):8844–52]
Introduction
Autophagy is an evolutionally conserved lysosomal degradation pathway in which the cell self-digests its proteins and organelles and thus maintains macromolecular synthesis and ATP production (1). Autophagy enables the cell to survive under various stress conditions including nutrient deprivation, growth factor depletion, and hypoxia (2–5). Moreover, autophagy plays an important role in the elimination of misfolded protein aggregates, invading microorganisms, and damaged organelles (6, 7).
During autophagy, the isolation membrane is initially formed. The membrane wraps some cytoplasmic contents and transforms into the autophagosome, which then fuses with the lysosome and degrades its contents (2, 8, 9). Autophagy-related gene (ATG) products play essential roles in autophagy. Autophagosome formation is mediated by two ubiquitin-like conjugation systems composed of ATG proteins, which culminate in conjugation of ATG12 to ATG5 and conversion of a soluble form of microtubule-associated protein 1 light chain 3 (LC3-I) to phosphatidylethanolamine-conjugated membrane-bound form (LC3-II; refs. 1, 9). BECLIN1 is a component of the class III phosphoinositide 3-kinase complex and also plays an important role in autophagy regulation. Depletion of cellular energy and reduced amino acid levels stimulate autophagy through the inhibition of mammalian target of rapamycin (mTOR; 1, 9).
Although autophagy might allow tumor cells to survive under metabolic stress (10), several genetic links have emerged between defects of autophagy and development of cancer. BECLIN1 is monoallelically deleted in 40% to 75% of human breast, ovarian, and prostate cancers and thus considered as a tumor suppressor gene (11, 12). Accordingly, heterozygous deletion of BECLIN1 in mice resulted in increased incidence of spontaneous tumors (13). Moreover, autophagy and apoptosis might be linked to each other and occur simultaneously or sequentially in a cell type–, death stimulus–, and context-dependent manner (5). In this context, several studies describe a role for autophagy in antagonizing cell survival and promoting cell death (4, 14). Furthermore, loss of BECLIN1 or ATG5 may promote genomic instability, which might ultimately lead to progression of tumors (10, 15).
Transforming growth factor-β (TGF-β) regulates the growth, differentiation, and migration of various types of cells. Similar to the duality of autophagy in oncogenesis, TGF-β functions as both tumor suppressor and tumor promoter (16, 17). In early stages of carcinogenesis, TGF-β serves as a tumor suppressor through inhibition of cell growth. However, some tumor cells escape from the growth inhibition by TGF-β, and TGF-β facilitates the progression and metastasis of tumors in advanced cancer.
TGF-β has been reported to induce autophagy in normal bovine mammary epithelial BME-UV1 cells (18). However, mechanisms for activation of autophagy by TGF-β and its role in growth of cancer cells have not been elucidated. In the present study, we showed that TGF-β activates autophagy in hepatocellular carcinoma cells and mammary carcinoma cells.
Materials and Methods
Cell lines
HuH7 cells were from Health Science Research Resources Bank. MDA-MB-231 cells were from the American Type Culture Collection.
Antibodies and reagents
The antibodies used were as follows: anti-LC3 (nanoTools) or PM036 (MBL), anti-BECLIN1 (BD Biosciences), anti-ATG5 (Cosmo Bio Co), anti-ATG7 (MBL), anti–death-associated protein kinase (DAPK; BD Biosciences), anti–poly(ADP-ribose) polymerase (Cell Signaling), and anti–α-tubulin (Sigma). The reagents used were as follows: TGF-β1 (R&D Systems), LY364947 (Calbiochem), SB431542 (Sigma-Aldrich), mitogen-activated protein kinase (MAPK) inhibitors (Calbiochem), 3-methyladenine (3-MA; Sigma-Aldrich), and bafilomycin A1 (BafA1; Wako).
Small interfering RNA and oligonucleotides
Small interfering RNAs (siRNA) were introduced with 20 nmol/L using HiPerfect reagent (Qiagen). The transfected cells were used for subsequent experiments after 24 to 48 h. The details of siRNAs are given in Supplementary Table S1. Knockdown efficacies were shown in Supplementary Figures.
Lentiviral-mediated transfer
Fluorescence and electron microscopy
Cells were observed by a fluorescence microscope (Olympus IX70). The sequential change of the LC3 localization was examined using Leica DMR fluorescence microscope (Leica Microsystems). The percentage of cells with more than four GFP-LC3 dots was quantified according to the previous report (21). The areas of LC3 dots were analyzed using ImageJ software (NIH). Transmission electron microscopy was done using JEOL 1200EX electron microscope as described previously (22).
Immunoblotting
Cultured cells were lysed in a buffer containing 50 mmol/L Tris-HCl (pH 8.0), 150 mmol/L NaCl, phosphatase inhibitors, 1% Triton X-100, and 1% protease inhibitor cocktail (Nacalai Tesque). Detailed procedures of immunoblotting were described previously (23).
Long-lived protein degradation
Degradation rates of long-lived proteins were determined as reported previously (24, 25).
RNA isolation and quantitative reverse transcription-PCR
Total RNAs were extracted using RNeasy Mini kit (Qiagen). First-strand cDNAs were synthesized using the Quantitect Reverse Transcription kit (Qiagen). Quantitative reverse transcription-PCR analysis was done by the absolute standard curve method using the 7500 Fast Real-time PCR System (Applied Biosystems). Values were normalized to human HPRT1. The primer sequences used are given in Supplementary Table S2.
Growth inhibition assay, apoptosis assay, and cell cycle analysis
Cells (3 × 103) were seeded in 96-well plates and transfected with siRNAs. After TGF-β treatment, cell viability was quantified by colorimetric assay using WST-8 (Nacalai Tesque). Apoptosis was assessed by terminal deoxynucleotidyl transferase-mediated dUTP nick end labeling assay (APO-DIRECT kit; BD Biosciences) and Hoechst 33342 staining (Sigma). Cell cycle profiling was done using the CycleTEST PLUS DNA Reagent kit (BD Biosciences).
Results
TGF-β induces autophagy in human hepatocellular carcinoma cell lines
Mechanisms of TGF-β–mediated growth inhibition have been well investigated, particularly in hepatocytes, certain epithelial cells, and lymphocytes (26). Because many lines of evidence suggest a link between autophagy and cell death including apoptosis (5), we first examined the effect of TGF-β on autophagy in HuH7 human hepatocellular carcinoma cells, which undergo apoptosis and cell cycle arrest by TGF-β (27). Analysis of GFP-LC3 localization is widely used for monitoring autophagy (19). Because transiently overexpressed LC3 tends to aggregate in an autophagy-independent manner (28), we generated HuH7 cells stably expressing GFP-LC3 by lentiviral infection system. Relocalization of GFP-LC3 to the autophagosomes was detected as dot formation. Treatment with 1 ng/mL TGF-β for 12 to 24 h induced GFP-LC3 dot formation in HuH7 cells (Fig. 1A). Transmission electron microscopy showed the formation of autophagosomes after TGF-β treatment (Fig. 1B). Autophagosomes were recognized as characteristic double-membrane vacuolar structures containing various kinds of cytoplasmic contents (Fig. 1B , bottom).
Autophagosome formation is stimulated by TGF-β in HuH7 hepatocellular carcinoma cells. A, HuH7 stably expressing GFP-LC3 were treated with 1 ng/mL TGF-β1 for 24 h. GFP-LC3 dot formation was observed by phase-contrast microscopy (left). The number of GFP-LC3 dots per cell and percentage of cells with more than four GFP-LC3 dots were quantified (right). Columns, mean of 20 cell counts (done in triplicate); bars, SE. **, P < 0.01. B, transmission electron microscopy showed formation of autophagosomes after TGF-β1 treatment (1 ng/mL, 24 h) in HuH7 cells. Top right, enlarged image of the box in the middle. Representative images of autophagosomes are shown at bottom (arrows).
Autophagosome formation is stimulated by TGF-β in HuH7 hepatocellular carcinoma cells. A, HuH7 stably expressing GFP-LC3 were treated with 1 ng/mL TGF-β1 for 24 h. GFP-LC3 dot formation was observed by phase-contrast microscopy (left). The number of GFP-LC3 dots per cell and percentage of cells with more than four GFP-LC3 dots were quantified (right). Columns, mean of 20 cell counts (done in triplicate); bars, SE. **, P < 0.01. B, transmission electron microscopy showed formation of autophagosomes after TGF-β1 treatment (1 ng/mL, 24 h) in HuH7 cells. Top right, enlarged image of the box in the middle. Representative images of autophagosomes are shown at bottom (arrows).
We next examined the induction of autophagy by immunoblot analysis for LC3, because LC3-II can be distinguished from LC3-I by the increased mobility of LC3-II. TGF-β converted endogenous and GFP-tagged LC3-I to LC3-II in HuH7 cells (Fig. 2A). Endogenous LC3-II increased between 6 and 12 h of TGF-β treatment. The amount of LC3-II gradually declined ∼24 h of the treatment, suggesting that the autophagic process may degrade LC3-II (Fig. 2A,, top). In contrast, GFP-tagged LC3-II increased biphasically (Fig. 2A,, bottom). TGF-β also induced GFP-LC3 conversion in another human hepatoma cell line, HepG2 (Supplementary Fig. S1). GFP-LC3 conversion and dot formation depended on TGF-β concentration in the range of 0.2 to 5 ng/mL (Fig. 2B,, bottom; Supplementary Fig. S2), although this dose dependency was not so apparent in case of endogenous LC3-II (Fig. 2B , top).
TGF-β stimulates LC3 conversion and long-lived protein degradation. A, immunoblot analysis of conversion of endogenous LC3 (top) and GFP-LC3 (bottom; LC3-I to LC3-II) in HuH7 cells by treatment with TGF-β1 (1 ng/mL). The LC3-II/tubulin ratio was calculated with ImageJ 1.36b. B, dose-dependent effect of TGF-β1 treatment (12 h) on endogenous LC3 (top) and GFP-LC3 (bottom) conversion. C, LC3 turnover assay. HuH7 cells were treated with TGF-β1 (1 ng/mL) for 12 h. The amount of endogenous LC3 was analyzed after 2 h treatment with or without BafA1 (20 nmol/L; left). The LC3-II/tubulin ratio is shown (right). D, rates of long-lived protein degradation were measured in HuH7 cells treated with TGF-β1 (1 ng/mL) or rapamycin (20 nmol/L) for indicated periods (left). The percentages of change were expressed by dividing the rate of degradation in TGF-β1– or rapamycin-treated cells by that in untreated cells. Effects of 3-MA or BafA1 on TGF-β–mediated enhancement of long-lived protein degradation were also determined (right). HuH7 cells were incubated with 3-MA (10 mmol/L) or BafA1 (10 nmol/L) during the treatment with TGF-β1 or rapamycin for 24 h. The percentages of change were expressed by subtracting the rate of degradation in 3-MA– or BafA1-treated cells from that in cells not treated with 3-MA or BafA1. Columns, mean of triplicate determinations; bars, SD. *, P < 0.05; ***, P < 0.001.
TGF-β stimulates LC3 conversion and long-lived protein degradation. A, immunoblot analysis of conversion of endogenous LC3 (top) and GFP-LC3 (bottom; LC3-I to LC3-II) in HuH7 cells by treatment with TGF-β1 (1 ng/mL). The LC3-II/tubulin ratio was calculated with ImageJ 1.36b. B, dose-dependent effect of TGF-β1 treatment (12 h) on endogenous LC3 (top) and GFP-LC3 (bottom) conversion. C, LC3 turnover assay. HuH7 cells were treated with TGF-β1 (1 ng/mL) for 12 h. The amount of endogenous LC3 was analyzed after 2 h treatment with or without BafA1 (20 nmol/L; left). The LC3-II/tubulin ratio is shown (right). D, rates of long-lived protein degradation were measured in HuH7 cells treated with TGF-β1 (1 ng/mL) or rapamycin (20 nmol/L) for indicated periods (left). The percentages of change were expressed by dividing the rate of degradation in TGF-β1– or rapamycin-treated cells by that in untreated cells. Effects of 3-MA or BafA1 on TGF-β–mediated enhancement of long-lived protein degradation were also determined (right). HuH7 cells were incubated with 3-MA (10 mmol/L) or BafA1 (10 nmol/L) during the treatment with TGF-β1 or rapamycin for 24 h. The percentages of change were expressed by subtracting the rate of degradation in 3-MA– or BafA1-treated cells from that in cells not treated with 3-MA or BafA1. Columns, mean of triplicate determinations; bars, SD. *, P < 0.05; ***, P < 0.001.
We next determined the autophagy flux by LC3 turnover assay, which measures the amount of LC3-II delivered to the lysosomes by comparing the LC3-II amounts in the presence and absence of lysosomal inhibitors (29, 30). Blockade of the autophagosome-lysosome fusion by a vacuolar H+ ATPase inhibitor, BafA1, significantly increased accumulation of endogenous LC3-II, and TGF-β apparently augmented the BafA1-mediated LC3-II accumulation (Fig. 2C). This cooperative effect with lysosomal inhibitor supports the hypothesis that TGF-β enhances autophagy flux per se.
Long-lived protein degradation assay is another well-established method for measuring autophagy flux (31, 32). TGF-β gradually enhanced degradation of long-lived proteins in HuH7 cells, although its effect was less potent and slower than rapamycin, a representative inhibitor of mTOR (Fig. 2D,, left). Both 3-MA, an autophagy inhibitor, and BafA1 attenuated TGF-β–enhanced long-lived protein degradation (Fig. 2D , right). These results suggest that TGF-β enhances long-lived protein degradation through the activation of macroautophagy in the hepatoma cells.
Inhibition of ATG genes suppresses TGF-β–induced autophagy activation
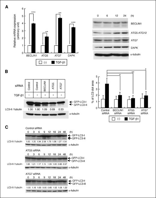
We next explored whether TGF-β modulates the expression levels of ATG genes in HuH7 cells. Quantitative reverse transcription-PCR showed that treatment with 1 ng/mL TGF-β for 24 h significantly increased the expression levels of BECLIN1, ATG5, and ATG7 (Fig. 3A,, left). TGF-β also increased the mRNA level of DAPK, which stimulates autophagy and apoptosis (33, 34). Immunoblot analysis revealed that protein levels of ATG5 and DAPK were increased by TGF-β, whereas those of BECLIN1 and ATG7 did not apparently increase (Fig. 3A,, right). We examined whether these ATG proteins regulate LC3 conversion by TGF-β. Downregulation of BECLIN1, ATG5 or ATG7 by siRNA inhibited TGF-β–stimulated LC3 conversion and GFP-LC3 dot formation in HuH7 cells (Fig. 3B; Supplementary Fig. S3). Temporal analysis also showed that ATG5 or ATG7 knockdown suppressed the biphasic increase of LC3-II by TGF-β (Fig. 3C).
Effect of TGF-β on expression levels of ATG genes and their role in TGF-β–mediated autophagy activation. A, expression levels of autophagy-related genes (BECLIN1, ATG5, ATG7, and DAPK) in HuH7 cells. Quantitative reverse transcription-PCR analysis (left) and immunoblot analysis (right) were done after 24 h and indicated periods of TGF-β1 treatment (1 ng/mL), respectively. Columns, mean of triplicate determinations; bars, SD. **, P < 0.01; ***, P < 0.001. B, effects of BECLIN1, ATG5, or ATG7 knockdown on GFP-LC3 kinetics in HuH7 cells. Following siRNA transfection, GFP-LC3 conversion (left) and GFP-LC3 dot formation (right) were analyzed after 24 and 12 h of treatment with TGF-β1, respectively. *, P < 0.05; **, P < 0.01. C, effects of ATG5 or ATG7 knockdown by siRNA transfection on temporal change of GFP-LC3 by TGF-β.
Effect of TGF-β on expression levels of ATG genes and their role in TGF-β–mediated autophagy activation. A, expression levels of autophagy-related genes (BECLIN1, ATG5, ATG7, and DAPK) in HuH7 cells. Quantitative reverse transcription-PCR analysis (left) and immunoblot analysis (right) were done after 24 h and indicated periods of TGF-β1 treatment (1 ng/mL), respectively. Columns, mean of triplicate determinations; bars, SD. **, P < 0.01; ***, P < 0.001. B, effects of BECLIN1, ATG5, or ATG7 knockdown on GFP-LC3 kinetics in HuH7 cells. Following siRNA transfection, GFP-LC3 conversion (left) and GFP-LC3 dot formation (right) were analyzed after 24 and 12 h of treatment with TGF-β1, respectively. *, P < 0.05; **, P < 0.01. C, effects of ATG5 or ATG7 knockdown by siRNA transfection on temporal change of GFP-LC3 by TGF-β.
Autophagy induction by TGF-β is mediated by TGF-β receptors, the Smad pathway, and c-Jun NH2-terminal kinase
We then studied signaling pathways mediating autophagy induction by TGF-β. TGF-β binds to type I (TβRI) and type II (TβRII) receptors and transduces signals through receptor-regulated Smads (Smad2 and Smad3) and common-partner Smad (Smad4). Whereas TβRI triggers the Smad pathway, TβRII directly activates several other responses (35). Dominant-negative mutant of TβRII abrogated the GFP-LC3 dot formation by TGF-β in HuH7 cells (Supplementary Fig. S4). Further, TβRI kinase inhibitors, LY364947 and SB431542, and kinase-inactive form of TβRI (ALK5-KR) attenuated autophagy activation by TGF-β (Fig. 4A). These results suggest the requirement of both TβRII and TβRI for TGF-β–induced autophagy.
Involvement of TβRI, the Smad pathway, and JNK in TGF-β–regulated autophagy induction. A, effects of TβRI kinase inhibitors LY364947 (10 μmol/L) and SB431542 (10 μmol/L) on GFP-LC3 kinetics in HuH7 cells. The inhibitors were added 1 h before TGF-β1 treatment. LC3 conversion (left) and GFP-LC3 dot formation (middle) were analyzed after 24 and 12 h of TGF-β1 treatment, respectively. Effect of kinase-inactive TβRI (ALK5-KR) on GFP-LC3 dot formation was also determined (right). *, P < 0.05; ***, P < 0.001. B, effects of Smad4 and DAPK knockdown on GFP-LC3 dot formation by TGF-β in HuH7 cells. *, P < 0.05. C, quantitative reverse transcription-PCR analysis of ATG genes. HuH7 cells were transfected with control or Smad4 siRNA and treated with TGF-β1 (1 ng/mL, 24 h). **, P < 0.01; ***, P < 0.001. D, effects of MAPK inhibitors on GFP-LC3 kinetics. JNK inhibitor SP600125 (10 μmol/L), p38 MAPK inhibitor SB203580 (20 μmol/L), and extracellular signal-regulated kinase inhibitor PD98059 (10 μmol/L) were added 1 h before TGF-β1 treatment. GFP-LC3 conversion (left) and GFP-LC3 dot formation (middle) were analyzed after 24 and 12 h of TGF-β1 treatment, respectively. Effect of JNK1/2 knockdown on GFP-LC3 dot formation was also evaluated (right). *, P < 0.05; **, P < 0.01.
Involvement of TβRI, the Smad pathway, and JNK in TGF-β–regulated autophagy induction. A, effects of TβRI kinase inhibitors LY364947 (10 μmol/L) and SB431542 (10 μmol/L) on GFP-LC3 kinetics in HuH7 cells. The inhibitors were added 1 h before TGF-β1 treatment. LC3 conversion (left) and GFP-LC3 dot formation (middle) were analyzed after 24 and 12 h of TGF-β1 treatment, respectively. Effect of kinase-inactive TβRI (ALK5-KR) on GFP-LC3 dot formation was also determined (right). *, P < 0.05; ***, P < 0.001. B, effects of Smad4 and DAPK knockdown on GFP-LC3 dot formation by TGF-β in HuH7 cells. *, P < 0.05. C, quantitative reverse transcription-PCR analysis of ATG genes. HuH7 cells were transfected with control or Smad4 siRNA and treated with TGF-β1 (1 ng/mL, 24 h). **, P < 0.01; ***, P < 0.001. D, effects of MAPK inhibitors on GFP-LC3 kinetics. JNK inhibitor SP600125 (10 μmol/L), p38 MAPK inhibitor SB203580 (20 μmol/L), and extracellular signal-regulated kinase inhibitor PD98059 (10 μmol/L) were added 1 h before TGF-β1 treatment. GFP-LC3 conversion (left) and GFP-LC3 dot formation (middle) were analyzed after 24 and 12 h of TGF-β1 treatment, respectively. Effect of JNK1/2 knockdown on GFP-LC3 dot formation was also evaluated (right). *, P < 0.05; **, P < 0.01.
We next examined the involvement of the Smad pathway and an autophagy inducer DAPK. GFP-LC3 dot formation by TGF-β was suppressed by knockdown of Smad4, DAPK (Fig. 4B), or Smad2/3 (Supplementary Fig. S5A). Smad4 knockdown also abolished TGF-β–induced increase of BECLIN1, ATG7, and DAPK but not that of ATG5 (Fig. 5C). As shown in Supplementary Fig. S5B, GFP-LC3 dot formation by TGF-β was blocked by inhibiting mRNA synthesis by actinomycin D treatment, indicating the importance of gene transcription for TGF-β–induced autophagy. Thus, the Smad pathway may regulate autophagy at least partially through the transcriptional control of autophagy-related genes. Accordingly, the degradation rate of long-lived proteins continued to increase after early activation of autophagy (6-12 h) following TGF-β treatment (Fig. 2D) in addition to the later increment of GFP-tagged LC3-II during the biphasic LC3-II increase (Fig. 2A), suggesting that TGF-β–mediated autophagy activation is sustained for a longer period after the early time-course activation. An induction of autophagy genes by TGF-β might support the sustained autophagy activation.
Inhibition of autophagy attenuates TGF-β–mediated growth inhibition and induction of Bim and Bmf. A, growth inhibition assay. HuH7 cells were transfected with siRNAs and treated with various doses of TGF-β1 48 h after transfection. Cell viability was determined by WST-8 assay in triplicate after 48 h. *, P < 0.05; **, P < 0.01. B and C, apoptosis assay and cell cycle analysis, respectively. After siRNA transfection and the treatment with TGF-β1 (5 ng/mL) for 48 h, assessment of apoptosis and cell cycle profiling were done. **, P < 0.01; ***, P < 0.001. D, quantitative reverse transcription-PCR analysis of Bim and Bmf. HuH7 cells were transfected with siRNAs and treated with TGF-β (1 ng/mL, 24 h). **, P < 0.01; ***, P < 0.001.
Inhibition of autophagy attenuates TGF-β–mediated growth inhibition and induction of Bim and Bmf. A, growth inhibition assay. HuH7 cells were transfected with siRNAs and treated with various doses of TGF-β1 48 h after transfection. Cell viability was determined by WST-8 assay in triplicate after 48 h. *, P < 0.05; **, P < 0.01. B and C, apoptosis assay and cell cycle analysis, respectively. After siRNA transfection and the treatment with TGF-β1 (5 ng/mL) for 48 h, assessment of apoptosis and cell cycle profiling were done. **, P < 0.01; ***, P < 0.001. D, quantitative reverse transcription-PCR analysis of Bim and Bmf. HuH7 cells were transfected with siRNAs and treated with TGF-β (1 ng/mL, 24 h). **, P < 0.01; ***, P < 0.001.
TGF-β also activates several non-Smad signal transduction pathways, including c-Jun NH2-terminal kinase (JNK), p38 MAPK, and phosphoinositide 3-kinase (36). We further examined the possible involvement of non-Smad pathways. Among the MAPK inhibitors, a JNK inhibitor, SP600125, strongly inhibited TGF-β–stimulated LC3 conversion in HuH7 cells (Fig. 4D,, left). We confirmed that both SP600125 treatment and JNK1/2 knockdown suppress the GFP-LC3 dot formation by TGF-β (Fig. 4D , middle and right; Supplementary Fig. S6A), suggesting an important role of JNK in the TGF-β–induced autophagy. JNK1/2 knockdown partially attenuated the TGF-β–induced increment of BECLIN1, ATG7, and DAPK transcripts (data not shown). Furthermore, JNK1/2 knockdown also repressed the ATG5 induction in contrast to Smad4 knockdown (Supplementary Fig. S6B). Because there are several crosstalks between Smad pathways and MAPK pathways including JNK (37, 38), JNK might also be positively involved in the induction of autophagy genes in addition to the Smad pathway.
Autophagy activation precedes TGF-β–induced apoptosis and blockade of ATG genes attenuates TGF-β–mediated growth inhibition
In accordance with the previous findings, cleavage of poly(ADP-ribose) polymerase became detectable after 24 h of TGF-β treatment in HuH7 cells (refs. 27, 33; Supplementary Fig. S7). Therefore, autophagy should precede the execution of apoptosis in TGF-β–treated HuH7 cells. We thus examined possible contribution of autophagy in TGF-β–mediated growth inhibition using tetrazolium-based colorimetric cell viability assay. Knockdown of ATG5 or ATG7 by siRNA attenuated TGF-β–induced growth inhibition by ∼20% in HuH7 cells (Fig. 5A , left).
As shown in Fig. 5B, ATG5 or ATG7 knockdown repressed apoptosis induced by TGF-β in HuH7 cells. Moreover, TGF-β caused the cell cycle arrest in the G1 phase, and this cell cycle blockade was partially reverted by ATG5 or ATG7 knockdown (Fig. 5C). Therefore, these results suggested that the effects of autophagy inhibition on TGF-β–mediated growth inhibition are attributable to modulation of apoptosis induction and cell cycle arrest in this cell line. Taken together, we concluded that autophagy activation partially contributes to TGF-β–mediated growth inhibition in the hepatoma cells.
Autophagy regulates the TGF-β–mediated induction of the proapoptotic genes Bim and Bmf
Although the relationship between autophagy and apoptosis remains controversial and has not been well understood, a recent study showed that autophagy potentiates the Chop-dependent induction of the proapoptotic Bcl-2 family protein Bim on growth factor withdrawal and contributes to Bim-mediated apoptosis induced by growth factor deprivation in hematopoietic cells (39). Because Bim is one of the important mediators of TGF-β–induced apoptosis in hepatocytes and B lymphocytes (26, 40), we examined whether autophagy inhibition affects the induction of Bim by TGF-β. Interestingly, autophagy inhibition by knockdown of BECLIN1, ATG5, or ATG7 partially suppressed the TGF-β–mediated strong induction of Bim and another proapoptotic gene, Bmf (Fig. 5D), whereas the changes of other TGF-β target genes such as p21, p15, and c-Myc were not affected (data not shown). We confirmed that knockdown of Bim attenuates TGF-β–induced apoptosis in HuH7 cells (Supplementary Fig. S8), suggesting that Bim and Bmf might be candidate molecules linking autophagy to apoptosis in downstream of TGF-β signaling.
Autophagy activation by TGF-β in mammary carcinoma cells
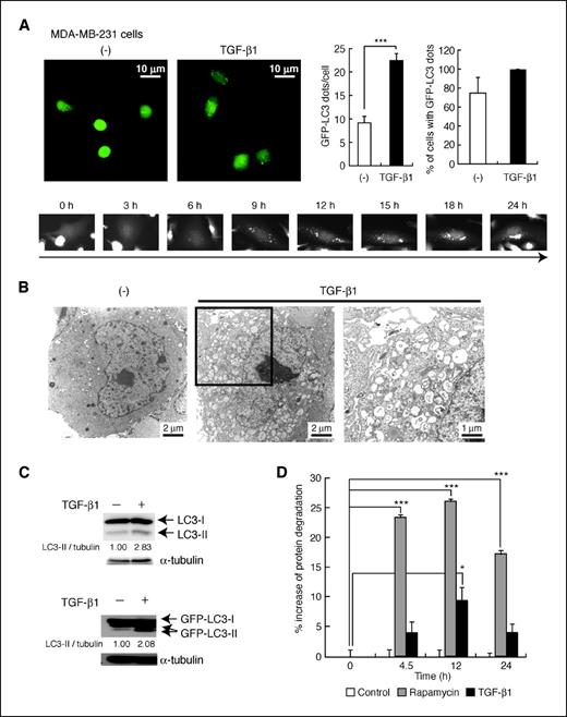
We focused our study on TGF-β–mediated autophagy activation in hepatoma cells. Meanwhile, TGF-β has been reported previously to induce autophagy in normal bovine mammary epithelial BME-UV1 cells (18). Finally, we verified the potential effect of TGF-β on autophagy in mammary carcinoma cells to test whether TGF-β could induce autophagy in other types of cells. TGF-β treatment induced the formation of GFP-LC3 dots in human MDA-MB-231 mammary carcinoma cells (Fig. 6A,, top). Video microscopic monitoring revealed that TGF-β induced GFP-LC3 dot formation as early as at 6 h, and the phenomena became apparent at 9 h (Fig. 6A,, bottom). Transmission electron microscopy also showed the formation of autophagosomes (Fig. 6B). Further, TGF-β stimulated conversion of endogenous LC3 and GFP-LC3 in MDA-MB-231 cells (Fig. 6C) in a dose-dependent fashion (Supplementary Fig. S9A). TGF-β also induced GFP-LC3 conversion in mouse mammary carcinoma cell line, JygMC(A) (Supplementary Fig. S9B). Moreover, TGF-β enhanced degradation of long-lived proteins in MDA-MB-231 cells (Fig. 6D). On the other hand, the increment of protein degradation was less potent and transient than in HuH7 cells, which might be due to autophagy suppression by activated Akt signaling via K-Ras mutation in MDA-MB-231 cells (41). These results suggest that TGF-β could activate autophagy in certain mammary carcinoma cells. MDA-MB-231 cells were resistant to growth inhibition by TGF-β, and the growth-inhibitory effect could be observed only under a higher concentration of TGF-β (5 ng/mL). In such a higher concentration, the modest growth inhibition by TGF-β was suppressed by ATG5 or ATG7 knockdown (Supplementary Fig. S10).
Autophagy is induced by TGF-β in MDA-MB-231 mammary carcinoma cells. A, MDA-MB-231 cells expressing GFP-LC3 were treated with TGF-β1 (1 ng/mL) for 24 h. GFP-LC3 dot formation was observed (top left) and quantified (top right) as in Fig. 1A. ***, P < 0.001. Serial change of GFP-LC3 localization was examined by video microscope (bottom). B, transmission electron microscopy. Cells were treated with TGF-β1 (1 ng/mL) for 24 h. Right, enlarged image of the box in the middle. C, conversion of endogenous LC3 (top) and GFP-LC3 (bottom) in MDA-MB-231 cells by TGF-β1 treatment (1 ng/mL, 9 h). D, long-lived protein degradation assay done as in Fig. 2D. *, P < 0.05; ***, P < 0.001.
Autophagy is induced by TGF-β in MDA-MB-231 mammary carcinoma cells. A, MDA-MB-231 cells expressing GFP-LC3 were treated with TGF-β1 (1 ng/mL) for 24 h. GFP-LC3 dot formation was observed (top left) and quantified (top right) as in Fig. 1A. ***, P < 0.001. Serial change of GFP-LC3 localization was examined by video microscope (bottom). B, transmission electron microscopy. Cells were treated with TGF-β1 (1 ng/mL) for 24 h. Right, enlarged image of the box in the middle. C, conversion of endogenous LC3 (top) and GFP-LC3 (bottom) in MDA-MB-231 cells by TGF-β1 treatment (1 ng/mL, 9 h). D, long-lived protein degradation assay done as in Fig. 2D. *, P < 0.05; ***, P < 0.001.
Discussion
In the present study, we showed that TGF-β induced autophagy in certain hepatocellular carcinoma and mammary carcinoma cell lines. We found that TGF-β might induce autophagy at least partially through the Smad pathway and transcriptional activation of ATG genes. Accordingly, induction of autophagy in certain conditions such as radiation and endoplasmic reticulum stress is mediated by an increase in ATG gene transcripts (22, 42). Furthermore, a recent study showed that decreased insulin-like growth factor-I/phosphoinositide 3-kinase/Akt signaling also activates autophagy not only through mTOR but also more slowly by a transcription-dependent mechanism involving FoxO3 transcriptional factor (43). We have also found that JNK plays an important role in TGF-β–induced autophagy. p38 MAPK and JNK signaling pathways have been shown to be involved in autophagy induced by innate immune response and endoplasmic reticulum stress response (44–46). In this context, the expression of ATG5 may be regulated by the JNK pathway rather than the Smad pathway.
TGF-β has been shown to activate phosphoinositide 3-kinase/Akt/mTOR pathway during TGF-β–induced epithelial-to-mesenchymal transition (47). We observed transient phosphorylation of mTOR, a central inhibitor of autophagy, ∼6 h of treatment with TGF-β in HuH7 cells (Supplementary Fig. S11). TGF-β might activate both stimulatory and inhibitory signals of autophagy, and at least in HuH7 cells, the autophagy stimulation by the Smad and JNK pathways may predominate the antiautophagic effect of mTOR. According to this hypothesis, inactivating events in TGF-β signaling pathways may influence the predisposition of tumor cells to the TGF-β–induced autophagy.
The present study shows that autophagy activation should play an important role in TGF-β–mediated growth inhibition. Although the induction of DAPK could stimulate both autophagy and apoptosis, our results show the possibility that ATG genes may additionally connect these two processes through modulation of TGF-β–mediated Bim/Bmf induction. The previous study showed that TGF-β induces transcription of Bim and Bmf in a Smad- and p38-dependent manner (40). Interestingly, we observed that TGF-β modestly induced the stress-responsive transcription factor Chop and that the induction tended to be mitigated by autophagy inhibition (data not shown). Thus, TGF-β–mediated Bim and Bmf induction could be additionally regulated in a Chop- and autophagy-dependent manner. Because autophagy has been shown to play a role in destruction of unfolded proteins, autophagy might influence the induction and activity of Chop (39). On the other hand, autophagy may play a direct role in negative growth control. In support of this notion, enforced expression of BECLIN1 attenuated the proliferation of HuH7 cells without affecting cell death (Supplementary Fig. S12) in consistence with previous studies (12, 48). This effect has been reported to be accompanied with the decrease in cyclin E expression and Rb phosphorylation (12, 48).
Autophagy plays bidirectional and paradoxical roles in tumor suppression and tumor progression (14). Autophagy was initially described as a cytoprotective mechanism under nutrient deprivation, although several lines of evidence documented a role for autophagy in promoting cell death, similar to the results of our study observed in HuH7 cells. This discrepancy may be partially explained by the presumption that extensive autophagy activation contributes to cell death, and autophagy induction within restricted ranges supports cell survival (14). From this view, we observed that TGF-β activates autophagy more potently and continuously in HuH7 hepatoma cells than in MDA-MB-231 breast cancer cells (compared by the results of enhanced long-lived protein degradation by TGF-β; Figs. 2D and 6D). On the other hand, TGF-β induces cell cycle arrest and apoptosis in hepatoma cells (26, 27), but the effects were mitigated in breast cancer cells and TGF-β promotes cell survival of breast cancer cells in other settings (23). Considering the magnitude of autophagy induction and context-dependent growth-inhibitory effect of TGF-β, we thus speculated that higher and prolonged autophagy induction contributes to TGF-β–mediated growth inhibition in hepatoma cells. Although the role of TGF-β–induced autophagy remains unclear in breast cancer cells, lower activation of autophagy in a restricted manner might support TGF-β–mediated cell survival mechanism(s), particularly in cancer cells in which the apoptotic responses such as Bim induction are compromised.
In addition, the role of autophagy might be different in certain stages and aspects in tumor development. Various tumor suppressors (e.g., PTEN, TSC1/2, p53, and DAPK) are autophagy inducers, whereas some inhibitors of autophagy (e.g., Akt and Ras) possess oncogenic activity (49). One of the early stages in tumorigenesis is oncogenic transformation, which is achieved by the loss of such tumor suppressors and activation of oncogenic pathways. In this setting, autophagy may be involved in the maintenance of genomic stability for tumor suppression (15). Because TGF-β primarily functions as a tumor suppressor in early stages of carcinogenesis, TGF-β–induced autophagy may suppress tumor initiation in cooperation with other tumor suppressors. In later stages of tumor progression, it was shown that the metabolically stressed regions of the tumor mass activate autophagy (50). In this scenario, autophagy activation might confer a growth advantage to these cells. Regarding the tumor-promoting aspects of TGF-β in advanced cancer, TGF-β–induced autophagy in certain tumor types including breast cancer might be thus implicated in tumor promotion in the later phase of tumorigenesis.
In conclusion, we showed that TGF-β stimulates autophagy flux in certain human cancer cells at least partially through the increased expression of some ATG genes and that not only the Smad but also the JNK pathway are involved in this process. Furthermore, autophagy has been shown to play an important role in the TGF-β–induced growth inhibition in hepatocellular carcinoma cells. The involvement of autophagy induction in relation to the tumor-suppressive and tumorigenic effects of TGF-β should be further investigated in the future. Induction of autophagy should participate in various biological activities of TGF-β, and elucidation of its molecular mechanism will bring a better understanding of both physiologic and pathologic effects of TGF-β signaling pathways.
Disclosure of Potential Conflicts of Interest
No potential conflicts of interest were disclosed.
Acknowledgments
Grant support: KAKENHI (Grant-in-Aid for Scientific Research) and Global Center of Excellence Program for “Integrative Life Science Based on the Study of Biosignaling Mechanisms” from the Ministry of Education, Culture, Sports, Science and Technology of Japan.
The costs of publication of this article were defrayed in part by the payment of page charges. This article must therefore be hereby marked advertisement in accordance with 18 U.S.C. Section 1734 solely to indicate this fact.
We thank M. Oka, C. Iwata, and S. Ehata for discussion, Y. Hoshino for technical advice, T. Yoshimori (Osaka University) for the GFP-LC3 vector, and all members of Department of Molecular Pathology, University of Tokyo.





