Abstract
Disruption of Runx1/AML1 subnuclear localization, either by a single amino acid substitution or by a chromosomal translocation [e.g., t(8;21)], is linked to the etiology of acute myeloid leukemia (AML). Here, we show that this defect induces a select set of micro-RNAs (miR) in myeloid progenitor cells and AML patients with t(8;21). Both Runx1 and the t(8;21)-encoded AML1-ETO occupy the miR-24-23-27 locus and reciprocally control miR-24 transcription. miR-24 directly downregulates mitogen-activated protein kinase (MAPK) phosphatase-7 and enhances phosphorylation of both c-jun-NH2-kinase and p38 kinases. Expression of miR-24 stimulates myeloid cell growth, renders proliferation independent of interleukin-3, and blocks granulocytic differentiation. Thus, compromised Runx1 function induces a miR-dependent mechanism that, through MAPK signaling, enhances myeloid proliferation but blocks differentiation—key steps that contribute to leukemia. [Cancer Res 2009;69(21):8249–55]
Introduction
Runx1 (also designated AML1) is a key factor controlling the hematopoietic lineage and is required for definitive hematopoiesis. Cell biological, biochemical, and in vivo genetic studies show that Runx1 initiates and sustains activation of the hematopoietic transcriptional program (1–4). Runx1 is directed to distinct nuclear microenvironments by a unique and obligatory subnuclear targeting signal, and subnuclear targeting of Runx1 is necessary for biological activity in vivo and ex vivo (5–7). The Runx1 locus is frequently rearranged in myeloid leukemia, disrupting transcriptional function and/or intranuclear localization of the protein (2, 8). The AML1-ETO protein, encoded by the 8;21 translocation, lacks the Runx1 carboxyl terminus and associated functions, including transcriptional activation and subnuclear targeting (2, 9–12). Instead, the runt homology domain of Runx1 is fused in frame with the ETO protein that interacts with cosuppressors and contains intrinsic subnuclear targeting signals (2, 9, 13–17). The chimeric protein occupies Runx1 target gene promoters, resulting in suppression (2, 9, 13–17), and is directed to nuclear microenvironments that are distinct from those where Runx1 resides. However, mechanisms that contribute to the leukemic properties of AML1-ETO are not completely understood.
Micro-RNAs (miR) are small RNA molecules that posttranscriptionally regulate gene expression (18–21). miRs have been linked to control of cell proliferation and lineage commitment (22, 23). In hematopoiesis, miRs are implicated in both normal hematopoiesis and leukemogenesis (24–26). For example, miR-27 regulates megakaryocytic differentiation (27). Similarly, translocation of miR-142 in B-cell leukemia is directly linked to development and progression of disease (28). However, a role for miRs in myeloid differentiation and acute myeloid leukemias has remained elusive.
In this study, we report that Runx1 transcriptionally represses the highly conserved miR-24, and abrogation of Runx1 subnuclear targeting by a point mutation or by chromosomal translocation enhances miR-24 expression. Upregulation of miR-24 inhibits a mitogen-activated protein kinase (MAPK) phosphatase (MKP-7; also designated dual-specificity phosphatase 16), activates downstream signaling, and alters myeloid cell proliferation and differentiation. Thus, we have identified a novel network that functionally links AML1-ETO with miR-mediated activation of MAPK signaling with implications for leukemogenesis.
Materials and Methods
Human patient samples
Total cellular RNA was isolated from bone marrow cells of acute myeloid leukemia (AML) patients. These patients were initially diagnosed as myelodysplastic syndrome patients and later developed the M2-type AML (French-American-British nomenclature system). The presence of t(8;21) in all patients was confirmed by fluorescence in situ hybridization. Histochemical staining revealed that >90% cells were leukemic blasts.
Cell culture, growth curves, and differentiation assay
Human erythroleukemia K562 cells were maintained in RPMI (Invitrogen) supplemented with 10% fetal bovine serum (FBS), 2 mmol/L l-glutamine, 100 units/mL penicillin G, and 100 μg/mL streptomycin, whereas patient-derived Kasumi-1 cells were grown in RPMI (Invitrogen) supplemented with 20% FBS, 2mmol/L l-glutamine, 100 units/mL penicillin G, and 100 μg/mL streptomycin. Murine 32D cells were maintained in RPMI (Invitrogen) supplemented with 10% FBS, 2 mmol/L l-glutamine, 100 units/mL penicillin G, and 100 μg/mL streptomycin, supplemented with interleukin-3 (IL-3; proliferation medium) or granulocyte colony-stimulating factor (G-CSF; differentiation medium). Live cell count to assess growth curves of cells transfected with different miRs was carried out of different samples using trypan blue staining. 32D cells were differentiated into granulocytes by replacing IL-3 with G-CSF. Cells were grown in differentiation medium for 2 d and subjected to Giemsa-Wright staining to determine nuclear lobulation.
miRNA expression profiling
Microarray and bioinformatic analyses, as well as significance analysis of microarrays, were done as described before (29). Results from three independent experiments are expressed as log 2 of fluorescence and as a hierarchical clustering of the average values by the dCHIP software.
Chromatin immunoprecipitation assay
Chromatin immunoprecipitation (ChIP) assays were performed by cross-linking asynchronously growing cells with 1% formaldehyde in RPMI for 10 min at room temperature. Cross-linking was quenched by adding glycine to a final concentration of 250 mmol/L for 10 min. Cells were collected and washed twice with PBS. Cell pellets were resuspended in 2.5 mL lysis buffer [150 mmol/L NaCl, 50mmol/L Tris-HCl (pH 8.0), 1% NP40, 25 μmol/L MG-132, and 1× complete protease inhibitor cocktail; Roche]. After 10 min on ice, cells were sonicated to obtain DNA fragments of 500 bp as determined by agarose gel electrophoresis with ethidium bromide staining. Protein-DNA complexes were isolated by centrifugation at 15,000 rpm for 20 min. Supernatants with protein-DNA complexes were incubated for 16 h with 3 μg rabbit polyclonal antibody directed against each protein. The following primary antibodies were used: ETO rabbit polyclonal (Santa Cruz Biotechnology) and AML1 rabbit polyclonal (Active Motif). Antibody-protein-DNA complexes were further incubated with 50 to 60 μL of 30% protein A/G beads (Santa Cruz Biotechnology) to isolate antibody-bound fractions of chromatin. Immunocomplexes were washed with the following buffers: low salt [20mmol/L Tris-HCl (pH 8.1), 150 mmol/L NaCl, 1% Triton X-100, 2mmol/L EDTA, 1× complete protease inhibitor], high salt [20 mmol/L Tris-HCl (pH 8.1), 500 mmol/L NaCl, 1% Triton X-100, 2 mmol/L EDTA], LiCl [10 mmol/L Tris-HCl (pH 8.1), 250 mmol/L LiCl, 1% deoxycholate, 1% NP40, 1 mmol/L EDTA], and twice in TE [10 mmol/L Tris-HCl (pH 8.1), 1 mmol/L EDTA]. Protein-DNA complexes were eluted in 1% SDS and 100 mmol/L NaHCO3. Cross-links of pull-down fractions and inputs (2% of total immunoprecipitated fraction) were reversed by incubation overnight in elution buffer and 0.2 mol/L NaCl. DNA then was extracted, purified, precipitated, and resuspended in TE for quantitative PCR (qPCR). The following primers were used to amplify the promoter region of the miR-24-23-27 cluster:
Forward primer: 5′-GATCACTTGTGCCCAGGAAT-3′
Reverse primer: 5′-GCTTACAGGCACCCACCAC-3′
These primers amplify a 126-bp region of chromosome 19 in the promoter region of the miR cluster that contains two Runx binding sites and is located at the position 13825K on the p arm of the human chromosome 19.
Northern blot analysis and reverse transcriptase qPCR
Total cellular RNA was prepared using the TRIzol reagent following the manufacturer's instructions (Invitrogen). Total RNA (15 μg) was separated by electrophoresis in 0.5× Tris-borate EDTA [TBE; 44.5 mmol/L Tris, 44.5mmol/L sodium borate, and 1 mmol/L EDTA (pH 8.3)] through denaturing 12% urea-polyacrylamide (0.75 mm × 16 cm × 16 cm) gels at 15 to 20W. RNA was electrotransferred to a Zeta-Probe GT membrane (Bio-Rad) in a semidry apparatus in 0.5× TBE for 1 h at 300 mA. RNA was fixed to the membrane by UV irradiation (optimal cross-linking setting, Spectrolinker XL-1000 UV cross-linker, Spectronics Corporation) and baked at 80°C for 30 min under vacuum. Membranes were prehybridized at 42°C for 2 h in buffer [7% SDS/0.2 mol/L sodium phosphate (pH 7.2)] and then hybridized with oligonucleotide DNA probes radiolabeled with T4 polynucleotide kinase overnight at 42°C in the same buffer. Membranes were washed for 30 min at 42°C twice each time in wash buffer 1 [5% SDS/20 mmol/L sodium phosphate (pH 7.2)] and wash buffer 2 [1% SDS/20 mmol/L sodium phosphate (pH 7.2)], respectively. One microgram of total cellular RNA was subjected to reverse transcription and qPCR using primer sets specific for tested gene transcripts.
Luciferase constructs and reporter gene assays
Genomic DNA from human WI-38 normal diploid fibroblasts was isolated following a standard protocol. MKP-7 3′UTR-Luc plasmid was constructed by cloning segments of the 3′ UTRs spanning the miRNA recognition sites into pMIR-REPORT miRNA Expression Reporter Vector (Ambion) by PCR from WI-38 genomic DNA.
Western blot analysis
Total protein extracts were prepared in direct lysis buffer [50 mmol/L Tris-HCl (pH 6.8), 100 mmol/L DTT, 2% SDS, 10% glycerol, 1× complete (Roche), and 0.2% bromophenol blue]. Cells were boiled for 5 min and centrifuged at 16,100 × g for 5 min. Total proteins were loaded onto 10% SDS-polyacrylamide gels and transferred to a polyvinylidene difluoride Immobilon-P membrane (Millipore) for 30 min at 10 V in a semidry transfer apparatus (model HEP-1, Owl Separation Systems). Immunodetection was done using an appropriate dilution of specific antibodies with the Western Lightning Chemiluminescence Reagent Plus (Perkin-Elmer Life Sciences).
Transient transfections
K562 cells (5 × 104 per well) were transfected in 12-well plates with Lipofectamine 2000 (Invitrogen) following the manufacturer's instructions. Cells were transfected with 800 ng of the luciferase constructs MKP-7 3′ UTR-Luc and 5 ng of Renilla luciferase plasmid and cotransfected with human pre–miR-23 miRNA precursor or pre–miR-24 miRNA precursor (30 nmol/L) obtained from Ambion. After 48 h, cells were harvested and lysates were measured for luciferase activity and normalized for transfection efficiency to Renilla luciferase (phRL-null) activity (dual-luciferase reporter assay system, Promega). The relative reporter activity was obtained by comparison to a control oligonucleotide arbitrarily taken as 100 (pre-miR miRNA precursor negative control 2, Ambion). 32D cells were transfected with the indicated miRs using Amaxa nucleofection according to the manufacturer's instructions. K562 or 32D cells were transfected with human miR-23, miR-24, or negative control (NS) oligonucleotides (Ambion or Dharmacon) using Oligofectamine following the manufacturer's instructions. The miRNA oligonucleotide concentrations used ranged from 30 to 150 nmol/L, with or without a 5-fold excess of anti-miRNA inhibitor. Protein extracts were prepared and analyzed by Western blot as described above. Cell cycle distribution was monitored by fluorescence activated cell sorting analysis.
Results
Modified Runx1 subnuclear targeting by a point mutation or leukemia-related translocation transcriptionally deregulates the miR-24-23-27 cluster
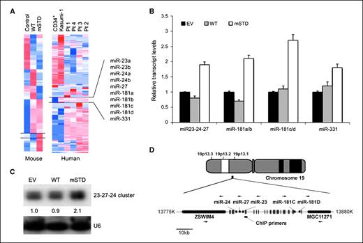
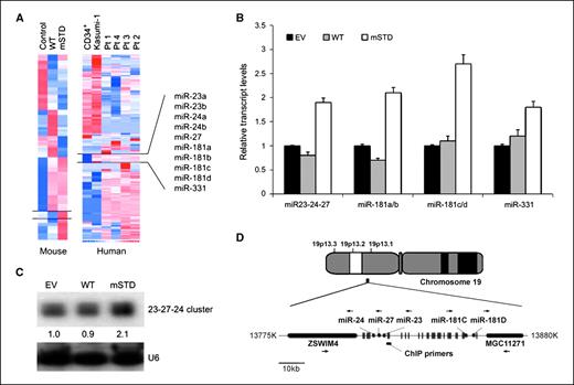
We carried out genome-wide miR profiling to identify mechanisms that contribute to AML1-ETO–mediated leukemogenesis. Samples were analyzed from four AML patients with the 8;21 translocation as well as from mouse myeloid progenitor cells stably expressing either wild-type Runx1 or a single-point mutant that confers altered subnuclear targeting [referred to as mSTD (subnuclear targeting defective mutant) and Runx1 hereafter; Fig. 1; ref. 30). Of 900 miRs examined (29), expression of 175miRs was significantly altered in response to Runx proteins in both human patient samples and in mouse 32D cell lines. We sought to initially identify and focus on miRs that were affected by disrupted subnuclear targeting of Runx1 in both the human AML patient samples as well as in murine myeloid progenitor cell lines stably expressing the mSTD mutant of Runx1. Statistical analyses of the results combined with hierarchical clustering of mouse and human miR profiles revealed a group of 10 miRs, including two highly conserved clusters (miR-24-23-27 and miR-181) that was significantly upregulated when intranuclear localization of Runx1 was modified, either by a point mutation as is the case in 32D mSTD cell line or by chromosomal translocation in human AML patients (Fig. 1A). Initially, we assessed the expression of all 10 miRs in the group by qPCR analysis. As shown in Fig. 1B, the endogenous expression of all miRs in 32D cell lines expressing the WT or the mSTD mutant Runx1 or a negative control (EV) was consistent with the data obtained from genome-wide miR analysis. All miR transcripts analyzed were upregulated when the subnuclear targeting of Runx1 was compromised. We then focused on the miR cluster 24-23-27, which was consistently one of the most affected miR genes by compromised Runx1 subnuclear targeting. Expression of the miR cluster was further confirmed by Northern blot analysis of total cellular RNA isolated from the 32D stable cell lines (Fig. 1C). Our results verified upregulation of these miRs in response to altered Runx1 subnuclear targeting in murine cells. Analysis of the miR-24-23-27 locus revealed that several Runx binding sites are present (Fig. 1D, also see Supplementary Figs. S1 and S2). Runx proteins have been shown to directly regulate this locus transcriptionally (ref. 27; data not shown).4
4Hassan et al., unpublished data.
Genome-wide miR profile reveals Runx1 subnuclear targeting–dependent miR regulation. Total cellular RNA from murine myeloid progenitor 32D cells, stably expressing normal Runx1 (WT) or a subnuclear targeting defective mutant (mSTD), or from human AML patients (Pt1–Pt4) and AML patient–derived Kasumi-1 cells, were subjected to genome-wide miR analysis. A, data were obtained as log 2 of the control (Control lane for 32D cells and CD34+ normal myeloid cells for human samples) and represented as hierarchical clusters using web-based dChIP analysis. A group of 10 miRs that were upregulated upon defective subnuclear targeting of Runx1 by a single amino acid substitution (mSTD in 32D cell samples) or by chromosomal translocation (Kasumi-1 and Pt1–Pt4 samples). B, total cellular RNA from the indicated 32D stable cell lines was subjected to either reverse transcriptase qPCR (RT-qPCR) for all the 10 miRs in the selected group (B) or to Northern blot analysis (C) using probes for either miR-24-23-27 cluster or for U6 RNA (as a loading control). The intensities of the bands were semiquantified by using the Image J software (http://rsbweb.nih.gov/ij/). D, genomic location and sequence analysis of the miR-24-23-27 cluster. The cluster is present on chromosome 19 and has numerous Runx binding sites (vertical lines). Horizontal bars, region amplified in ChIP assay; black arrows, direction of gene transcription.
Genome-wide miR profile reveals Runx1 subnuclear targeting–dependent miR regulation. Total cellular RNA from murine myeloid progenitor 32D cells, stably expressing normal Runx1 (WT) or a subnuclear targeting defective mutant (mSTD), or from human AML patients (Pt1–Pt4) and AML patient–derived Kasumi-1 cells, were subjected to genome-wide miR analysis. A, data were obtained as log 2 of the control (Control lane for 32D cells and CD34+ normal myeloid cells for human samples) and represented as hierarchical clusters using web-based dChIP analysis. A group of 10 miRs that were upregulated upon defective subnuclear targeting of Runx1 by a single amino acid substitution (mSTD in 32D cell samples) or by chromosomal translocation (Kasumi-1 and Pt1–Pt4 samples). B, total cellular RNA from the indicated 32D stable cell lines was subjected to either reverse transcriptase qPCR (RT-qPCR) for all the 10 miRs in the selected group (B) or to Northern blot analysis (C) using probes for either miR-24-23-27 cluster or for U6 RNA (as a loading control). The intensities of the bands were semiquantified by using the Image J software (http://rsbweb.nih.gov/ij/). D, genomic location and sequence analysis of the miR-24-23-27 cluster. The cluster is present on chromosome 19 and has numerous Runx binding sites (vertical lines). Horizontal bars, region amplified in ChIP assay; black arrows, direction of gene transcription.
Runx1 and AML1-ETO transcriptionally regulate the miR-24-23-27 cluster. A, AML patient–derived Kasumi-1 cells that express both Runx1 and AML1-ETO, B-cell lymphoma Jurkat cells that express only Runx1, or cervical carcinoma HeLa cells that do not express either protein were subjected to ChIP assay using antibodies specific for Runx1 (light gray column) or AML1-ETO (white column). Immunoprecipitated DNA was subjected to qPCR using locus-specific primers and the results were represented as bar graphs of % input. IgG was used as a negative control for the immunoprecipitation. B, K562 cells were infected with retroviruses carrying either Runx1WT, Runx1 mSTD, or AML1-ETO cDNAs. Total cellular RNA was isolated from cells 48 h after the infection and was subjected to qPCR using primers specific for the miR-24-23-27 transcript. Bar graphs represent transcript levels in various experimental groups relative to empty vector (EV). C, Kasumi-1 cells were transfected with siRNA against Runx1 or AML1-ETO. Cells were subjected to total cellular RNA isolation and qPCR 48 h posttransfection. Data were represented as bar graphs of transcript levels relative to mock-transfected cells.
Runx1 and AML1-ETO transcriptionally regulate the miR-24-23-27 cluster. A, AML patient–derived Kasumi-1 cells that express both Runx1 and AML1-ETO, B-cell lymphoma Jurkat cells that express only Runx1, or cervical carcinoma HeLa cells that do not express either protein were subjected to ChIP assay using antibodies specific for Runx1 (light gray column) or AML1-ETO (white column). Immunoprecipitated DNA was subjected to qPCR using locus-specific primers and the results were represented as bar graphs of % input. IgG was used as a negative control for the immunoprecipitation. B, K562 cells were infected with retroviruses carrying either Runx1WT, Runx1 mSTD, or AML1-ETO cDNAs. Total cellular RNA was isolated from cells 48 h after the infection and was subjected to qPCR using primers specific for the miR-24-23-27 transcript. Bar graphs represent transcript levels in various experimental groups relative to empty vector (EV). C, Kasumi-1 cells were transfected with siRNA against Runx1 or AML1-ETO. Cells were subjected to total cellular RNA isolation and qPCR 48 h posttransfection. Data were represented as bar graphs of transcript levels relative to mock-transfected cells.
To address whether Runx1 and AML1-ETO transcriptionally regulate the miR cluster 23-24-27, we exogenously expressed each protein in human K562 erythroleukemia cells. Cells infected with Runx1 showed a downregulation of miR-24-23-27 transcripts (Fig. 2B). In contrast, AML1-ETO as well as mSTD Runx1 upregulates these transcripts, consistent with our genome-wide miR profiling of human patient samples (see Fig. 1A). We then transfected Kasumi-1 cells with small interfering RNA molecules (siRNA) targeting either wild-type Runx1 or the leukemic AML1-ETO protein. The miR-24-23-27 transcript was upregulated when Runx1 was depleted, whereas AML1-ETO depletion downregulated these miRs (Fig. 2C, also see Supplementary Fig. S4). Together, these findings show that both the normal and leukemic Runx1 proteins directly interact with regulatory elements in the miR-23-24-27 and miR-181 clusters but have opposite effects on the expression of these miRs.
miR-24 downregulates MKP-7 and activates MAPK signaling
One of the two clusters that we have identified includes onco-miRs 181 C and D that have been previously linked to myeloid leukemia (31); however, the biological roles of the miRs encoded by the 24-23-27 cluster have been underexplored. We focused on miR-24, as it is responsive to both the wild-type and the leukemic Runx1 factors. One of the predicted targets of miR-24 identified by the Web-based TargetScan and miRGen algorithms is MKP-7 (also designated as dual-specificity phosphatase 16; Fig. 3, also see Supplementary Fig.S3). MKP-7 attenuates myeloid cell proliferation by negatively regulating the mitogen-activated p38 and c-jun-NH2-kinase (JNK) kinases (32, 33). To determine whether miR-24 directly regulates MKP-7, we cloned the 3′ untranslated region (UTR) of the MKP-7 mRNA, which contains a miR-24 target sequence downstream of a luciferase reporter gene (Fig. 3A; also see Supplementary Fig. S3 for additional details of the sequence and other miRs with the potential to target MKP-7 3′-UTR). Reporter activity was significantly reduced by miR-24, but not by a nonspecific miR or miR-23, which is expressed from the same cluster but does not interact with MKP-7 (Fig. 3B). This effect was reversed by anti–miR-24. These results establish that the MAPK attenuator MKP-7 is a direct and specific downstream target of miR-24 in hematopoietic cells.
MKP-7 is a direct target of miR-24. A, a sequence analysis of the 3′ UTR of MKP-7 of several organisms revealed the presence of seed sequence for miR-24 (gray box). B, the 3′ UTR of MKP-7 was cloned downstream of a luciferase gene and was used in reporter promoter assays. K562 cells were transfected with the reporter plasmid and indicated miRs or anti-miRs. Luciferase activity (RLU) in the cell lysates expressing the indicated combinations of plasmid and miRs or anti-miRs was assessed using a luminometer.
MKP-7 is a direct target of miR-24. A, a sequence analysis of the 3′ UTR of MKP-7 of several organisms revealed the presence of seed sequence for miR-24 (gray box). B, the 3′ UTR of MKP-7 was cloned downstream of a luciferase gene and was used in reporter promoter assays. K562 cells were transfected with the reporter plasmid and indicated miRs or anti-miRs. Luciferase activity (RLU) in the cell lysates expressing the indicated combinations of plasmid and miRs or anti-miRs was assessed using a luminometer.
Because the predominant mechanism of miR action in metazoans is translational inhibition, we investigated the effect of miR-24, a nonspecific miR (NS), and miR-23 on endogenous MKP-7 protein. We find that the MKP-7 protein is selectively downregulated in the presence of miR-24 (Fig. 4A). MKP-7 negatively regulates MAPK signaling by specifically removing phosphate groups from MAPKs (32, 33). Because miR-24 caused significant downregulation of MKP-7 transcript and protein, we directly addressed its role in modulating the MAPK signaling pathway. We assessed the phosphorylation of JNK and p38 kinases, the two most prominent MAPK pathways that play a major role in hematopoietic cell biology (34, 35). There was a significant increase in the phosphorylated form of p38 kinase in the presence of miR-24, whereas a slight increase in JNK phosphorylation was also observed (Fig. 4B). In contrast, phosphorylation of AKT, an unrelated kinase that is not targeted by MKP-7, remained unaltered (Fig. 4C). Together, our findings establish that miR-24 modulates MAPK signaling in hematopoietic cells by directly targeting MKP-7.
miR-24 expression increases MAPK phosphorylation in hematopoietic cells. Human erythroleukemia K562 cells were transfected with the indicated miRs for 48 h and total cellular proteins were subjected to Western blot analysis. K562 cells transfected with the indicated miRs were subjected to Western blot analysis. Specific antibodies were used to detect MKP-7. Cdk2 levels were assessed for protein loading control (A). Phosphospecific antibodies were used to detect activation of JNK, p38 (B), and AKT kinases (C). Antibodies against total JNK and AKT kinases were used for protein loading control.
miR-24 expression increases MAPK phosphorylation in hematopoietic cells. Human erythroleukemia K562 cells were transfected with the indicated miRs for 48 h and total cellular proteins were subjected to Western blot analysis. K562 cells transfected with the indicated miRs were subjected to Western blot analysis. Specific antibodies were used to detect MKP-7. Cdk2 levels were assessed for protein loading control (A). Phosphospecific antibodies were used to detect activation of JNK, p38 (B), and AKT kinases (C). Antibodies against total JNK and AKT kinases were used for protein loading control.
miR-24–induced growth factor independence of myeloid progenitor cells accelerates proliferation and blocks granulocytic differentiation
Sustained proliferation is a hallmark of blast cells in leukemia (36). Our results show that miR-24 expression is increased in AML patients and is transcriptionally upregulated by the AML1-ETO fusion protein (see Figs. 1 and 2). We experimentally addressed whether the accelerated proliferation of leukemia cells expressing AML1-ETO (37) is mediated by miR-24. Increased cell growth was observed when miR-24 was expressed (Fig. 5A). It is well established that leukemic blast cells are also growth factor independent (38). We directly addressed this possibility in 32D myeloid progenitor cells that require the cytokine IL-3 for normal growth. In the presence of miR-24, 32D cells continued proliferating following IL-3 withdrawal, whereas this effect was not observed in cells treated with control miRs (Fig. 5B). These results indicate that, like AML1-ETO, miR-24 renders cells growth factor independent.
miR-24 expression alters cell cycle profile of hematopoietic cells and modifies their proliferative potential. A, live cell count of K562 cells transfected with the indicated miRs was carried out using trypan blue staining and is represented here as number of cells in each group for 4 d posttransfection. B, myeloid progenitor 32D cells were transfected with the indicated miRs in the presence (gray line) or absence (black line) of IL-3. Live cells were counted every day for 3 d posttransfection. A representative from two independent experiments was shown.
miR-24 expression alters cell cycle profile of hematopoietic cells and modifies their proliferative potential. A, live cell count of K562 cells transfected with the indicated miRs was carried out using trypan blue staining and is represented here as number of cells in each group for 4 d posttransfection. B, myeloid progenitor 32D cells were transfected with the indicated miRs in the presence (gray line) or absence (black line) of IL-3. Live cells were counted every day for 3 d posttransfection. A representative from two independent experiments was shown.
In addition to enhanced proliferation, a block in differentiation is characteristic of acute myeloid leukemia (36). We experimentally addressed the hypothesis that miR-24 prevents myeloid differentiation (Fig. 6). Myeloid progenitor 32D cells can be differentiated into the granulocytic lineage by replacing IL-3 with G-CSF. We transfected 32D cells with miR-24 or control miRs and then induced differentiation with G-CSF. Cells were harvested and histochemically stained to identify nuclear lobulation, a prominent morphologic feature of granulocytic differentiation (Fig. 6A). Differentiation was quantified by assessing segmentation of stained nuclei. In contrast with control miRs (NS and miR-23), miR-24 significantly reduced differentiation of myeloid cells into granulocytes; ∼80% cells expressing miR-24 remained undifferentiated when compared with mock or nonspecific siRNA-transfected cells where the majority of cells were differentiated, i.e., 90% (Fig. 6B). Consistent with these results, miR-24 resulted in decreased expression of granulocytic maturation markers (i.e., granzyme B, CD11b, and myeloperoxidase (MPO)], although only granzyme B and CD11b exhibited a significant decrease (P = 0.05; Fig. 6C). The biological relevance of these observations was further shown by the reciprocal expression of Runx1 and the miR-23-24-27 cluster during granulocytic differentiation of 32D myeloid progenitor cells; Runx1 was decreased upon granulocytic differentiation, whereas miR-23-24-27 transcript levels were increased. Together, these findings establish that miR-24 enhances growth factor–independent proliferation and blocks granulocytic differentiation of myeloid cells.
miR-24 blocks granulocytic differentiation of myeloid progenitor 32D cells. 32D cells were transfected with the indicated miRs and subjected to granulocytic differentiation by replacing IL-3 with G-CSF in the growth medium 24 h posttransfection. Cells were allowed to differentiate for an additional 48 h and harvested for Giemsa-Wright staining (A). Nuclear lobulation, a hallmark of granulocytic differentiation, was scored in all the experimental groups and represented as % cells with segmented nuclei (light gray columns) or with blast nuclei (dark columns; B). C, total cellular RNA was subjected to RT-qPCR to assess the expression of granulocyte differentiation markers. Primers specific for mRNAs of early (Granzyme B) as well as late (CD11b and MPO) granulocyte markers were used. Bar graphs represent mRNA expression of each of the markers in each experimental set relative to that in mock-transfected cells. Expression of glyceraldehyde-3-phosphate dehydrogenase (GAPDH) in each sample was used as internal control. Only granzyme B and CD11b showed statistically significant downregulation (*, P = 0.05), whereas MPO was not changed significantly (marked as nonsignificant, NS). D, murine myeloid 32D cells were subjected to granulocytic differentiation by replacing IL-3 with G-CSF, and cells were harvested for RNA isolation at days 0, 3, and 6 of differentiation. Actively proliferating cells were included as a control. Total cellular RNA was isolated and subjected to RT-qPCR using primers specific for Runx1 or miR-23-24-27 transcripts. The expression of the transcripts was normalized with GAPDH internal control.
miR-24 blocks granulocytic differentiation of myeloid progenitor 32D cells. 32D cells were transfected with the indicated miRs and subjected to granulocytic differentiation by replacing IL-3 with G-CSF in the growth medium 24 h posttransfection. Cells were allowed to differentiate for an additional 48 h and harvested for Giemsa-Wright staining (A). Nuclear lobulation, a hallmark of granulocytic differentiation, was scored in all the experimental groups and represented as % cells with segmented nuclei (light gray columns) or with blast nuclei (dark columns; B). C, total cellular RNA was subjected to RT-qPCR to assess the expression of granulocyte differentiation markers. Primers specific for mRNAs of early (Granzyme B) as well as late (CD11b and MPO) granulocyte markers were used. Bar graphs represent mRNA expression of each of the markers in each experimental set relative to that in mock-transfected cells. Expression of glyceraldehyde-3-phosphate dehydrogenase (GAPDH) in each sample was used as internal control. Only granzyme B and CD11b showed statistically significant downregulation (*, P = 0.05), whereas MPO was not changed significantly (marked as nonsignificant, NS). D, murine myeloid 32D cells were subjected to granulocytic differentiation by replacing IL-3 with G-CSF, and cells were harvested for RNA isolation at days 0, 3, and 6 of differentiation. Actively proliferating cells were included as a control. Total cellular RNA was isolated and subjected to RT-qPCR using primers specific for Runx1 or miR-23-24-27 transcripts. The expression of the transcripts was normalized with GAPDH internal control.
Discussion
Initiation, progression, and maintenance of the myeloid leukemic phenotype is a multistep process that includes chromosomal translocation, generation of the chimeric AML1-ETO protein, and disruption of the Runx1-mediated hematopoietic transcriptional program, as well as relocalization of the Runx1 DNA binding domain to different nuclear microenvironments (1–8, 10–17, 39). However, both mouse genetic models and human AML patients with the 8;21 translocation indicate that AML1-ETO is not sufficient to initiate the disease (39, 40). Additional mechanisms are required.
Our study, for the first time, links the modified Runx1 transcriptional program and subnuclear targeting in AML with specific miRs and perturbed MAPK signaling. Like AML1-ETO or a mutant form of Runx1 that mimics the altered subnuclear targeting of AML1-ETO (30), expression of miR-24 renders myeloid progenitor cells hyperproliferative and growth factor independent and leads to a block in granulocytic differentiation.
Our data further show that the miR-24 function is in part mediated by the downregulation of MKP-7, a negative regulator of MAPK signaling (32, 33). MKP-7 is a putative tumor suppressor that attenuates BCR-ABL–induced hematopoietic cell transformation (41). These findings suggest that MKP-7 may play a role in myeloid lineage malignancies. Furthermore, selective deletion of individual components of MAPK signaling pathways enhances cell proliferation and inhibits differentiation (34, 35). Thus, our results provide the first experimental evidence for a regulatory network in which Runx-responsive miRs control myeloid cell proliferation and differentiation by targeting a negative regulator of MAPK signaling. We propose that downregulating miR-24 in leukemic blast cells will reverse all or some aspects of the disease phenotype linked to AML1-ETO. Additional studies are required to confirm the link between upregulation of miR-24 and onset and progression of leukemia in an in vivo setting. However, our results suggest miR-24 is a novel and selective therapeutic target for the treatment of AML.
Disclosure of Potential Conflicts of Interest
No potential conflicts of interest were disclosed.
Acknowledgments
Grant support: NIH grants P01CA082834 and DK32520. Supported by Grant # IRG 93-033-15 from the American Cancer Society (S.K. Zaidi).
The costs of publication of this article were defrayed in part by the payment of page charges. This article must therefore be hereby marked advertisement in accordance with 18 U.S.C. Section 1734 solely to indicate this fact.
The contents of this article are solely the responsibility of the authors and do not necessarily represent the official views of the NIH.
We thank Pat Jamieson for editorial assistance and members of the participating laboratories for valuable suggestions throughout the study.





