Abstract
Subpopulations of tumorigenic cells have been identified in many human tumors, although these cells may not be very rare in some types of cancer. Here, we report that medulloblastomas arising from Patched-1–deficient mice contain a subpopulation of cells that show a neural precursor phenotype, clonogenic and multilineage differentiation capacity, activated Hedgehog signaling, wild-type Patched-1 expression, and the ability to initiate tumors following allogeneic orthotopic transplantation. The normal neural stem cell surface antigen CD15 enriches for the in vitro proliferative and in vivo tumorigenic potential from uncultured medulloblastomas, supporting the existence of a cancer stem cell hierarchy in this clinically relevant mouse model of cancer. [Cancer Res 2009;69(11):4682–90]
Introduction
Medulloblastoma (MB) is a cancer of neuronal phenotype and is the most frequent malignant brain tumor found in children. Disruptions of the Hedgehog (Hh) signaling pathway occur in roughly 30% of human MBs analyzed, and Gorlin's syndrome patients, who have germline mutations in the Hh receptor Patched-1 (Ptc1), are at an increased risk of developing MB and cancers of other types (1). This clinical observation is recapitulated in mice heterozygous for the Ptc1 allele (Ptc1+/−; ref. 2). Ptc1+/− mice spontaneously develop MB at a reproducible frequency of 10% to 30% (2). Ptc1+/− combined with postnatal irradiation (IR) or homozygous deletion of the tumor suppressor protein Trp53 (p53) augments the severity and frequency (to 100% at 8–12 weeks) of MB occurring in these mice (3–5).
It remains unclear if representative Ptc1+/− MB cells can be propagated in serum-free neural stem cell (NSC) conditions, as fibroblast growth factor (FGF) is reported to differentiate Ptc1+/− MB cells when analyzed up to 72 hours post dissociation (6, 7). Similar results were observed with the bone morphogenic protein treatment (8), but, importantly, there are no reports describing the generation of long-term, tumorigenic cell lines with activated Hedgehog signaling from Ptc1+/− MB in stem cell medium.
Cancer stem cells, tumor-initiating cells, or tumor-propagating cells, are defined functionally as an enriched population of cells within a primary tumor capable of transplanting a representative copy of that disease in vivo (9, 10). Subpopulations of cells meeting this functional criterion have now been identified in many human cancers (9). Human brain tumor-initiating cells were isolated based on the expression of CD133 (11, 12) and are reported to be relatively resistant to both radiation therapy and chemotherapy (13, 14). In addition, the application of stem cell methods to the study of brain cancer revealed that cells propagated in NSC medium more closely represent the tumor from which they were derived than do those established and propagated in serum-containing medium (15).
Here, we identify a rare, phenotypically primitive, multipotent, and tumorigenic population of Ptc1+/− MB cells that can be propagated without limit and studied in vitro in stem cell conditions. These cells retain activated Hh and Notch signaling and do not necessarily display Ptc1 loss of heterozygosity (LOH) or loss of wild-type (WT) Ptc1 gene expression. Finally, the NSC marker Lewis X/stage-specific embryonic antigen 1/CD15 (CD15; ref. 16) prospectively enriches for proliferative cells in vitro and tumorigenic cells in vivo, identifying a subpopulation of cancer stem cells in this mouse model of MB.
Materials and Methods
Mouse husbandry and tumor processing. All mouse procedures were approved by the Hospital for Sick Children's Animal Care Committee. C57/B6 Trp53+/−, GFAP-TK mice (The Jackson Laboratory), and Ptc1+/− mice were mated to generate a breeding colony. Medulloblastomas were microdissected, dissociated by gentle pipetting in PBS followed by a 10 to 15 min Accutase (Sigma-Aldrich) digestion, and filtered sequentially through 70- and 40-μm nylon filters.
Flow cytometry, fluorescence-activated cell sorting, and in vivo injections. Cells were stained with 1 μL anti–CD15-FITC (BD Biosciences) and 1 μL anti–Ter-119-APC per 100 μL ice-cold PBS for at least 30 min, washed with PBS and filtered (40 μm) at least once post staining, suspended in 2 μL propidium iodide/mL ice-cold PBS, and processed through a MoFlo (Dako Cytomation) fluorescence-activated cell sorter (FACS). Cells were sorted into growth factor–free DMEM/F12 and the purity of each population was assessed at the end of each sort. Freshly sorted uncultured cells or cells from established cell lines were suspended in ∼2 to 5 μL cold PBS and injected into the cerebellum of nonobese diabetic/severe combined immunodeficient (NOD/SCID) recipients using a rodent stereotaxic headframe as previously described (11). For intracellular Nestin flow cytometry, cells were fixed in 4% paraformaldehyde for 10 min at room temperature and stained for 30 min at room temperature in PBS/0.5% Tween 20 with 1 μL anti-Nestin followed by 1:16,000 anti–mouse-488.
Embryonic day 14.5 hindbrains were processed as described above. Cells were plated in mouse NSC medium (17) overnight before FACS. Cells were collected, dissociated by 5 to 10 min Accutase digestion, and stained with 2 μL anti–CD15-FITC and 1 μL anti–Ter119-APC per 100 μL PBS for a minimum of 30 min, on ice. Thereafter, cells were processed as described above. Cells were centrifuged and plated at a density of 1 × 104 per well in a 96-well plate. Seven days post sort, the number of neurospheres (minimum size ≥50 μm) in each population was counted.
Tissue culture, DNA, RNA, and protein analysis. In vitro cells were grown in mouse NSC medium [20 ng/mL epidermal growth factor (EGF) and 20 ng/mL basic FGF; ref. 17] on Primaria culture plates (BD Biosciences). Time lapse photomicroscopy and calculations of well confluency were performed using the IncuCyte live-cell imaging system (Essen Instruments).
Hh and Notch target genes were analyzed by PCR (Supplementary Materials and Methods) and/or Western blot by standard procedures. Cells and mouse ear punches were genotyped as previously described (18), as was the analysis of WT Ptc1 RNA expression (ref. 19; Supplementary Materials and Methods).
In vitro limiting dilution analysis was performed in 96-well plates as previously described (20) and analyzed for the presence of adherent, proliferating colonies at least 2 wk post culture. For dose response analysis, established cell lines were seeded at a density of 2,500 cells per well in a 96-well format and analyzed by the 3-(4,5-dimethylthiazol-2-yl)-2,5-diphenyltetrazolium bromide (MTT) assay after 7 d of growth in the absence or presence of indicated concentrations of cyclopamine (Sigma Aldrich) or N-[N-(3,5-Difluorophenacetyl)-L-alanyl]-S-phenylglycine t-butyl ester (DAPT; Sigma Aldrich). Established cell lines or freshly dissociated tumors were plated in indicated concentrations of ganciclovir (Sigma Aldrich) and analyzed as described for MTT assay or limiting dilution assay. For differentiation assays, cells were subjected to a two-step, sequential EGF/FGF withdrawal differentiation protocol (21) performed over 2 wk with or without the addition of 10% fetal bovine serum.
Immunocytochemistry and immunohistochemistry. Freshly dissociated tumor cells were cytospun onto glass slides (105 per slide) and established cell lines were grown on poly-l-ornithine/laminin–coated glass coverslips. Cells were fixed in 4% paraformaldehyde for 30 min at room temperature, washed with PBS, and permeabilized in 0.3% Triton X for 30 min. Paraformaldehyde (4%)–fixed tissue was paraffin embedded and sectioned to generate 6-μm tissue slices. Tissue sections were processed by a standard protocol and stained with indicated primary antibodies (Supplementary Materials and Methods).
Results
Rare, phenotypically primitive, and multipotent Ptc1+/− MB cells can be propagated in vitro. We sought to determine if a population of Ptc1+/− MB cells could be propagated in NSC medium if analyzed beyond a 72-hour time point. Primary tumors were plated in a serum-free medium containing 20 ng/mL EGF and 20 ng/mL basic FGF. Twenty-four hours later, cells from Ptc1+/−p53+/+, Ptc1+/−p53+/−, Ptc1+/−p53−/−, and IR Ptc1+/− MB aggregated into clusters, the majority of which did not go on to proliferate (Fig. 1A). One to 3 weeks later, adherent proliferating colonies were observed from every MB tested. Ptc1+/− MB cells primarily grew adherent to plastic, but occasionally as semiattached or free-floating spheres (Supplementary Fig. S1), and could be made adherent by coating plates with 0.1% gelatin (22). In X-gal substrate, cells stained positive for β-galactosidase expression, suggesting activated Hh signaling (Supplementary Fig. S1), and could be propagated long term (>50 passages) in vitro without reduction of proliferative potential. To ensure that expanded cells were of MB origin, we transplanted uncultured tumor cells into the brains of NOD/SCID mice and expanded individual colonies from the resulting allografts (Supplementary Fig. S2). We observed that that all cultures were Ptc1−/− and LacZ/Neo+, discounting the possibility that cultures contained contaminating normal cells.
A, primary Ptc1+/− MB were dissected and dissociated into single cells and cultured in serum-free medium. Within 12 to 24 h, cells amalgamated into floating clusters, the majority of which did not go on to proliferate (red arrows). One to 3 wk later, adherent proliferating colonies (green arrows) could be observed from every MB tested and expanded as cell lines, irrespective of p53 genotype or early postnatal IR. B, Ptc1+/− MB cell lines showed a precursor phenotype, expressing Nestin, Sox2, and Math1. EGF and FGF withdrawal induced markers of mature glial (S100β, CNPase) and neuronal (βIII-tubulin) cell types. C, primary Ptc1+/− MB cells were cytospun and stained for Nestin and Math1, GFAP, Sox2, or Map2 to identify cells of the neural precursor phenotype. D, established Ptc1+/− MB cell lines or primary tumors, derived from GFAP-TK+ or GFAP-TK− mice, were plated in the absence or presence of ganciclovir. GFAP-TK+ cells were significantly inhibited in their proliferative capacity or in their ability to establish proliferative colonies in vitro (t test, *P < 0.05, **P < 0.01).
A, primary Ptc1+/− MB were dissected and dissociated into single cells and cultured in serum-free medium. Within 12 to 24 h, cells amalgamated into floating clusters, the majority of which did not go on to proliferate (red arrows). One to 3 wk later, adherent proliferating colonies (green arrows) could be observed from every MB tested and expanded as cell lines, irrespective of p53 genotype or early postnatal IR. B, Ptc1+/− MB cell lines showed a precursor phenotype, expressing Nestin, Sox2, and Math1. EGF and FGF withdrawal induced markers of mature glial (S100β, CNPase) and neuronal (βIII-tubulin) cell types. C, primary Ptc1+/− MB cells were cytospun and stained for Nestin and Math1, GFAP, Sox2, or Map2 to identify cells of the neural precursor phenotype. D, established Ptc1+/− MB cell lines or primary tumors, derived from GFAP-TK+ or GFAP-TK− mice, were plated in the absence or presence of ganciclovir. GFAP-TK+ cells were significantly inhibited in their proliferative capacity or in their ability to establish proliferative colonies in vitro (t test, *P < 0.05, **P < 0.01).
We performed an in vitro limiting dilution growth analysis of primary MB cells to determine their clonogenic capacity. All tumors studied contained a rare (<1%) population of clonogenic cells. Tumors derived from Ptc1+/−p53−/− and IR Ptc1+/− showed the highest clonogenic capacity [1:4,000 cells (n = 8 tumors), 1:8,000 cells (n = 3 tumors), respectively] compared with Ptc1+/−p53+/− and Ptc1+/−p53+/+ tumors (both >1:50,000 cells; n > 6 tumors).
Cell lines showed a neural precursor phenotype expressing Nestin, Sox2, Musashi, GFAP, and Math1 but not neuronal (βIII tubulin, MAP2) or glial (S100β, CNPase) cell markers (Fig. 1B; Supplementary Fig. S3 and data not shown). Growth factor withdrawal or serum treatment induced the expression of mature astrocytic, oligodendral, and neuronal cell markers (S100β, CNPase, βIII tubulin, respectively), indicating a capacity of these cell lines to undergo multilineage differentiation (Fig. 1B; Supplementary Fig. S3). Differentiated single cell–derived cultures also expressed all lineage markers, including CNPase, further demonstrating the multilineage differentiation capacity of MB cells (data not shown). Conversion of cells to serum-containing medium dramatically altered cell morphology, inhibited proliferation, decreased Nestin expression from >90% of the cells to undetectable levels, but did not reduce Math1 expression, suggesting that this transcription factor is expressed by both proliferating and nonproliferating MB cells (Supplementary Fig. S4).
To determine if cells of precursor phenotype could be identified in primary tumors, we cytospun freshly dissociated Ptc1+/− MB cells onto glass slides and analyzed their phenotypes. Greater than 97% of all cells stained positive for Math1, and a relatively rare (<5%) population of cells coexpressed the neural precursor markers Nestin, Sox2, and GFAP, a phenotype similar to that of forebrain and cerebellar mouse NSCs (refs. 19, 23; Fig. 1C).
To test the possibility that serum-free culture conditions expanded rare Nestin+Sox2+GFAP+ cells within the primary tumor, we crossed our Ptc1+/− mice with mice expressing the viral gene thymidine kinase (TK) from the GFAP promoter (GFAP-TK), which marks NSCs in both the cerebellum and the forebrain. Ganciclovir infusion into the brains of GFAP-TK mice ablates the NSC population in vivo (24). The proliferation of established cell lines and freshly dissociated tumors derived from Ptc1+/−GFAP-TK+ MBs was significantly inhibited upon the addition of 0.25 to 2 μmol/L ganciclovir, concentrations that did not show any nonspecific toxicity or bystander effect in controls (Fig. 1D; Supplementary Fig. S5).
Ptc1+/−p53−/− MB cell lines initiate the growth of phenotypically representative tumors in vivo. We injected 105 cells from established Ptc1+/−p53−/− cell lines (n = 3) into the cerebella of NOD/SCID mice. Eight to 12 weeks after injection, MBs were clearly apparent and mirrored the primary tumor histology, demonstrating expression of neuronal (Map2), astrocytic (GFAP and S100β), and oligodendral (CNPase) cell lineages (Fig. 2). Despite >90% Nestin expression in Ptc1+/− MB cells in vitro (Supplementary Fig. S4), only rare Nestin+ cells could be identified in the tumors arising from orthotopically injected cell lines. Nestin+ and S100β+cells could also be observed when freshly dissociated Ptc1+/−p53−/− tumors or established cell lines were injected s.c. into the flanks of NOD/SCID mice, suggesting that cells of glial and stem cell phenotype are tumor derived, versus normal brain (Supplementary Fig. S6).
Primary Ptc1+/− MB (left) and tumors arising from injections of 1 × 105 MB cell lines (right) were stained with H&E (A) or 4′,6-diamidino-2-phenylindole (DAPI; B) and immunostained for the expression of Nestin, Map2, GFAP, S100β, and CNPase.
Primary Ptc1+/− MB (left) and tumors arising from injections of 1 × 105 MB cell lines (right) were stained with H&E (A) or 4′,6-diamidino-2-phenylindole (DAPI; B) and immunostained for the expression of Nestin, Map2, GFAP, S100β, and CNPase.
Interestingly, despite the proliferative and phenotypic similarities between p53+/+ and p53−/− Ptc1+/− MB cells in vitro, we observed a difference in their tumorigenic capacity based on their respective p53 genotype. Thus far, we have not generated tumors in NOD/SCID recipients when injecting up to 106 cells from Ptc1+/−p53+/+ cell lines.
Ptc1+/− MB cell lines maintain activated Hedgehog and Notch signaling pathways. Ptc1+/− MB cell lines of differing genotypes (n = 6) all showed constitutively activated Hh and Notch signaling, expressing all Gli transcripts, Ptc2, Hes1, and Hes5 mRNA (Fig. 3A). Expression of Gli proteins was observed, for Gli3 in full-length/activator and repressor forms (Fig. 3B). The growth of all cell lines tested was inhibited after treatment with the Hh signaling inhibitor cyclopamine at IC50 values between 1 and 3 μmol/L, correlating with down-regulation of expression of Hh signaling components (Fig. 3B).
A, Ptc1+/− MB cell lines express Hedgehog (Gli1, Gli2, Ptc2) and Notch (Hes1, Hes2) target genes as determined by RT-PCR [e14.5 HB, embryonic day 14.5 hindbrain tissue, glyceraldehyde-3-phosphate dehydrogenase (GAPDH), control]. B, proliferation (IC50 = 1–3 μmol/L) and expression of Hh target genes is inhibited by 5 μmol/L cyclopamine treatment. Serum treatment abolished protein expression of Hh targets [Gli1, Gli2, Gli3-full length (FL), Gli3-repressor (Rep), and actin protein analysis by Western blot; Ptc2 and GAPDH expression analysis by RT-PCR]. C, proliferation (IC50 = 10 μmol/L) and expression of Notch target genes is inhibited by treatment with 10 μmol/L of the γ-secretase inhibitor DAPT (Hes1 and Hes5 expression analysis by RT-PCR and confirmation of Hes1 expression by real-time PCR).
A, Ptc1+/− MB cell lines express Hedgehog (Gli1, Gli2, Ptc2) and Notch (Hes1, Hes2) target genes as determined by RT-PCR [e14.5 HB, embryonic day 14.5 hindbrain tissue, glyceraldehyde-3-phosphate dehydrogenase (GAPDH), control]. B, proliferation (IC50 = 1–3 μmol/L) and expression of Hh target genes is inhibited by 5 μmol/L cyclopamine treatment. Serum treatment abolished protein expression of Hh targets [Gli1, Gli2, Gli3-full length (FL), Gli3-repressor (Rep), and actin protein analysis by Western blot; Ptc2 and GAPDH expression analysis by RT-PCR]. C, proliferation (IC50 = 10 μmol/L) and expression of Notch target genes is inhibited by treatment with 10 μmol/L of the γ-secretase inhibitor DAPT (Hes1 and Hes5 expression analysis by RT-PCR and confirmation of Hes1 expression by real-time PCR).
The expression of all three Gli proteins was greatly reduced in serum-treated cells, consistent with lack of activated Hh signaling in serum cultured Ptc1+/− MB cell lines (ref. 7; Fig. 3C). Similarly, γ-secretase inhibition by DAPT treatment resulted in proliferative inhibition (IC50 10 μmol/L) and down-regulation of Notch target genes Hes1 and Hes5, indicating an active Notch signaling pathway in vitro (Fig. 3C).
Loss of Ptc1 heterozygosity, or WT RNA expression, is not required for Ptc1+/− MB development. We genotyped our MB cell lines and in some cases we could detect a WT Ptc1 allele, and in others LOH for Ptc1 in multiple established cell lines, with or without loss of p53 (n = 21 cell lines analyzed, Ptc1−/− n = 11, Ptc1+/− n = 10; Fig. 4A). MB cultures showed the same Ptc1 genotype when compared with the primary tumor from which they were derived (Fig. 4B), and cell lines that retained the WT Ptc1 allele expressed WT Ptc1 mRNA when analyzed by reverse transcription-PCR (RT-PCR) using exon 2–specific primers (Fig. 4C). Single-cell sorting and clonal expansion of two lines revealed that all subsequent clones (>10 analyzed) had the same genotype as the parental cell line, discounting the possibility of Ptc1 allelic heterogeneity within the bulk culture (Fig. 4D). Importantly, tumors developed when Ptc1 mRNA–expressing cell lines Ptc1+/−p53−/− 266 and 302 were injected orthotopically into NOD/SCID recipients, demonstrating that tumorigenicity is not dependent on Ptc1 LOH (Supplementary Fig. S6).
A and B, Ptc1+/− MB cell lines were genotyped by PCR reaction of genomic DNA. The Ptc1 WT allele could be detected in some cell lines (+) and (B) in some primary tumors from which they were derived. C, WT Ptc1 RNA could be detected in the cell lines that retained the WT Ptc1 allele as determined by RT-PCR reaction with WT-specific primers. e14.5 HB, WT embryonic day 14.5 hindbrain tissue, negative control for LacZ/Neo cassette. Bottom, schematic showing the disruption of the WT Ptc1 allele by LacZ/Neo cassette. D, heterogeneity for the Ptc1 allele does not exist within established cell lines. Single cells were deposited by FACS, expanded clonally, and genotyped. All subclones showed the same genotype as the parental cell lines from which they were derived.
A and B, Ptc1+/− MB cell lines were genotyped by PCR reaction of genomic DNA. The Ptc1 WT allele could be detected in some cell lines (+) and (B) in some primary tumors from which they were derived. C, WT Ptc1 RNA could be detected in the cell lines that retained the WT Ptc1 allele as determined by RT-PCR reaction with WT-specific primers. e14.5 HB, WT embryonic day 14.5 hindbrain tissue, negative control for LacZ/Neo cassette. Bottom, schematic showing the disruption of the WT Ptc1 allele by LacZ/Neo cassette. D, heterogeneity for the Ptc1 allele does not exist within established cell lines. Single cells were deposited by FACS, expanded clonally, and genotyped. All subclones showed the same genotype as the parental cell lines from which they were derived.
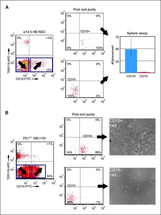
CD15 enriches for proliferative cells in vitro and tumorigenic cells in vivo. Both normal human NSCs and human medulloblastoma cancer stem cells can be enriched by cell sorting for CD133 (11, 25). Human brain cancer cells are known to share other similarities, in phenotype and behavior, to that of normal NSCs (11, 26–29). We sought to determine if Ptc1+/− MBs contained a population of cells enriched for tumor-initiating capacity and reasoned that the same cell surface markers that enrich for normal mouse NSCs may also enrich for Ptc1+/− MB tumor-initiating cells. Multipotent mouse NSCs can be enriched from embryonic brains using the carbohydrate cell surface antigen CD15 (16). We reproduced this observation using mouse embryonic hindbrain tissues (Fig. 5A) and observed that CD15 is a more reliable marker compared with Prominin-1 when cell sorting mouse NSCs (data not shown). When we analyzed freshly dissociated Ptc1+/− MB cells for the expression of Prominin-1, we were unable to appreciate a convincing Prominin-1+ population (Supplementary Fig. S7). Therefore, we selected CD15 as a candidate marker to enrich for Ptc1+/− MB tumor-initiating cells.
A, representative FACS profiles of embryonic day 14.5 (e14.5) WT hindbrain (HB) cells stained for CD15-FITC and the erythroid lineage marker Ter119−APC. APC-negative (Ter119−APC−), CD15-positive (CD15+), or CD15-negative (CD15−) populations were sorted by FACS. The purity of each population was determined immediately post sort, and both populations were plated in vitro. Seven days post sort, the number of neurospheres in each population was counted. Sphere assay data from three independent time-mated litters and sorts. *P < 0.05, t test. B, representative data from Ter119−APC−, CD15+, or CD15− sorted cells derived from a freshly dissociated, uncultured Ptc1+/− MB. The purity of each population was determined immediately post sort; cells were plated in mouse NSC medium and imaged 14 d post sort. CD15+ cells quickly grew to confluence.
A, representative FACS profiles of embryonic day 14.5 (e14.5) WT hindbrain (HB) cells stained for CD15-FITC and the erythroid lineage marker Ter119−APC. APC-negative (Ter119−APC−), CD15-positive (CD15+), or CD15-negative (CD15−) populations were sorted by FACS. The purity of each population was determined immediately post sort, and both populations were plated in vitro. Seven days post sort, the number of neurospheres in each population was counted. Sphere assay data from three independent time-mated litters and sorts. *P < 0.05, t test. B, representative data from Ter119−APC−, CD15+, or CD15− sorted cells derived from a freshly dissociated, uncultured Ptc1+/− MB. The purity of each population was determined immediately post sort; cells were plated in mouse NSC medium and imaged 14 d post sort. CD15+ cells quickly grew to confluence.
Freshly dissected, uncultured Ptc1+/− MB cells (n = 11 independent tumors analyzed) were stained with anti–CD15-FITC, propidium iodide, and the erythroid lineage marker Ter119−APC. Live, Ter119−, and CD15+ or CD15− cells were sorted by FACS. The purity of the sorted populations was verified post FACS, and all CD15− populations were ≥95% (mean 97%, median 98%) pure whereas CD15+ populations ranged in purity (mean 74%, median 75%; Fig. 5B). Cells were immediately cultured in NSC medium or injected orthotopically into the cerebella of NOD/SCID mice. Unsorted, bulk Ptc1+/− cells from eight MBs were also injected to determine the tumorigenic capacity of freshly dissociated tumors.
In vitro, freshly isolated tumor cells capable of growing in NSC medium were enriched in the CD15+ population; however, after cultures are established, both CD15+ and CD15− populations give rise to CD15 heterogeneity (Supplementary Fig. S8). Similarly, the CD15+ population transplanted the disease to NOD/SCID recipients in three of four orthotopic transplants at 100,000 cells injected, and in five of six transplants at 10,000 cells injected (Table 1). Injections of CD15− cells only resulted in three tumors from eight injections at 100,000 cells and no tumor formation in five attempts, comprising independent tumors, at 10,000 cells injected (Table 1). Consistent with previous findings, unsorted bulk tumor cells showed very little capacity to transplant the disease at injections of 100,000 cells or more (5, 30), and no tumors developed from injections of 10,000 cells (Table 1). No tumor formation was observed for any population of cells when fewer than 10,000 cells were injected, suggesting that greater purification of the CD15+ population is required to further enrich for Ptc1+/− MB tumor-initiating cells.
Bulk, unsorted Ptc1+/− MB cells, and freshly sorted, uncultured CD15+ or CD15− cells were injected orthotopically in the cerebella of NOD/SCID recipients at the indicated cell densities
| . | Cells injected . | . | . | ||
|---|---|---|---|---|---|
| . | 5e5 . | 1e5 . | 1e4 . | ||
| Unsorted | 4/11 (36%) | 2/10 (20%) | 0/5 (0%) | ||
| CD15− | 2/2 (100%) | 3/8 (38%) | 0/5 (0%) | ||
| CD15+ | ND | 3/4 (75%) | 5/6 (83%)* | ||
| . | Cells injected . | . | . | ||
|---|---|---|---|---|---|
| . | 5e5 . | 1e5 . | 1e4 . | ||
| Unsorted | 4/11 (36%) | 2/10 (20%) | 0/5 (0%) | ||
| CD15− | 2/2 (100%) | 3/8 (38%) | 0/5 (0%) | ||
| CD15+ | ND | 3/4 (75%) | 5/6 (83%)* | ||
NOTE: The data indicate the number of tumors formed/number of injections at each density. Data set comprises injections from primary Ptc1+/− MBs, n = 8 independent MBs for unsorted injections, n = 11 independent MBs for CD15+ and CD15− injections.
Abbreviation: ND, not determined.
Statistically significant versus bulk, unsorted (χ2 = 7.639, P = 0.0057).
Discussion
Ptc1+/− mice closely recapitulate clinical observations made from Gorlin's patients, both of which have been reported to display desmoplastic forms of the disease (31, 32). Irradiated and p53-deficient Ptc1+/− mice are thought to represent the aggressive, classic version of human MB (33). Approximately 20% of human MBs of the anaplastic variant display aberrations within the p53-ARF signaling pathway (34) and 10% of Li-Fraumeni patients develop MB within their first decade of life (35). Although MB is now being modeled in mice through biallelic deletion of the Ptc1 gene (36), an analysis of clinical specimens suggests that this strategy models a limited spectrum of the disease: Ptc1 mutations, or loss of heterozygosity for the Ptc1 allele, only occur in a minority (∼10%) of human MB (31, 37, 38). Pietsch and colleagues detected these aberrations exclusively within the desmoplastic MB variant, and not in any of the 57 samples of classic histopathology (31). Modeling MB with p53 deficiency may allow a more representative spectrum of the mutations observed in the aggressive and clinically important MB of classic histopathology.
A stem cell–based methodology revealed that a rare population of Ptc1+/− MB cells have the capacity to grow in vitro in serum-free conditions containing EGF and FGF, as is observed with human MB cells. Paradoxically, Fogarty and colleagues reported that FGF, a principal component of serum-free medium that supports the growth of human MB cells and normal NSCs in vitro, differentiates isolated Ptc1+/− MB cells and suggested that FGF may serve as an effective treatment for human MB (6). Read and colleagues recently reported that the inability to propagate Ptc1+/− MB cells in stem cell conditions, and the failure of Prominin-1 to identify tumor-initiating cells, suggested that MB-propagating cells display a progenitor, and not a stem cell, phenotype (30). The fact that tumorigenic human MB cells with stem cell phenotype can be propagated in FGF-containing medium (12, 27) and the results presented in our study challenge these conclusions.
We observed that all Ptc1+/− MB cell lines growing in NSC medium display a neural precursor phenotype (23) and show the capacity for multilineage differentiation, including cultures derived from single cells. Cells capable of establishing cultures from fresh tumors show a stem cell phenotype, pointing to a more primitive population of cells that drive tumor growth in vivo than unipotent granule cell precursors. Consistent with this idea is the recent observation that perivascular Nestin+ Ptc1+/− MB cells reenter the cell cycle post-IR to repopulate the tumor in vivo (39), results that closely mirror the behavior of human cancer stem cells in vivo (13, 40).
Doubt regarding the utility of serum-derived Ptc1+/− MB cell lines was first reported by Sasai and colleagues from the observation that these cells do not retain activated Hh signaling in vitro, nor could pathway activity be restored when cell lines were injected in vivo (7). Similar results have been observed with traditional serum-grown human brain tumor cell lines compared with primary patient samples, providing further evidence that serum-established and serum-propagated cell lines sometimes bear little resemblance to the disease from which they were derived (15). In serum-free conditions, normal NSCs show activation of numerous developmental pathways, including the Hh and Notch signaling (41–43). It is perhaps not surprising, then, that activated Hh and Notch signaling is observed in our Ptc1+/− MB cell lines. In agreement with the differentiating role of serum, expression of Hh pathway components was abolished when our Ptc1+/− MB cell lines were treated with 10% serum. Unlike Ptc1+/− MB cells grown in 10% to 20% serum, cell lines established and propagated in NSC medium retain the activated Hh and Notch signaling observed in the in vivo disease (44).
We observed that some, but not all, Ptc1+/− MBs show Ptc1 LOH. Importantly, cell lines show the same genotype as the tumors from which they were derived, express WT Ptc1 RNA if they retain the WT allele, and initiate the growth of tumors in the absence of Ptc1 LOH. These observations reconcile some of the debate in the past literature and support both positions in that Ptc1 LOH occurs in the tumorigenic process but is not absolutely required in every instance. This result suggests that these tumors are more genetically complex than widely believed and that studies that only model the tumorigenic process in the context of Ptc1 LOH may not fully consider the repertoire of mutations or tumor-initiating events arising in these mice. What are the additional contributing events that lead to MB in tumors that retain expression from the WT Ptc1 gene? Although not addressed in this study, possibilities include point mutations within the WT Ptc1 sequence (45), changes in posttranscriptional and/or posttranslational modifications, or aberrations in other components of the Hh signaling pathway as is observed in the human disease (46).
Finally, the cancer stem cell hypothesis continues to attract debate (47) and the identification of cancer stem cells requires an enrichment in tumor-initiating capacity compared with the bulk tumor population. Recently, Read and colleagues reported that 3 × 105 unsorted and 3 × 105 CD15+ Ptc1+/− MB cells could transplant the disease in vivo, whereas 3 × 105 CD15− cells did not (30). Here, we report that tumor-initiating cells from Ptc1+/− MBs are enriched within the CD15+ population. CD15+ cells reliably transplanted the disease when 1e4 cells were injected, whereas CD15− and unsorted cells did not. As is consistent with tumor-initiating cells from human brain cancer, this same cell surface marker also prospectively identifies multipotent mouse NSCs from the forebrain and hindbrain (16). These results recapitulate those made from CD133+ human brain tumor-initiating cells, although with a different marker, and suggest that the identification of human cancer stem cells is not simply a consequence of xenotransplantation or a failure of human cells to properly engage the mouse microenvironment.
We are the first to report that cells from Ptc1+/− tumors can be propagated long term in vitro in serum-free conditions containing EGF and FGF, demonstrating stem cell properties, tumor-initiating capacity, and activated developmental signaling pathways. These results are in close agreement with those obtained when stem cell–based methodologies were applied to the study of human cancer and suggest that the Ptc1+/− MB tumor-initiating cell shows a stem cell and not lineage-restricted phenotype. Our genetic analysis of tumors from Ptc1+/− mice indicates a molecular heterogeneity for Ptc1 LOH and suggests distinct molecular mechanisms of MB initiation in this model. In summary, our stem cell–based interrogation of this clinically representative mouse model of cancer shows that they recapitulate the functional hierarchy observed within human MB, with a tumor-initiating population identified by a cell surface marker—a critical finding for this intensively studied preclinical therapeutic model.
Disclosure of Potential Conflicts of Interest
No potential conflicts of interest were disclosed.
Note: Supplementary data for this article are available at Cancer Research Online (http://cancerres.aacrjournals.org/).
K. Graham and T. Satkunendran are equally contributing authors.
Acknowledgments
Grant support: R.J. Ward is supported by a Canada Graduate Studentship (Doctoral) from the Canadian Institutes of Health Research. C.-c. Hui's research laboratory is funded by the Canadian Cancer Society. P.B. Dirks' research laboratory is supported by the Canadian Cancer Society, Canadian Institutes of Health Research, Genome Canada, Ontario Genomics Institute, Jessica's Footprint, Ontario Institute for Cancer Research, Stem Cell Network of Canada, and Brainchild Foundation.
The costs of publication of this article were defrayed in part by the payment of page charges. This article must therefore be hereby marked advertisement in accordance with 18 U.S.C. Section 1734 solely to indicate this fact.
We thank the members of the UHN-SickKids Cytometry Facility and Dirks laboratory members for their expertise.


![Figure 3. A, Ptc1+/− MB cell lines express Hedgehog (Gli1, Gli2, Ptc2) and Notch (Hes1, Hes2) target genes as determined by RT-PCR [e14.5 HB, embryonic day 14.5 hindbrain tissue, glyceraldehyde-3-phosphate dehydrogenase (GAPDH), control]. B, proliferation (IC50 = 1–3 μmol/L) and expression of Hh target genes is inhibited by 5 μmol/L cyclopamine treatment. Serum treatment abolished protein expression of Hh targets [Gli1, Gli2, Gli3-full length (FL), Gli3-repressor (Rep), and actin protein analysis by Western blot; Ptc2 and GAPDH expression analysis by RT-PCR]. C, proliferation (IC50 = 10 μmol/L) and expression of Notch target genes is inhibited by treatment with 10 μmol/L of the γ-secretase inhibitor DAPT (Hes1 and Hes5 expression analysis by RT-PCR and confirmation of Hes1 expression by real-time PCR).](https://aacr.silverchair-cdn.com/aacr/content_public/journal/cancerres/69/11/10.1158_0008-5472.can-09-0342/2/m_4682fig03c.jpeg?Expires=1709206766&Signature=ZVc5t2S4NVyBIsWuDU0EbZ~Ac9Kyk-nYCaNqBmPsnOTtAQLRcdhH8Kd6-jUhU9nBO6F7XJpsQ4b38G8aepvU-0M0CjERc2m2K38WOTjsllQkUmKhQbjbIPeZAloxCw5WcWA83rEgzYDVHZ8o7mBsFIHETRvLTZ3OI1LIhD9sZRyLieuee8lV3oa6Ip3rAA7NC7XjBUFqWVaYRXe8~y8V421P6Vcdyhl7LDYUbbx2qqbkI0x6bRO5jAFVss3iuMreD0QicGIzwn3BcLEww4qHJ-BUCltoLdXM-qzRm1917LpHgGRjB7qwAm6dzT2T0wlnn8V1QHdToG2VphhQ-5Rwww__&Key-Pair-Id=APKAIE5G5CRDK6RD3PGA)

