Abstract
Recent evidence indicates that human cytomegalovirus (HCMV) infection occurs in a high percentage of human malignant gliomas in vivo, as the HCMV immediate early-1 (IE1) protein is detected in >90% of these tumors. The HCMV IE1 protein is essential for viral infection and has potent trans-activating and oncomodulatory properties. To investigate a potential role of HCMV in glioma biology, we stably expressed the HCMV IE1 gene product in immortalized and malignant human glial cells. Here we show that stable IE1 expression can differentially affect the growth of human glioblastoma cells, resulting in either growth proliferation or arrest. IE1 expression led to dysregulation of phosphatidylinositol 3-kinase/AKT activity, Rb phosphorylation, and expression of the p53 family of proteins. In U87 and U118 glioblastoma cells, IE1 induced cellular proliferation paralleled by reduction in steady-state expression level of Rb and p53 family proteins (including p53, p63, or p73) and simultaneous induction of the phosphatidylinositol 3-kinase/AKT signaling pathway. In contrast, IE1 expression in LN229 and U251 glioblastoma cells and immortalized human astrocytes was associated with increased expression of p53 family proteins, accompanied by growth arrest or lack of enhanced proliferation. Moreover, IE1 promoted cell cycle entry and DNA synthesis of human glioma cells on both stable expression in tumor-derived cell lines as well as transient expression in primary glioblastoma cells. These findings indicate that HCMV IE1 can significantly affect important oncogenic signaling pathways in glioblastoma cells. [Cancer Res 2008;68(3):724–30]
Introduction
Human cytomegalovirus (HCMV), a β-herpesvirus, is the most common cause of congenital brain infections in humans (1). More than 70% of the world's adult population is infected by HCMV, and once infected the host remains persistently infected for life. On initial infection or viral reactivation, HCMV can cause serious and even fatal complications in fetuses or immunocompromised individuals. HCMV infection has recently been detected in a high percentage of human malignant glioma cells in vivo, but not adjacent normal brain, and the HCMV immediate early-1 (72 kDa) protein (IE1) was expressed in >90% of tumors analyzed (2, 3). Given the high HCMV infection rate in these tumors, we hypothesized that sustained expression of critical viral genes such as IE1 could have important biological consequences in malignant glioma cells.
The HCMV IE1 gene is the first transcribed and most highly expressed viral gene after HCMV infection of cells (4). IE1 expression is required for downstream viral gene expression, and the IE1 protein is believed to be important in priming the host cell for viral replication and survival through a complex interaction with viral cell cycle regulatory control mechanisms including the phosphatidylinositol 3-kinase (PI3K) pathway (5). Accumulating evidence indicates that the HCMV IE1 protein interactions with p53 and the Rb family of tumor suppressor proteins can induce cell cycle progression and block apoptosis in human cells while simultaneously contributing to cell cycle arrest—factors that are believed to enhance viral replication (6–8). Other data suggest that IE1 expression in cells with altered cell cycle control mechanisms may paradoxically induce cell proliferation (9). Indeed, IE1 expression in one human glioma cell line significantly reduced p53 mRNA expression (10).
In addition to the critical role that p53 and Rb have as tumor suppressor proteins in gliomas, the PI3K/AKT pathway is one of the most critical signaling pathways in glioma biology. In glioma cells that lose regulation of this pathway by inactivation of the phosphatase and tensin homologue (PTEN) tumor suppressor protein, sustained AKT activation can lead to enhanced tumor proliferation and invasion (11). We hypothesized that sustained HCMV IE1 gene expression in glioma cells in vivo might affect PI3K/AKT signaling because others have shown that PI3K activation is important for initiation of HCMV viral DNA replication and completion of the viral lytic life cycle in other cell types (5, 12). Indeed, PI3K activity was determined to be essential for HCMV infection because PI3K mediates HCMV-induced activation of host cell mitogenic pathways required for viral gene expression (12). Furthermore, isolated HCMV IE protein expression can reverse apoptosis and cell cycle arrest in a temperature-sensitive cell line via sustained AKT activation (5). In this context, the HCMV IE1 protein functioned similarly to the SV40 large T antigen oncoprotein in terms of its ability to block apoptosis via activation of the PI3K pathway.
Given the high prevalence of HCMV IE1 expression observed in vivo in human malignant gliomas, we wished to assess the effect of IE1 expression in astroglial cells. Here we show that sustained expression of the HCMV IE1 gene can induce varying effects on cells depending on cell type and degree of immortalization or transformation state. In glioblastoma cells, we show that IE1 expression has the capacity to induce cell proliferation by sustained activation of AKT signaling and suppression of the p53 family and Rb tumor suppressor proteins.
Materials and Methods
Cell lines. Transformation-competent NIH 3T3 mouse fibroblasts (13), RK3E rat kidney epithelial cells (14), and immortalized human astroglial cells (15) have been described. Human glioblastomas cell lines U87, LN229, and U118 and immortalized HEL lung fibroblasts were obtained from American Type Culture Collection (ATCC).
Primary human glioblastoma–derived cultures. In accordance with an Institutional Review Board protocol approved by California Pacific Medical Center, tissue samples obtained during surgery from patients diagnosed with glioblastoma were disrupted and cultured as neurospheres (16, 17). Neurosphere cultures were maintained in neural basal media (Invitrogen) supplemented every other day with N2 (Invitrogen), basic fibroblast growth factor, and epidermal growth factor receptor (EGF; 20 ng/mL each, Sigma). After 7 to 10 days of primary culture, neurospheres were dissociated and cultured on precoated glass coverslips for bromodeoxyuridine (BrdUrd) incorporation assays (20,000 cells/mL) or on 10-cm dishes (100,000 cells/mL) for fluorescence-activated cell sorting (FACS) analysis.
Recombinant IE1 expression. The complete open reading frame of human immediate early gene IE1 of HCMV AD169 strain contained in a 1.5-kbp SalI/BamHI fragment of pNEB193 (18) was directionally cloned under the transcriptional control of Moloney murine leukemia virus (MMLV) long terminal repeat (LTR) in XhoI/BamHI of LXSN retroviral expression vector (Clontech) to obtain L-IE1. Ten micrograms of recombinant L-IE1 or control LXSN plasmid DNA were transfected using standard calcium phosphate precipitation (13) in helper virus–free amphotropic Phoenix packaging cells to generate replication-deficient infectious retrovirus. Virions were harvested in serum-free cell supernatant and clarified from debris by centrifugation. Transformation-competent model cells or human fibroblasts and glioma cells were infected at similar titers of control LXSN or recombinant L-IE1 as determined by G418-resistant colony formation. Oncogenic properties were tested by primary focus formation of unselected cultures (13) and anchorage-independent growth in semisolid medium (19) of selected mass populations infected in parallel. Furthermore, selected mass populations consisting of at least 50 independent G418-resistant colonies were subjected to further biological characterization and protein analysis.
HCMV virus production. HCMV Towne strain was obtained from ATCC, propagated in HEL human embryonic lung fibroblasts for less than five passages, and harvested in serum-free cell supernatant. Virus was pelleted by sucrose gradient centrifugation at 80,000 × g and 4°C. Purified virus was resuspended in serum-free DMEM and stored at −80°. Mock controls were generated in parallel by conditioning and processing uninfected cultures identically. Human astroglial cells were infected at an approximate multiplicity of infection (MOI) of 5.
3-(4,5-Dimethylthiazol-2-yl)-2,5-diphenyltetrazolium bromide assay. Cell growth was assessed by the Vybrant 3-(4,5-dimethylthiazol-2-yl)-2,5-diphenyltetrazolium bromide (MTT) cell proliferation assay using a 96-well microplate format according to the manufacturer's recommendation. Cell lines were seeded in six replicate wells at 10,000 viable cells per well in phenol red–free growth medium and cultured for 48 h. Following MTT uptake over a period of 4 h, cells were lysed in SDS-HCl and absorbance was measured using a fluorescence microplate reader.
DNA synthesis and cell cycle analysis. DNA synthesis and cell cycle profiles were determined using a commercial FITC BrdUrd Flow Kit (BD PharMingen). Two-color flow cytometric analysis was facilitated by FITC-labeled anti-BrdUrd antibody for BrdUrd incorporation and by 7-amino-actinomycin D staining for cell cycle distribution. Cells were synchronized by serum deprivation for 48 h. To assess steady-state DNA synthesis and cell cycle profiles, cells were exposed to BrdUrd for 24 h in serum-free medium and processed as suggested by the manufacturer. Flow cytometric analysis was conducted at the Center for AIDS Research FACS core facility of the University of Alabama at Birmingham. For cell cycle analysis of primary glioblastoma multiforme (GBM) cultures, cells were depleted of serum and mitogens and infected with retroviral expression vectors 24 h later. After an additional 48 h, cells were processed for cell cycle analysis by fixation with 70% ethanol for 2 h and propidium iodide staining (0.1 mg/mL) for 30 min at room temperature (20). Flow cytometry was conducted at the core facility of the University of California at San Francisco.
Protein analysis. Cells were lysed following serum starvation or exponential growth in serum-containing medium as specified using StaphA buffer containing protease and phosphatase inhibitors. Protein lysates (5–25 μg) were electrophoresed by PAGE and immunoblotted onto polyvinylidene difluoride membranes essentially as described (21). Immunoblots were processed for chemiluminescent detection using peroxidase-coupled secondary goat anti-mouse or anti-rabbit antibody (West Femto, Pierce). Primary antibodies used were pCdc2Thr161, pCdc2Thr14/Tyr15, Cdc2, actin, p27, p53, p63, p73, Rb, pRbSer807/811, proliferating cell nuclear antigen (PCNA), phospho-extracellular signal–regulated kinase (ERK), pAKT, ERK, and AKT (Santa Cruz Biotechnology, Inc.); p21 (BD Biosciences); and anti-IE (Chemicon).
Statistical analysis. Statistical relevance of IE1-mediated growth and cell cycle effects was evaluated by a two-tailed t test using Prism4 GraphPad software. P < 0.05 was considered significant.
Results
To attain efficient, stable expression of immediate early gene product 1 (IE1) of HCMV in various cell types, fibroblasts, epithelial cells, and astroglial cells were infected with similar titers of helper virus–free, noninfectious virions of LXSN control vector or L-IE1 carrying the entire IE1 open reading frame under the transcriptional control of MMLV LTR sequences. Transduction efficiency of retroviral expression vectors was monitored on replicate plates by G418 resistance. Immunoblot analysis using HCMVIE1 Mab810 of selected mass populations consisting of >200 primary colony forming units showed robust, stable recombinant IE1 expression of infected human and rodent cells (Fig. 1). To estimate relative expression efficiency, recombinant IE1 levels were compared with IE1 expression 72 h following infection with native HCMV Towne virus at a MOI of 5 in the same cell lines. As shown in Fig. 1A, recombinant IE1 comigrated at 72 kDa with native IE1 originating from HCMV infection. Furthermore, recombinant IE1 expression was slightly above that of maximal native IE1 expression observed 72 h following HCMV infection in nonmalignant human astroglial cells (NHA) and U87 glioblastoma (Fig. 1A). Of note, at this time the IE2 splice variant at 80 kDa, which is not produced on recombinant expression of IE1 cDNA, was visualized in HCMV-infected samples. It was readily detectable in NHA cells (Fig. 1A) and on prolonged film exposure in U87 (data not shown).
Stable retroviral transduction of HCMV immediate early gene IE1 in fibroblasts, epithelial cells, and astroglial cells. Rodent and human cell lines were transduced with LXSN control and L-IE1 recombinant expression vector by infection with amphotropic helper virus–free retrovirus. Resistant mass populations consisting of >50 individual colonies were generated by G418 selection. A, immunoblot analysis using MAB810 specific for immediate early antigen (IE) of HCMV. Ten micrograms of lysate of recombinant expression sources were compared with cells 72 h following infection with native Towne strain of HCMV (MOI = 5). B, immunoblot analysis of 15-μg protein lysate using monoclonal antibody anti-IE (MAB810), anti-actin, or anti-PCNA.
Stable retroviral transduction of HCMV immediate early gene IE1 in fibroblasts, epithelial cells, and astroglial cells. Rodent and human cell lines were transduced with LXSN control and L-IE1 recombinant expression vector by infection with amphotropic helper virus–free retrovirus. Resistant mass populations consisting of >50 individual colonies were generated by G418 selection. A, immunoblot analysis using MAB810 specific for immediate early antigen (IE) of HCMV. Ten micrograms of lysate of recombinant expression sources were compared with cells 72 h following infection with native Towne strain of HCMV (MOI = 5). B, immunoblot analysis of 15-μg protein lysate using monoclonal antibody anti-IE (MAB810), anti-actin, or anti-PCNA.
In efforts to assess neoplastic transformation competence, IE1 was stably transduced in immortalized astroglial cells, NIH 3T3 fibroblasts, and RK3E rat kidney epithelial cells. At high recombinant IE1 expression levels illustrated in Fig. 1A and B, there was no distinct morphologic alteration in flat monolayers of these cell lines. IE1 did not induce focus formation of infected cells in unselected or selected cultures within 4 weeks, indicating absence of primary transforming activity. Moreover, selected mass populations did not exhibit colony formation in semisolid medium showing lack of anchorage-independent growth. Given the high sensitivity of NIH 3T3 and RK3E in detection of transforming properties, these findings established that direct oncogenic activity was not associated with IE1. To investigate biological effects in malignant glioma, IE1 was stably transduced into four human glioblastomas, including U251, LN229, U87, and U118, in addition to NHA nonmalignant human astrocytes and HEL lung fibroblasts. Recombinant IE1 expression was unequivocally robust, although relative IE1 expression in HEL fibroblasts seemed to be somewhat reduced (Fig. 1B). This finding was paralleled by a pronounced decrease in growth of IE1-transduced, but not control vector–transduced, HEL after 2 weeks of antibiotic selection. Based on relative intensity of actin, a slightly weaker IE1 signal in HEL seemed to be, in part, due to protein loading comparing control vector and L-IE1–transduced HEL cells (Fig. 1B). When the same lysates were analyzed for expression of proliferative cell nuclear antigen (PCNA), however, substantial reduction of steady-state levels relative to actin signal intensity indicated a reduced proliferative state of HEL following recombinant IE1 expression (Fig. 1B,, lanes 1 and 2). By comparison, proliferation seemed to be effective in all other cells including LXSN-transduced HEL cells based on relative PCNA expression and morphologic criteria. Moreover, a subtle increase in PCNA expression of U87 glioma cells was noted following IE1 transduction (Fig. 1B , lanes 7 and 8).
Based on these observations, we sought to substantiate the possibility of IE1 affecting the growth of malignant glioma cells. Human glioblastoma cell lines including U251, U87, U118, and LN229 were tested in MTT assays, in addition to NHA and HEL cells, to determine IE1-mediated growth properties. Comparing selected mass populations of L-IE1 to LXSN vector controls in serum-containing growth medium, recombinant IE1 expression resulted in significant growth inhibition of HEL lung fibroblasts and LN229 glioma (Fig. 2A). By contrast, proliferation was enhanced by IE1 in glioblastomas U87 and U118, whereas it did not elicit significant differences in growth rate of nonmalignant astrocytes NHA and malignant glioma U251 (Fig. 2A). During a period of 48 h, IE1 inhibited growth by 19% (P = 0.01) in HEL and 11% (P < 0.0001) in LN229 cells, whereas proliferation was augmented by 41% and 25% in U87 and U118 gliomas, respectively (P < 0.0001; Fig. 2B). These findings indicated that IE1 could differentially interfere with the proliferative state of glioblastomas resulting either in growth proliferation or growth arrest. To elucidate underlying mechanisms, we analyzed DNA synthesis and cell cycle distribution by BrdUrd incorporation and 7-amino-actinomycin D staining using flow cytometry. Cells were synchronized for 48 h, and base level cycling activity was determined in serum-free conditions. Enhanced mitogenesis was expected in U87 and U118 glioblastomas based on increased proliferation induced by IE1. Consistently, recombinant IE1 expression increased G2-M representation of U87 from 20% to 61% (P < 0.0001), paralleled by a reciprocal decrease of G0-G1 from 72% to 28% (P < 0.0001). The proportion of cells in S phase and BrdUrd incorporation were relatively low probably due to comparably high cycling activity. Nevertheless, an increase of S-phase cells by IE1 was significant (P = 0.0001), whereas augmented BrdUrd incorporation did not reach statistical significance (P = 0.057). By comparison, in U251 whose growth rate remained unaffected by IE1, a minor yet consistent increase of cells in all phases of the cell cycle might reflect an antiapoptotic effect of IE1 (Fig. 3A). By contrast, BrdUrd incorporation in LN229 glioma cells increased from 15% to 49% positive cells (P = 0.0003), establishing induction of DNA synthesis by IE1 (Fig. 3A). This finding was supported by a relative increase of cells in S phase (P < 0.0001). In comparison with 14% of LXSN control cells, 47% of IE1-transduced LN229 cells were in S phase (Fig. 3A). At the same time, the ratio of mitotic cells remained low, with 2% of total cells in G2-M (P = 0.8) in the presence or absence of IE1 (Fig. 3A). Correspondingly, the proportion of G0-G1 cells decreased from 81% in control cells to 45% on IE1 expression (P < 0.0001). These observations indicated that IE1 enhanced G1-S transition, which was ensued by a block of LN229 in late S phase or at early G2 (Fig. 3A). In NHA nonmalignant astroglial cells, however, BrdUrd incorporation was diminished (P = 0.002) by IE1 from 26% to 17% positive cells (Fig. 3A) and paralleled by a decrease of cells in S phase (P < 0.0001) from 25% to 16%. Simultaneously, the proportion of G0-G1 cells increased from 63% to 71% (P < 0.0001) with an insignificant increase (P = 0.06) of G2-M cells from 4% to 6% (Fig. 3A). Increase of G0-G1 and reciprocal decrease of S-phase fraction by IE1 indicated inhibition of G1-S transition in NHA, contrasting with neoplastic astroglial cells in which IE1 facilitated cell cycle progression. Although associated with growth proliferation in U87 and U118 glioma, IE1-mediated cell cycle entry resulted in S-G2 arrest and growth inhibition of LN229.
Growth proliferation or arrest of human astroglial cells by IE1. For each selected mass population, six replicate wells of 96-well microplates were seeded with 104 cells and analyzed by MTT incorporation following a 48-h growth period. A, fold changes above background. B, percent increase/decrease by IE1 relative to LXSN vector-transduced control. Statistical analysis was done by a two-tailed t test. P values of significant IE1-associated growth effects are indicated; ns, not significant. Observations were confirmed in at least two independent assays.
Growth proliferation or arrest of human astroglial cells by IE1. For each selected mass population, six replicate wells of 96-well microplates were seeded with 104 cells and analyzed by MTT incorporation following a 48-h growth period. A, fold changes above background. B, percent increase/decrease by IE1 relative to LXSN vector-transduced control. Statistical analysis was done by a two-tailed t test. P values of significant IE1-associated growth effects are indicated; ns, not significant. Observations were confirmed in at least two independent assays.
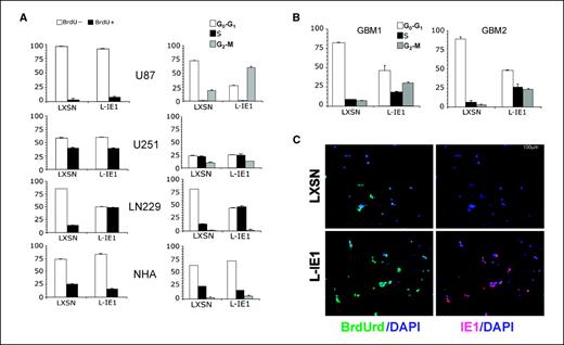
DNA synthesis and cell cycle distribution of glioma tumor cell lines and primary cultures in serum-free conditions. A, control vector– or IE1-transduced nonmalignant human astroglial cells NHA and glioblastomas U87, U251, and LN229 were synchronized by serum starvation for 48 h. Base-level DNA synthesis was measured by BrdUrd incorporation in duplicate (left) and cell cycle distribution by 7-amino-actinomycin D staining in triplicate (right) and analyzed in serum-free conditions by FACS analysis (y-axes: percent total cell number). IE1-mediated changes in BrdUrd incorporation were significant in LN229 and NHA but not U87 or U251. Cell cycle distribution was significantly altered in all four cell lines except G2-M of LN229 and NHA. B, cell cycle analysis of primary glioma cells. Primary glioma cultures (4 × 106 each) derived from two patients were synchronized in mitogen-free conditions for 24 h, transduced by retroviral infection with LXSN control or L-IE1 expression vectors, and subjected to FACS analysis following propidium iodide staining 48 h postinfection (y-axes: percent total cell number). IE1-induced reduction of G0-G1 and increased S and G2-M representation were statistically significant in both GBM1 and GBM2 primary glioma cells. C, immunocytochemical analysis of BrdUrd incorporation and IE1 expression by double immunofluorescence analysis. GBM1 and GBM2 primary glioma cells were pulsed for 30 min with BrdUrd following 72 h of mitogen depletion and 48 h after transduction with L-IE1 or LXSN control vector and processed for double immunofluorescence detection of BrdUrd (green; left) and IE1 (red; right). All nuclei were counterstained with 4′,6-diamidino-2-phenylindole (DAPI; blue). BrdUrd incorporation and IE1 transduction efficiency were quantitated as percentage of positive cells, counting 400 nuclei from representative fields in triplicate for each experimental condition under low power microscopy. Representative fields of GBM1 are depicted at higher magnification. Representative data of at least two independent experiments.
DNA synthesis and cell cycle distribution of glioma tumor cell lines and primary cultures in serum-free conditions. A, control vector– or IE1-transduced nonmalignant human astroglial cells NHA and glioblastomas U87, U251, and LN229 were synchronized by serum starvation for 48 h. Base-level DNA synthesis was measured by BrdUrd incorporation in duplicate (left) and cell cycle distribution by 7-amino-actinomycin D staining in triplicate (right) and analyzed in serum-free conditions by FACS analysis (y-axes: percent total cell number). IE1-mediated changes in BrdUrd incorporation were significant in LN229 and NHA but not U87 or U251. Cell cycle distribution was significantly altered in all four cell lines except G2-M of LN229 and NHA. B, cell cycle analysis of primary glioma cells. Primary glioma cultures (4 × 106 each) derived from two patients were synchronized in mitogen-free conditions for 24 h, transduced by retroviral infection with LXSN control or L-IE1 expression vectors, and subjected to FACS analysis following propidium iodide staining 48 h postinfection (y-axes: percent total cell number). IE1-induced reduction of G0-G1 and increased S and G2-M representation were statistically significant in both GBM1 and GBM2 primary glioma cells. C, immunocytochemical analysis of BrdUrd incorporation and IE1 expression by double immunofluorescence analysis. GBM1 and GBM2 primary glioma cells were pulsed for 30 min with BrdUrd following 72 h of mitogen depletion and 48 h after transduction with L-IE1 or LXSN control vector and processed for double immunofluorescence detection of BrdUrd (green; left) and IE1 (red; right). All nuclei were counterstained with 4′,6-diamidino-2-phenylindole (DAPI; blue). BrdUrd incorporation and IE1 transduction efficiency were quantitated as percentage of positive cells, counting 400 nuclei from representative fields in triplicate for each experimental condition under low power microscopy. Representative fields of GBM1 are depicted at higher magnification. Representative data of at least two independent experiments.
To rule out inadvertent effects of in vitro propagation of GBM cells prompting IE1-mediated mitogenicity, we investigated DNA synthesis and cell cycle distribution on transient IE1 expression in primary human GBM cultures derived from two distinct patients. The transduction efficiency 48 h following infection was estimated at ∼80% by immunofluorescence (Fig. 3C). Under serum- and mitogen-free conditions, transient expression of IE1 resulted in an increase of BrdUrd-positive cells by 30% (P = 0.004) or 20% (P = 0.001), respectively, as compared with LXSN-transduced controls (data not shown). Double immunofluorescence analysis indicated that the majority of BrdUrd-stained cells expressed IE1 (Fig. 3C). In parallel, DNA content analysis showed an increase in the S-phase fraction by 10% (P = 0.005) or 20% (P = 0.02), whereas G2-M representation increased by 24% (P = 0.0003) or 20% (P = 0.002), respectively. Conversely, the proportion of cells in G0-G1 was reduced by 36% (P = 0.02) and 39% (P = 0.003), respectively (Fig. 3B). Thus, IE1 promoted cell cycle entry, DNA synthesis, and cell cycle progression also in primary GBM cultures.
Based on evidence of IE1 affecting cell cycle entry, we investigated steady-state activity of Rb protein, which controls G1-S transition. Using a phosphorylation-specific antibody for Ser807 and Ser811, immunoblot analysis revealed increased Rb phosphorylation on IE1 expression at steady state in U251, LN229, U87, U118 gliomas and NHA (Fig. 4). Total Rb immunoblot analysis indicated similar Rb protein levels in control and IE1-transduced astroglial cells (Fig. 4). In HEL fibroblasts, Rb expression was decreased relative to actin loading control signals (Fig. 1), whereas phosphorylated Rb levels were comparable in control and IE1-transduced HEL cells at longer film exposure (data not shown). Recombinant IE1 expression did not alter low Rb protein or phosphorylation levels detectable at prolonged film exposure in RK3E epithelial cells (data not shown). Increased Rb phosphorylation on IE1 expression was also discerned by band shift in total Rb immunoblot analysis of U251, LN229, and U87 cells. In vector controls, Rb phosphorylation was already high in LN229 and U118 glioma cells, whereas induction by IE1 expression was most pronounced in U87, U251, and NHA cells (Fig. 4). Increased Rb phosphorylation was consistent with the ability of IE1 to advance transition through G1 and S phase in glioblastomas. Analysis of p34 M phase kinase by Western blotting indicated subtle increase in steady-state Cdc2 protein level following recombinant IE1 expression in U251, LN229, and U87 glioma cells, whereas it did not vary in U118, RK3E, and NHA cells. In the latter two cell lines, IE1 expression resulted in an increase of inhibitory steady-state phosphorylation of Cdc2 at Thr161 (Fig. 4). In HEL cells, a lower Cdc2 expression level was further reduced in IE1-transduced cells when standardized by respective actin signals (Figs. 1 and 4). Immunoblot analysis with a polyclonal p53 antibody recognized three specific bands of 53, 63, and 73 kDa, respectively (Fig. 4). Because the antiserum was raised against full-length p53, additional bands at 63 and 73 kDa might reflect cross-reactivity with p63 and p73 tumor suppressors that share extensive sequence homology with p53 and can trans-activate p53 target genes. In comparison with vector controls, p53-related proteins seemed to be variably up-regulated by stable IE1 expression including p63 and p73 in HEL, all three in U251, p63 in LN229, p53 in RK3E, as well as p53 and p63 in NHA cells. In U87 and U118 glioblastoma cell lines, IE1-mediated growth proliferation was paralleled by down-regulation of p53-related tumor suppressors. In U87, the decrease in p63 expression by IE1 was substantial and accompanied by reduction in p73 and p53, which were expressed at lower levels. U118 showed a reduction of p63 and p73, whereas p53 levels remained similar. Molecule-specific antibodies confirmed the effect of chronic IE1 expression on p63 and p73 protein levels (Fig. 4). These observations indicated that HCMV immediate early protein expression might differentially interfere with the control function of three related tumor suppressors of the p53 family including p53, p63, and p73 (Fig. 4).
IE1 affects steady-state activity of cell cycle regulatory proteins. Immunoblot analysis of 15-μg protein lysate determining Rb and M phase kinase Cdc2 phosphorylation and expression of the p53 family of tumor suppressor proteins including p53, p63, and p73 at steady state.
IE1 affects steady-state activity of cell cycle regulatory proteins. Immunoblot analysis of 15-μg protein lysate determining Rb and M phase kinase Cdc2 phosphorylation and expression of the p53 family of tumor suppressor proteins including p53, p63, and p73 at steady state.
To determine whether IE1 affected cytoplasmic signaling pathways controlling mitogenesis, we investigated the activity state of downstream effectors of the PI3K and RAS/mitogen-activated protein kinase (MAPK) cascades including AKT kinase and ERK, respectively. Immunoblot analysis with a phospho-AKT1/2/3 activation-specific antibody visualized three specific bands in the 60 to 70 kDa range, indicating distinct up-regulation of AKT signaling by IE1 in LN229, U87, and U118. Whereas an increase was subtle in U251 glioblastoma cells, IE1 also enhanced AKT signaling at steady state in nonmalignant RK3E epithelial cells and NHA astroglial cells (Fig. 5). In contrast, chronic AKT activity was considerably reduced by stable IE1 expression in HEL cells and associated with a pronounced growth arrest. Immunoblot analysis of total AKT1/2 protein revealed similar expression levels following LXSN or IE1 transduction. A slightly weaker total AKT1/2 signal in L-IE1–infected HEL cells was likely due to loading variability as indicated by the corresponding actin signals in Fig. 1. The minor reduction in total AKT signal, however, was not commensurate with a nearly complete abrogation of AKT activity in these cells (Fig. 5). Immunoblotting with an activation-specific phospho-ERK1/2 antibody showed steady-state enhancement of mitogen-activated protein kinase (MAPK) signaling by IE1 in LN229 and U118 glioblastomas as well as RK3E epithelial and NHA astroglial cells (Fig. 5). Relative to total p42 and p44 protein amounts, a significant change in MAPK activity was not discerned in the remaining cell lines. In particular, MAPK signaling did not seem to be significantly altered in HEL fibroblasts, in contrast to substantial inhibition of AKT signaling by IE1. In concert, these observations indicated diversity of HCMV in controlling mitogenic cellular signaling cascades. Short-term and transient activation of cellular tyrosine kinase signaling including PI3K/AKT recruitment during virus attachment and entry has previously been described. Here we showed that immediate early gene product IE1, which is essential for virus function and which is not expressed during the initial hours of infection, sustains increased MAPK and AKT signaling in different cell types.
Steady-state activation of cytoplasmic signaling cascades by IE1. Activity state of PI3K or MAPK targets was determined in growing mass populations of LXSN control vector and L-IE1–transduced cells by immunoblot analysis of 15-μg lysate using activation-specific antibodies to AKT1/2/3 or ERK1/2 and protein-specific antibodies to AKT1/2 or ERK1/2, respectively.
Steady-state activation of cytoplasmic signaling cascades by IE1. Activity state of PI3K or MAPK targets was determined in growing mass populations of LXSN control vector and L-IE1–transduced cells by immunoblot analysis of 15-μg lysate using activation-specific antibodies to AKT1/2/3 or ERK1/2 and protein-specific antibodies to AKT1/2 or ERK1/2, respectively.
To explore dependence of IE1 regulation on PI3K function, we determined the activity state of AKT signaling and cell cycle regulatory proteins in serum-free conditions in the presence of the PI3K inhibitor LY294002. Nonmalignant astrocytes NHA and four glioblastoma cell lines showed a variable extent of PI3K influencing their signaling behavior (Fig. 6). Increase of IE1-mediated AKT signaling in NHA seemed to be largely insensitive to PI3K inhibition, whereas it was abrogated by LY294002 in LN229. AKT phosphorylation of U251 in serum-free conditions was not notably increased by IE1 expression and by majority dependent on PI3K activity. The PI3K-independent fraction of AKT phosphorylation was increased in U87 and diminished in U118. At the same time, Rb phosphorylation in serum-free conditions was increased by IE1 in glioblastomas except U118. Its dependence on PI3K function varied. In U251, IE1-mediated Rb phosphorylation was blocked by PI3K inhibition, whereas induction of Rb phosphorylation by IE1 in LN229 and U87 was largely insensitive to PI3K inhibitor LY294002 (Fig. 6). Steady-state expression of cyclin-dependent kinase (CDK) inhibitor p27Kip inversely correlated with IE1-mediated S phase entry of astroglial cells. p27Kip expression was strongly or slightly up-regulated in NHA or U251, respectively, whereas it was reduced in LN229, U87, and U118 (Fig. 6). On the other hand, CDK inhibitor p21Waf expression was increased in cell lines lacking IE1-mediated proliferation including NHA, U251, and LN229, but not in U87 or U118. Modulation of CDK inhibitors might represent a direct effect of IE1 or indirect regulation by p53 family suppressor proteins. In any event, pleiotropic control function of IE1 on cytoplasmic signaling and cell cycle regulatory machinery provides a functional basis for distinct biological effects, including growth proliferation and arrest, on immortalized astroglial cells and various glioblastomas.
PI3K-independent activation of cell cycle regulatory proteins by IE1. Selected mass populations were synchronized for 48 h by serum starvation in the presence of 20 μmol/L LY294002 PI3K inhibitor or vehicle control during the second 24 h. Protein lysates (15 μg) were analyzed by immunoblotting for AKT and Rb phosphorylation or protein levels and expression of CDK inhibitors p27Kip and p21Waf, and standardized by actin signals as loading controls.
PI3K-independent activation of cell cycle regulatory proteins by IE1. Selected mass populations were synchronized for 48 h by serum starvation in the presence of 20 μmol/L LY294002 PI3K inhibitor or vehicle control during the second 24 h. Protein lysates (15 μg) were analyzed by immunoblotting for AKT and Rb phosphorylation or protein levels and expression of CDK inhibitors p27Kip and p21Waf, and standardized by actin signals as loading controls.
Discussion
In efforts to delineate a potential function of HCMV in the neoplastic process, we investigated biological properties emanating from its immediate early gene product IE1, which is a key regulator of virus replication and survival. Following stable recombinant expression at protein levels comparable to those observed on HCMV infection, IE1 lacked oncogenic properties in established transformation model cells of fibroblast or epithelial origin. Instead, we provide evidence here for IE1 to differentially affect the growth of human tumor cells resulting either in growth proliferation or arrest of different human glioblastoma cell lines. IE1 induced cytoplasmic mitogenic signaling pathways by up-regulation of AKT and MAPK activity. Furthermore, enhanced cell cycle entry and G1-S transition was associated with increased Rb phosphorylation resulting in functional down-regulation of its inhibitory constraint on cell cycle progression. Whereas increased IE1-mediated cycling activity resulted in growth proliferation of U87, augmented G1-S transition was ensued by growth arrest in LN229 glioblastoma. Enhanced proliferative activity of IE1 in U87 and U118 involved reduction in steady-state expression level of p53 family proteins including p53, p63, or p73. On the other hand, up-regulation in expression of one or more of p53 family suppressor proteins by IE1 was either accompanied by growth arrest in HEL and LN229 or lack of enhanced proliferation in U251 and NHA cells.
Induction of cell cycle entry and G1-S transition by IE1 might represent a key mechanism for productive infection and replication of HCMV in postmitotic target cells as the host cell replication machinery becomes available during S phase. Inhibition of Rb protein function is essential to facilitate G1-S transition. We showed the ability of IE1 to sustain suppression of Rb function by chronic up-regulation of Rb phosphorylation. Although inhibition of Rb function might be the result of stimulation of cytoplasmic mitogenic signaling pathways including AKT and MAPK by IE1, additional, more direct interference with Rb activity cannot be ruled out. Indeed, oncoproteins of small DNA tumor viruses including E1A of adenoviruses, E7 of human papilloma viruses, and large T antigen of polyoma viruses block Rb function by directly targeting the Rb protein (5, 8). In this context, it is noteworthy that IE1 did not enhance Rb phosphorylation in spite of stimulation of mitogenic signaling pathways in RK3E kidney epithelial cells that had been experimentally immortalized by E1A. By contrast, IE1 promoted Rb phosphorylation in normal human astrocytes that had previously been immortalized by E6 and E7 of human papilloma virus.
A differential response of glioblastoma cell lines to IE1 expression might be conditioned by prevalent genetic lesions in signaling and cell cycle regulatory proteins. For example, p53 is known to be mutated in three of four glioblastoma cell lines investigated here, whereas U87 is homozygous for the wild-type allele. On the other hand, U87, U118, and U251 harbor mutations in the PI3K antagonist PTEN with LN229 carrying the wild-type allele. Moreover, deletions of both CDK inhibitors p16 and p14ARF have been reported in all four glioblastoma cell lines studied here (22). Intriguingly, enhanced cell cycle entry, PI3K activity, and Rb hyperphosphorylation on IE1 expression mimick similar effects of a constitutively activated EGF receptor vIII in U87 cells (23). Thus, this viral protein, which is essential in the viral life cycle, seems to modulate the biological phenotype of glioblastoma cells by some of the same intracellular signals used by oncogenes. Our observations of IE1 inducing cell cycle entry and progression in two primary GBM cultures indicate that IE1-mediated mitogenicity is not restricted to tumor-derived cell lines and might represent a common property in glioblastoma cells. Whether increased cycling activity of glioma cells is a direct effect of IE1 or indirectly results from induction of cellular mitogen expression remains to be determined.
Although we did not find classic transforming activity associated with IE1, sustained expression of IE1 along with multiple other HCMV gene products that can inhibit cell apoptotic pathways (24–29) and promote neoplastic transformation (30) could greatly affect the oncogenic phenotype of tumor cells expressing such HCMV gene products. Given the fact that we and others showed expression of IE1 in human glioblastomas in vivo, these findings may have relevance to the pathogenesis of this malignancy.
Acknowledgments
Grant support: University of Alabama at Birmingham Specialized Program of Research Excellence program in brain cancer grant P50CA097247 and the Avon Breast Cancer Research Foundation (M.H. Kraus).
The costs of publication of this article were defrayed in part by the payment of page charges. This article must therefore be hereby marked advertisement in accordance with 18 U.S.C. Section 1734 solely to indicate this fact.
We thank G. Yancey Gillespie, Russ O. Pieper, and J. Michael Ruppert for providing U251 glioma, NHA immortalized human astrocytes, and RK3E epithelial cells, respectively; Don J. Diamond for kindly providing plasmid pNEB193 containing IE1 coding sequence; and Daniel Streblow for the polyclonal IE1 antibody.





