Abstract
Estrogens play a crucial role in the development of ovarian tumors; however, the signal transduction pathways involved in hormone action are still poorly defined. The orphan G protein–coupled receptor 30 (GPR30) mediates the nongenomic signaling of 17β-estradiol (E2) in a variety of estrogen-sensitive cancer cells through activation of the epidermal growth factor receptor (EGFR) pathway. Whether estrogen receptor α (ERα) also contributes to GPR30/EGFR signaling is less understood. Here, we show that, in ERα-positive BG-1 ovarian cancer cells, both E2 and the GPR30-selective ligand G-1 induced c-fos expression and estrogen-responsive element (ERE)-independent activity of a c-fos reporter gene, whereas only E2 stimulated an ERE-responsive reporter gene, indicating that GPR30 signaling does not activate ERα-mediated transcription. Similarly, both ligands up-regulated cyclin D1, cyclin E, and cyclin A, whereas only E2 enhanced progesterone receptor expression. Moreover, both GPR30 and ERα expression are required for c-fos stimulation and extracellular signal-regulated kinase (ERK) activation in response to either E2 or G-1. Inhibition of the EGFR transduction pathway inhibited c-fos stimulation and ERK activation by either ligand, suggesting that in ovarian cancer cells GPR30/EGFR signaling relays on ERα expression. Interestingly, we show that both GPR30 and ERα expression along with active EGFR signaling are required for E2-stimulated and G-1–stimulated proliferation of ovarian cancer cells. Because G-1 was able to induce both c-fos expression and proliferation in the ERα-negative/GPR30-positive SKBR3 breast cancer cells, the requirement for ERα expression in GPR30/EGFR signaling may depend on the specific cellular context of different tumor types. [Cancer Res 2007;67(4):1859–66]
Introduction
Ovarian cancer is the fourth leading cause of tumor death in Western countries and represents the most fatal gynecologic malignancy because the overall 5-year survival rate is only 10% to 20% (1, 2). Consequently, the identification of molecular targets would be useful to define pharmacologic interventions toward an improved outcome of patients with ovarian carcinoma.
Estrogens are major regulators of growth and differentiation in normal ovaries and also play an important role in the progression of ovarian cancer (reviewed in ref. 3 and references therein). Likewise, a marked proliferative response to estrogens was shown in ovarian surface epithelial cells representing the site of 90% of malignancies (4) and an increased risk of ovarian tumor was observed in postmenopausal women receiving estrogen replacement therapy (5–7). In line with the aforementioned observations, antiestrogenic treatments repressed the growth of ovarian carcinoma both in vitro and in vivo (8–11), and the aromatase inhibitor letrozole, which depletes the bioavailability of estrogens at tissue levels, showed clinical benefit in a subgroup of ovarian cancer patients (12, 13).
The biological effects of estrogens are classically mediated by the estrogen receptor (ER) α and ERβ, which function as hormone-inducible transcription factors binding to the estrogen-responsive element (ERE) located within the promoter region of target genes (14). In the normal ovary, the levels of ERβ are high and predominate over ERα, whereas an opposite pattern characterizes the development of ovarian cancer (reviewed in ref. 15 and references therein), which often expresses ERα levels similar to those found in breast carcinoma (16). It has been largely reported that ERα mediates the mitogenic action of estrogens in breast cancer by inducing a variety of genes involved in cell proliferation. In this respect, the estrogen-regulated proteins, such as pS2, progesterone receptor (PR), c-fos, and different cyclins (17, 18), have been identified as useful prognostic markers for predicting the responsiveness to antiestrogen therapy (16–18). As it concerns the ovary, the estrogen-driven growth of epithelial carcinoma tissues has been linked to ERα-mediated regulation of a plethora of genes involved in crucial cell function as recently shown by using microarray technology (19). Moreover, it should be taken into account that the levels of 17β-estradiol (E2) usually present at picomolar-nanomolar concentrations reach micromolar levels in the dominant follicle selected to ovulate (20–23). Consequently, the ovarian surface epithelium surrounding the ovary is exposed to elevated E2 levels that have been largely overlooked.
A large body of evidence has identified different mechanisms whereby membrane-initiated signaling involving growth factor receptor or membrane ERs mimics and/or contributes to the function of nuclear ERs (reviewed in refs. 24, 25 and references therein). Recent studies, including our own (26–32), have shown that the G protein–coupled receptor (GPCR), named GPR30, mediates the nongenomic signaling of E2 in a variety of estrogen-responsive cancer cells through activation of the epidermal growth factor receptor (EGFR) transduction pathway. On the other hand, considering that GPR30 binds most of ER ligands (29), thus far the contribution of ERα to GPR30/EGFR signaling in cancer cells has not been clearly assessed. Therefore, the recent identification of the first GPR30-selective ligand G-1 (26) has provided new opportunities to further differentiate between the functions of the ER family member and GPR30 in mediating the multifaceted mechanisms of estrogen action.
In the present study, we have ascertained the ability of G-1 to induce cell growth of E2-responsive ovarian cancer cells expressing ERα as well as of E2-responsive breast cancer cells not expressing ERα. We have also investigated the effect of G-1 on the induction of c-fos and other genes involved in the progression of cell cycle. We have found that G-1 induces the proliferation of both positive and negative ERα cancer cells. However, in ovarian tumor cells, ERα expression was required for cell proliferation as well as for c-fos stimulation and ERK activation, suggesting that the capacity of GPR30 to signal independently of ERα is a specific feature of ERα-negative tumors. By differentiating between the functions of ERα and GPR30, our data provide new insight into the mechanisms facilitating nongenomic estrogen signaling in different types of E2-responsive cancer cells.
Materials and Methods
Reagents. G-1 (1-[4-(6-bromobenzo[1,3]dioxol-5-yl)-3a,4,5,9b-tetrahydro-3H-cyclopenta[c] quinolin-8-yl]-ethanone) was kindly provided by ChemDiv, Inc. (San Diego, CA). E2, cycloheximide, wortmannin, LY 294,002, pertussis toxin, PD 98059, dexamethasone, progesterone, and 5α-dihydrotestosterone (DHT) were purchased from Sigma-Aldrich Corp. (Milan, Italy). ICI 182,780 was obtained from Tocris Chemicals (Bristol, United Kingdom), AG 1478 and AG 490 were purchased from Biomol Research Laboratories, Inc. (DBA, Milan, Italy), and PP2 was obtained from Calbiochem (VWR International, Milan, Italy). All compounds were solubilized in DMSO, except E2, PD 98059, and wortmannin, which were dissolved in ethanol.
Cell culture. Human BG-1 and 2008 ovarian cancer cells, MCF7, and MDA-MB-231 breast cancer cells were all maintained in DMEM without phenol red supplemented with 10% fetal bovine serum (FBS). SKBR3 breast cancer cells were maintained in RPMI 1640 without phenol red supplemented with 10% FBS. Cells were switched to medium without serum the day before experiments for immunoblots, reverse transcription-PCR (RT-PCR), and immunocytochemical staining.
Plasmids. The firefly luciferase reporter plasmid for ERα was XETL, which contains the ERE from the Xenopus vitellogenin A2 gene (nucleotides −334 to −289), the herpes simplex virus thymidine kinase promoter region (nucleotides −109 to +52), the firefly luciferase coding sequence, and the SV40 splice and polyadenylation sites from plasmid pSV232A/L-AA5′. Reporter plasmids for c-fos and its deletion mutant c-fosΔERE (which lacks the ERE sequence) encode −2.2 and −1,172 kb 5′ upstream fragments of human c-fos, respectively (gifts from K. Nose, Showa University, Tokyo, Japan). The reporter plasmid Gal4-luc was described together with the expression vectors for Gal4-Elk1 in our previous study (33). The Renilla luciferase expression vector pRL-TK (Promega, Milan, Italy) was used as a transfection standard.
Transfections and luciferase assays. Cells (1 × 105) were plated into 24-well dishes with 500 μL of regular growth medium per well the day before transfection. The medium was replaced with that lacking serum on the day of transfection, which was done using Fugene 6 reagent as recommended by the manufacturer (Roche Diagnostics, Milan, Italy) with a mixture containing 0.5 μg of reporter plasmid, 0.1 μg of effector plasmid (where applicable), and 5 ng of pRL-TK. After 4 h, the serum-free medium containing the indicated treatment was renewed and then cells were incubated for ∼18 h. Luciferase activity was measured with the Dual Luciferase kit (Promega) according to the manufacturer's recommendations. Firefly luciferase values were normalized to the internal transfection control provided by the Renilla luciferase activity. The normalized relative light unit values obtained from untreated cells were set as 1-fold induction on which the activity induced by treatments was calculated.
Western blotting. Cells were grown in 10-cm dishes, exposed to ligands, and then lysed in 500 μL of 50 mmol/L HEPES (pH 7.5), 150 mmol/L NaCl, 1.5 mmol/L MgCl2, 1 mmol/L EGTA, 10% glycerol, 1% Triton X-100, 1% SDS, a mixture of protease inhibitors containing 1 mmol/L aprotinin, 20 mmol/L phenylmethylsulfonyl fluoride, and 200 mmol/L sodium orthovanadate. Protein concentration was determined using Bradford reagent according to the manufacturer's recommendations (Sigma-Aldrich). Equal amounts of whole protein extract were resolved on a 10% SDS-polyacrylamide gel, transferred to a nitrocellulose membrane (Amersham Biosciences, Milan, Italy), probed overnight at 4°C with the antibody against ERα (F-10), c-fos, GPR30, β-actin (all purchased from Santa Cruz Biotechnology, DBA, Milan, Italy), ERβ (Serotec, Oxford, United Kingdom) phosphorylated ERK1/2, and ERK2 (Cell Signaling Technology, Inc., Celbio, Milan, Italy), and then revealed using the enhanced chemiluminescence system (Amersham Biosciences).
Reverse transcription-PCR. The evaluation of gene expression was done by semiquantitative RT-PCR as we have described previously (34). For c-fos, cyclin A, cyclin D1, pS2, PR, and the acidic ribosomal phosphoprotein P0 (36B4), which was used as a control gene, the primers were 5′-AGAAAAGGAGAATCCGAAGGGAAA-3′ (c-fos forward) and 5′-ATGATGCTGGGACAGGAAGTC-3′ (c-fos reverse), 5′-ACACCTTGCCTGAAGTTTCG-3′ (PR forward) and 5′-CTGTCCTTTTCTGGGGGACT-3′ (PR reverse), 5′-TTCTATCCTAATACCATCGACG-3′ (pS2 forward) and 5′-TTTGAGTAGTCAAAGTCAGAGC-3′ (pS2 reverse), 5′-GCCATTAGTTTACCTGGACCCAGA-3′ (cyclin A forward) and 5′-CACTGACATGGAAGACAGGAACCT-3′ (cyclin A reverse), 5′-TCTAAGATGAAGGAGACCATC-3′ (cyclin D1 forward) and 5′-GCGGTAGTAGGACAGGAAGTTGTT-3′ (cyclin D1 reverse), 5′-CCTGACTATTGTGTCCTGGC-3′ (cyclin E forward) and 5′-CCCGCTGCTCTGCTTCTTAC-3′ (cyclin E reverse), and 5′-CTCAACATCTCCCCCTTCTC-3′ (36B4 forward) and 5′-CAAATCCCATATCCTCGTCC-3′ (36B4 reverse) to yield products respectively of 420, 196, 210, 354, 354, 488, and 408 bp, with 20 PCR cycles for c-fos, PR, pS2, cyclin A, and cyclin E and 15 PCR cycles for both cyclin D1 and 36B4.
Antisense oligodeoxynucleotide experiments. Antisense oligodeoxynucleotides were purchased from MWG/M-Medical (Milan, Italy) and synthesized as described previously (35). The oligonucleotides used were 5′-TTGGGAAGTCACATCCAT-3′ for GPR30, 5′-GACCATGACCATGACCCT-3′ for ERα, 5′-CATCACAGCAGGGCTATA-3′ for ERβ, and 5′-GATCTCAGCACGGCAAAT-3′ for the scrambled control. For antisense experiments, a concentration of 200 nmol/L of the indicated oligonucleotides was transfected using Fugene 6 reagent as recommended by the manufacturer for 6 to 8 h before treatment with ligands.
Immunocytochemical staining. Cells were treated as indicated and then fixed in fresh paraformaldehyde (2% for 30 min). After paraformaldehyde removal, hydrogen peroxide (3% in methanol for 30 min) was used to inhibit endogenous peroxidase activity. Cells were then incubated with normal horse serum (10% for 30 min) to block the nonspecific binding sites. Immunocytochemical staining was done using as the primary antibody a mouse monoclonal immunoglobulin G (IgG) generated against ERα (F-10; 1:50 overnight at 4°C). A biotinylated horse anti-mouse IgG (1:600 for 60 min at room temperature) was applied as the secondary antibody (Vector Laboratories, Burlingame, CA). Subsequently, the amplification of avidin-biotin-horseradish peroxidase complex (1:100 for 30 min at room temperature; Vector Laboratories) was carried out and 3,3′-diaminobenzidine tetrachloride dihydrate (Vector Laboratories) was used as a detection system. Cells were rinsed after each step with TBS [0.05 mol/L Tris-HCl plus 0.15 mol/L NaCl (pH 7.6)] containing 0.05% Triton X-100. In control experiments, cells were processed replacing the primary antibody with mouse serum (Dako S.p.A., Milan, Italy) or using a primary antibody preabsorbed (48 h at 4°C) with an excess of purified ERα protein (M-Medical).
Proliferation assays. For quantitative proliferation assays, 10,000 cells were seeded in 24-well plates in regular growth medium. Cells were washed once they had attached and then incubated in medium containing 2.5% charcoal-stripped FBS with the indicated treatments; medium was renewed every 2 days (with treatments) and cells were trypsinized and counted in a hemocytometer on day 6. A concentration of 200 nmol/L of the indicated antisense oligodeoxynucleotides was transfected using Fugene 6 reagent as recommended by the manufacturer for 6 h before treatments, transfections, and treatments were renewed every 2 days.
Statistical analysis. Statistical analysis was done using ANOVA followed by Newman-Keuls' testing to determine differences in means. P < 0.05 was considered as statistically significant.
Results
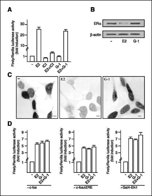
G-1 does not activate ERα but induces the transcription of c-fos promoter constructs. BG-1 cells derived from a solid tumor tissue of a patient with stage III ovarian adenocarcinoma express clinically relevant levels of ERα but lack ERβ, consistent with the well-known receptor expression patterns found in primary ovarian tumors (15, 36). To better understand the molecular mechanisms involved in the proliferative action of estrogens in the ovary, we first evaluated the ability of E2 and G-1 to activate a transiently transfected ER reporter gene in BG-1 cells, which were used as a model for ovarian cancer. The exposure to 100 nmol/L E2 induced a strong ERα transactivation, which was no longer observed in the presence of 10 μmol/L of the ER antagonist ICI 182,780 (Fig. 1A). In contrast, treatments with 100 nmol/L G-1 and even concentrations ranging from 1 nmol/L to 10 μmol/L (data not shown) failed to stimulate luciferase expression or to block that observed on addition of E2 (Fig. 1A), consistent with the recent observation that G-1 is neither an agonist nor an antagonist for ERα (26). Considering that the down-regulation of ERα protein levels induced by an agonist has been considered an additional hallmark of receptor activation (37), we investigated whether the expression of ERα could be modulated by E2 and G-1 in BG-1 cells. As documented by Western blot analysis, the levels of ERα were robustly down-regulated in the presence of 100 nmol/L E2, whereas the same amount of G-1 did not show any modulatory effect on ERα protein content (Fig. 1B). To confirm the aforementioned observation using a different assay, we did an immunocytochemical study treating BG-1 cells with 100 nmol/L of E2 and G-1. The expression of ERα was again substantially reduced only by E2 (Fig. 1C), further ruling out the potential of G-1 to trigger ERα-mediated activity. Because our report and previous reports by others (26–32) have shown that GPR30 participates in biochemical as well as in biological responses elicited by estrogens in hormone-sensitive tumor cells, we evaluated whether its specific ligand G-1 could activate a transiently transfected full-length human c-fos promoter (−2.2 kb), which contains several target sequences responding to a variety of extracellular signals (38). Interestingly, G-1 transactivated c-fos similar to E2 and the same transcriptional response was still observed using a c-fos mutant lacking the ERE sequences (−1,172 bp; Fig. 1D). Nevertheless, we did not observe any synergism between E2 and G-1 on the c-fos promoter constructs used (Fig. 1D). As the ternary complex factor member Elk1 is crucial for the ERK-dependent activation of the c-fos gene promoter (39), we investigated whether G-1 and E2 could induce the Elk1-mediated transcriptional activity in BG-1 cells. Each compound activated Elk1 in the context of a Gal4 fusion protein; however, the transcriptional response was not substantially enhanced by E2 in combination with G-1 (Fig. 1D), suggesting that E2 and G-1 act through the same signal transduction pathway.
The specific GPR30 ligand G-1 does not activate ERα but induces the transcription of c-fos promoter constructs. A, BG-1 cells were transfected with the ER luciferase reporter plasmid XETL and treated with 100 nmol/L of E2 and G-1 and 10 μmol/L of the ER antagonist ICI 182,780 (ICI). The luciferase activities were normalized to the internal transfection control, and values of cells receiving vehicle (−) were set as 1-fold induction on which the activity induced by treatments was calculated. Columns, mean of three independent experiments done in triplicate; bars, SD. B, immunoblots of ERα from BG-1 cells. Cells were treated with vehicle (−) or 100 nmol/L of E2 and G-1 for 24 h. β-Actin serves as loading control. C, ERα immunodetection in BG-1 cells. Cells were treated with vehicle (−) or 100 nmol/L of E2 and G-1 for 2 h. Each experiment is representative of at least 10 tests. Bar, 5 μm. D, transcriptional activation of c-fos promoter constructs and Gal4-Elk1 by E2 and G-1 in BG-1 cells. The luciferase reporter plasmid c-fos encoding a −2.2-kb-long upstream region of human c-fos, the deletion mutant c-fosΔERE lacking the ERE sequence and encoding a −1,172 bp upstream fragment of human c-fos, and the luciferase reporter plasmid for the fusion protein consisting of Elk1 and the Gal4 DNA-binding domain were transfected in BG-1 cells treated with vehicle (−) or 100 nmol/L of E2 and G-1. The luciferase values were standardized to the internal transfection control, and values of cells receiving vehicle were set as 1-fold induction on which the activity induced by treatments was calculated. Columns, mean of three independent experiments done in triplicate; bars, SD.
The specific GPR30 ligand G-1 does not activate ERα but induces the transcription of c-fos promoter constructs. A, BG-1 cells were transfected with the ER luciferase reporter plasmid XETL and treated with 100 nmol/L of E2 and G-1 and 10 μmol/L of the ER antagonist ICI 182,780 (ICI). The luciferase activities were normalized to the internal transfection control, and values of cells receiving vehicle (−) were set as 1-fold induction on which the activity induced by treatments was calculated. Columns, mean of three independent experiments done in triplicate; bars, SD. B, immunoblots of ERα from BG-1 cells. Cells were treated with vehicle (−) or 100 nmol/L of E2 and G-1 for 24 h. β-Actin serves as loading control. C, ERα immunodetection in BG-1 cells. Cells were treated with vehicle (−) or 100 nmol/L of E2 and G-1 for 2 h. Each experiment is representative of at least 10 tests. Bar, 5 μm. D, transcriptional activation of c-fos promoter constructs and Gal4-Elk1 by E2 and G-1 in BG-1 cells. The luciferase reporter plasmid c-fos encoding a −2.2-kb-long upstream region of human c-fos, the deletion mutant c-fosΔERE lacking the ERE sequence and encoding a −1,172 bp upstream fragment of human c-fos, and the luciferase reporter plasmid for the fusion protein consisting of Elk1 and the Gal4 DNA-binding domain were transfected in BG-1 cells treated with vehicle (−) or 100 nmol/L of E2 and G-1. The luciferase values were standardized to the internal transfection control, and values of cells receiving vehicle were set as 1-fold induction on which the activity induced by treatments was calculated. Columns, mean of three independent experiments done in triplicate; bars, SD.
G-1 and E2 induce the mRNA expression of c-fos and other estrogen target genes. It has been widely shown that the expression of the c-fos gene is rapidly induced by a variety of extracellular stimuli (27, 31, 40, 41). To evaluate whether G-1 and E2 could up-regulate c-fos along with other well-known estrogen target genes in BG-1 cells, we did semiquantitative RT-PCR experiments comparing mRNA levels after standardization with a housekeeping gene encoding the ribosomal protein 36B4. Of note, a short treatment (1 h) with 100 nmol/L of E2 and G-1 enhanced c-fos levels, which were still evident after a 24-h exposure to E2 (Fig. 2A and B). The expression of pS2, cyclin A, and cyclin E was stimulated by both E2 and G-1 after 24 h of treatment (Fig. 2A and B), whereas the levels of cyclin D1 increased either at short or prolonged exposure to both compounds (Fig. 2A and B). In contrast, the expression of PR was up-regulated only by E2 at both times of observation, indicating that an E2-activated ERα-dependent mechanism is involved in the regulation of this gene. To further support this finding, we turned to the SKBR3 cells, which do not express detectable amounts of ERs (27). As shown in Fig. 2C and D, E2 failed to regulate PR, whereas both E2 and G-1 retained the ability to induce c-fos expression, which we previously showed to be dependent on GPR30 expression (27). Next, no synergism between E2 and G-1 was observed in the regulation of any of the genes studied in BG-1 or SKBR3 cells (data not shown).
mRNA expression of estrogen target genes in BG-1 and SKBR3 cells. The expression of c-fos, PR, pS2, cyclin A, cyclin D1, and cyclin E was evaluated as indicated by semiquantitative RT-PCR in cells treated for 1 h (A and C) and 24 h (B and D) with vehicle (−) or 100 nmol/L of E2 and G-1; the housekeeping gene 36B4 was determined as a control. Columns, mean of three independent experiments after densitometry and correction for 36B4 expression; bars, SD. ○, □, •, ▪, ◊, and ⧫, P < 0.05, for cells receiving vehicle (−) versus treatments.
mRNA expression of estrogen target genes in BG-1 and SKBR3 cells. The expression of c-fos, PR, pS2, cyclin A, cyclin D1, and cyclin E was evaluated as indicated by semiquantitative RT-PCR in cells treated for 1 h (A and C) and 24 h (B and D) with vehicle (−) or 100 nmol/L of E2 and G-1; the housekeeping gene 36B4 was determined as a control. Columns, mean of three independent experiments after densitometry and correction for 36B4 expression; bars, SD. ○, □, •, ▪, ◊, and ⧫, P < 0.05, for cells receiving vehicle (−) versus treatments.
Transduction pathways involved in the up-regulation of c-fos protein levels exerted by G-1 and E2. We have previously shown that, in hormone-sensitive tumor cells, the E2-dependent induction of c-fos requires GPR30 expression and activity as well as EGFR-mediated signaling (27, 31, 32). Therefore, we asked whether G-1–dependent activation of c-fos requires both ERα- and GPR30-mediated signaling. As shown in Fig. 3A, either the ER antagonist ICI 182,780 or the GPCR inhibitor pertussis toxin reduced the induction of c-fos obtained on addition of 100 nmol/L of E2 and G-1 for 2 h, suggesting that both (receptor mediated) transduction mechanisms are required for the effect of each ligand. However, pertussis toxin lowered the induction of c-fos on G-1 more effectively than on E2, indicating that E2 may also lead to c-fos up-regulation through a GPR30-independent pathway as previously proposed (27). Furthermore, the stimulation of c-fos by both G-1 and E2 was equally abrogated by the EGFR kinase inhibitor tyrphostin AG 1478, the mitogen-activated protein kinase (MAPK) inhibitor PD 98059, and the Src family tyrosine kinase inhibitor PP2 but not using the phosphatidylinositol 3-kinase (PI3K) inhibitor wortmannin (Fig. 3B and C), suggesting that both ligands signal through the EGFR/ERK signaling pathway. Moreover, steroids, such as DHT, progesterone, and dexamethasone, did not increase c-fos protein levels (Fig. 3D), revealing that a ligand specificity is required for the regulation of c-fos in ovarian cancer cells. To further assess the role of ERα and GPR30 on the action elicited by E2 and G-1, we analyzed the response of c-fos to both compounds in the absence of either ERα or GPR3O expression. As shown in Fig. 4A, both antisense oligonucleotides for ERα (ERα/AS-ODN) and GPR30 (GPR30/AS-ODN) turned down the increase of c-fos induced by E2 and G-1, although each oligonucleotide selectively silenced only the expression of the specific oligonucleotide target sequence (Fig. 4B and C). These observations corroborate the results shown in Fig. 3A and indicate that ERα and GPR30 are mutually required for the enhancement of c-fos induced by cognate ligands. Moreover, the rapid activation of ERK1/2 on addition of 100 nmol/L of E2 and G-1 was abrogated by both antisense oligonucleotides (Fig. 5A), in line with recent results obtained using only E2 (42) but in contrast to other findings (43). Next, the inhibitors of EGFR signaling, such as AG 1478, PD 98059, and PP2, prevented ERK1/2 activation by E2 and G-1 (Fig. 5B), thus eliciting a repressive action similar to that observed for c-fos up-regulation by ligands. Together with results evidenced in Fig. 3A and B, these observations suggest that, in ovarian cancer cells, both ERα and GPR30 are necessary for activating EGFR/ERK signaling and the subsequent induction of c-fos in response to E2 and G-1.
Immunoblots of c-fos from BG-1 cells. A, cells were treated for 2 h with vehicle (−) or 100 nmol/L of E2 and G-1 and in combination with 10 μmol/L ICI 182,780 or 100 ng/mL of G protein inhibitor pertussis toxin (PT). B, cells were treated for 2 h with vehicle (−) or 100 nmol/L of E2 and G-1 and in combination with 10 μmol/L of EGFR kinase inhibitor tyrphostin AG 1478 or 10 μmol/L of MAPK/ERK kinase (MEK) inhibitor PD 98059 (PD). C, cells were treated for 2 h with vehicle (−) or 100 nmol/L of E2 and G-1 and in combination with 10 μmol/L of Src family tyrosine kinase inhibitor PP2 or 10 μmol/L of PI3K inhibitor wortmannin (WM). D, cells were treated for 2 h with vehicle (−) or 100 nmol/L of E2, G-1, DHT, progesterone (PRG), and dexamethasone (DEX). β-Actin serves as a loading control.
Immunoblots of c-fos from BG-1 cells. A, cells were treated for 2 h with vehicle (−) or 100 nmol/L of E2 and G-1 and in combination with 10 μmol/L ICI 182,780 or 100 ng/mL of G protein inhibitor pertussis toxin (PT). B, cells were treated for 2 h with vehicle (−) or 100 nmol/L of E2 and G-1 and in combination with 10 μmol/L of EGFR kinase inhibitor tyrphostin AG 1478 or 10 μmol/L of MAPK/ERK kinase (MEK) inhibitor PD 98059 (PD). C, cells were treated for 2 h with vehicle (−) or 100 nmol/L of E2 and G-1 and in combination with 10 μmol/L of Src family tyrosine kinase inhibitor PP2 or 10 μmol/L of PI3K inhibitor wortmannin (WM). D, cells were treated for 2 h with vehicle (−) or 100 nmol/L of E2, G-1, DHT, progesterone (PRG), and dexamethasone (DEX). β-Actin serves as a loading control.
GPR30 and ERα antisense oligonucleotides abrogate the up-regulation of c-fos induced by E2 and G-1 in BG-1 cells. A, cells transfected with control scrambled (CS-ODN), GPR30 (GPR30/AS-ODN), or ERα (ERα/AS-ODN) antisense oligonucleotides were treated with 100 nmol/L of E2 and G-1. B, immunoblots showing GPR30 and ERα expression from cells transfected with control scrambled or GPR30 antisense oligonucleotides. C, immunoblots showing GPR30 and ERα expression from cells transfected with control scrambled or ERα antisense oligonucleotides. β-Actin serves as a loading control.
GPR30 and ERα antisense oligonucleotides abrogate the up-regulation of c-fos induced by E2 and G-1 in BG-1 cells. A, cells transfected with control scrambled (CS-ODN), GPR30 (GPR30/AS-ODN), or ERα (ERα/AS-ODN) antisense oligonucleotides were treated with 100 nmol/L of E2 and G-1. B, immunoblots showing GPR30 and ERα expression from cells transfected with control scrambled or GPR30 antisense oligonucleotides. C, immunoblots showing GPR30 and ERα expression from cells transfected with control scrambled or ERα antisense oligonucleotides. β-Actin serves as a loading control.
ERK1/2 phosphorylation in BG-1 cells. A, cells transfected with control scrambled (CS-ODN), GPR30 (GPR30/AS-ODN), or ERα (ERα/AS-ODN) antisense oligonucleotides were treated for 5 min with vehicle (−) or 100 nmol/L of E2 and G-1. B, cells were treated for 5 min with vehicle (−) or 100 nmol/L of E2 and G-1 and in combination with 10 μmol/L of EGFR kinase inhibitor tyrphostin AG 1478, 10 μmol/L of MEK inhibitor PD 98059, or 10 μmol/L of Src family tyrosine kinase inhibitor PP2.
ERK1/2 phosphorylation in BG-1 cells. A, cells transfected with control scrambled (CS-ODN), GPR30 (GPR30/AS-ODN), or ERα (ERα/AS-ODN) antisense oligonucleotides were treated for 5 min with vehicle (−) or 100 nmol/L of E2 and G-1. B, cells were treated for 5 min with vehicle (−) or 100 nmol/L of E2 and G-1 and in combination with 10 μmol/L of EGFR kinase inhibitor tyrphostin AG 1478, 10 μmol/L of MEK inhibitor PD 98059, or 10 μmol/L of Src family tyrosine kinase inhibitor PP2.
G-1 and E2 stimulate the proliferation of the ovarian BG-1 and 2008 tumor cells and the breast SKBR3 carcinoma cells. The aforementioned findings were recapitulated in a more complex physiologic response, such as cell proliferation. In BG-1 cells, the growth-stimulatory effects induced by G-1 and E2 were abolished by the EGFR inhibitor AG 1478, the MAPK inhibitor PD 98059, and the Src kinase inhibitor PP2 (Fig. 6A), establishing that the EGFR/ERK signaling pathway mediates the stimulatory action of both ligands. Moreover, the abrogation of ERα or GPR30 expression also abrogated the E2-stimulated and G-1–stimulated cell growth (Fig. 6A). Similar results were also obtained using a different ovarian cancer cell line, named 2008 (Fig. 6B), which expresses the same receptor pattern of BG-1 cells (44). Altogether, these findings suggest that both ERα and GPR30 are required for proliferation of ovarian cancer cells in response to either E2 or G-1. Because the effect of both ligands on cell growth as well as on c-fos induction was abrogated by inhibition of EGFR kinase activity or its downstream effectors, our results also indicate that both ERα and GPR30 are mutually necessary to signal proliferation of ovarian cancer cells through the EGFR/ERK transduction pathway. However, the results shown in Fig. 2C and D show that G-1 is able to up-regulate c-fos in ER-negative SKBR3 cells. Besides, it has been previously reported that E2 does induce ERK activation in SKBR3 cells (27). Therefore, we investigated the ability of ligands to stimulate SKBR3 cell proliferation. As shown in Fig. 6C, 100 nmol/L of E2 and G-1 promoted SKBR3 cell growth, which was abolished by AG 1478, PD 98059, and PP2 or by abrogation of GPR30 expression (Fig. 6C). To rule out the possibility that SKBR3 cells expressed undetectable levels of ERs sufficient to signal cell growth, we assessed ligand-induced proliferation in the presence of ERα and ERβ antisense oligonucleotides. As evidenced in Fig. 6D, the transfection of either ERα and ERβ antisense oligonucleotides at a concentration able to abrogate the target receptor expression respectively in MCF7 and MDA-MB-231 breast cancer cells had no effect on SKBR3 cell growth, establishing in this cellular context that GPR30 is sufficient to signal E2-induced proliferation. Cumulatively, these data indicate that, although ERα is required for the G-1/GPR30 signaling pathway in ovarian cancer cells, GPR30 may induce cell growth independently of ERα expression depending on the tumor type.
E2 and G-1 stimulate the proliferation of the ovarian BG-1 and 2008 tumor cells and the breast SKBR3 carcinoma cells. BG-1 cells (A), 2008 cells (B), and SKBR3 cells (C) were treated with vehicle (−) or 100 nmol/L of E2 and G-1 in medium containing 2.5% charcoal-stripped FBS (medium was refreshed and treatments were renewed every 2 d) and then counted on day 6. Cells cultured in the above experimental conditions were also treated with vehicle or 100 nmol/L of E2 and G-1 in combination with 10 μmol/L of EGFR kinase inhibitor tyrphostin AG 1478, 10 μmol/L of MEK inhibitor PD 98059, and 10 μmol/L of Src family tyrosine kinase inhibitor PP2 and counted on day 6. Proliferation of cells receiving vehicle was set as 100% on which cell growth induced by treatments was calculated. Columns, mean of three independent experiments done in triplicate; bars, SD. BG-1 cells (A), 2008 cells (B), and SKBR3 cells (C and D) were transfected as indicated with control scrambled (CS-ODN), GPR30 (GPR30/AS-ODN), ERα (ERα/AS-ODN), or ERβ (ERβ/AS-ODN) antisense oligonucleotides and treated with vehicle (−) or 100 nmol/L of E2 and G-1. Transfection and treatments were renewed every 2 d and then cells were counted on day 6. Proliferation of cells receiving vehicle was set as 100% on which cell growth induced by treatments was calculated. Columns, mean of three independent experiments done in triplicate; bars, SD. Efficacy of oligonucleotide silencing was ascertained by specific immunoblots also using MCF7 and MDA-MB-231 breast cancer cells.
E2 and G-1 stimulate the proliferation of the ovarian BG-1 and 2008 tumor cells and the breast SKBR3 carcinoma cells. BG-1 cells (A), 2008 cells (B), and SKBR3 cells (C) were treated with vehicle (−) or 100 nmol/L of E2 and G-1 in medium containing 2.5% charcoal-stripped FBS (medium was refreshed and treatments were renewed every 2 d) and then counted on day 6. Cells cultured in the above experimental conditions were also treated with vehicle or 100 nmol/L of E2 and G-1 in combination with 10 μmol/L of EGFR kinase inhibitor tyrphostin AG 1478, 10 μmol/L of MEK inhibitor PD 98059, and 10 μmol/L of Src family tyrosine kinase inhibitor PP2 and counted on day 6. Proliferation of cells receiving vehicle was set as 100% on which cell growth induced by treatments was calculated. Columns, mean of three independent experiments done in triplicate; bars, SD. BG-1 cells (A), 2008 cells (B), and SKBR3 cells (C and D) were transfected as indicated with control scrambled (CS-ODN), GPR30 (GPR30/AS-ODN), ERα (ERα/AS-ODN), or ERβ (ERβ/AS-ODN) antisense oligonucleotides and treated with vehicle (−) or 100 nmol/L of E2 and G-1. Transfection and treatments were renewed every 2 d and then cells were counted on day 6. Proliferation of cells receiving vehicle was set as 100% on which cell growth induced by treatments was calculated. Columns, mean of three independent experiments done in triplicate; bars, SD. Efficacy of oligonucleotide silencing was ascertained by specific immunoblots also using MCF7 and MDA-MB-231 breast cancer cells.
Discussion
Ovarian surface epithelial cells, which represent the site of 90% of malignancies, show a striking proliferative response to estrogens (4). As it concerns ERα, its expression in ovary tumors has been associated with an increased rate of cell proliferation and a less favorable prognosis (45) contrary to that reported in breast cancer (46).
A wide number of studies have established that estrogens drive cancer cell growth not only by activating the transcriptional function of ERs but also by initiating nongenomic EGFR-dependent signaling pathways consisting in either ERK or AKT activation (14, 24). Recent studies have shown that, in breast cancer cells (27) as well as in endometrial cancer cells (31) and even in thyroid carcinoma cells (32), the nongenomic signaling triggered by E2 relays on expression and activity of GPR30, which in turn activates the EGFR signaling pathway (30). Whether E2 acts on the EGFR/ERK transduction pathway only through GPR30 binding or also through ERα binding is less clear because E2 binds to both receptors although with different affinity (28, 29). In the present article, by using either E2 or the selective GPR30 ligand G-1, we have determined the specificity of each signaling receptor in mediating E2 responsiveness of ovarian cancer cells. First, we show that both ligands induce the expression of c-fos, pS2, and cyclins A, D1, and E, whereas only E2 modulates ERα-dependent transcription and PR expression (Figs. 1 and 2). In addition, both ligands stimulate the proliferation of two different ovarian cancer cell lines in an EGFR-dependent fashion, suggesting that, as in breast cancer cells, GPR30 is part of the E2 nongenomic signaling pathway. Furthermore, two lines of evidence indicate that both ERα and GPR30 are mutually required for E2 and G-1 pleiotropic effects: (a) c-fos up-regulation by each ligand is sensitive to both ICI 182,780 and pertussis toxin (Fig. 3) and (b) abrogation of ERα and GPR30 expression by specific antisense oligonucleotides abolishes c-fos stimulation as well as ERK activation (Figs. 4 and 5) and cell proliferation (Fig. 6) induced by both ligands. Because the effect of E2 and G-1 on c-fos promoter activity or on Elk1 transactivation is not synergic (Fig. 1), we conclude that GPR30 and ERα act on the same signaling pathway respectively upstream and downstream of EGFR. In line with this model, it has been shown that GPR30 in response to E2 induces the release of surface-bound proHB-EGF (30), whereas ERα tyrosine phosphorylation by EGFR activation plays a key role in the steroid receptor interaction with Src and the regulation of Src-associated ERK kinase activity, which in turn stimulates a mitogenic signaling network known to be engaged by growth factors (reviewed in ref. 47 and references therein). Besides, it is well known that the EGFR-mediated transcriptional activation of unliganded ERα can also occur through the critical serine residue at position 118, which is the major phosphorylation site resulting from activation of the MAPK pathway (48–50).
It will be certainly interesting to define to what extent the cross-talk between ERα and GPR30 may influence the development of estrogen-sensitive tumors and/or the failure of endocrine therapeutic agents.
On the other hand, in the present and a previous study (27), we have shown that, in the ERα-negative SKBR3 breast cancer cells, GPR30 is able to elicit ERK activation and c-fos induction through EGFR signaling pathway. Interestingly, we now also show that both E2 and G-1 are able to induce SKBR3 cell proliferation, which relays on the activity of EGFR and its downstream effectors regardless of transfection of antisense oligonucleotides abrogating ERα and ERβ expression. In contrast, a GPR30 antisense oligonucleotide abolished both E2-mediated or G-1–mediated proliferation of SKBR3 cells, suggesting that the relevance of a functional interaction between ERα and GPR30 depends on the specific cellular context and type of tumor. It remains as an intriguing open question if and how other endogenous factors cross-interact with GPR30 in mediating E2-dependent proliferation of ERα-negative cancer cells.
In conclusion, the present study provides new insight toward the design of pharmacologic molecules targeting crucial metabolic cascades and genes directly involved in cell proliferation of ovarian cancer cells. Furthermore, it represents the first example of how the selective GPR30 ligand G-1 can provide a useful experimental model to screen for estrogen-like properties exerted through GPR30 in estrogen-sensitive tumors.
Acknowledgments
Grant support: Associazione Italiana per la Ricerca sul Cancro, Ministero dell'Università e Ricerca Scientifica e Tecnologica, and Regione Calabria.
The costs of publication of this article were defrayed in part by the payment of page charges. This article must therefore be hereby marked advertisement in accordance with 18 U.S.C. Section 1734 solely to indicate this fact.





