Abstract
By screening a tissue microarray of invasive breast tumors, we have shown that the receptor tyrosine kinase RET (REarranged during Transfection) and its coreceptor GFRα1 (GDNF receptor family α-1) are overexpressed in a subset of estrogen receptor–positive tumors. Germ line–activating oncogenic mutations in RET allow this receptor to signal independently of GFRα1 and its ligand glial cell–derived neurotrophic factor (GDNF) to promote a spectrum of endocrine neoplasias. However, it is not known whether tumor progression can also be driven by receptor overexpression and whether expression of GDNF, as has been suggested for other neurotrophic factors, is regulated in response to the inflammatory microenvironment surrounding many epithelial cancers. Here, we show that GDNF stimulation of RET+/GFRα1+ MCF7 breast cancer cells in vitro enhanced cell proliferation and survival, and promoted cell scattering. Moreover, in tumor xenografts, GDNF expression was found to be up-regulated on the infiltrating endogenous fibroblasts and to a lesser extent by the tumor cells themselves. Finally, the inflammatory cytokines tumor necrosis factor-α and interleukin-1β, which are involved in tumor promotion and development, were found to act synergistically to up-regulate GDNF expression in both fibroblasts and tumor cells. These data indicate that GDNF can act as an important component of the inflammatory response in breast cancers and that its effects are mediated by both paracrine and autocrine stimulation of tumor cells via signaling through the RET and GFRα1 receptors. [Cancer Res 2007;67(24):11732–41]
Introduction
There is now a substantial body of evidence for a causative link between cancer promotion and the presence of a chronic inflammatory response in the surrounding microenvironment and for the benefit of treating patients with premalignant disease with inflammatory inhibitors (1, 2). To date, the majority of studies have focused on the role of inflammatory chemokines and cytokines in these events. However, it is clear that neurotrophic factors, originally characterized for their role in the development and maintenance of the nervous system, also play a role in immune system homeostasis and the inflammatory response (3, 4) and in tumor progression (5). The neurotrophic factor glial cell–derived neurotrophic factor (GDNF) was first identified for its trophic activity on midbrain dopaminergic neurons; however, GDNF has subsequently been shown to have broader effects in regulating growth, survival, and migration of neurons in the brain, spinal cord, and periphery as well as having an essential role in the growth and branching of the ureteric buds of the developing kidney (6, 7). Mice with a homozygous deletion of Gdnf die shortly after birth due to severe defects in renal differentiation and the absence of an enteric nervous system (8, 9). GDNF exerts its effect on target cells by binding to a glycosyl phosphatidylinositol–linked GDNF family receptor-α (GFRα), which, in turn, recruits the receptor tyrosine kinase RET (REarranged during Transfection) to form a multisubunit signaling complex. Formation of this complex results in RET autophosphorylation and a cascade of intracellular signaling (7, 9, 10). Of the four GFRα receptors, GDNF preferentially binds GFRα1 and it is notable that mice harboring a homozygous deletion in either Ret or Gfra1 have a phenotype similar to that seen in Gdnf−/− mice and die shortly after birth due to kidney defects and an absence of enteric innervation (8, 9), thus providing strong evidence for the requirement of all three components for effective downstream signaling.
In a screen setup specifically to identify mRNA transcripts of cell surface and secreted proteins that are differentially expressed in invasive breast tumor cells compared with normal breast tissue, we identified GFRA1 transcripts as being overexpressed in invasive breast carcinomas (11). As GDNF has been shown to stimulate the migration and activation of the mitogen-activated protein kinase (MAPK) and phosphatidylinositol 3-kinase (PI3K) pathways of a RET+/GFRα1+ pancreatic carcinoma cell line (12), this led us to hypothesize that the neurotrophic factor GDNF may play a role in promoting breast cancer growth by signaling via the RET and GFRα1 complex expressed on tumor cells. Here, we have tested this hypothesis and provided evidence to support a role for inflammatory cytokines in regulating GDNF expression and for GDNF signaling in promoting tumor cell growth, survival, and scattering.
Materials and Methods
Studies using human breast cancer samples and normal breast tissue collected from reduction mammoplasties were approved by the Research Ethics Committee of the Royal Marsden NHS Trust. All animal procedures were done in accordance with United Kingdom Home Office legislation.
Antibodies, reagents, and cells. Antibodies were as follows: anti-RET polyclonal antibody (C-19), anti-GDNF polyclonal antibody (D-20-G), anti-GFRα1 (H-70), and anti–phosphoTyr1062-RET were obtained from Santa Cruz Biotechnology, Inc. FITC-conjugated anti-bromodeoxyuridine (BrdUrd) antibody (BD Biosciences); anti-vinculin monoclonal antibody (V9131) and FITC-conjugated anti–α-smooth muscle actin (αSMA; Sigma-Aldrich); extracellular signal-regulated kinase 1/2 (ERK1/2), phospho-ERK1/2, AKT, and phospho-AKT (Cell Signalling Technology, New England Biolabs); Alexa Fluor–conjugated antibodies and Alexa 555–conjugated phalloidin (Molecular Probes, Invitrogen); and horseradish peroxidase (HRP)–conjugated antibodies (Jackson Immunoresearch). Transforming growth factor-β1 (TGF-β1), recombinant mouse interleukin-1β (IL-1β), recombinant human IL-1β, recombinant mouse tumor necrosis factor-α (TNF-α), recombinant human TNF-α, and recombinant human GDNF were purchased from R&D Systems Europe Ltd.; BrdUrd was from Sigma-Aldrich. MCF7 cells were cultured in DMEM plus 10% fetal bovine serum (FBS, Invitrogen), whereas NIH-3T3 cells were cultured in DMEM plus 10% donor calf serum (DCS, Invitrogen). Western blot analysis was performed as previously described (13).
Staining tumor sections. Representative 7-μm cryosections were cut from fresh-frozen human breast cancer material and breast reduction mammoplasties and stored at −80°C. For immunohistochemical analysis, sections were thawed, fixed in ice-cold methanol for 5 min, incubated for 1 h at room temperature with anti-GFRα1 antibody (0.4 μg/mL) or overnight at 4°C with anti-GDNF antibody (10 μg/mL), followed by Alexa 488 anti-rabbit immunoglobulin or Alexa 555 anti-goat immunoglobulin, respectively. Nuclei were counterstained with TO-PRO-3 (Molecular Probes) and sections were mounted in Vectashield H-1000 (Vector Laboratories, Inc.). Images were collected sequentially in three channels on a Leica TCS SP2 confocal microscope.
Tissue microarray and in situ hybridization. The tissue microarray contained 0.6-mm cores of 245 invasive breast carcinomas. Full details of the tissue microarray characterization and the cohort of patients are described elsewhere (14, 15) and in the Supplementary Methods. Tumors were classified according to the criteria of Nielsen et al. (16) into HER2 [HER2+, estrogen receptor (ER) any, Ck 5/6, or epidermal growth factor receptor (EGFR) any], luminal (HER2−, ER+, Ck5/6 or epidermal growth factor receptor any), or basal-like (HER2−, ER−, Ck 5/6, or EGFR+) groups. In situ hybridization probes for RET and GFRA1 were generated by PCR amplification and cloned into the pGEM3Z vector (Promega). Both GFRA1 and RET probes will detect all known receptor splice variants. An ACTB (β-actin) probe was used as a positive control. Generation and labeling of riboprobes, hybridization to the tissue microarray, scoring of the tissue microarray, and the statistical analysis are described in Supplementary Methods.
Small interference RNA transfection. Two different small interference RNA (siRNA) oligonucleotide pairs directed against human RET and human GFRα1 and GFRα2 different nontargeting oligonucleotide pairs (C1 and C2) were purchased from Dharmacon (Thermo Fisher Scientific). Cells were transfected with 40 nmol/L siRNA oligonucleotides with DharmaFECT 4 in Opti-MEM (Invitrogen) and incubated at 37°C for 4 h before washing and culturing for 48 or 72 h with DMEM plus 10% FBS.
Cell proliferation assays. MCF7 cells were seeded onto glass coverslips in DMEM plus 10% FCS. Where indicated, cells had been pretreated with siRNAs for 72 h. The following day, cells were washed and incubated in serum-free DMEM for 24 h before incubation in DMEM plus 0.5% FCS with or without 10 ng/mL GDNF for 28 h. BrdUrd (10 μmol/L) was added for 1 h before cells were fixed in 4% paraformaldehyde for 30 min, treated with 2 mol/L HCl in 0.5% Triton X-100 for 30 min, neutralized in PBS (pH 8.5), and incubated with FITC-conjugated anti-BrdUrd antibody for 1 h. Cells were washed, nuclei were counterstained with TO-PRO-3, and coverslips were mounted in Vectashield. Images were collected from multiple fields for each treatment. For each treatment, >200 cells were scored for BrdUrd staining. Data are shown as mean percentage of BrdUrd-positive cells ± SE. P values between GDNF-treated and untreated samples were obtained using a two-tailed unpaired t test with 95% confidence interval.
Cell survival assays. MCF7 cells were transfected with siRNAs. After 24 h, the medium was replaced with serum-free DMEM and cells were cultured for a further 48 h before being trypsinized and plated at 1 × 104 per well in 96-well plates in serum-free DMEM with or without 10 ng/mL GDNF. Cell survival was assayed the following day (day 1) and at days 3 and 8 using Cell Titre Blue (Promega) and measuring fluorescence in Wallac Victor 2 V microplate reader (Perkin-Elmer). For each treatment, cells were plated in quadruplicate, and cell survival at days 3 and 8 is shown relative to the day 1 values for that treatment (set at 100%). No decrease in cell survival was observed between day 0 and day 1 (not shown). Data from independent experiments are shown as mean percentage of live cells ± SE. P values between GDNF-treated and untreated samples were obtained using a two-tailed unpaired t test with 95% confidence interval.
Real-time quantitative PCR. NIH-3T3 cells were cultured overnight, washed, and incubated for a further 48 h in serum-free DMEM. Cells were then stimulated in serum-free DMEM with 5 ng/mL mouse IL-1β and/or 10 ng/mL mouse TNF-α for 24 h before being lysed in TRIzol (Invitrogen), and RNA was extracted using chloroform-phase separation. MCF7 cells were treated similarly except that they were stimulated for 48 h with human IL-1β and human TNF-α. Full details of the quantitative PCR (qPCR) analysis are provided in Supplementary Methods.
Tumor xenografts. Sustained release estradiol pellets (0.36 mg, 90 days; Innovative Research of America) were implanted s.c. on the back of the neck of 6-week-old athymic female mice (Ncr-nude). Five days later, 3 × 104 MCF7 cells mixed with Matrigel in a ratio of 1:1 were injected into the mammary fat pad. Tumors were removed after 6 weeks and snap frozen. Seven-micrometer cryosections were stained as described for human tumors.
Results
Expression of GFRα1 and RET is up-regulated in human breast cancers. Using a signal-trap screen to identify transcripts differentially expressed in primary invasive breast tumor cells compared with normal breast tissue, we have previously reported that GFRA1 mRNA was overexpressed in tumor cells. This up-regulation was validated by both reverse Northern blot and Northern blot analyses (11). To confirm that the increased levels of GFRA1 mRNA corresponds to an increase in GFRα1 protein, normal and breast tumor cryosections were stained with a GFRα1 antibody and examined by confocal microscopy. As illustrated in Fig. 1A, GFRα1 is expressed at very low levels in normal human breast. In contrast, GFRα1 expression was readily detectable in a series of ER-positive (ER+) breast cancer examined with expression levels ranging from low (as exemplified by tumor 42T) to high (as exemplified by tumor 67T).
Expression of GFRα1 and RET in human breast tumors. A, cryosections of one normal human breast (sample 34N) and two ER+ invasive ductal carcinomas (42T and 67T) were labeled with anti-GFRα1 antibody followed by Alexa 488 antirabbit immunoglobulin (green). Nuclei were counterstained with TO-PRO-3 (blue). Scale bar, 50 μm. B, riboprobes for RET, GFRA1, and ACTB (β-actin) were hybridized to sections of a human breast cancer tissue microarray. Representative images of one normal breast section (sample 228N) and four different tumors (samples 298T, 243T, 253T, and 287T) are shown with the score given to each sample indicated. The intensity of signals (white reflective silver grains) was scored from 0 to 4 for GFRA1 mRNA transcripts and from 0 to 3 for RET mRNA transcripts (see Materials and Methods for details of the scoring). For each probe, top panels show Giemsa counterstain; bottom panels show autoradiographic silver. Cores were 0.6 mm in diameter.
Expression of GFRα1 and RET in human breast tumors. A, cryosections of one normal human breast (sample 34N) and two ER+ invasive ductal carcinomas (42T and 67T) were labeled with anti-GFRα1 antibody followed by Alexa 488 antirabbit immunoglobulin (green). Nuclei were counterstained with TO-PRO-3 (blue). Scale bar, 50 μm. B, riboprobes for RET, GFRA1, and ACTB (β-actin) were hybridized to sections of a human breast cancer tissue microarray. Representative images of one normal breast section (sample 228N) and four different tumors (samples 298T, 243T, 253T, and 287T) are shown with the score given to each sample indicated. The intensity of signals (white reflective silver grains) was scored from 0 to 4 for GFRA1 mRNA transcripts and from 0 to 3 for RET mRNA transcripts (see Materials and Methods for details of the scoring). For each probe, top panels show Giemsa counterstain; bottom panels show autoradiographic silver. Cores were 0.6 mm in diameter.
To extend this analysis, riboprobes for GFRA1 and RET were generated and used to screen a tissue microarray of 245 invasive breast cancers. Figure 1B illustrates representative in situ hybridization results obtained. A summary of the results for the univariate analysis for each probe is shown in Table 1. In keeping with the immunofluorescence analysis (Fig. 1A), GFRA1 mRNA expression was detected in 126 of 212 (59.4%) of tumors and associated with lymphovascular invasion (P = 0.0051), lymph node metastasis at time of diagnosis (P = 0.0278), and ER and progesterone receptor (PR; both P < 0.0001). There was an inverse correlation between GFRA1 mRNA expression and the expression EGFR (P < 0.0001), basal markers (Ck 5/6. Ck 14, Ck 17, and EGFR, P < 0.0001), p53 (P = 0.0129), and MIB1 labeling index (Ki67; P < 0.0001). Furthermore, there was a positive correlation with luminal-type tumors and an inverse correlation with basal-like tumors as defined by Nielsen et al. (ref. 16; P < 0.0001). RET mRNA expression was detected in 63 of 212 (29.7%) of tumors and, like GFRA1, this correlated with the expression of ER (P = 0.0031) and PR (P = 0.0034). Importantly, because this expression analysis was performed by in situ hybridization, we were able to confirm that RET and GFRA1 mRNA up-regulation resulted from expression by the tumor cells rather than the stromal cells. GFRA1 and RET mRNAs were coexpressed in 18.1% of the tumors, whereas 41.9% of tumors were GFRA1+/RET− and 0.9% of tumors were GFRA1−/RET+ (Table 1). Coexpression of both receptors was directly correlated with the expression of the steroid hormone receptors (ER and PR) and inversely correlated with the expression of basal markers, including EGFR, Ck 14, and Ck 17 (Table 1). The GFRA1+/RET+ phenotype showed an inverse correlation with basal-like phenotype as defined by Nielsen et al. (ref. 16; see Materials and Methods), being found in 28 of 137 (20%) luminal tumors, in 7 of 29 (24%) HER2 breast cancers, and in none of 26 (0%) basal-like breast cancers. No correlation between coexpression of GFRA1 and RET and other clinicopathologic features or immunohistochemical markers was found (Table 1). No correlations between GFRA1 and RET mRNA expression or their coexpression and disease-free or overall survival in the present cohort of patients were observed (data not shown).
Correlation between expression and coexpression of GFRα1 and RET, clinicopathologic features, and immunohistochemical markers in a cohort of 245 invasive breast cancers
| Variable . | n . | GFRα1+ (%) . | P . | n . | RET+ (%) . | P . | n . | GFRα1−/Ret− (%) . | GFRα1+/Ret− (%) . | GFRα1−/Ret+ (%) . | GFRα1+/Ret+ (%) . | P* . |
|---|---|---|---|---|---|---|---|---|---|---|---|---|
| Grade | 208 | 0.0540† | 209 | 0.7335† | 198 | 0.2468† | ||||||
| 1 | 11 (57.9) | 4 (22.2) | 3 (1.5) | 10 (5.1) | 3 (1.5) | 1 (0.5) | ||||||
| 2 | 40 (72.7) | 18 (30) | 9 (4.5) | 31 (15.7) | 5 (2.5) | 8 (4.0) | ||||||
| 3 | 72 (53.7) | 41 (31.3) | 47 (23.7) | 42 (21.2) | 12 (6.1) | 27 (13.6) | ||||||
| LVI | 211 | 0.0051‡ | 211 | 0.9762‡ | 200 | 0.1796‡ | ||||||
| + | 92 (66.2) | 41 (29.9) | 32 (16) | 61 (30.5) | 9 (4.5) | 27 (13.5) | ||||||
| − | 33 (45.8) | 22 (29.7) | 27 (13.5) | 24 (12.0) | 11 (5.5) | 9 (4.5) | ||||||
| LN mets | 207 | 0.0278‡ | 206 | 0.5965‡ | 196 | 0.5654‡ | ||||||
| + | 86 (64.7) | 39 (29.3) | 33 (16.8) | 59 (30.1) | 9 (4.6) | 25 (12.8) | ||||||
| − | 36 (48.6) | 24 (32.9) | 26 (13.3) | 23 (11.7) | 10 (5.1) | 11 (5.6) | ||||||
| ER | 209 | 0.0001‡ | 208 | 0.0031‡ | 198 | 0.0005‡ | ||||||
| + | 118 (70.7) | 57 (33.7) | 30 (15.2) | 80 (40.4) | 15 (7.6) | 35 (17.7) | ||||||
| − | 6 (14.3) | 4 (10.3) | 29 (14.6) | 5 (2.5) | 4 (2.0) | 0 (0) | ||||||
| PR | 209 | 0.0001‡ | 208 | 0.0034‡ | 198 | 0.0210‡ | ||||||
| + | 105 (69.5) | 53 (35.1) | 26 (13.1) | 71 (35.9) | 15 (7.6) | 31 (15.7) | ||||||
| − | 19 (32.8) | 8 (14) | 33 (16.7) | 14 (7.1) | 4 (2.0) | 4 (2.0) | ||||||
| HER2 | 206 | 0.2435‡ | 205 | 0.4831‡ | 195 | 0.2823‡ | ||||||
| + | 16 (50) | 9 (36) | 10 (10.5) | 7 (7.4) | 4 (4.2) | 7 (7.4) | ||||||
| − | 107 (61.5) | 51 (28.3) | 47 (49.5) | 78 (82.1) | 15 (15.8) | 27 (28.4) | ||||||
| EGFR | 212 | 0.0001‡ | 212 | 0.0661‡ | 201 | 0.0278‡ | ||||||
| + | 2 (10.5) | 2 (10.5) | 15 (7.5) | 2 (1.0) | 2 (1.0) | 0 (0) | ||||||
| − | 124 (64.2) | 61 (31.6) | 44 (21.9) | 84 (41.8) | 18 (9.0) | 36 (17.9) | ||||||
| Ck 14 | 211 | 0.0001‡ | 211 | 0.0425‡ | 200 | 0.0278‡ | ||||||
| + | 3 (15) | 2 (10) | 15 (7.5) | 3 (1.5) | 2 (1.0) | 0 (0) | ||||||
| − | 122 (63.9) | 61 (31.9) | 44 (22.0) | 82 (41.0) | 18 (9.0) | 36 (18) | ||||||
| Ck 5/6 | 204 | 0.0004‡ | 204 | 0.3220‡ | 194 | 0.0842‡ | ||||||
| + | 5 (22.7) | 4 (18.2) | 14 (7.2) | 4 (2.1) | 3 (1.5) | 1 (0.5) | ||||||
| − | 118 (64.8) | 56 (30.8) | 42 (21.6) | 80 (41.2) | 15 (7.7) | 35 (18) | ||||||
| Ck 17 | 210 | 0.0001‡ | 210 | 0.1618‡ | 199 | 0.0096‡ | ||||||
| + | 4 (15.4) | 4 (16.7) | 16 (8) | 4 (2.0) | 4 (2.0) | 0 (0) | ||||||
| − | 120 (65.2) | 58 (31.2) | 43 (21.6) | 81 (40.7) | 16 (8) | 35 (17.6) | ||||||
| Basal markers | 211 | 0.0001‡ | 211 | 0.0273‡ | 200 | 0.0072‡ | ||||||
| + | 7 (18.9) | 5 (14.3) | 24 (12.0) | 6 (3.0) | 4 (2.0) | 1 (0.5) | ||||||
| − | 118 (67.8) | 58 (33) | 35 (17.5) | 79 (39.5) | 16 (8) | 35 (17.5) | ||||||
| Nielsen groups | 201 | 0.0001† | 200 | 0.0478† | 191 | 0.0314† | ||||||
| Basal | 2 (7.4) | 3 (11.5) | 21 (11) | 2 (1.0) | 3 (1.6) | 0 (0) | ||||||
| Luminal | 103 (72.5) | 45 (31) | 24 (12.6) | 74 (38.7) | 11 (5.8) | 28 (14.7) | ||||||
| HER2 | 16 (50) | 12 (41.4) | 11 (5.8) | 7 (3.7) | 4 (2.1) | 7 (3.7) | ||||||
| p53 | 198 | 0.0129‡ | 200 | 0.3923‡ | 189 | 0.2968‡ | ||||||
| + | 28 (45.9) | 14 (24.1) | 24 (12.7) | 20 (10.6) | 6 (3.2) | 7 (3.7) | ||||||
| − | 89 (65) | 44 (31) | 33 (17.5) | 61 (32.3) | 12 (6.3) | 26 (13.8) | ||||||
| MIB-1 | 198 | 0.0001† | 199 | 0.0742† | 188 | 0.1016† | ||||||
| <10% | 51 (65.4) | 26 (31.7) | 16 (8.5) | 36 (19.1) | 8 (4.3) | 13 (6.9) | ||||||
| 10–30% | 61 (67.8) | 30 (33.3) | 20 (10.6) | 40 (21.3) | 9 (4.8) | 19 (10.1) | ||||||
| >30% | 6 (20) | 3 (11.1) | 19 (10.1) | 5 (2.7) | 2 (1.1) | 1 (0.5) |
| Variable . | n . | GFRα1+ (%) . | P . | n . | RET+ (%) . | P . | n . | GFRα1−/Ret− (%) . | GFRα1+/Ret− (%) . | GFRα1−/Ret+ (%) . | GFRα1+/Ret+ (%) . | P* . |
|---|---|---|---|---|---|---|---|---|---|---|---|---|
| Grade | 208 | 0.0540† | 209 | 0.7335† | 198 | 0.2468† | ||||||
| 1 | 11 (57.9) | 4 (22.2) | 3 (1.5) | 10 (5.1) | 3 (1.5) | 1 (0.5) | ||||||
| 2 | 40 (72.7) | 18 (30) | 9 (4.5) | 31 (15.7) | 5 (2.5) | 8 (4.0) | ||||||
| 3 | 72 (53.7) | 41 (31.3) | 47 (23.7) | 42 (21.2) | 12 (6.1) | 27 (13.6) | ||||||
| LVI | 211 | 0.0051‡ | 211 | 0.9762‡ | 200 | 0.1796‡ | ||||||
| + | 92 (66.2) | 41 (29.9) | 32 (16) | 61 (30.5) | 9 (4.5) | 27 (13.5) | ||||||
| − | 33 (45.8) | 22 (29.7) | 27 (13.5) | 24 (12.0) | 11 (5.5) | 9 (4.5) | ||||||
| LN mets | 207 | 0.0278‡ | 206 | 0.5965‡ | 196 | 0.5654‡ | ||||||
| + | 86 (64.7) | 39 (29.3) | 33 (16.8) | 59 (30.1) | 9 (4.6) | 25 (12.8) | ||||||
| − | 36 (48.6) | 24 (32.9) | 26 (13.3) | 23 (11.7) | 10 (5.1) | 11 (5.6) | ||||||
| ER | 209 | 0.0001‡ | 208 | 0.0031‡ | 198 | 0.0005‡ | ||||||
| + | 118 (70.7) | 57 (33.7) | 30 (15.2) | 80 (40.4) | 15 (7.6) | 35 (17.7) | ||||||
| − | 6 (14.3) | 4 (10.3) | 29 (14.6) | 5 (2.5) | 4 (2.0) | 0 (0) | ||||||
| PR | 209 | 0.0001‡ | 208 | 0.0034‡ | 198 | 0.0210‡ | ||||||
| + | 105 (69.5) | 53 (35.1) | 26 (13.1) | 71 (35.9) | 15 (7.6) | 31 (15.7) | ||||||
| − | 19 (32.8) | 8 (14) | 33 (16.7) | 14 (7.1) | 4 (2.0) | 4 (2.0) | ||||||
| HER2 | 206 | 0.2435‡ | 205 | 0.4831‡ | 195 | 0.2823‡ | ||||||
| + | 16 (50) | 9 (36) | 10 (10.5) | 7 (7.4) | 4 (4.2) | 7 (7.4) | ||||||
| − | 107 (61.5) | 51 (28.3) | 47 (49.5) | 78 (82.1) | 15 (15.8) | 27 (28.4) | ||||||
| EGFR | 212 | 0.0001‡ | 212 | 0.0661‡ | 201 | 0.0278‡ | ||||||
| + | 2 (10.5) | 2 (10.5) | 15 (7.5) | 2 (1.0) | 2 (1.0) | 0 (0) | ||||||
| − | 124 (64.2) | 61 (31.6) | 44 (21.9) | 84 (41.8) | 18 (9.0) | 36 (17.9) | ||||||
| Ck 14 | 211 | 0.0001‡ | 211 | 0.0425‡ | 200 | 0.0278‡ | ||||||
| + | 3 (15) | 2 (10) | 15 (7.5) | 3 (1.5) | 2 (1.0) | 0 (0) | ||||||
| − | 122 (63.9) | 61 (31.9) | 44 (22.0) | 82 (41.0) | 18 (9.0) | 36 (18) | ||||||
| Ck 5/6 | 204 | 0.0004‡ | 204 | 0.3220‡ | 194 | 0.0842‡ | ||||||
| + | 5 (22.7) | 4 (18.2) | 14 (7.2) | 4 (2.1) | 3 (1.5) | 1 (0.5) | ||||||
| − | 118 (64.8) | 56 (30.8) | 42 (21.6) | 80 (41.2) | 15 (7.7) | 35 (18) | ||||||
| Ck 17 | 210 | 0.0001‡ | 210 | 0.1618‡ | 199 | 0.0096‡ | ||||||
| + | 4 (15.4) | 4 (16.7) | 16 (8) | 4 (2.0) | 4 (2.0) | 0 (0) | ||||||
| − | 120 (65.2) | 58 (31.2) | 43 (21.6) | 81 (40.7) | 16 (8) | 35 (17.6) | ||||||
| Basal markers | 211 | 0.0001‡ | 211 | 0.0273‡ | 200 | 0.0072‡ | ||||||
| + | 7 (18.9) | 5 (14.3) | 24 (12.0) | 6 (3.0) | 4 (2.0) | 1 (0.5) | ||||||
| − | 118 (67.8) | 58 (33) | 35 (17.5) | 79 (39.5) | 16 (8) | 35 (17.5) | ||||||
| Nielsen groups | 201 | 0.0001† | 200 | 0.0478† | 191 | 0.0314† | ||||||
| Basal | 2 (7.4) | 3 (11.5) | 21 (11) | 2 (1.0) | 3 (1.6) | 0 (0) | ||||||
| Luminal | 103 (72.5) | 45 (31) | 24 (12.6) | 74 (38.7) | 11 (5.8) | 28 (14.7) | ||||||
| HER2 | 16 (50) | 12 (41.4) | 11 (5.8) | 7 (3.7) | 4 (2.1) | 7 (3.7) | ||||||
| p53 | 198 | 0.0129‡ | 200 | 0.3923‡ | 189 | 0.2968‡ | ||||||
| + | 28 (45.9) | 14 (24.1) | 24 (12.7) | 20 (10.6) | 6 (3.2) | 7 (3.7) | ||||||
| − | 89 (65) | 44 (31) | 33 (17.5) | 61 (32.3) | 12 (6.3) | 26 (13.8) | ||||||
| MIB-1 | 198 | 0.0001† | 199 | 0.0742† | 188 | 0.1016† | ||||||
| <10% | 51 (65.4) | 26 (31.7) | 16 (8.5) | 36 (19.1) | 8 (4.3) | 13 (6.9) | ||||||
| 10–30% | 61 (67.8) | 30 (33.3) | 20 (10.6) | 40 (21.3) | 9 (4.8) | 19 (10.1) | ||||||
| >30% | 6 (20) | 3 (11.1) | 19 (10.1) | 5 (2.7) | 2 (1.1) | 1 (0.5) |
NOTE: Significant P values are shown in boldface.
Abbreviations: Ck, cytokeratin; LN mets, lymph node metastasis; LVI, lymphovascular invasion; n, number.
P values derived from a comparison between GFRα1+/RET+ cases versus the remaining three groups (GFRα1−/Ret+, GFRa1+/RET−, and GFRα1−/RET−).
χ2 test.
Fisher's exact test.
GDNF signals via RET and GFRα1 to promote cell proliferation and survival in breast cancer cells. To investigate the role of RET and the coreceptor GFRα1 in an in vitro model, ER+ (MCF7, BT474, MDA-MB-361, T47D, and ZR75.1) and ER− (BT20, Cal51, MDA-MB-468) breast cancer cell lines were screened by reverse transcription-PCR for RET and GFRA1 expression. Of the eight cell lines tested, only MCF7 cells showed robust expression of both GFRA1 and RET mRNA (data not shown). This is consistent with recent data showing up-regulation of RET expression in MCF7 cells compared with T47D cells and three ER− cell lines (17) and in an expression profiling study of 51 breast cancer cells lines where it was shown that MCF7 cells showed the highest expression of RET and the second highest expression of GFRA1 mRNA (18). To verify protein expression, MCF7 cells were subjected to either flow cytometry or immunoblotting (Fig. 2). By flow cytometry, GFRα1 was readily detectable at the cell surface and this expression was unaffected by mock transfection of cells or transfection with a scrambled siRNA oligonucleotide. In contrast, transfection with either of two GFRα1 siRNAs resulted in a consistent reduction in GFRα1 expression (Fig. 2A). Immunoblotting revealed RET expression in MCF7 cells as a characteristic protein doublet of 170 and 150 kDa (19). Again, expression was not affected by mock transfection or transfection with scrambled siRNA. In contrast, treatment with either of two RET siRNA oligonucleotides resulted in loss of RET expression (Fig. 2B). These data show that MCF7 cells express both RET and GFRα1 protein and that their expression can be effectively down-regulated by siRNA treatment.
MCF7 cells express GFRα1 and RET. MCF7 cells were either untreated, mock transfected, or transfected with siRNA and cultured for 72 h. A, flow cytometry: Cells were detached and stained with isotype-matched control antibody (solid profiles) or anti-GFRα1 antibody (open profiles) followed by Alexa 488–conjugated antigoat immunoglobulin. Data shown are from untreated cells, mock-transfected cells, or cells transfected with scrambled control siRNA (C1) or two independent GFRα1 siRNAs (siRNA-2 and siRNA-3). Values given are for the relative fluorescence index. Two additional independent GFRα1 siRNAs gave an identical reduction in GFRα1 expression with RFI values of 3.07 and 2.65 (data not shown). B, Western blotting: cells were left untreated (lane 1), mock transfected (lane 2), or transfected with scrambled siRNA C1 (lane 3), RET siRNA-5 (lane 4), or RET siRNA-6 (lane 5) for 72 h before lysates were subject to immunoblotting with anti-RET antibody (top) and anti–α-tubulin antibody (bottom) followed by HRP-conjugated antirabbit and antimouse immunoglobulin. *, nonspecific band.
MCF7 cells express GFRα1 and RET. MCF7 cells were either untreated, mock transfected, or transfected with siRNA and cultured for 72 h. A, flow cytometry: Cells were detached and stained with isotype-matched control antibody (solid profiles) or anti-GFRα1 antibody (open profiles) followed by Alexa 488–conjugated antigoat immunoglobulin. Data shown are from untreated cells, mock-transfected cells, or cells transfected with scrambled control siRNA (C1) or two independent GFRα1 siRNAs (siRNA-2 and siRNA-3). Values given are for the relative fluorescence index. Two additional independent GFRα1 siRNAs gave an identical reduction in GFRα1 expression with RFI values of 3.07 and 2.65 (data not shown). B, Western blotting: cells were left untreated (lane 1), mock transfected (lane 2), or transfected with scrambled siRNA C1 (lane 3), RET siRNA-5 (lane 4), or RET siRNA-6 (lane 5) for 72 h before lysates were subject to immunoblotting with anti-RET antibody (top) and anti–α-tubulin antibody (bottom) followed by HRP-conjugated antirabbit and antimouse immunoglobulin. *, nonspecific band.
In neuronal systems, GDNF has been shown to promote both cell proliferation and cell survival (20–22). To monitor whether signaling through GFRα1 and RET promoted MCF7 cells proliferation, it was first shown that GDNF stimulation of MCF7 cells resulted in stimulation of RET autophosphorylation and activation of the ERK1/2 and AKT pathways (Fig. 3A). Cells were then treated with 10 ng/mL GDNF for 28 h followed by 1 h BrdUrd labeling, and BrdUrd incorporation was monitored by immunostaining. GDNF treatment resulted in a 1.4-fold increase in BrdUrd-positive cells (P = 0.0049; Fig. 3B). In titration experiments, no further increase in cell proliferation was observed with 15 or 45 ng/mL GDNF (data not shown). To show that this effect of GDNF was mediated via RET/GFRα1 signaling, cells were pretreated with siRNAs or were mock transfected. GDNF treatment of mock-transfected cells (P = 0.021) or cells transfected with either of two different control siRNAs (both P < 0.001) resulted in a statistically significant increase in BrdUrd incorporation, whereas pretreatment with either RET siRNA or GFRα1 siRNA oligonucleotides completely blocked this response (Fig. 3C).
GDNF stimulates MCF7 proliferation and survival. A, MCF7 cells cultured in serum-free DMEM overnight were stimulated for 20 min with or without 10 ng/mL GDNF and subject to Western blotting using the indicated antibodies. B, MCF7 cells cultured in serum-free DMEM for 24 h were then incubated for 28 h with DMEM plus 0.5% FCS with or without 10 ng/mL GDNF. BrdUrd (10 μmol/L) was added for 1 h before fixation and staining with FITC-conjugated anti-BrdUrd antibody. Nuclei were counterstained with TO-PRO-3. Representative monochrome images. Values given are percentage of BrdUrd-positive nuclei ± SD from ≥3 independent experiments (P = 0.0049). Scale bar, 100 μm. C, MCF7 transfected with siRNA for 72 h and then treated as described in A to monitor BrdUrd incorporation following stimulation with or without 10 ng/mL GDNF. Columns, % BrdUrd-positive nuclei from three independent experiments; bars, SD. *, P = 0.05; ***, P < 0.001. D, 1 × 104 siRNA transfected MCF7 cells were seeded in anchorage-independent conditions and treated with or without 10 ng/mL GDNF for 3 or 8 d and cell survival was monitored with the Cell Titre Blue assay as described in Materials and Methods. Columns, mean % live cells from quadruplicate samples in two independent experiments; bars, SE. *, P < 0.005.
GDNF stimulates MCF7 proliferation and survival. A, MCF7 cells cultured in serum-free DMEM overnight were stimulated for 20 min with or without 10 ng/mL GDNF and subject to Western blotting using the indicated antibodies. B, MCF7 cells cultured in serum-free DMEM for 24 h were then incubated for 28 h with DMEM plus 0.5% FCS with or without 10 ng/mL GDNF. BrdUrd (10 μmol/L) was added for 1 h before fixation and staining with FITC-conjugated anti-BrdUrd antibody. Nuclei were counterstained with TO-PRO-3. Representative monochrome images. Values given are percentage of BrdUrd-positive nuclei ± SD from ≥3 independent experiments (P = 0.0049). Scale bar, 100 μm. C, MCF7 transfected with siRNA for 72 h and then treated as described in A to monitor BrdUrd incorporation following stimulation with or without 10 ng/mL GDNF. Columns, % BrdUrd-positive nuclei from three independent experiments; bars, SD. *, P = 0.05; ***, P < 0.001. D, 1 × 104 siRNA transfected MCF7 cells were seeded in anchorage-independent conditions and treated with or without 10 ng/mL GDNF for 3 or 8 d and cell survival was monitored with the Cell Titre Blue assay as described in Materials and Methods. Columns, mean % live cells from quadruplicate samples in two independent experiments; bars, SE. *, P < 0.005.
To investigate the effects of GDNF on MCF7 cell survival, serum-starved cells were replated into 96-well plates in serum-free medium. Under these conditions, the cells did not attach to the tissue culture plastic. After 3 days in culture, there was a decrease in the number of live cells present in all of the untreated (no GDNF) samples, and this was further reduced by 8 days in culture (Fig. 3D). In the nontransfected cells, the presence of GDNF resulted in a statistically significant increase in the number of live cells at day 3 (P = 0.0025) and at day 8 (P = 0.0042). This increase was retained in mock-transfected cells (day 3, P = 0.0003; day 8, P = 0.0026) and in cells transfected with either of two different control siRNA oligonucleotides, siRNA-C1 (days 3 and 8, both P < 0.0001) and siRNA-C2 (days 3 and 8, both P < 0.0001). In contrast, treatment with RET or GFRα1 siRNA blocked the effects of GDNF (Fig. 3D). In these assays, it was consistently noted that GFRa1 siRNA treatment was not as effective as RET siRNA treatment in abrogating the effects of GDNF on cell survival. The most likely reason for this is that GFRα1 down-regulation by siRNA treatment was not maintained for the length of the assay (data not shown).
GDNF induces MCF7 cell scattering. In vivo and ex vivo experiments have shown that expression of GDNF by the nephrogenic mesenchyme is required for development and branching of the ureteric bud during kidney morphogenesis (6, 7). Similarly, Madin-Darby canine kidney epithelial cells transfected with RET and either cotransfected with GFRα1 or treated with soluble GFRα1 displayed enhanced migration and chemotaxis in response to GDNF (23, 24). As GFRA1 mRNA expression in breast tumors was associated with lymphovascular invasion and lymph node metastasis, we examined the ability of GDNF to promote the scattering of MCF7 cell colonies. Further, as TGF-β has been reported to contribute to the recruitment of GFRα1 to the multisubunit signaling complex (25), cells were also treated with or without TGF-β1. In untreated colonies, phase contrast imaging and staining of cells with phalloidin to visualize the actin cytoskeleton revealed closely packed, tightly adherent cells with strong cortical actin filaments (Fig. 4). GDNF treatment resulted in scattering of the cells, particularly at the edge of the colonies, with the concomitant loss of cortical actin organization and the formation of actin stress fibers. Costaining with an antivinculin antibody showed that many of these actin stress fibers terminated in focal adhesions (Supplementary Fig. S1). TGF-β is well recognized to promote the transition of epithelial cells to a more mesenchymal phenotype (26) and, as expected, treatment of MCF7 cells with TGF-β1 resulted in a decrease in cell-to-cell adhesion and in the acquisition of a migratory phenotype. This scattered phenotype was further accentuated by the cotreatment of cells with GDNF and TGF-β1 and associated with this phenotype, was the presence of larger and more abundant actin stress fibers and prominent focal adhesions (Fig. 4; Supplementary Fig. S1). Together with the data shown in Fig. 3, these results show that GDNF promotes cell proliferation, survival, and cell motility in RET+/GFRα1+ breast cancer cells.
MCF7 cells display scattering in response to GDNF. MCF7 cells plated onto glass coverslips were incubated in DMEM plus 0.5% FCS overnight and then stimulated with 10 ng/mL GDNF, 5 ng/mL TGF-β1, or 10 ng/mL GDNF plus 5 ng/mL TGF-β1 for 48 h. Cells were fixed, permeabilized, and stained with Alexa 555–conjugated phalloidin. Scale bars, 100 μm (left and middle) and 25 μm (right). Images of cells costained with phalloidin and antivinculin antibody are shown in Supplementary Fig. S1.
MCF7 cells display scattering in response to GDNF. MCF7 cells plated onto glass coverslips were incubated in DMEM plus 0.5% FCS overnight and then stimulated with 10 ng/mL GDNF, 5 ng/mL TGF-β1, or 10 ng/mL GDNF plus 5 ng/mL TGF-β1 for 48 h. Cells were fixed, permeabilized, and stained with Alexa 555–conjugated phalloidin. Scale bars, 100 μm (left and middle) and 25 μm (right). Images of cells costained with phalloidin and antivinculin antibody are shown in Supplementary Fig. S1.
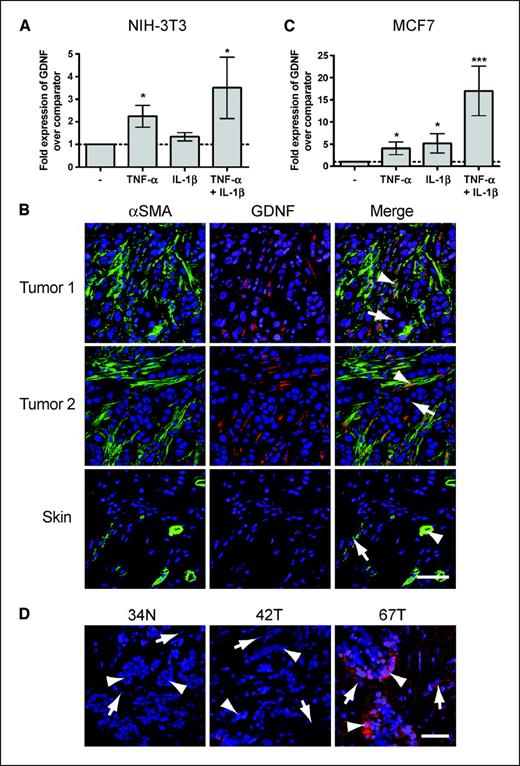
GDNF expression is modulated by inflammatory signals. During development, GDNF is expressed by support cells adjacent to target cell types, for example by the nephrogenic mesenchyme in the developing kidney, Sertoli cells in the testis, and nonneuronal cells in the nervous system (7). In the healthy adult, the expression of GDNF is generally low in all tissues examined. Here, we have shown that in a subset of breast tumors, the GDNF receptors RET and GFRα1 are up-regulated. This raises the question as to whether GDNF expression is coordinately up-regulated and if so, by which cell types. It has previously been reported that the inflammatory cytokines TNF-α and IL-1β induce GDNF expression in astrocytes (27, 28). Consequently, we initially examined the effects of these factors on GDNF expression in mouse fibroblasts by real-time qPCR. TNF-α treatment of NIH-3T3 cells resulted in a 2.2-fold increase in GDNF mRNA levels (P = 0.011), whereas there was no significant increase in expression levels following IL-1β treatment (Fig. 5A). Addition of TNF-α and IL-1β together resulted in a 3.5-fold increase in GDNF expression (P = 0.032), indicating that there may be a small synergistic effect of both cytokines.
GDNF expression is up-regulated in response to proinflammatory signals. A, qPCR was performed to determined the fold change in Gdnf mRNA expression in NIH-3T3 cells following treatment with 5 ng/mL IL-1β and/or 10 ng/mL TNF-α. Relative expression was determined from a fold difference of 1, which was the value assigned to untreated control (comparator). Columns, mean fold changes in Gdnf mRNA levels from at least seven independent experiments; bars, SE. *, P < 0.05. B, cryosections of two MCF7 tumor xenografts and adjacent mouse skin stained with FITC-conjugated anti-αSMA antibody (green) and anti-GDNF antibody followed by Alexa-555 antigoat immunoglobulin (red). Nuclei were counterstained with TO-PRO-3 (blue). Scale bar, 50 μm. Arrowheads in tumor samples, GDNF expression in αSMA-positive infiltrating fibroblasts; arrows, MCF7 tumor cells. Arrowhead in skin sample, αSMA-positive blood vessel; arrow, GDNF-negative fibroblasts. C, qPCR analysis of MCF7 cells was performed as described in A. Columns, mean fold changes in GDNF mRNA levels from eight independent experiments; bars, SE. *, P < 0.05; ***, P < 0.0001. D, cryosections of normal human breast (34N) and two breast tumor samples (42T and 67T) shown in Fig. 1A were labeled with anti-GDNF antibody followed by Alexa 555 antigoat immunoglobulin (red). Nuclei were counterstained with TO-PRO-3 (blue). Arrowheads in sample 34N, normal myoepithelial and luminal epithelial cells. Arrowheads in samples 42T and 67T, tumor cells. Arrows, stromal cells. Scale bar, 50 μm.
GDNF expression is up-regulated in response to proinflammatory signals. A, qPCR was performed to determined the fold change in Gdnf mRNA expression in NIH-3T3 cells following treatment with 5 ng/mL IL-1β and/or 10 ng/mL TNF-α. Relative expression was determined from a fold difference of 1, which was the value assigned to untreated control (comparator). Columns, mean fold changes in Gdnf mRNA levels from at least seven independent experiments; bars, SE. *, P < 0.05. B, cryosections of two MCF7 tumor xenografts and adjacent mouse skin stained with FITC-conjugated anti-αSMA antibody (green) and anti-GDNF antibody followed by Alexa-555 antigoat immunoglobulin (red). Nuclei were counterstained with TO-PRO-3 (blue). Scale bar, 50 μm. Arrowheads in tumor samples, GDNF expression in αSMA-positive infiltrating fibroblasts; arrows, MCF7 tumor cells. Arrowhead in skin sample, αSMA-positive blood vessel; arrow, GDNF-negative fibroblasts. C, qPCR analysis of MCF7 cells was performed as described in A. Columns, mean fold changes in GDNF mRNA levels from eight independent experiments; bars, SE. *, P < 0.05; ***, P < 0.0001. D, cryosections of normal human breast (34N) and two breast tumor samples (42T and 67T) shown in Fig. 1A were labeled with anti-GDNF antibody followed by Alexa 555 antigoat immunoglobulin (red). Nuclei were counterstained with TO-PRO-3 (blue). Arrowheads in sample 34N, normal myoepithelial and luminal epithelial cells. Arrowheads in samples 42T and 67T, tumor cells. Arrows, stromal cells. Scale bar, 50 μm.
As tumor and inflammatory cells secrete cytokines such as TNF-α and IL-1β at the site of tumor growth, we next examined whether endogenous mouse fibroblasts recruited to a tumor site up-regulate GDNF expression. MCF7 cells were grown as xenografts in the mouse mammary fat pad; the tumors were excised and sectioned; and expression of GDNF and αSMA was monitored by confocal microscopy. In the tumors, infiltrating fibroblasts identified by αSMA positivity were clearly detected, and a subset of these showed strong GDNF expression (Fig. 5B). In contrast, no GDNF expression was detected in fibroblasts located in skin tissue adjacent to the xenograft tumors (Fig. 5B) or in the kidney (data not shown). These data show that GDNF expression in mesenchymal cells can be induced by factors that are released in the tumor microenvironment. However, in these studies, it was also noted that the MCF7 cells in the tumor xenograft showed a low level of GDNF staining (Fig. 5B). As GDNF is a secreted factor, it was not known whether this staining reflected GDNF that had been secreted by the infiltrating fibroblasts and bound to the tumor cells or that the tumor cells themselves were capable of expressing GDNF. To address this, the expression of GDNF by MCF7 cells was assessed by qPCR. In untreated MCF7 cells, GDNF mRNA levels approached the limit of detection in the TaqMan assay with a mean CT value of (36.04 ± 1.46) compared with a mean CT value for glyceraldehyde-3-phosphate dehydrogenase of 23.79 ± 1.65. This large difference in cycle number indicates that untreated MCF7 cells have very little endogenous GDNF mRNA. Treatment with TNF-α or IL-1β resulted in a 4- to 5-fold increase in the levels of GDNF mRNA (P = 0.041 and P = 0.022, respectively), whereas TNF-α and IL-1β together synergized to produce a 17-fold increase in GDNF transcripts (P < 0.0001; Fig. 5C). Moreover, this prolonged treatment with cytokines resulted in down-regulation of RET expression in MCF7 cells (Supplementary Fig. S2) consistent with previous reports that prolonged GDNF treatment results in RET degradation (19, 29, 30). The up-regulation of GDNF by MCF7 cells indicates that tumor cells can be induced to express GDNF and suggests that in vivo, tumor cells expressing RET and GFRα1 may exploit paracrine and/or autocrine GDNF signaling. To investigate whether these xenograft models accurately reflect the expression of GDNF in human cancers, normal breast and tumor samples shown in Fig. 1A were stained with anti-GDNF antibodies. In normal breast and in tumors shown to have low GFRα1 expression, only low-level GDNF staining was detected. In contrast, in tumor sample 67T, which has high-level GFRα1 expression, GDNF staining was observed both in the associated stromal fibroblasts and in a subset of the tumor cells (Fig. 5D).
Discussion
A subset of luminal breast cancers show up-regulation of GDNF receptors. Activating germ line mutations in RET are oncogenic and give rise to the spectrum of cancer phenotypes seen in multiple endocrine neoplasia type 2 and familial medullary thyroid carcinoma. In addition, somatic gene rearrangements in which the RET tyrosine kinase domain is fused with the 5′ region of heterologous genes (RET/PTC) give rise to papillary thyroid carcinoma (31, 32). These mutations/rearrangements result in the constitutive activation of RET independent of its association with GDNF and GFRα1 and show that aberrant RET signaling is tumorigenic. In contrast to these well-studied oncogenic RET mutants, to date few studies have addressed whether up-regulation of wild-type RET and/or its GFRα coreceptor may also play a role in tumor progression. Using relatively small sample sets, it has been reported that RET is overexpressed in high-grade prostatic intraepithelial neoplasia and prostate cancer (33), in pancreatic cancer (where expression correlates with poor survival; ref. 34), and in some neural crest–derived tumors (35), and that RET is amplified in a subset of radiation-induced and anaplastic thyroid cancers (36). In breast cancer where few kinase-activating mutations have been identified, it is notable that overexpression of wild-type receptor tyrosine kinases such as HER2, EGFR, and FGFR1 can drive tumor growth (37–39). Using a breast cancer tissue microarray, we have shown here that both RET and GFRA1 mRNA are preferentially expressed in hormone receptor–positive (ER+ and PR+) tumors and coexpressed in 20.4% and 24.1% of invasive breast cancers with a luminal and HER2 phenotype (16), respectively. Conversely, no basal-like carcinomas displayed concurrent mRNA expression of these genes. Data mining also indicates that RET and GFRA1 mRNAs are preferentially expressed in ER+ and in nonbasal-like tumors3
(40) and, similarly, it has been reported previously using a set of 36 breast cancers that RET mRNA expression significantly correlates with expression of ER (17). However, these studies were performed on homogenates of tumor samples. In contrast, the in situ hybridization approach we have used confirms that expression of RET and GFRα1 is localized to the tumor cells rather than to the stromal compartment. These expression studies also revealed that 41.9% of tumors were GFRA1+/RET−, an expression pattern that is observed in many developing tissues (41), and has led to the suggestion that soluble shed GFRα1 may signal in trans to nearby RET+ cells and/or that GDNF and GFRα1 may be able to signal independently of RET. In neuronal systems, GFRα1 has been shown to form a functional complex with NCAM (42) and LICAM (43) and, consequently, it will be of interest to determine whether GFRα1 expressed in the absence of RET in tumor cells signals via cis interactions with alternative transmembrane receptors. Although no correlation between patient outcome and mRNA expression of GFRα1 or RET was identified in the present study, one could hypothesize that expression of these genes may be associated with the development rather than the aggressiveness of a subgroup of tumors with a luminal and HER2 phenotype, in a way akin to the expression of caveolin 1 and EGFR in basal-like breast cancer (15, 16, 38, 44).GDNF promotes proliferation, survival, and scattering of breast tumor cells via GFRα1 and RET signaling. To date, the majority of in vitro studies on wild-type RET/GFRα1 signaling have focused either on neuronal lines that have endogenous expression of these receptors or on epithelial and fibroblast lines in which the receptors are expressed ectopically. Studies in these systems have corroborated the phenotype of Ret-, Gfra1-, and Gdnf-deficient mice in demonstrating a role for GDNF signaling in promoting cell proliferation, neuroprotection, and migration. Less well studied is the role of GDNF signaling in cancer, although it has been shown that GDNF can promote cell migration/chemotaxis and invasion of a RET+/GFRα1+ pancreatic cell line and that these activities are dependent on the activation of the MAPK and PI3K pathways (12). Here, we have identified the MCF7 breast cancer cell line as expressing RET and GFRα1 and showed that both of these receptors are required for mediating GDNF-dependent cellular responses. Further, the demonstration that GDNF treatment of these cells promotes proliferation, survival in an anchorage-independent assay, and scattering supports the notion that GDNF signaling may have an important role in the development of ER+ breast cancers.
GDNF and inflammation. The observation that GDNF could act as a trophic factor for RET+/GFRα1+ breast tumors raised the question as to the source of GDNF in tumor tissue. GDNF was first identified as a neurotrophic factor expressed by glial cells in response to neuronal cell injury and further studies have shown that GDNF expression is induced in vitro by inflammatory cytokines such as TNF-α and IL-1β in astrocytes (27, 28) as well as in lipopolysaccharide-induced spinal inflammation (45) and chronic inflammatory conditions such as inflammatory bowel disease (46). Here, we show that TNF-α stimulation results in increased GDNF expression by mouse fibroblasts in vitro and that this up-regulation is further enhanced by the addition of IL-1β. TNF-α and IL-1β are major inflammatory cytokines secreted by tumor-associated macrophages in breast carcinomas (2, 47–49). The demonstration here that GDNF expression is also up-regulated in infiltrating αSMA-positive fibroblasts in a xenograft model and in stromal fibroblasts associated with GFRα1+ human breast cancers strongly supports our prediction that GDNF expression in breast cancer can be up-regulated in response to inflammatory cytokines. This is the first study to investigate the expression of GDNF and its receptors in breast cancer; however, it is unlikely that GDNF is the only neurotrophic factor that can promote tumor progression. Expression of nerve growth factor (NGF) has similarly been shown to be up-regulated by inflammatory signals and to contribute to both survival and proliferation of breast cancer cells (14, 50). Although signaling via RET and GFRα1 on tumor cells may be initiated by expression of GDNF in the stroma, it is commonly observed that tumor progression is accompanied by a switch from paracrine to autocrine signaling. For example, in breast cancer, the neurotrophic factor NGF is expressed by the stromal and tumor cells. Here, we noted that although GDNF expression was barely detectable in MCF7 cells under normal culture conditions, a low level of GDNF staining was observed in MCF7 xenografts. Similarly, GDNF+ tumor cells were observed in breast cancers with high GFRα1 expression, and, interestingly, these GDNF+ cells were located at the invasive margin of the tumor. In support of an autocrine role for GDNF signaling, expression in vitro was significantly increased following either TNF-α or IL-1β treatment with a strong synergistic increase following stimulation with both TNF-α and IL-1β. Although these experiments show that GDNF expression can be up-regulated by TNF-α and IL-1β treatment of MCF7 cells in culture, further studies will be required to assess the role and specificity of these cytokines in regulating GDNF expression in vivo.
In conclusion, we provide evidence that the receptor tyrosine kinase RET and its coreceptor GFRα1 are expressed in a subset of breast cancers and that the cytokine GDNF, which activates their signaling cascade, is induced by inflammatory signals in stromal fibroblasts and tumor cells, thereby supporting both paracrine and autocrine stimulation of tumor cells in response to their microenvironment.
Note: Supplementary data for this article are available at Cancer Research Online (http://cancerres.aacrjournals.org/).
Acknowledgments
Grant support: Breakthrough Breast Cancer (C.M. Isacke and J.S. Reis-Filho), Cancer Research UK (R. Poulsom and T. Hunt), and Ministerio de Educacion y Ciencia of Spain (I. Plaza-Menacho).
The costs of publication of this article were defrayed in part by the payment of page charges. This article must therefore be hereby marked advertisement in accordance with 18 U.S.C. Section 1734 solely to indicate this fact.
We thank David Robertson, Damian Johnson, Alan Kennedy, and the Breakthrough Breast Cancer Histopathology Facility who provided invaluable help in this project.




