Abstract
Prostate apoptosis response-4 (Par-4) is a tumor-suppressor protein that induces apoptosis in cancer cells, but not in normal/immortalized cells. The cancer-specific proapoptotic action of Par-4 is encoded in its centrally located SAC domain. We report here the characterization of a novel mouse model with ubiquitous expression of the SAC domain. Although SAC transgenic mice displayed normal development and life span, they were resistant to the growth of spontaneous, as well as oncogene-induced, autochthonous tumors. Resistance to tumorigenesis was linked to inhibition of nuclear factor-κB activity and induction of apoptosis by the SAC domain. Collectively, our findings provide genetic evidence that the SAC domain of Par-4 confers cancer resistance in transgenic mice without compromising normal viability or aging, and may have therapeutic significance. [Cancer Res 2007;67(19):9276–85]
Introduction
Prostate apoptosis response-4 (Par-4), the product of the proapoptotic gene par-4, was first identified in prostate cancer cells that were induced to undergo apoptosis (1). Par-4 is a leucine zipper domain protein that is widely expressed in diverse normal and cancerous cell types and tissues (2, 3). Endogenous Par-4 itself does not cause apoptosis, yet it is essential for apoptosis induced by a variety of exogenous insults (2, 3). On the other hand, ectopic Par-4 overexpression is by itself sufficient to induce apoptosis in most cancer cells, but not in normal or immortalized cells (4). This cancer-selective apoptotic action of Par-4 does not require the leucine zipper domain, which is present at its carboxy terminus (4). In fact, the proapoptotic function of Par-4 is localized in its central core SAC domain (i.e., amino acids 137–195). Neither p53 nor PTEN are directly required for apoptosis by Par-4 or the SAC domain, and this apoptotic action is not inhibited by Bcl-2 or Bcl-xL overexpression (4, 5). Moreover, adenoviral transduction of either Par-4 or the SAC domain into s.c. tumors grown in the flanks of nude mice results in rapid inhibition of tumor growth (ref. 5; Supplementary Figs. S1 and S2).
Apoptosis of cancer cells by Par-4 requires phosphorylation of the T155 residue and nuclear translocation of Par-4 (6). Cancer cells that are resistant to nuclear translocation of Par-4 are resistant to apoptosis by Par-4 (4, 6). Nuclear translocation of Par-4 is essential for inhibition of pro-cell survival nuclear factor-κB (NF-κB) activity (4–6). Remarkably, the SAC domain translocates to the nucleus in all cell types, regardless of whether they are normal, immortalized, or cancer cells, yet it is activated by protein kinase A (PKA) phosphorylation of the T155 residue only in cancer cells (6). This selective activation of Par-4 and the SAC domain in cancer cells is due to the higher PKA activity in cancer cells relative to their counterpart normal cells (6).
Par-4 knockout mice develop spontaneous tumors in various tissues and show an increased incidence of chemical or hormone-inducible tumors of the bladder and endometrium (7). The par-4 (PAWR) gene has been mapped to human chromosome 12q21 (8). Although a mutation that introduces a stop codon in the SAC domain of par-4 gene has been reported in endometrial tumors (9), such mutations have not been reported thus far in most other cancers. However, there are several other more prominent mechanisms at play in cancer cells that result in suppression of Par-4 expression; for instance, methylation as in endometrial tumors (9), methylation-independent mechanisms as in renal cell carcinoma (10), or posttranslational modification and inactivation of Par-4 protein via binding and phosphorylation by the cell survival kinase Akt1 as in prostate cancer (11). Our recent studies indicate that activated Akt1 binds to Par-4 via its leucine zipper domain, and then phosphorylates Par-4, thereby rendering it a substrate for the chaperone 14-3-3 (11). The interaction with 14-3-3 results in sequestration of Par-4 in the cytoplasm, thus isolating Par-4 from its nuclear targets (11). By contrast, the SAC domain, which lacks the leucine zipper sequence of Par-4, neither binds to Akt1 nor is it phosphorylated/inactivated by Akt1. Consequently, the SAC domain, which represents the minimal functional proapoptotic unit of Par-4 that selectively induces apoptosis in cancer cells, but not in normal cells, is an ideal candidate for molecular therapy. The present study was undertaken to determine whether sustained and ubiquitous expression of the SAC domain is tolerated by normal tissues over the entire life span in mice, and whether the physiologic levels of transgenic SAC attained in various tissues were adequate for a tumor-suppressive function. We report that transgenic mice ubiquitously expressing the SAC domain are normal with regard to development and life span, and are genetically resistant to the growth of autochthonous tumors.
Materials and Methods
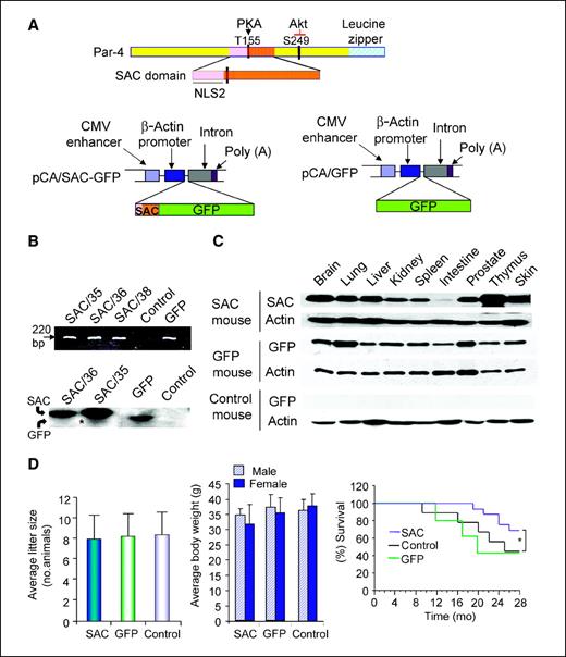
Generation of SAC and green fluorescent protein transgenic mice. A DNA fragment containing the SAC domain (amino acid 137–195) of Par-4 (Fig. 1A) was generated by PCR using Par-4 cDNA as a template and the upstream primer 5′-GACGCGAATTCACTAGTGAACATGGCCAGGAAAGGCAAAG-3′ (sense strand) and downstream primer 5′-GATACGGTACCGCAGCTTCATTCTGGATGGTGTT-3′ (antisense strand). The DNA fragment was cloned into EcoRI- and KpnI-digested peGFPN1 vector (Clontech Laboratories, Inc.) and a shuttle plasmid pSACeGFP was generated. The plasmid pCA/SAC-green fluorescent protein (GFP) was constructed by releasing the SAC-eGFP fragment from pSACeGFP by EcoRI (blunt-ended)-NotI (blunt-ended) and subcloned into the EcoRI (blunt-ended) site in pCAGGS vector (a generous gift from Jun-ichi Miyazaki, Division of Stem Cell Regulation Research, Osaka University, Japan; ref. 12). In the pCAGGS vector, the cytomegalovirus (CMV) enhancer and the chicken β-actin promoter sequence are located upstream of the MCS region. In addition, a rabbit β-globin polyadenylic acid sequence is located downstream from the MCS region (12). The plasmid pCA/GFP was constructed by releasing the eGFP fragment from peGFPN1 vector with EcoRI (blunt-ended)-NotI (blunt-ended) and subcloning it into the EcoRI (blunt-ended) site in pCAGGS vector. The resulting constructs, pCA/SAC-GFP (containing CMV enhancer-chicken β-actin promoter-SACeGFP followed by an intron) and pCA/GFP (containing CMV enhancer- chicken β-actin promoter-eGFP followed by an intron) were excised from vector sequences with SalI, purified, and injected into pronuclei of fertilized B6C3F1 embryos. All procedures were carried out by the University of Kentucky Transgenic Mouse Facility. The resulting offspring were screened for the presence of the transgene by PCR using DNA from tail clips to detect the CMV enhancer region of the transgene with the sense primer, 5′-CGTATGTTCCCATAGTAACGC-3′, and antisense primer, 5′-CGTAGATGTACTGCCAAGTAGG-3′. Three founders for each transgene were further studied. Expression of SAC-GFP and GFP proteins was confirmed by Western blot analysis of various tissues with GFP antibody.
SAC transgenic mice ubiquitously express the SAC-GFP transgene and show normal fertility, viability, and aging. A, diagrammatic illustration of the various domains of Par-4 (amino acids 1–332) and its SAC domain (amino acids 137–195; top). The PKA phosphorylation site and nuclear localization signal (NLS), within the SAC domain, are shown. The Akt phosphorylation site is located outside the SAC domain, rendering SAC resistant to inhibition by activated Akt in tumors (11). The pCA construct, which contains the chicken β-actin promoter and CMV enhancer, was used to subclone SAC-GFP or GFP cDNA (bottom). Poly(A), polyadenylic acid. B, DNA from the tail of SAC transgenic mice, GFP transgenic mice, and nontransgenic littermates of SAC-GFP mice (Control) was subjected to PCR genotyping to identify the corresponding transgene (top). SAC/35, SAC/36, and SAC/38 are three different founders carrying the SAC transgene. Genomic DNA extracted from the liver of the transgenic animals was analyzed by Southern blot analysis (bottom) as described in Materials and Methods. Note the presence of the expected bands (arrows, corresponding to the transgenes) in the SAC and GFP transgenic animals, but not in littermate control animals. Another (relatively weaker) band is seen in the SAC/35 lane (*) but not in the SAC/36 lane. C, whole-cell lysates prepared from various tissues were subjected to Western blot analysis by using the GFP antibody to detect SAC-GFP or GFP, followed by β-actin antibody for loading control. D, columns, average litter size (based on n = 32 total litters examined in each group; left) and average body weights (based on n = 20 mice at 6 mo; middle) are shown for the indicated crosses; bars, SD. Cohorts of transgenic and littermate control animals (n = 28) were followed for a period of 28 mo, and a Kaplan-Meier plot for survival is shown (right). The longer survival of the SAC-expressing mice compared with the littermate control mice or GFP transgenic mice was statistically significant (*P < 0.01).
SAC transgenic mice ubiquitously express the SAC-GFP transgene and show normal fertility, viability, and aging. A, diagrammatic illustration of the various domains of Par-4 (amino acids 1–332) and its SAC domain (amino acids 137–195; top). The PKA phosphorylation site and nuclear localization signal (NLS), within the SAC domain, are shown. The Akt phosphorylation site is located outside the SAC domain, rendering SAC resistant to inhibition by activated Akt in tumors (11). The pCA construct, which contains the chicken β-actin promoter and CMV enhancer, was used to subclone SAC-GFP or GFP cDNA (bottom). Poly(A), polyadenylic acid. B, DNA from the tail of SAC transgenic mice, GFP transgenic mice, and nontransgenic littermates of SAC-GFP mice (Control) was subjected to PCR genotyping to identify the corresponding transgene (top). SAC/35, SAC/36, and SAC/38 are three different founders carrying the SAC transgene. Genomic DNA extracted from the liver of the transgenic animals was analyzed by Southern blot analysis (bottom) as described in Materials and Methods. Note the presence of the expected bands (arrows, corresponding to the transgenes) in the SAC and GFP transgenic animals, but not in littermate control animals. Another (relatively weaker) band is seen in the SAC/35 lane (*) but not in the SAC/36 lane. C, whole-cell lysates prepared from various tissues were subjected to Western blot analysis by using the GFP antibody to detect SAC-GFP or GFP, followed by β-actin antibody for loading control. D, columns, average litter size (based on n = 32 total litters examined in each group; left) and average body weights (based on n = 20 mice at 6 mo; middle) are shown for the indicated crosses; bars, SD. Cohorts of transgenic and littermate control animals (n = 28) were followed for a period of 28 mo, and a Kaplan-Meier plot for survival is shown (right). The longer survival of the SAC-expressing mice compared with the littermate control mice or GFP transgenic mice was statistically significant (*P < 0.01).
Southern hybridization. Genomic DNA was extracted from the liver of SAC, GFP, or littermate control mice by using Puregene DNA purification system (from Gentra Systems, Inc.). Genomic DNA (10 μg) was digested for 18 h with HindIII, resolved on 0.75% agarose gels, transferred to nitrocellulose membranes, and cross-linked with UVstratalinker (Stratagene). A 706-nucleotide DNA fragment (corresponding to the promoter region of the transgene) was generated by digesting pCAGGS plasmid with SacII, and radiolabeled with [32P]dCTP to prepare a probe for hybridization. Prehybridization and hybridization were done using standard protocols. The copy number was determined by using copy number standards prepared from the pCAGGS-SAC/GFP or pCAGGS-GFP plasmid, according to the method of Thomas Saunders (University of Michigan Transgenic Animal Model Core).7
Mouse breeding and necropsy. All animals were housed in the University of Kentucky Animal Facility and all experiments were conducted under an Institutional Animal Care and Use Committee–approved protocol in accordance with the NIH Guide for the Care and Use of Laboratory Animals. Transgenic adenocarcinoma of the mouse prostate (TRAMP) mice (13) that express SV40 large T antigen under the control of the prostate-specific probasin promoter and B6C3F1 mice were purchased from the Jackson Laboratory. The hemizygous TRAMP female (100% C57BL6 background) and SAC or GFP male (50% C57BL6 and 50% C3H background) were mated. The F1 generation (75% C57BL6 and 25% C3H background) of transgenic males and the nontransgenic littermates were obtained in accordance with Mendelian ratios [TRAMP+/−/SAC+/−]; [TRAMP+/−/SAC−/−]; [TRAMP−/−/SAC+/−] and [TRAMP+/−/GFP+/−]. Mouse-tail DNA was isolated and genotyping was done using PCR-based screening assays as described (14). The F1 mice obtained from crosses between TRAMP and SAC-GFP or GFP transgenic mice were humanely killed at 26 to 30 weeks of age. For the aging study, the hemizygous transgenic mice were interbred to generate a cohort of transgene+/− and littermate−/− mice, and followed until 28 months of age. Some mice had to be killed by euthanasia, as they showed a large palpable tumor, huddled posture, immobility, or an obviously moribund appearance. A full necropsy was done on all animals. The primary tumors were excised and weighed. Liver, lung, spleen, kidney, intestine, and pelvic organs were collected, and portions were fixed in 10% neutral buffered formalin for histopathologic analysis or snap-frozen in liquid nitrogen.
Histopathology and immunohistochemistry. H&E staining was done on 5 microns thick tissue sections. Prostate tumors in mice expected to express the TRAMP gene were graded in accordance with the development of tumors in TRAMP mice described online.8
Spontaneous tumors were resected and subjected to H&E staining for histology. Immunohistochemical analysis for expression of the transgenes was done by using 1:160 dilution of GFP polyclonal antibody (Santa Cruz Biotechnology, Inc.) at 4°C overnight followed by biotinylated secondary antibody and developed in peroxidase substrate solution by using the Vectastain ABC kit (Vector Laboratories). Terminal deoxynucleotidyl-transferase–mediated dUTP nick-end labeling (TUNEL) assays were done on mouse tissues as previously described (4).Adenoviral and plasmid constructs, and cell culture. The GFP or SAC-GFP adenovirus was generated by using the AdEasy Adenoviral Vector System (Stratagene Corp.). Briefly, GFP and SAC DNA fragments were generated by PCR using the primers 5′-CCCAAGCTGGCTAGTTAAGC-3′ (sense) and 5′-TCGGTACCTTTAATTCATTATTTGTAGA-3′ (antisense), with DNA templates for GFP-SAC and GFP. Amplified fragments were ligated into the KpnI site of pShuttle-CMV shuttle plasmid vector. The linearized shuttle vector was cotransformed into BJ5183 bacteria with the pAdEasy-1 viral DNA plasmid. The recombinant adenoviral plasmid DNA was isolated, linearized with PacI, and transfected into AD-293 cells for adenoviral packaging and amplification. H-Ras and c-Myc adenoviruses were obtained from Joe Nevins (Duke Medical School, Durham, NC), and the GFP and mutant IκBα (IκBα-super repressor, IκB-SR) adenoviruses were from Albert Baldwin (University of North Carolina, Chapel Hill, NC). The serine-32 and serine-36 phosphorylation sites are mutated in IκBα-SR, making it both resistant to phosphorylation by IKK (IκB kinase) and impervious to subsequent degradation; IκB-SR therefore functions as an inhibitor of the NF-κB pathway (5).
Expression plasmid constructs for SAC-GFP, SAC/155A-GFP, GFP, H-Ras (V12), and c-Myc, and reporter plasmid constructs NF-κB-chloramphenicol acetyltransferase (CAT) and empty-CAT used for transfection have been described (5, 15, 16). Plasmid SV40-small t, expressing small t antigen, was obtained from Addgene, Inc. Mouse embryo fibroblasts (MEF) were isolated from mouse embryos at embryonic day 14.5. The TRAMP-C1 cell line was from the American Type Culture Collection, and the BPH-1 cell line was from Simon Hayward (Vanderbilt University, Nashville, TN).
Western blot analysis and NF-κB-CAT reporter assays. Animal tissue samples, frozen in liquid nitrogen, were pulverized in liquid nitrogen and then homogenized in radioimmunoprecipitation assay lysis buffer on ice, using 0.5 mL lysis buffer for 200 mg tissue. The homogenate was incubated for 30 min on ice and insoluble material was removed by centrifugation for 5 min at 4°C in a microcentrifuge. The supernatant protein concentration was determined by the Bradford assay. Following SDS-PAGE resolution and polyvinylidene difluoride membrane transfer of the proteins, immunoblot analysis was done by using a 1:1,000 dilution of Par-4 polyclonal antibody, GFP monoclonal antibody, or SV40 monoclonal antibody (all from Santa Cruz Biotechnology), and β-actin antibody (Sigma Chemical Co.). Blots were developed by using enhanced chemiluminescence. Cells were cotransfected with the indicated plasmids along with the β-galactosidase expression construct, and whole-cell extracts were subjected to CAT activity and β-galactosidase activity assays (15).
Apoptosis and cellular transformation/colony formation assay. Cells in chamber slides were transfected with the expression constructs for oncogenic H-Ras(V12), c-Myc, GFP, or GFP-SAC, and subjected to immunocytochemistry by using H-Ras or c-Myc antibody, followed by staining with secondary antibody conjugated to Texas red. Apoptotic nuclei were identified by TUNEL assay, caspase-3 immunostaining, or 4′,6-diamidino-2-phenylindole staining, and apoptotic cells were scored as described previously (4, 11). Plated at a density of 1.6 × 105 per well, cells in six-well plates were infected with H-Ras(V12), c-Myc, GFP, or SAC-GFP adenovirus, and transformed colonies (foci) were counted after 96 h.
Statistical analysis. All experiments were done in triplicate to verify the reproducibility of the findings. Statistical analyses were carried out with Statistical Analysis System software (SAS Institute) and P values were calculated using the Student's t test.
Results
SAC transgenic mice show ubiquitous expression of the SAC transgene and normal fertility, viability, and aging. Transgenic mice were obtained by injecting the GFP or SAC-GFP expression construct (Fig. 1A) into fertilized oocytes from B6C3F1 hybrid mice. Three transgenic mouse founders were obtained for each construct, and the integrity of the transgene was confirmed by PCR, as shown in Fig. 1B. The founders were then crossed with B6C3F1 partners to expand the transgenic lines. An analysis of the genomic DNA derived from the transgenic and control mice by Southern hybridization showed the expected band in the SAC/36, SAC/35, and GFP lanes; the littermate control lane did not show these bands (Fig. 1B). The intensity of the band in the SAC/35 lane was stronger than that in the SAC/36 lane (Fig. 1B). Band intensity comparisons with copy number standards suggested that the SAC/36 mouse has three to four copies, and the SAC/35 mouse has six to eight copies of the SAC transgene; the GFP mouse has one to two copies of the GFP transgene (data not shown). There was a minor band present in the SAC/35 lane, but not in the SAC/36 lane (Fig. 1B); and longer exposure of the blot (not shown) confirmed integration of the transgene in distinct sites in SAC/35 and SAC/36 mice.
Whole-cell extracts from various organs of the SAC transgenic mice (produced with the pCA/SAC-GFP construct), GFP transgenic mice (produced with the pCA/GFP construct), and control mice (nontransgenic littermates of the SAC transgenic mice) were subjected to Western blot analysis to ascertain the levels of transgene expression. SAC/35 and SAC/36 transgenic mice showed similar expression patterns and phenotype, and representative data from SAC/35 animals are presented throughout this report. As seen in Fig. 1C, all of the tissues examined from the transgenic mice showed expression of SAC-GFP or GFP protein, implying widespread expression of the transgenes. However, variability in expression of SAC-GFP and GFP protein was noted in various tissues, implying differential tissue-specific regulation of transgene expression or protein stability.
Because of the interrelationship between tumor suppressors and aging, we explored quantitative indicators of fertility, viability, and aging. The birth ratio of the SAC transgenic mice was similar to that of the GFP transgenic mice and littermate control mice. Specifically, crosses between the transgenic mice and transgene-negative B6C3H mice produced 25% transgene-carrying mice (n = 256 total progeny analyzed for each transgenic or control mouse line). Moreover, based on the average litter size, the fertility for both sexes of the transgenic mice was judged to be normal (Fig. 1D,, left). All of the animals expressing the transgenes were developmentally normal, and there were no gender-based differences in the average body weight of the transgenic and control animals (Fig. 1D,, middle). Notably, the SAC-GFP transgenic mice lived a few months longer (P < 0.01) than the GFP transgenic mice or littermate control mice (Fig. 1D , right). There were no gender-based differences in the survival of the animals (data not shown). Together, these findings indicate that fertility, viability, aging, and life span of the SAC-GFP mice are normal.
The SAC transgene sensitizes MEFs to apoptosis by oncogenic Ras and c-Myc and prevents oncogenic transformation. Our previous studies indicate the SAC domain of Par-4 induces apoptosis in NIH 3T3 cells transformed by oncogenic Ras, but not in the genetically matched, immortalized NIH 3T3 parent cells (4, 6). This selective apoptotic action of the SAC domain was dependent on phosphorylation of its T155 residue by PKA activity, which is elevated in transformed cells relative to immortal or normal cells (6). Consistent with this observation, a T155A mutant of the SAC domain failed to induce apoptosis in the Ras-transformed cells (6). As expression of oncogenic Ras and/or c-Myc leads to elevated PKA-driven activation of the proapoptotic potential of the SAC domain (6), we sought to analyze the functionality of the SAC transgene by testing MEFs from the transgenic mice or from littermate control mice for response to oncogenic Ras and c-Myc. As seen in Fig. 2A, transfection with oncogenic Ras or cotransfection with oncogenic Ras and c-Myc resulted in significantly (P < 0.001) higher levels of spontaneous apoptosis in the MEFs from SAC transgenic mice relative to MEFs from GFP transgenic mice or from littermate control mice.
MEFs from SAC transgenic animals are highly susceptible to apoptosis but resistant to in vitro transformation by oncogenes. A, MEFs (third passage) from SAC or GFP transgenic animals or from nontransgenic littermates of SAC-GFP (control) animals were transiently transfected with plasmid expression constructs for oncogenic Ras, c-Myc, or GFP, as indicated, and the cells were scored for apoptosis after 24 h (top). Expression of the constructs was confirmed by Western blot analysis (bottom). The increase in apoptosis in MEFs from SAC transgenic mice (with either oncogenic Ras or Ras plus Myc) relative to MEFs from either GFP transgenic mice or littermate control mice (with oncogenic Ras or Ras plus Myc) was statistically significant (*, P < 0.001). B, MEFs (third passage) from SAC or GFP transgenic animals or from the littermate control animals were transduced with adenoviral expression constructs for oncogenic Ras, c-Myc, or GFP, as indicated. Equal numbers of the infected cells were plated, and transformed colonies (foci) were scored (top). Expression of the constructs was confirmed by Western blot analysis (bottom). The decrease in the number of foci observed in oncogenic Ras plus c-Myc MEFs derived from SAC transgenic mice relative to the number of foci in MEFs from GFP transgenic mice (or littermate control mice) was statistically significant (*, P < 0.001). C, MEFs derived from the indicated transgenic mice were cotransfected with NF-κB-CAT reporter or pGL3-CAT reporter (control) and β-galactosidase expression construct to normalize CAT activity. Four hours later, the cells were transduced with adenoviral expression constructs for oncogenic Ras and c-Myc or vector (control). The cell lysates were collected after 16 h and examined for CAT or β-galactosidase activity. Relative CAT activity normalized with respect to corresponding β-galactosidase activity. Relative to MEFs from GFP transgenic mice, MEFs from SAC transgenic mice inhibited Ras/Myc–inducible NF-κB activity (*, P < 0.001). D, MEFs (third passage) from littermate control animals were transduced with adenoviral expression constructs for oncogenic Ras, c-Myc, IκB-SR, GFP, or pCB6+ vector as indicated, and the cells were scored for apoptosis after 24 h (left). Expression of the constructs was confirmed by Western blot analysis (right). Relative to GFP, IκB-SR significantly inhibited Ras/Myc–inducible NF-κB activity (*, P < 0.001).
MEFs from SAC transgenic animals are highly susceptible to apoptosis but resistant to in vitro transformation by oncogenes. A, MEFs (third passage) from SAC or GFP transgenic animals or from nontransgenic littermates of SAC-GFP (control) animals were transiently transfected with plasmid expression constructs for oncogenic Ras, c-Myc, or GFP, as indicated, and the cells were scored for apoptosis after 24 h (top). Expression of the constructs was confirmed by Western blot analysis (bottom). The increase in apoptosis in MEFs from SAC transgenic mice (with either oncogenic Ras or Ras plus Myc) relative to MEFs from either GFP transgenic mice or littermate control mice (with oncogenic Ras or Ras plus Myc) was statistically significant (*, P < 0.001). B, MEFs (third passage) from SAC or GFP transgenic animals or from the littermate control animals were transduced with adenoviral expression constructs for oncogenic Ras, c-Myc, or GFP, as indicated. Equal numbers of the infected cells were plated, and transformed colonies (foci) were scored (top). Expression of the constructs was confirmed by Western blot analysis (bottom). The decrease in the number of foci observed in oncogenic Ras plus c-Myc MEFs derived from SAC transgenic mice relative to the number of foci in MEFs from GFP transgenic mice (or littermate control mice) was statistically significant (*, P < 0.001). C, MEFs derived from the indicated transgenic mice were cotransfected with NF-κB-CAT reporter or pGL3-CAT reporter (control) and β-galactosidase expression construct to normalize CAT activity. Four hours later, the cells were transduced with adenoviral expression constructs for oncogenic Ras and c-Myc or vector (control). The cell lysates were collected after 16 h and examined for CAT or β-galactosidase activity. Relative CAT activity normalized with respect to corresponding β-galactosidase activity. Relative to MEFs from GFP transgenic mice, MEFs from SAC transgenic mice inhibited Ras/Myc–inducible NF-κB activity (*, P < 0.001). D, MEFs (third passage) from littermate control animals were transduced with adenoviral expression constructs for oncogenic Ras, c-Myc, IκB-SR, GFP, or pCB6+ vector as indicated, and the cells were scored for apoptosis after 24 h (left). Expression of the constructs was confirmed by Western blot analysis (right). Relative to GFP, IκB-SR significantly inhibited Ras/Myc–inducible NF-κB activity (*, P < 0.001).
Next, we tested the susceptibility of the SAC MEFs to oncogenic transformation, by examining transformed colony (foci) formation in cell culture. The MEFs were transduced with adenoviral constructs for oncogenic Ras and c-Myc, or GFP for control. As seen in Fig. 2B, the oncogenes produced a significantly (P < 0.001) large number of foci in the MEFs from the GFP transgenic mice and littermate control mice relative to the very few foci observed for the MEFs derived from the SAC transgenic mice. Together, these findings suggest the SAC transgene is functional in the MEFs, as it produces apoptosis and prevents cellular transformation by the oncogenes.
Because the SAC domain induces apoptosis by inhibiting the pro-cell survival activity of NF-κB (4, 6), we did NF-κB reporter assays to determine basal and oncogenic Ras- and c-Myc–inducible NF-κB activity in MEFs isolated from the SAC, GFP, and littermate control mice. The frequency of transfection was similar in the SAC, GFP, and littermate control MEFs, as judged by GFP expression or β-galactosidase activity after transfection with GFP expression plasmid or β-galactosidase expression plasmid, respectively (data not shown). As seen in Fig. 2C, basal NF-κB activity was similar among the SAC, GFP, and control MEFs. However, upon introduction of oncogenic Ras and c-Myc, the GFP and control MEFs, but not the SAC MEFs, showed a significant (P < 0.001) increase in NF-κB activity (Fig. 2C). These findings indicate that the SAC domain inhibited NF-κB activity induced by oncogenes.
To determine whether inhibition of oncogene-inducible NF-κB activity was sufficient to induce apoptosis, we tested the effect of a known inhibitor of NF-κB, IκB-SR, on apoptosis in oncogene-expressing MEFs. As shown in Fig. 2D, littermate control MEFs cotransfected with the IκB-SR and oncogenic Ras plus c-Myc underwent apoptosis. In contrast, wild-type MEFs cotransfected with oncogenic Ras and c-Myc in the presence of GFP did not undergo apoptosis (Fig. 2D). As expected, IκB-SR suppressed NF-κB activity in the littermate control MEFs (Supplementary Fig. S3). Thus, inhibition of NF-κB activity induces apoptosis of the oncogene-expressing cells.
SAC transgenic mice have increased resistance to spontaneous tumor growth. As B6C3F1 mice were reported to develop spontaneous hepatocarcinomas and lymphomas (17), we monitored the transgenic mice for tumor incidence in their livers and spleens, as well as in several other tissues. Interestingly, hepatocarcinomas developed in liver of the GFP transgenic mice, as well as the littermate control mice that were 18 months or older, but not in the livers of the SAC transgenic mice (Table 1; Fig. 3). Sections of liver from control and GFP animals showed replacement of normal liver architecture by nests and cords of atypical hepatocytes, which do not form acinar structures. The hepatocytes were slightly enlarged (atypia was not dramatic) with distended irregular nuclei, but were clearly recognizable as hepatocytes. Most of the livers contained necrotic zones within the sheets of tumor cells. Some of the tumors showed prominent vascular invasion (Fig. 3). Conversely, sections from SAC animals showed preserved hepatic sinusoidal architecture.
SAC transgenic mice are resistant to spontaneous tumor growth
| Mouse . | Tumor . | % Animals with tumors . |
|---|---|---|
| Control | Liver | 41.66 (5/12) |
| GFP | Liver | 47.61 (10/21) |
| SAC-GFP | Liver | 0.00 (0/16) |
| Control | Spleen | 58.30 (7/12) |
| GFP | Spleen | 52.38 (11/21) |
| SAC-GFP | Spleen | 0.00 (0/16) |
| Mouse . | Tumor . | % Animals with tumors . |
|---|---|---|
| Control | Liver | 41.66 (5/12) |
| GFP | Liver | 47.61 (10/21) |
| SAC-GFP | Liver | 0.00 (0/16) |
| Control | Spleen | 58.30 (7/12) |
| GFP | Spleen | 52.38 (11/21) |
| SAC-GFP | Spleen | 0.00 (0/16) |
Tumor development is inhibited in SAC transgenic mice. Sections of the liver and spleen from SAC or GFP transgenic and nontransgenic control littermates (of SAC-GFP mice) were subjected to either H&E staining to reveal tissue topography or immunohistochemistry (IHC) with the GFP antibody to ascertain transgene expression. Magnification, ×10 for all panels. Inset, magnification of tumor or normal sections, ×40.
Tumor development is inhibited in SAC transgenic mice. Sections of the liver and spleen from SAC or GFP transgenic and nontransgenic control littermates (of SAC-GFP mice) were subjected to either H&E staining to reveal tissue topography or immunohistochemistry (IHC) with the GFP antibody to ascertain transgene expression. Magnification, ×10 for all panels. Inset, magnification of tumor or normal sections, ×40.
Sections of spleens from control and GFP animals showed effacement of splenic architecture by a diffuse infiltrate of intermediate sized lymphocytes (Fig. 3). Most of these lymphocytes had somewhat irregular nuclear contours and moderately condensed chromatin. There was widespread destruction of splenic white pulp by the lymphocytic infiltrate. These lymphoma cells did not have a lymphoblastic appearance. Alternatively, spleen sections from SAC animals showed preserved splenic architecture with distinct red and white pulp zones (Fig. 3), with the white pulp areas showing preserved marginal zones. There was some variability in the size of white pulp zones, but the underlying architecture was preserved in all cases.
Immunohistochemical analysis of the spleen and liver specimens confirmed that the SAC transgene was expressed in the normal spleen and liver, and the GFP control transgene was expressed both before and after development of lymphomas and hepatocarcinomas in the spleen and liver, respectively (Fig. 3). These findings imply that the SAC transgene suppresses the development and growth of spontaneous tumors in the spleen and liver of the SAC transgenic mice.
SAC transgenic mice have increased resistance to oncogene-inducible prostate tumor growth. To determine whether the physiologic levels of the SAC domain that are well tolerated (i.e., did not alter the normal viability, growth, or life span) could inhibit the growth of aggressive autochthonous tumors, we crossed the SAC or GFP transgenic mice with tumor-prone TRAMP mice that produce transgenic adenocarcinoma of the mouse prostate (13). The genotypes of the offspring from crosses of the SAC transgenic mice with TRAMP mice were confirmed by PCR genotyping (data not shown) to identify the SAC+/−/TRAMP+/− or GFP+/−/TRAMP+/− mice; SAC−/−/TRAMP+/− and SAC+/−/TRAMP−/− animals were used as littermate controls. Prostate tumor progression was studied by H&E staining of paraffin-fixed prostate sections. Histopathology of the mouse prostates indicated that by 3 months of age, the majority (62.5–83.3%) of the GFP+/−/TRAMP+/− and SAC−/−/TRAMP+/− control mice developed high-grade prostatic intraepithelial neoplasia (PIN), and 12% to 16% animals showed adenocarcinoma of the prostate (Table 2; Fig. 4A,, left). By 6 months, 100% of the GFP+/−/TRAMP+/− and SAC−/−/TRAMP+/− mice developed adenocarcinoma of the prostate (Table 2; Fig. 4A,, left). By contrast, after 3 months, only 50% of the SAC+/−/TRAMP+/− mice developed high-grade PIN and none showed adenocarcinoma; by 6 months, only 21.4% of the animals showed progression of the disease from PIN to adenocarcinoma (Table 2; Fig. 4A,, left). None of the SAC+/−/TRAMP−/− mice developed PIN or adenocarcinoma of the prostate (Fig. 4A).
SAC transgenic mice defer TRAMP tumor initiation and progression
| Mouse genotype* . | Mouse age (mo) . | Total no. mice . | % Mice with prostates showing . | . | . | ||
|---|---|---|---|---|---|---|---|
| . | . | . | Normal . | PIN . | PCa . | ||
| SAC+/−/TRAMP−/− | 3 | 6 | 100 | 0 | 0 | ||
| GFP+/−/TRAMP+/− | 3 | 6 | 0 | 83.5 | 16.7 | ||
| SAC−/−/TRAMP+/− | 3 | 8 | 25 | 62.5 | 12.5 | ||
| SAC+/−/TRAMP+/− | 3 | 8 | 50 | 50 | 0 | ||
| SAC+/−/TRAMP−/− | 6 | 7 | 100 | 0 | 0 | ||
| GFP+/−/TRAMP+/− | 6 | 11 | 0 | 0 | 100 | ||
| SAC−/−/TRAMP+/− | 6 | 18 | 0 | 0 | 100 | ||
| SAC+/−/TRAMP+/− | 6 | 14 | 28.6 | 50 | 21.4 | ||
| Mouse genotype* . | Mouse age (mo) . | Total no. mice . | % Mice with prostates showing . | . | . | ||
|---|---|---|---|---|---|---|---|
| . | . | . | Normal . | PIN . | PCa . | ||
| SAC+/−/TRAMP−/− | 3 | 6 | 100 | 0 | 0 | ||
| GFP+/−/TRAMP+/− | 3 | 6 | 0 | 83.5 | 16.7 | ||
| SAC−/−/TRAMP+/− | 3 | 8 | 25 | 62.5 | 12.5 | ||
| SAC+/−/TRAMP+/− | 3 | 8 | 50 | 50 | 0 | ||
| SAC+/−/TRAMP−/− | 6 | 7 | 100 | 0 | 0 | ||
| GFP+/−/TRAMP+/− | 6 | 11 | 0 | 0 | 100 | ||
| SAC−/−/TRAMP+/− | 6 | 18 | 0 | 0 | 100 | ||
| SAC+/−/TRAMP+/− | 6 | 14 | 28.6 | 50 | 21.4 | ||
Abbreviations: PIN, prostatic intraepithelial neoplasia; PCa, adenocarcinoma of the prostate.
The SAC+/−/TRAMP−/−, SAC−/−/TRAMP+/−, and SAC+/−/TRAMP+/− littermates resulted from crosses between the SAC+/− and TRAMP+/− transgenic mice.
Prostate tumor development is inhibited in SAC transgenic mice. A, the prostates of offspring with the indicated genotypes resulting from the indicated crosses between the transgenic and TRAMP mice were sectioned and subjected to either H&E staining to identify areas of normal prostate, PIN, or adenocarcinoma (left), or to immunohistochemistry with the GFP antibody to ascertain transgene expression (right). Red arrows, loss of SAC expression in the PIN lesions and adenocarcinoma from SAC+/−/TRAMP+/− mice at 3 and 6 mo, respectively. Magnification, all panels, ×10. B, the prostates of offspring with the indicated genotypes were weighed at 6 mo of age, and the percentage of mice with prostates falling within various weight groups is shown.
Prostate tumor development is inhibited in SAC transgenic mice. A, the prostates of offspring with the indicated genotypes resulting from the indicated crosses between the transgenic and TRAMP mice were sectioned and subjected to either H&E staining to identify areas of normal prostate, PIN, or adenocarcinoma (left), or to immunohistochemistry with the GFP antibody to ascertain transgene expression (right). Red arrows, loss of SAC expression in the PIN lesions and adenocarcinoma from SAC+/−/TRAMP+/− mice at 3 and 6 mo, respectively. Magnification, all panels, ×10. B, the prostates of offspring with the indicated genotypes were weighed at 6 mo of age, and the percentage of mice with prostates falling within various weight groups is shown.
Analysis of prostate weight indicated that the majority (78.5%) of prostates from the SAC+/−/TRAMP+/− mice weighed under 2 g, and the remaining (21.5%) weighed 2 to 3 g (Fig. 4B). In contrast, a majority (63–78%) of the prostates from GFP+/−/TRAMP+/− or SAC−/−/TRAMP+/− mice exceeded 6 g (Fig. 4B). Collectively, these data indicate the presence of the SAC domain transgene inhibits TRAMP tumor progression.
Immunohistochemical analysis of the prostate sections indicated the GFP+/−/TRAMP+/− mice continued to express the GFP transgene in the PIN lesions and in adenocarcinoma of the prostate at 3 and 6 months of age (Fig. 4A,, right). Conversely, the SAC+/−/TRAMP+/− mice expressed the SAC transgene in normal cells of the prostate, but showed a loss of SAC domain expression within the PIN lesions and in all of the adenocarcinoma sections (Fig. 4A,, right). As expected, the SAC+/−/TRAMP−/− control mice continued to express the SAC transgene in the prostates at 3 or 6 months of age (Fig. 4A , right). These findings imply that expression of the SAC transgene must be down-modulated before adenocarcinoma development in the prostate. This observation was further substantiated by the finding that by age 12 months, 80% of the SAC+/−/TRAMP+/− mice developed adenocarcinoma of the prostate, the remaining 20% had only PIN lesions, and all tumors showed loss of SAC domain expression (data not shown).
The SAC domain induces apoptosis in TRAMP cells. When the prostate specimens from the mice were subjected to TUNEL, we noted that all of the PIN lesions in the SAC+/−/TRAMP+/− mice showed a significantly large number of apoptotic cells relative to the PIN or adenocarcinoma in GFP+/−/TRAMP+/− or SAC−/−/TRAMP+/− mice (Fig. 5A). These data suggest the SAC domain may induce apoptosis in PIN cells to avert progression to adenocarcinoma.
The SAC domain causes inhibition of NF-κB cell survival activity and induction of apoptosis in the TRAMP prostate tumor cells. A, the prostates of offspring resulting from the crosses between the SAC or GFP transgenic and TRAMP mice were subjected to TUNEL assays to identify apoptotic cells. Note increased TUNEL-positive (brown) cells within the PIN lesions in the prostates of SAC+/−/TRAMP+/− mice. B, TRAMP-C1 or BPH-1 cells were transfected with the indicated constructs. The transfectants were scored for apoptosis by TUNEL assays (top). Expression of the constructs was ascertained by Western blot analysis (bottom). Transfection of TRAMP-C1 cells with the SAC-domain expression construct induced significantly (*, P < 0.001) more apoptosis than transfection with the GFP expression construct (left). Cotransfection of BPH-1 cells with the SAC-domain expression construct in the presence of transforming small t (st) antigen induced significantly (*, P < 0.001) more apoptosis than transfection with the SAC-domain expression construct in the absence of small t antigen (right). Protein bands labeled as (#) are breakdown products of ectopic Par-4 (left, bottom). BPH, benign prostatic hyperplasia. C, TRAMP-C1 cells were transfected with NF-κB-CAT reporter or pGL3-CAT (control), and β-galactosidase expression construct and transduced with adenoviral expression constructs for GFP, IκB-SR, or SAC. The cell lysates were collected after 16 h and examined for CAT activity. Relative CAT activity normalized with respect to corresponding β-galactosidase activity. D, TRAMP-C1 cells were transduced with adenoviral expression constructs for GFP, IκB-SR, or SAC domain, and scored after 24 h for apoptosis by TUNEL assays. Expression of the constructs was ascertained by Western blot analysis (bottom). SR, IκBα superrepressor mutant protein; e, IκBα endogenous protein. Relative to GFP, IκB-SR significantly (*, P < 0.001) inhibited NF-κB activity and induced apoptosis.
The SAC domain causes inhibition of NF-κB cell survival activity and induction of apoptosis in the TRAMP prostate tumor cells. A, the prostates of offspring resulting from the crosses between the SAC or GFP transgenic and TRAMP mice were subjected to TUNEL assays to identify apoptotic cells. Note increased TUNEL-positive (brown) cells within the PIN lesions in the prostates of SAC+/−/TRAMP+/− mice. B, TRAMP-C1 or BPH-1 cells were transfected with the indicated constructs. The transfectants were scored for apoptosis by TUNEL assays (top). Expression of the constructs was ascertained by Western blot analysis (bottom). Transfection of TRAMP-C1 cells with the SAC-domain expression construct induced significantly (*, P < 0.001) more apoptosis than transfection with the GFP expression construct (left). Cotransfection of BPH-1 cells with the SAC-domain expression construct in the presence of transforming small t (st) antigen induced significantly (*, P < 0.001) more apoptosis than transfection with the SAC-domain expression construct in the absence of small t antigen (right). Protein bands labeled as (#) are breakdown products of ectopic Par-4 (left, bottom). BPH, benign prostatic hyperplasia. C, TRAMP-C1 cells were transfected with NF-κB-CAT reporter or pGL3-CAT (control), and β-galactosidase expression construct and transduced with adenoviral expression constructs for GFP, IκB-SR, or SAC. The cell lysates were collected after 16 h and examined for CAT activity. Relative CAT activity normalized with respect to corresponding β-galactosidase activity. D, TRAMP-C1 cells were transduced with adenoviral expression constructs for GFP, IκB-SR, or SAC domain, and scored after 24 h for apoptosis by TUNEL assays. Expression of the constructs was ascertained by Western blot analysis (bottom). SR, IκBα superrepressor mutant protein; e, IκBα endogenous protein. Relative to GFP, IκB-SR significantly (*, P < 0.001) inhibited NF-κB activity and induced apoptosis.
To confirm that the SAC domain could indeed prevent oncogenic transformation by inducing apoptosis in prostatic epithelial cells, we tested TRAMP-C1 cells derived from the TRAMP tumors (18), and immortalized prostate epithelial cells BPH-1 (19) for apoptosis by the SAC domain. Transfection with Par-4, which selectively induces apoptosis in cancer cells but not normal or immortalized cells, was used as control. TRAMP-C1 cells are transformed because they express both SV40 large T and small t oncoproteins. The BPH-1 cells express stably integrated large T oncoprotein and are, therefore, immortalized; BPH-1 cells rarely show spontaneous transformation but can be induced to undergo transformation at high frequency by ectopic expression of the small t oncoprotein. As seen in Fig. 5B, TRAMP-C1 cells readily underwent apoptosis after transfection with either the SAC domain or Par-4, but not with the GFP control construct. On the contrary, BPH-1 cells failed to undergo apoptosis upon transfection with the SAC domain or the Par-4 construct (Fig. 5B).
Interestingly, the BPH-1 cells readily underwent apoptosis upon cotransfection of the SAC domain and SV40 small t antigen (Fig. 5B). Conversely, both GFP and the SAC/155A mutant, which has a T to A mutation at the T155 residue (thus is not phosphorylated by PKA to become activated), failed to induce apoptosis in the presence of the small t antigen (Fig. 5B). From these data, we infer immortalized BPH-1 cells are resistant to apoptosis by the SAC domain, but coexpression of transforming small t oncoprotein renders them sensitive to apoptosis by the SAC domain. These findings imply that the SAC transgene may suppress the progression and growth of TRAMP tumors by inducing apoptosis.
Next, we tested whether inhibition of NF-κB activity was sufficient to induce apoptosis in TRAMP-C1 cells. As seen in Fig. 5C, TRAMP-C1 cells cotransfected with either IκB-SR or the SAC domain showed inhibition of NF-κB-CAT reporter activity relative to cells cotransfected with GFP. Moreover, similar to the findings with the SAC domain, introduction of IκB-SR into TRAMP-C1 cells was sufficient to induce apoptosis (Fig. 5D). These findings suggest that inhibition of NF-κB activity by the SAC domain of Par-4 may induce apoptosis in TRAMP cells.
Discussion
The findings of this study indicated that ubiquitous expression of the SAC domain of Par-4 is well tolerated in transgenic mice and does not interfere with the development, fertility, or life span of the animals. Most importantly, the physiologic levels of the SAC domain in the tissues are adequate to induce apoptosis and inhibit the development and progression of autochthonous tumors in the transgenic animals. Consistent with this observation, cells derived from the SAC transgenic mice grow normally in culture, but are resistant to oncogene-mediated cellular transformation. In fact, the SAC MEFs undergo apoptosis in the presence of oncogenes. These observations imply that the introduction of initiating lesions triggers the SAC domain to induce apoptosis and safeguard against transformation. The critical involvement of the SAC domain in preventing tumor growth in the transgenic mice was further reinforced by the finding that loss of SAC domain expression was associated with the ability of the SAC transgenic mice to produce autochthonous adenocarcinomas in the prostate. The SAC domain inhibits NF-κB DNA binding activity as judged by our electrophoretic mobility shift assays (data not shown). Inhibition of pro-cell survival NF-κB activity was identified as a mechanism underlying SAC domain–mediated apoptosis of oncogene-expressing cells. Thus, this study indicates the SAC domain is highly selective in inducing apoptosis to prevent transformation, as well as the subsequent development and progression of tumors in vivo. The SAC transgenic mouse is the first example of a cancer-resistant mouse that evades oncogene-mediated tumorigenesis by initiating apoptosis via the suppression of a defined pro-cell survival pathway. Par-4 is a tumor suppressor that is inactivated by mutation within the SAC domain (9), or by Akt1-mediated phosphorylation (11), or down-regulated (e.g., by hypermethylation) in human cancers (9, 10), and loss of Par-4 in knockout mice results in spontaneous tumors in diverse tissues (7). The SAC domain constitutes the effector domain for the Par-4 proapoptotic function (4, 6), and our present in vivo findings underscore the significance of the SAC domain in the tumor-suppressor function of Par-4.
The SAC domain is well tolerated and does not compromise fertility or life span in mice. Our previous studies had indicated that cancer cell lines, regardless of their sensitivity or resistance to Par-4, are usually sensitive to the apoptotic action of the SAC domain. On the other hand, normal or immortalized cell lines failed to undergo apoptosis with the SAC domain. Moreover, intratumoral injection of an adenovirus producing the SAC domain in s.c. tumor xenografts in nude mice caused rapid inhibition of tumor growth. In view of the limitations of the previous cell culture experiments, which tested apoptosis over a short-term period, and the fact that cell culture stress may differentially alter the response to apoptotic signals, we tested the tolerance and efficacy of the SAC module in animal models. Accordingly, transgenic mice that ubiquitously expressed the SAC transgene were generated to determine whether the mouse tissues tolerated the expression of the SAC transgene, and, importantly, whether at near-physiologic levels of in vivo expression the SAC domain maintained its apoptotic and tumor-suppressor potential. Moreover, due to the possibility that tumor suppressors may protect organisms from cancer early in life, but promote aging phenotypes, including late life cancer, in older organisms (20), we studied fertility and viability in the animals over their life span. Our studies indicated that the litter size and gender ratio were similar among the SAC and GFP transgenic mice, as well as the nontransgenic littermate control mice. The SAC transgenic mice developed and grew normally. The SAC and GFP transgenic mice maintained the corresponding transgene throughout their life span (data not shown), and the SAC transgenic mice lived a few months longer (P < 0.01) than the GFP transgenic mice or littermate control mice. The increase in survival observed in SAC transgenic mice may reflect the lower incidence of spontaneous tumors in these mice. However, the presence of tumors in older moribund mice does not necessarily imply that the tumors were the cause of death. Thus, fertility, viability, aging, and life span of the SAC transgenic mice were normal.
Susceptibility to cancer is a quantitative genetic trait involving complex interactions among a large number of genes (21). Therefore, variation in the expression of alleles of tumor-suppressor genes may differentially dictate cancer susceptibility in different individuals (22–24). The precise effect of a modest increase in the activity of tumor-suppressor genes remains largely underexplored, except for p53 (25) and Arf (26). Transgenic mice carrying a single additional copy of an intact p53 gene (25) or Arf gene (26) are tumor resistant and age normally. In contrast, other mouse models in which p53 activity is aberrantly increased by amino-terminal protein truncation show tumor resistance but premature aging (27, 28). Thus, aberrant expression of a transgene may inversely affect suppression of tumor growth and aging (27, 28). In this context, the cancer resistance and normal life span of the SAC transgenic mice are particularly noteworthy.
The SAC transgene prevents oncogenic transformation. Coexpression of Par-4, or its SAC domain, and oncogenes induces apoptosis (4, 6, 16). This observation is supported by our previous studies that used transfection of cells, which stably expressed oncogenes, with either Par-4– or SAC domain-expression constructs. The ability of the SAC domain to induce apoptosis in oncogene-expressing cells was further explored by testing the functional role of the SAC transgene in cells derived from the SAC transgenic mice. MEFs derived from the SAC transgenic mice grow normally in culture and show a similar doubling time as the MEFs from GFP transgenic mice and littermate transgene-negative control mice (data not shown). However, unlike the control MEFs, the SAC MEFs failed to undergo transformation with oncogenic Ras and Myc. In fact, the introduction of oncogenic Ras and Myc caused apoptosis in the SAC MEFs, indicating that the endogenous level of the SAC domain was adequate to confer proapoptotic function and prevent oncogenic transformation. Moreover, consistent with previous findings, the expression of oncogenic Ras and/or c-Myc resulted in elevated PKA activity, which is necessary for activation of the SAC domain (data not shown).
Activation of the apoptotic potential in the SAC MEFs was associated with inhibition of pro-cell survival NF-κB activity. Given that coexpression of oncogenic Ras and c-Myc along with a well-known inhibitor of NF-κB activity, IκB-SR, was sufficient to induce apoptosis of nontransgenic littermate control MEFs, inhibition of NF-κB activity by the SAC domain may largely account for apoptosis by the SAC MEFs. Inhibition of apoptosis with caspase inhibitors does not inhibit the ability of Par-4 or its SAC domain to block NF-κB activity (4, 6), implying that inhibition of NF-κB activity precedes cell death. Several mechanisms, including inhibition of ζPKC by direct interaction with the leucine zipper domain of Par-4 (29) and nuclear inhibition of NF-κB transcription activity (16), have been proposed as the basis for Par-4 inhibition of NF-κB activity. However, recent studies indicate the leucine zipper domain of Par-4 is dispensable for its apoptotic action (4, 6, 30). Studies are currently under way to determine the mechanism by which NF-κB activity is inhibited by the SAC domain, which lacks the leucine zipper domain and primarily shows nuclear localization.
SAC transgenic mice show genetic resistance to tumor growth. Depending on their genetic background, mice develop spontaneous tumors in distinct tissues during aging. The B6C3F1 mice have been previously reported to grow hepatocarcinomas and lymphomas (17). We noted a high incidence of hepatocarcinomas in the liver and lymphomas in the spleen of aging GFP transgenic and littermate control mice, although none of the SAC transgenic mice showed tumors in the liver or spleen. This finding expands the range of the tumor tissues that may be targeted by the SAC domain to include hepatocarcinomas and hematopoietic tumors. As distinct pathways may be involved in the production of epithelial and hematopoietic tumors, this observation warrants further characterization of the tumors in the B6C3F1 mice and the precise mechanism of SAC-mediated tumor suppression. Importantly, several generations of the SAC transgenic mice were found to be similarly resistant to the growth of spontaneous tumors (data not shown), implying stable inheritance of the tumor-suppressor function of the SAC domain.
SAC transgenic mice have increased resistance to prostate tumor growth. The TRAMP model provided the advantage of testing tumor suppression by the SAC domain in the absence of cellular p53 or Rb function, which is inhibited by the large T antigen of SV40. Our findings suggest the offspring expressing the SAC domain showed delayed development of PIN (high-grade PINs were more common in SAC−/TRAMP+ mice relative to SAC+/TRAMP+ mice) and were resistant to the development of adenocarcinoma of the prostate. Importantly, the tumors in all of the 21.4% SAC+/TRAMP+ mice that progressed to adenocarcinoma (see Table 2) showed loss of SAC transgene expression. This finding implies that the SAC transgene functioned as a tumor suppressor in the prostate tissue, and that progression to advanced disease required loss of its tumor-suppressor function. The mechanism of tumor suppression by the SAC domain involved apoptosis of the cells within the PIN lesions of the SAC+/−/TRAMP+/− mice. Our parallel cell culture studies confirmed that SAC domain induces apoptosis of the TRAMP-C1 cells. The BPH-1 cells derived from benign prostatic hyperplasia are, on the other hand, resistant to apoptosis by the SAC domain, but can be rendered sensitive to SAC-mediated apoptosis by introduction of the small t antigen, which together with the large T antigen causes malignant transformation of the TRAMP tumors. The mechanism of apoptosis by the SAC domain involved inhibition of NF-κB activity, and studies with the I-κB-SR indicated that inhibition of NF-κB activity in the TRAMP cells was sufficient to induce apoptosis. Collectively, our cell culture and animal experiments imply that the SAC module induces apoptosis within the benign lesions to avert progression to adenocarcinoma by a p53- and Rb-independent pathway that involves inhibition of NF-κB activity.
The SAC module is an archetype cancer therapeutic agent. The SAC domain, which circumvents inhibition by activated Akt (as it lacks the Akt-binding leucine zipper domain of Par-4; ref. 11), provides an ideal molecule for the therapy of cancer. Strikingly, the SAC domain exemplifies an archetypical anticancer therapeutic agent, as it is well tolerated in vivo, does not compromise the normal tissue function or life span of the host, and at physiologically innocuous levels is potent enough to induce tumor suppression via apoptosis. Thus, the findings of the present study with the SAC transgenic mice have translational significance for the development and analysis of cancer therapeutics.
Note: Supplementary data for this article are available at Cancer Research Online (http://cancerres.aacrjournals.org/).
Acknowledgments
Grant support: NIH/National Cancer Institute grants CA60872, CA105453, and CA84511 (V.M. Rangnekar).
The costs of publication of this article were defrayed in part by the payment of page charges. This article must therefore be hereby marked advertisement in accordance with 18 U.S.C. Section 1734 solely to indicate this fact.
We thank Massimo Loda (Pathologist, Dana-Farber Cancer Institute, Harvard Medical School, Boston, MA) for thoughtful suggestions during the preparation of the manuscript.




