Abstract
The interactions between cancer cells and the extracellular matrix (ECM) regulate cancer progression. The β1C and β1A integrins, two cytoplasmic variants of the β1 integrin subfamily, are differentially expressed in prostate cancer. Using gene expression analysis, we show here that the β1C variant, an inhibitor of cell proliferation, which is down-regulated in prostate cancer, up-regulates insulin-like growth factor-II (IGF-II) mRNA and protein levels. In contrast, β1A does not affect IGF-II levels. We provide evidence that β1C-mediated up-regulation of IGF-II levels increases adhesion to Laminin-1, a basement membrane protein down-regulated in prostate cancer, and that the β1C cytoplasmic domain contains the structural motif sufficient to increase cell adhesion to Laminin-1. This autocrine mechanism that locally supports cell adhesion to Laminin-1 via IGF-II is selectively regulated by the β1 cytoplasmic domain via activation of the growth factor receptor binding protein 2–associated binder-1/SH2-containing protein-tyrosine phosphatase 2/phosphatidylinositol 3-kinase pathway. Thus, the concurrent local loss of β1C integrin, of its ligand Laminin-1, and of IGF-II in the tumor microenvironment may promote prostate cancer cell invasion and metastasis by reducing cancer cell adhesive properties. It is, therefore, conceivable that reexpression of β1C will be sufficient to revert a neoplastic phenotype to a nonproliferative and highly adherent normal phenotype. (Cancer Res 2006; 66(1): 331-42)
Introduction
Prostate cancer cell interactions with the surrounding ECM regulate their growth and metastasis (1). During prostate cancer progression, disruption of basement membrane continuity as well as synthesis of basement membrane proteins is observed (2, 3). Fuchs et al. have shown a decrease in basement membrane staining in high Gleason grade prostatic carcinoma and complete absence of basement membrane in metastasis (4). Laminin-1 (composed of α1β1γ1 subunits) is found in normal human prostate glands (5–7) and in adult mouse prostate (8), but its expression is lost in basement membrane surrounding primary carcinoma and metastatic lymph node lesions (7). Laminin-1 is an important component of the basement membrane and is involved in epithelial cell adhesion and polarization (9). Mice that lack Laminin-1 expression have been obtained by selective deletion of the γ1 chain. Laminin γ1-null mice show a peri-implantation lethal phenotype with failure of the embryos to survive beyond E5.5 (10); as expected, γ1-null embryos lack basement membrane, a phenotype that resembles the alterations observed in neoplastic tissues, where disruption of basement membrane occurs (11).
Integrins are transmembrane αβ heterodimeric receptors that mediate cell adhesion to the ECM (12). By interacting with the ECM, integrins transfer signals from the extracellular environment to intracellular compartments and control many cellular functions, such as proliferation, migration, differentiation, and gene expression (12–14). Growth factor and chemokine signaling have been reported to modulate integrin affinity, often through phosphatidylinositol 3-kinase (PI3K) activation (15). In mast cells, activation of PI3K by tyrosine kinase receptors, like platelet-derived growth factor receptor, increases the affinity of α5β1 (16). In metastatic breast cancer cells, increased cell adhesion and migration upon stimulation of epidermal growth factor receptor are also dependent on PI3K (17). In polymorphonuclear leukocytes, PI3K modulates the activity of β3 integrin and thus regulates their migration (18).
Among other integrins, β1 is typically the most abundant and ubiquitously expressed subunit associated with a number of α subunits to form distinct heterodimers (19). Targeted disruption of the β1 integrin subunit, lethal to embryonic development, has indicated a requirement for this receptor in the proper assembly and subsequent function of embryonic basement membrane (20).
Integrin-mediated adhesion to ECM components as well as integrin expression has been shown to alter the expression of several gene products, through a variety of transcriptional, translational and post-translational mechanisms. Among these alterations, an increase in expression of immediate-early response genes as well as different transcription factors in monocytes responding to injury or infection (21), an increase in c-myc protein levels in breast epithelial cells (22), a decrease in intercellular adhesion molecule-1 expression in lung cancer cells (23), the induction of matrix metalloproteinase gene expression (24), and >32 genes differentially modulated in salivary epithelial cells undergoing morphologic differentiation (25). Finally, expression of β1 variants per se has been shown to increase p21 mRNA levels in hepatocellular carcinoma cells (26) or p27kip1 levels (27) in several cell types and αVβ3 expression in LNCaP prostate cancer cells causes increased cdc2 mRNA, protein, and kinase activity levels (28).
β1 integrins exist in five different isoforms containing alternatively spliced cytoplasmic domains (i.e., β1A, β1B, β1C, β1C-2, and β1D). The β1C integrin contains a unique 48-amino-acid sequence in its cytoplasmic domain (29). In vivo, β1C is expressed in nonproliferative, differentiated epithelium and is selectively down-regulated in prostatic carcinoma, and its expression inversely correlates with markers of cell proliferation in breast carcinoma (27, 30). The full-length β1C or its cytoplasmic domain alone, at variance with β1A, has been shown to inhibit cell proliferation and to increase cell adhesion to Laminin-1 (31). Preliminary evidence indicated that β1C and β1A integrin expression can differentially affect gene expression (32), thus suggesting that a selective modulation of cellular functions by these cytoplasmic variants could be attributed, at least in part, to a differential gene regulation.
Based on the hypothesis that variant sequences in the β1 integrin cytoplasmic domain might modulate cancer cell functions through regulation of gene expression, we have searched for genes differentially expressed in β1C- and β1A-expressing cells by cDNA microarray analysis. We show here that expression of β1C, a cell cycle inhibitor down-regulated in prostate cancer, up-regulates IGF-II mRNA and protein levels. We provide evidence that up-regulation of IGF-II expression by β1C integrin mediates increased cell adhesion to Laminin-1 of β1C-expressing cells, through activation of a growth factor receptor binding protein 2–associated binder-1 (Gab1)/SH2-containing protein-tyrosine phosphatase 2 (Shp2)/PI3K–dependent pathway.
Materials and Methods
Reagents and antibodies. Mouse Laminin-1, Lipofectin, LipofectAMINE, and LipofectAMINE 2000 were purchased from Invitrogen (Carlsbad, CA). Recombinant human IGF-I or IGF-II (rhIGF-II) was purchased from R&D System, Inc. (Minneapolis, MN) or Austral Biologics (San Ramon, CA), respectively. Human FN was purified as described (33). Bovine serum albumin (BSA) was purchased from Sigma (St. Louis, MO). Wortmannin was purchased from Calbiochem (La Jolla, CA).
The following monoclonal antibodies (mAbs) were used: to human β1 integrin P4C10 (Chemicon, Temecula, CA), clone-18 (BD Biosciences, San Jose, CA), and TS2/16 [American Type Culture Collection (ATCC), Manassas, VA]; to chicken β1 integrin W1B10 (Sigma Chemical Co., St. Louis, MO); to human β4 integrin A9 (kindly provided by Dr. L. Shaw); to hemagglutinin 12CA5 (ATCC); to a vascular endothelial surface protein 1C10 (Life Technologies, Inc., Gaithersburg, MD); to c-myc; to β-tubulin (Sigma). The following rabbit polyclonal antibodies were used: to IGF-I receptor-β (IGF-IR-β), to extracellular signal-regulated kinase 1 and to Shp2 (Santa Cruz Biotechnology, Inc., Santa Cruz, CA), to IGF-II (Peprotech, Inc., Rocky Hill, NJ), to phospho-Akt and to Akt (Cell Signaling, Beverly, MA). Goat antibody to human IGF-II and nonimmune rabbit IgG (ni-IgG) were purchased from Sigma. Purified mouse IgG (mIgG) was purchased from Pierce (Rockford, IL).
Cell lines and transfectants. GD25 cells, which lack β1 integrin as a consequence of gene inactivation (34, 35), were transfected with either human β1A or β1C integrin under the control of a doxycycline-regulated promoter (32). These cells were cultured in DMEM (Invitrogen) supplemented with 10% fetal bovine serum (FBS), 100 units/mL penicillin, 100 μg/mL streptomycin, 0.292 μg/mL glutamine (all from Gemini Bio-Products, Inc., Calabasas, CA), 250 μg/mL amphotericin B (Sigma), and 150 μg/mL hygromycin (Roche, Indianapolis, IN).
Chinese hamster ovary (CHO) stable cell transfectants expressing either human β1A or β1C integrin were cultured as described before (36). PC3 stable cell transfectants expressing chimeric β1A (clones 8 and 11) or β1C (clones 17 and 19) integrin (chicken extracellular and human intracellular) were generated using the tetracycline-regulated expression system and cultured as described before (33). CHO-β1A, CHO-β1C, PC3-β1A, and PC3-β1C clones were cultured for 48 hours in growth medium in the absence of 1 μg/mL tetracycline to induce the expression of β1A or β1C integrin. SV40-immortalized nontumorigenic human prostate epithelial cells, 267B1, were cultured as described before (31).
Mouse embryo fibroblasts deficient for Gab1 (Gab1−/−) or reconstituted with wild-type Gab1 (wt-Gab1) or empty vector [Gab1−/− (Vector)] were grown in DMEM supplemented with 10% FCS, 100 units of penicillin, and 100 μg/mL streptomycin (37). Culture medium was supplemented with 300 μg/mL hygromycin for Gab1−/− (Vector) or wt-Gab1 cells.
3T3-immortalized fibroblast lines from Shp2 exon 3−/−(Shp2−/−) and Shp2−/− cells stably transfected with full-length wt-Shp2 cDNA (wt-Shp2) were cultured in 10% FCS, 100 units of penicillin, and 100 μg/mL streptomycin (38).
Flow cytometry. Surface expression of exogenous human β1C or β1A integrins in GD25 transfectants was achieved by addition of 2 μg/mL doxycycline (Clontech, Palo Alto, CA) in the growth medium; in both cell transfectants, β1C or β1A expression was maximal at 24 hours after doxycycline addition and was comparable in all the analyzed β1C or β1A clones. In each experiment, exogenous human β1 integrin expression was monitored in GD25 stable cell transfectants by fluorescence-activated cell sorting (FACS) analysis using TS2/16 culture supernatant, or, as negative control, 12CA5 culture supernatant (27). For the PC3 cell transfectants, exogenous expression of the chimeric chicken/human β1 integrin was monitored using W1B10 or, as negative control, mIgG. Surface expression of endogenous β4 integrin in 267B1 cells was detected by FACS analysis using A9 or, as negative control, mIgG (1 μg/mL).
RNA isolation and analysis. Gene expression profiles of β1A-GD25 or β1C-GD25 stable cell transfectants were generated using 1.2 Atlas Mouse cDNA Expression Arrays (Clontech) according to the manufacturer's instructions. GD25 stable cell lines were starved for 48 hours. During the last 24 hours, cells were kept in the presence of 2 μg/mL doxycycline and then detached using 0.05% trypsin/0.53 mmol/L EDTA. Cells were washed and plated for 5 hours at 37°C (3-5 × 106 per plate) on fibronectin (5 μg/mL). Attached cells were cultured for 8 hours at 37°C in growth medium containing 10% FBS in the presence of 2 μg/mL doxycycline and then trypsinized and washed. mRNA was isolated and labeled with [α-32P]dATP (Amersham, Arlington Heights, IL) using the Atlas Pure Total RNA Labeling System (Clontech) according to the manufacturer's instructions. 32P-labeled cDNA probes were synthesized from a mixture of mRNAs containing equal amounts of mRNAs prepared using either three β1C-GD25 clones or three β1A-GD25 clones and hybridized to Clontech's 1.2 Atlas Mouse cDNA Expression Arrays. Following hybridization and washing, the arrays were visualized and quantitated using a PhosphorImager and ImageQuant software (Molecular Dynamics, Sunnyvale, CA).
Northern blot analysis was done using total RNA isolated from cells kept in the same conditions described above for the array analysis and cultured on fibronectin in the presence or absence of 2 μg/mL doxycycline for 5 hours and in the presence or absence of 10% FBS for 8 and 12 hours. Total RNA (10 μg), isolated using TRIzol Reagent (Life Technologies), was electrophoresed through a 1.5% denaturing agarose gel containing 660 mmol/L formaldehyde and transferred to a nylon membrane (Hybond N+, Amersham). The filters were subsequently prehybridized for 4 hours at 42°C with a buffer consisting of 50% formamide, 5× Denhardt's solution (0.1% Ficoll 400, 0.1% polyvynilpirrolidone, 0.1% BSA), 5× SSC [0.75 mol/L NaCl, 0.075 mol/L Na citrate (pH 7.0)], 0.5% SDS, and 100 μg/mL sonicated salmon sperm DNA. Filters were then hybridized for 16 to 20 hours at 42°C by adding 3 to 4 × 106 cpm of 32P-labeled probe/mL to the prehybridization solution. The filters were washed once with 2× SSC, 0.1% SDS for 10 minutes at room temperature, then with 1× SSC, 0.1% SDS at 42°C, followed by several washes in 0.2× SSC, 0.1% SDS at 55°C. Bands were visualized by exposing the filters in a Phosphorimager and/or by autoradiography. The IGF-II probe was generated from a 1.4-kb EcoRI restriction fragment excised from a murine preproIGFII cDNA clone (39) and purified from agarose gels using QIAEX II Gel Extraction Kit (Qiagen, Inc., Valencia, CA). The glyceraldehyde 3-phosphate deydrogenase (GAPDH) probe was generated from pGEM3zf(+) containing a 780-bp human GAPDH cDNA. Probe radiolabeling was done using the Random Primed DNA Labeling Kit (Boehringer Mannheim GmbH, Indianapolis, IN) and [α-32P]dCTP (3,000 Ci/mmol; NEN, Boston, MA) followed by Sephadex G-50 spin-column chromatography (QuickSpin Columns, Boehringer Mannheim). Quantitative analysis was done using a computing densitometer (Molecular Dynamics) and ImageQuant software.
Immunoblotting. IGF-II was quantitated in cell lysate or in the culture medium by immunoblotting analysis. GD25 stable cell transfectants were starved for 48 hours. During the last 24 hours, cells were kept either in presence or absence of 2 μg/mL doxycycline and then detached using 0.05% trypsin/0.53 mmol/L EDTA. Cells were washed and plated for 5 hours at 37°C (3-5 × 106 per plate) on fibronectin (5 μg/mL). Attached cells were cultured for 12 hours at 37°C in growth medium containing 10% FBS either in the presence or absence of 2 μg/mL doxycycline and then trypsinized, washed, and lysed. In some experiments, GD25 stable cell transfectants were neither starved nor plated on fibronectin and were kept either in presence or absence of 2 μg/mL doxycycline for 36 hours in growth medium containing 10% FBS. CHO stable cell transfectants were kept either in the presence or absence of 1 μg/mL tetracycline for 48 hours, trypsinized, washed, and lysed. In all the experiments using lysates, the following lysis buffer was used: 0.5% SDS, 20 mmol/L Tris (pH 8.0). The protein content of each lysate was quantified using the bicinchoninic acid protein assay reagent (Pierce). For analysis of IGF-II in the culture medium, IGF-II was separated from binding proteins by acidification followed by ultrafiltration as previously described (39). To each gel track, a volume of culture medium equivalent to 2 × 106 cells was loaded. Cell protein extract (100 μg) or ultrafiltered culture medium was separated by 15% SDS-PAGE under nonreducing conditions and transferred onto polyvinylidene fluoride membranes (Immobilon-P, Millipore, Bedford, MA) at 4°C. The membrane was blocked with blocking buffer [TBS-T: 20 mmol/L Tris (pH 7.5), 150 mmol/L NaCl, 0.1 % Tween 20, plus 5% dry milk] for 1 hour at room temperature and immunoblotted with either 0.2 μg/mL rabbit purified antibody to IGF-II or a 1:500 dilution of mAb to β-tubulin. As negative control, 0.2 μg/mL ni-IgG was used.
CHO cells were detached 48 hours after transient transfection with either vector alone (pcDNA3) or wt p110 (pSG5-p110 wt) or constitutive active p110 (pSG5-p110 c.a.) myc-tagged constructs, washed, and lysed in 20 mmol/L Tris (pH 7.5), 150 mmol/L NaCl, 10% glycerol, 1% NP40, 10 mmol/L NaF, 1 mmol/L NaVO4, 1 mmol/L Na4O7P2, 2 μmol/L leupeptin, 2 μmol/L aprotinin, 1 mmol/L phenylmethylsulfonyl fluoride. Proteins (50 μg) were separated by 10% SDS-PAGE under reducing conditions and immunoblotted with either 2 μg/mL mAb to c-Myc or a 1:500 dilution of mAb to β-tubulin.
β1C-CHO (C11) and β1A-CHO (A11) cells were cultured in the absence of tetracycline. After 36 hours, cells were incubated for 30 minutes at 37°C in the presence or absence of wortmannin (0 and 50 nmol/L) or the solvent alone (Me2SO). Cells were lysed, and proteins were immunoblotted with an antibody to phospho-Akt or to Akt, as a loading control.
IGF-II detection by ELISA. PC3 cells stably transfected with β1A or β1C integrin under the control of tetracycline-regulated promoter were induced to express exogenous integrins, and culture supernantants were collected. The culture supernatants were concentrated using centricon filters. IGF-II protein levels in the culture supernatants were measured by ELISA for IGF-II (Diagnostic System Laboratories, Webster, TX) as per manufacturer's instructions.
Transient transfection. PC3 cells were transiently transfected with pCMV-β-galactosidase (β-gal, 2 μg), Ch1β1A (20 μg), or Chβ1C (20 μg) chimeric constructs (extracellular CD4 and intracellular β1 integrin) described before (40). Gab1−/−, Gab1−/− (Vector), wt-Gab1, Shp2−/−, or wt-Shp2 cells were transiently transfected with β-gal (2 μg) and either pBJ1 (20 μg), pBJ1-β1C (20 μg), or pBJ1-β1A (20 μg) cDNA. β1A-CHO and β1C-CHO clones were transiently transfected with β-gal (2 μg) and either vector alone (pLXSN), pLXSN-wt-Gab1 or pLXSN-ΔShp2-Gab1, as described before (41). Cells were cultured in the absence of tetracycline in growth medium for 48 hours. Cells were harvested 48 hours after transfection and used in adhesion assays as described below. In parallel, transfected cells were seeded on 48-well plates and stained for β-gal expression to determine transfection efficiency as described (28). All abovementioned transient transfections were done using LipofectAMINE 2000 according to the manufacturer's instructions.
Myc-tagged cDNAs containing constitutively active PI3K (pSG5-p110 c.a.) or the wt PI3K p110 catalytic subunit (pSG5-p110 wt) were a generous gift of Dr. Downward. Cells were transfected with 1 μg β-gal along with 1 μg of either one of the PI3K variant cDNAs or a vector alone using LipofectAMINE according to the manufacturer's instructions. Cells were harvested 48 hours after transfection and used in adhesion assays as described below. Transfected cells were also plated in 48-well plates to stain for β-gal expression to determine transfection efficiency. The β-gal staining was done as described previously (28).
Cell adhesion assay. PC3 stable cell transfectants or 267B1 cells were serum-starved overnight, detached, and then allowed to adhere to Laminin-1, BSA (100 μg/mL), fibronectin (3 μg/mL), or an antibody to β3 integrin (AP3, culture supernatant, 1:10 dilution) for 2 hours at 37°C in the presence or absence of IGF-I (100 ng/mL). Cells were fixed and stained with crystal violet (0.5%), and absorbance was measured at 630 nm (28). Where specified, cells were incubated with either blocking mAb to β1, P4C10, or as negative control, mIgG (1 μg/mL) for 1 hour on ice.
CHO cell adhesion to Laminin-1 was done as described (42) by incubating 25,000 51Cr (DuPont NEN, Wilmington, DE)–labeled cells with the coated substrates for 2 hours at 37°C in the presence or absence of IGF-II (100 ng/mL). Where specified, cells were incubated with either rabbit affinity-purified antibody to IGF-II or, as negative control, ni-IgG (0.1 μg/mL) for 1 hour on ice. Where indicated, 51Cr-labeled cells were incubated for 30 minutes at 37 °C either in the presence or absence of wortmannin (at the concentrations indicated in the figure) or DMSO (Me2SO). Adhesion of CHO cells to Laminin-1 (100 μg/mL), fibronectin (3 μg/mL), or BSA (100 μg/mL) after being transiently transfected with vector alone (pcDNA3), or p110 cDNA constructs was done by incubating 150,000 cells with the coated substrates for 2 hours at 37°C. After adhesion, β-gal-positive and β-gal-negative cells were counted, the attached cells were washed once with PBS and stained with 0.5% toluidine blue (Sigma), and the absorbance at 630 nm was determined. Triplicate observations were done in each experiment.
Alternatively, cell adhesion assays of PC3, Gab1−/−, Gab1−/− (Vector), wt-Gab1, CHO stable cell transfectants, Shp2−/−, wt-Shp2, GD25, or β1A-GD25 cells to BSA, Laminin-1 (100 μg/mL), or fibronectin (10 μg/mL) after being transiently transfected with cDNA constructs were done by incubating cells with the coated substrates for 2 hours at 37°C in the presence or absence of IGF-II or IGF-I (100 ng/mL). After adhesion, β-gal staining was done and β-gal-positive and β-gal-negative cells were counted, the attached cells were washed and stained with 0.5% toluidine blue, and the absorbance at 630 nm was determined. Where specified, cells were incubated with either P4C10 or as negative control 1C10 as described above.
Analysis of IGF-IR association with Shp2. CHO clones were induced to express β1A or β1C integrin. Cells were stimulated with IGF-I (100 ng/mL) for 10 minutes, washed, and lysed. Proteins were immunoprecipitated by incubating with an antibody to IGF-IR and protein A-Sepharose as described (31). Immunocomplexes were separated by 7% SDS-PAGE and immunoblotted using antibodies to IGF-IR-β (0.2 μg/mL) or to Shp2 (0.2 μg/mL).
Statistical analysis. Statistical analysis was done using the Student's t test. All experiments were repeated at least twice.
Results
β1C integrin expression increases IGF-II mRNA levels. To identify specific genes that are regulated by β1 integrin cytoplasmic variants, cDNA expression array analysis was done using stably transfected mouse GD25 cells expressing either human β1C or β1A integrin cDNAs, under the control of a doxycycline-regulated promoter (32). GD25 stable cell transfectants were starved for 48 hours and induced for the last 24 hours with doxycycline. Comparable levels of surface expression of β1C and β1A were consistently obtained in all the experiments, 24 hours after doxycycline addition (Fig. 1A); exogenous expression of either β1C or β1A was undetectable in the absence of doxycycline (Fig. 1A). Twenty-four hours after doxycycline addition, GD25 stable cell transfectants were allowed to attach to fibronectin for 5 hours, stimulated by 10% FBS for additional 8 hours, processed for mRNA extraction, and analyzed for differential gene expression. Sixteen of 1,176 genes were found to be differentially regulated in β1C- and β1A-expressing cells (data not shown). Among these genes, IGF-II showed the highest remarkable difference in expression between β1C- and β1A-expressing cells (8.7-fold increase in β1C versus β1A cells; Fig. 1B). The surface expression levels of β1C and β1A integrins were comparable at the time when the cells were processed for cDNA expression array analysis (data not shown). The results obtained using the cDNA array screening were confirmed by Northern blot hybridization (Fig. 1C) of total RNA extracted from three β1C-GD25 clones and three β1A-GD25 clones kept in culture as described for the cDNA array analysis, either in the presence or absence of doxycycline and in the presence of 10% FBS for 8 and 12 hours. Northern blot hybridization with a 32P-labeled (prepro) IGF-II cDNA probe detected predominantly two IGF-II transcripts at ∼3.7 and ∼1.7 kb, both in β1C-GD25 and β1A-GD25 cells. Both transcripts were weakly expressed in either induced (+ dox) or noninduced (− dox) β1A-GD25 cells. In contrast, both transcripts were found to be up-regulated at 8 and 12 hours after addition of 10% FBS in β1C-GD25–induced cells (+ dox) compared with cells that had not been induced (− dox). Maximal levels of IGF-II were detected at 12 hours; for C1, C2, and C3 clones, 6.2-, 5.9-, and 8.9- fold increase for the 3.7-kb mRNA and 6.5-, 7.1-, and 9.8- fold increase for the 1.7-kb mRNA were observed, respectively. These results show that IGF-II mRNA is specifically up-regulated in β1C-expressing cells.
β1C integrin expression increases IGF-II mRNA levels. A-C, β1C-GD25 and β1A-GD25 stable cell transfectants were starved for 48 hours. During the last 24 hours, cells were kept in the presence (A and C: + dox; B) or absence (A and C: − dox) of 2 μg/ml doxycycline and then detached, resuspended in serum-free medium, and processed for FACS analysis (A) and for either cDNA Array expression analysis (B) or Northern blotting analysis (C). A, FACS analysis of surface expressed β1 integrins was done using TS2/16 mAb (gray line) to human β1 integrin followed by FITC-goat anti-mouse IgG. 12CA5 (black line) was used as a negative control. Fluorescence intensity is expressed in arbitrary units. FACS analysis of a representative clone for each β1 variant. B, cells were plated on 5 μg/mL fibronectin, and attached cells were cultured for additional 8 hours in the presence of 10% FBS and 2 μg/mL doxycycline. The cells were then detached and processed for cDNA expression array analysis. 32P-labeled first-strand cDNA probes prepared with a 1:1:1 mixture of mRNAs isolated from either three β1C-GD25 clones (C1, C2, and C3; left) or three β1A-GD25 clones (A1, A2, and A3; right) were hybridized to Clontech's 1.2 Atlas Mouse cDNA Expression Arrays. Sections (D) of one cDNA array membrane. Similar results were obtained using another pair of array membranes hybridized using the same 32P-labeled cDNA in the same experiment (data not shown) and in two separate experiments. Arrow, spot corresponding to IGF-II cDNA on the array. C, total RNA (10 μg) was isolated from β1C-GD25 cells (clones C1, C2, and C3) and β1A-GD25 cells (clones A1, A2, and A3) grown as described in (B), in the presence of 10% FBS for 8 and 12 hours after adhesion to fibronectin (5 μg/mL) and either in the presence or absence of 2 μg/mL doxycycline. Total RNA was fractionated by agarose-formaldehyde gel electrophoresis, transferred to Hybond N+ membranes, and hybridized using a 1.4-kb IGF-II cDNA probe, the probe specifically recognized two bands of 3.7 and 1.7 kb. GAPDH cDNA probe was used as a control for RNA loading.
β1C integrin expression increases IGF-II mRNA levels. A-C, β1C-GD25 and β1A-GD25 stable cell transfectants were starved for 48 hours. During the last 24 hours, cells were kept in the presence (A and C: + dox; B) or absence (A and C: − dox) of 2 μg/ml doxycycline and then detached, resuspended in serum-free medium, and processed for FACS analysis (A) and for either cDNA Array expression analysis (B) or Northern blotting analysis (C). A, FACS analysis of surface expressed β1 integrins was done using TS2/16 mAb (gray line) to human β1 integrin followed by FITC-goat anti-mouse IgG. 12CA5 (black line) was used as a negative control. Fluorescence intensity is expressed in arbitrary units. FACS analysis of a representative clone for each β1 variant. B, cells were plated on 5 μg/mL fibronectin, and attached cells were cultured for additional 8 hours in the presence of 10% FBS and 2 μg/mL doxycycline. The cells were then detached and processed for cDNA expression array analysis. 32P-labeled first-strand cDNA probes prepared with a 1:1:1 mixture of mRNAs isolated from either three β1C-GD25 clones (C1, C2, and C3; left) or three β1A-GD25 clones (A1, A2, and A3; right) were hybridized to Clontech's 1.2 Atlas Mouse cDNA Expression Arrays. Sections (D) of one cDNA array membrane. Similar results were obtained using another pair of array membranes hybridized using the same 32P-labeled cDNA in the same experiment (data not shown) and in two separate experiments. Arrow, spot corresponding to IGF-II cDNA on the array. C, total RNA (10 μg) was isolated from β1C-GD25 cells (clones C1, C2, and C3) and β1A-GD25 cells (clones A1, A2, and A3) grown as described in (B), in the presence of 10% FBS for 8 and 12 hours after adhesion to fibronectin (5 μg/mL) and either in the presence or absence of 2 μg/mL doxycycline. Total RNA was fractionated by agarose-formaldehyde gel electrophoresis, transferred to Hybond N+ membranes, and hybridized using a 1.4-kb IGF-II cDNA probe, the probe specifically recognized two bands of 3.7 and 1.7 kb. GAPDH cDNA probe was used as a control for RNA loading.
β1C integrin expression up-regulates IGF-II protein levels. To evaluate whether the increase in IGF-II mRNA levels in β1C-expressing cells caused an increase in IGF-II protein levels, immunoblotting analysis was done. Cell lysates were prepared from GD25 stable cell transfectants attached to fibronectin and stimulated by FBS for 12 hours, as described above for the Northern blotting analysis. As shown in Fig. 2A, IGF-II protein levels were increased in GD25 cells after β1C expression but not after β1A expression by two different antibodies to IGF-II but not by ni-IgG as negative control (Fig. 2A; data not shown). To investigate a possible contribution of β1 integrin engagement by fibronectin on β1C-induced expression of IGF-II, an immunoblotting analysis was done using lysates from cells that had not been plated on fibronectin; for these assays, the cells were seeded either in the presence or in the absence of doxycycline for 36 hours. As shown in Fig. 2B (top two), IGF-II was detected only in β1C-GD25 cells, showing that up-regulation of IGF-II protein levels occurred also in the absence of β1 integrin engagement by fibronectin. To investigate whether regulation of IGF-II protein levels by β1C integrin occurred also in cells that coexpress β1C and β1A integrin, immunoblotting analysis was done using CHO cell lysates known to express an endogenous β1A integrin and stably transfected with either human β1C or β1A integrin cDNA under the control of tetracycline-regulated promoter (Fig. 2B,, bottom two). In these stable cell transfectants, removal of tetracycline induced expression of the exogenous β1 integrins (36). As shown in Fig. 2B, an increase in IGF-II protein levels was observed in β1C-expressing cells compared with β1A-expressing CHO cells (3.13 ± 0.37-fold increase for clone C11 and 1.97 ± 0.47-fold increase for clone C12 in two independent experiments). IGF-II was found secreted in the extracellular medium of β1C- but not β1A-expressing GD25 and CHO stable cell transfectants (Fig. 2C). Overall, these results show that the β1C integrin up-regulates IGF-II protein levels both in the presence or absence of endogenous β1A integrin.
IGF-II protein levels are increased in β1C-expressing GD25 and CHO cells, which mediate cell adhesion to laminin-1. A, β1C-GD25 (clones C1, C2, and C3) and β1A-GD25 (clones A1, A2, and A3) stable cell transfectants were starved for 48 hours. During the last 24 hours, cells were kept either in the presence or absence of 2 μg/mL doxycycline (dox) and then detached, resuspended in serum-free medium, and plated on fibronectin (5 μg/mL) for 5 hours. Attached cells were cultured for additional 12 hours in growth medium containing 10% FBS in the presence (+dox) or absence (−dox) of 2 μg/mL doxycycline. Cells were then detached, washed, and lysed, with IGF-II protein levels evaluated by immunoblotting using 0.2 μg/mL purified rabbit antibody to IGF-II (top). B, β1C-GD25 (clones C1 and C2), β1A-GD25 (clones A1 and A2), β1C-CHO (clones C11 and C12), and β1A-CHO (clones A11 and A12) stable cell transfectants were cultured either for 36 hours in the presence (+dox) or absence (−dox) of 2 μg/mL doxycycline (GD25 cells), or for 48 hours in the presence (+tet) or absence (−tet) of 1 μg/mL tetracycline (CHO cells), and then detached, washed, and lysed, with IGF-II protein levels (top) evaluated as described in (A). A and B, mAb to tubulin (a-tubulin) was used to control for protein loading (bottom). C, β1C-GD25 (clone C2), β1A-GD25 (clone A1), β1C-CHO (clone C11), and β1A-CHO (clone A12) stable cell transfectants were grown as described in (B), and culture supernatants were collected and processed for IGF-II analysis as described in Materials and Methods. rhIGF-II (20 ng) was used as positive control. Proteins were visualized by enhanced chemiluminescence. D, β1C-CHO cells (clone C11) and β1A-CHO cells (clone A11) were cultured for 48 hours either in the presence or in the absence of 1 μg/mL tetracycline. Cells (2.5 × 104) were labeled using [51Cr]sodium chromate. [51Cr]-labeled cells were incubated for 1 hour on ice either in the presence or absence of purified rabbit antibody to IGF-II or ni-IgG (1 μg/mL) as negative control and then allowed to adhere to laminin-1 (100 μg/mL) at 37°C for 2 hours. % Attached cells, taking as 100% the number of cells adherent to laminin-1 for each clone expressing the β1 integrin variant (−tet), in the absence of antibody. One representative clone for each β1 variant. The differences between β1C-CHO cell adhesion to laminin-1 either in the presence or absence of the antibody to IGF-II are statistically significant. *, P < 0.001. Consistent results were obtained with another clone for both the β1 variants from at least two separate experiments. Columns, mean; bars, SD.
, β1C-CHO (C11);
, β1A-CHO (A11).
IGF-II protein levels are increased in β1C-expressing GD25 and CHO cells, which mediate cell adhesion to laminin-1. A, β1C-GD25 (clones C1, C2, and C3) and β1A-GD25 (clones A1, A2, and A3) stable cell transfectants were starved for 48 hours. During the last 24 hours, cells were kept either in the presence or absence of 2 μg/mL doxycycline (dox) and then detached, resuspended in serum-free medium, and plated on fibronectin (5 μg/mL) for 5 hours. Attached cells were cultured for additional 12 hours in growth medium containing 10% FBS in the presence (+dox) or absence (−dox) of 2 μg/mL doxycycline. Cells were then detached, washed, and lysed, with IGF-II protein levels evaluated by immunoblotting using 0.2 μg/mL purified rabbit antibody to IGF-II (top). B, β1C-GD25 (clones C1 and C2), β1A-GD25 (clones A1 and A2), β1C-CHO (clones C11 and C12), and β1A-CHO (clones A11 and A12) stable cell transfectants were cultured either for 36 hours in the presence (+dox) or absence (−dox) of 2 μg/mL doxycycline (GD25 cells), or for 48 hours in the presence (+tet) or absence (−tet) of 1 μg/mL tetracycline (CHO cells), and then detached, washed, and lysed, with IGF-II protein levels (top) evaluated as described in (A). A and B, mAb to tubulin (a-tubulin) was used to control for protein loading (bottom). C, β1C-GD25 (clone C2), β1A-GD25 (clone A1), β1C-CHO (clone C11), and β1A-CHO (clone A12) stable cell transfectants were grown as described in (B), and culture supernatants were collected and processed for IGF-II analysis as described in Materials and Methods. rhIGF-II (20 ng) was used as positive control. Proteins were visualized by enhanced chemiluminescence. D, β1C-CHO cells (clone C11) and β1A-CHO cells (clone A11) were cultured for 48 hours either in the presence or in the absence of 1 μg/mL tetracycline. Cells (2.5 × 104) were labeled using [51Cr]sodium chromate. [51Cr]-labeled cells were incubated for 1 hour on ice either in the presence or absence of purified rabbit antibody to IGF-II or ni-IgG (1 μg/mL) as negative control and then allowed to adhere to laminin-1 (100 μg/mL) at 37°C for 2 hours. % Attached cells, taking as 100% the number of cells adherent to laminin-1 for each clone expressing the β1 integrin variant (−tet), in the absence of antibody. One representative clone for each β1 variant. The differences between β1C-CHO cell adhesion to laminin-1 either in the presence or absence of the antibody to IGF-II are statistically significant. *, P < 0.001. Consistent results were obtained with another clone for both the β1 variants from at least two separate experiments. Columns, mean; bars, SD.
, β1C-CHO (C11);
, β1A-CHO (A11).
IGF-II mediates β1C-CHO cell adhesion to Laminin-1. In our previous study, we have shown that β1C integrin expression increases cell adhesion to Laminin-1 (31). As shown in Fig. 2D (top), β1C-mediated cell adhesion to Laminin-1 was prevented by addition of an antibody raised against the soluble form of IGF-II (77.7 ± 7.0% inhibition versus adhesion in the absence of antibody, in two independent experiments using two different clones). The slight decrease observed in presence of ni-IgG was not reproducible in subsequent experiments. No inhibition of cell adhesion to Laminin-1 was observed in β1A-CHO cells either in the presence or in the absence of tetracycline (Fig. 2D , bottom). These data show that IGF-II mediates β1C integrin-dependent cell adhesion to Laminin-1.
IGF-II protein levels are increased in β1C-expressing PC3 cells. Because the β1C integrin is down-regulated during prostate cancer progression (43), we analyzed the ability of β1C to regulate IGF-II protein expression in PC3 prostate cancer cells stably transfected with β1C or β1A integrin under the control of a tetracycline-regulated promoter (31, 33). Expression of exogenous β1C and β1A integrin was similar in PC3 stable transfectants (Fig. 3A). IGF-II was detectable only in β1C but not in β1A-expressing PC3 cell culture supernatant (Fig. 3B).
IGF-II protein levels are increased in β1C-expressing PC3 cells. A-B, β1C-PC3 (clone 17) and β1A-PC3 (clone 8) cells were cultured for 72 hours either in the presence (+tet) or absence (−tet) of 1 μg/mL tetracycline. A, FACS analysis for surface expressed β1 chimeric human/chicken integrin was done using W1B10 mAb to chicken β1 integrin (solid line) followed by FITC-goat anti-mouse IgG. mIgG (dotted line) were used as a negative control. B, IGF-II protein levels were evaluated in β1C-PC3 and β1A-PC3 cell culture supernatant by ELISA. C-D, β1C-PC3 and β1A-PC3 clones were cultured in the absence of tetracycline in growth medium for 48 hours. Cells were incubated in the presence of purified mouse blocking antibody to β1 integrin (P4C10) or mIgG for 1 hour on ice. Cells were plated on BSA or laminin-1 (C) or antibody to β3 integrin (AP3), as a loading control (D) at 37°C for 2 hours in the presence or in the absence of IGF-I. Attached cells were washed, and cell adhesion was analyzed by crystal violet staining. Experiments were repeated at least twice with similar results. Columns, mean; bars, SE. C, differences in cell adhesion to laminin-1 in the presence or absence of blocking antibody to β1 integrin (P4C10) of β1C-expressing cells are statistically significant. *, P ≤ 0.01; **, P ≤ 0.001.
IGF-II protein levels are increased in β1C-expressing PC3 cells. A-B, β1C-PC3 (clone 17) and β1A-PC3 (clone 8) cells were cultured for 72 hours either in the presence (+tet) or absence (−tet) of 1 μg/mL tetracycline. A, FACS analysis for surface expressed β1 chimeric human/chicken integrin was done using W1B10 mAb to chicken β1 integrin (solid line) followed by FITC-goat anti-mouse IgG. mIgG (dotted line) were used as a negative control. B, IGF-II protein levels were evaluated in β1C-PC3 and β1A-PC3 cell culture supernatant by ELISA. C-D, β1C-PC3 and β1A-PC3 clones were cultured in the absence of tetracycline in growth medium for 48 hours. Cells were incubated in the presence of purified mouse blocking antibody to β1 integrin (P4C10) or mIgG for 1 hour on ice. Cells were plated on BSA or laminin-1 (C) or antibody to β3 integrin (AP3), as a loading control (D) at 37°C for 2 hours in the presence or in the absence of IGF-I. Attached cells were washed, and cell adhesion was analyzed by crystal violet staining. Experiments were repeated at least twice with similar results. Columns, mean; bars, SE. C, differences in cell adhesion to laminin-1 in the presence or absence of blocking antibody to β1 integrin (P4C10) of β1C-expressing cells are statistically significant. *, P ≤ 0.01; **, P ≤ 0.001.
Both IGF-I and IGF-II are known to bind IGF-IR (44) and stimulate adhesion to Laminin-1 of PC3 cells expressing β1C (31). As expected, β1C expression increased cell adhesion to Laminin-1, and this effect was further enhanced by exogenous addition of IGF-I (Fig. 3C). As shown in Fig. 3C, IGF-I stimulated adhesion to Laminin-1 of cells expressing β1C in the presence of mIgG but not in the presence of P4C10, an inhibitory antibody to β1. The differences in adhesion between β1C-expressing cells attached to Laminin-1 in the presence of P4C10 and β1C- expressing cells attached to BSA were not statistically significant. P4C10 had no effect on cell adhesion to AP3, an antibody to β3 integrin (Fig. 3D). Although prostate epithelial cells express the β4 integrin, known to bind Laminin-5 as well as Laminin-1 (5), this integrin did not seem to play a role in IGF-stimulated cell adhesion to Laminin-1. Cell adhesion to Laminin-1 of nontumorigenic prostate epithelial cells, 267B1, which do express β4 integrin (Fig. 4A) and β1C integrin (40), was completely prevented by P4C10, an antibody to β1 integrins. As shown in Fig. 4B, IGF-I promoted adhesion in the presence of mIgG but not in the presence of P4C10. P4C10 had no effect on 267B1 cell adhesion to AP3, an antibody to β3 integrin. Overall, these results show that β1C expression contributes to cell adhesion to Laminin-1 via IGF-II, although this effect is not maximal and does not prevent an additional response to IGF-I.
β1 mediates IGF-stimulated cell adhesion to laminin-1. A, FACS analysis for surface expressed β4 integrin was done using A9 mAb to human β4 integrin (solid line) followed by FITC-goat anti-mouse IgG. mIgG (gray filled) were used as a negative control. B, 267B1 cells were incubated in the presence of purified mouse blocking antibody to β1 integrin (P4C10) or mIgG for 1 hour on ice. Cells were plated on BSA or laminin-1 (LN-1) or antibody to β3 integrin (AP3), as a loading control at 37°C for 2 hours in the presence or absence of IGF-I. Attached cells were washed, and cell adhesion was analyzed by crystal violet staining. Columns, mean; bars, SE.
β1 mediates IGF-stimulated cell adhesion to laminin-1. A, FACS analysis for surface expressed β4 integrin was done using A9 mAb to human β4 integrin (solid line) followed by FITC-goat anti-mouse IgG. mIgG (gray filled) were used as a negative control. B, 267B1 cells were incubated in the presence of purified mouse blocking antibody to β1 integrin (P4C10) or mIgG for 1 hour on ice. Cells were plated on BSA or laminin-1 (LN-1) or antibody to β3 integrin (AP3), as a loading control at 37°C for 2 hours in the presence or absence of IGF-I. Attached cells were washed, and cell adhesion was analyzed by crystal violet staining. Columns, mean; bars, SE.
Expression of the β1C cytoplasmic domain is sufficient to promote cell adhesion to Laminin-1. To study the role of the β1C integrin cytodomain in cell adhesion to Laminin-1, we transiently transfected Chβ1C or Ch1β1A chimera or vector alone in PC3 cells. We found that the β1C but not the β1A integrin cytodomain has the ability to increase cell adhesion to Laminin-1 (Fig. 5). This effect was further enhanced by addition of exogenous IGF-I. There was no effect on cell adhesion to fibronectin. In conclusion, the β1C cytodomain regulates the ability of endogenous β1 integrins to bind to Laminin-1.
The β1C cytoplasmic domain is sufficient to promote IGF-I-mediated cell adhesion to laminin-1. PC3 cells were transiently transfected with CD4-β1A (Ch1β1A), CD4-β1C (Chβ1C), or Vector alone and cultured for 48 hours. Cells (80,000 per well) were plated on BSA, laminin-1 (LN-1), or fibronectin (FN)–coated 96-well plate in the presence or absence of IGF-I (100 ng/mL) and incubated for 2 hours at 37°C. After incubation, cells were fixed and stained for β-gal expression. Attachment of cells transfected with Ch1β1A, Chβ1C, or Vector alone were expressed as percentage of the number of attached cells transfected with CD4-β1A attached to laminin-1 in the absence of IGF-I, set at 100. Experiments were repeated at least twice with similar results. Columns, mean; bars, SE. Differences in cell adhesion to laminin-1 between Ch1β1A and Chβ1C either in the presence or in the absence of IGF-I are statistically significant. *, P ≤ 0.01; **, P ≤ 0.001.
The β1C cytoplasmic domain is sufficient to promote IGF-I-mediated cell adhesion to laminin-1. PC3 cells were transiently transfected with CD4-β1A (Ch1β1A), CD4-β1C (Chβ1C), or Vector alone and cultured for 48 hours. Cells (80,000 per well) were plated on BSA, laminin-1 (LN-1), or fibronectin (FN)–coated 96-well plate in the presence or absence of IGF-I (100 ng/mL) and incubated for 2 hours at 37°C. After incubation, cells were fixed and stained for β-gal expression. Attachment of cells transfected with Ch1β1A, Chβ1C, or Vector alone were expressed as percentage of the number of attached cells transfected with CD4-β1A attached to laminin-1 in the absence of IGF-I, set at 100. Experiments were repeated at least twice with similar results. Columns, mean; bars, SE. Differences in cell adhesion to laminin-1 between Ch1β1A and Chβ1C either in the presence or in the absence of IGF-I are statistically significant. *, P ≤ 0.01; **, P ≤ 0.001.
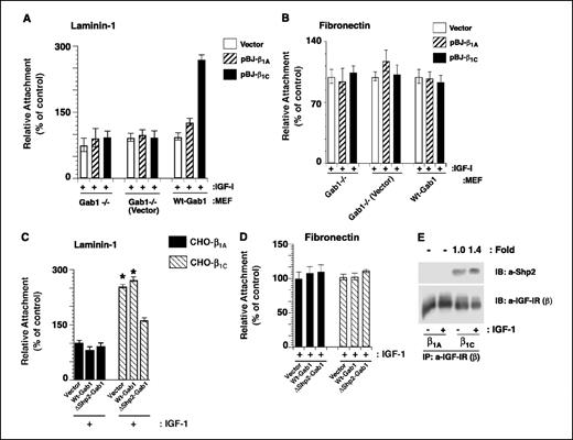
Gab1-Shp2 interaction is required for adhesion to Laminin-1 of β1C expressing cells. As previously shown, Gab1 binds β1C but not β1A, and its tyrosine phosphorylation is increased in cells expressing β1C compared with cells expressing β1A (31). To analyze the role of Gab1 in adhesion to Laminin-1 of cells expressing β1C, we used Gab1-null cells (Gab1−/−) or Gab1null cells retransfected with either vector [(Gab1−/− (Vector)] or wt-Gab1. As shown in Fig. 6A, β1C expressing cells showed increase adhesion to Laminin-1 only in the presence of wt-Gab1 expression; however, β1C did not increase adhesion to Laminin-1 of Gab1-null cells, suggesting an important role for Gab1 in cell adhesion to Laminin-1. Because Gab1-null cells attached to fibronectin as well as cells expressing wt-Gab1, these results show that Gab1 role is specific for Laminin-1 (Fig. 6B).
Gab1-Shp2 interaction is required for IGF-I-stimulated adhesion to laminin-1 of β1C-expressing cells. A-B, Gab1−/− cells, Gab1−/− cells retransfected with either empty vector or wt-Gab1 were transiently transfected with vector alone or human β1A or β1C. Cells were detached and seeded on BSA or laminin-1 (A) or fibronectin-coated (B) 96-well plates at 37°C for 2 hours in the presence of IGF-I and stained with β-gal. Cell adhesion was expressed as percentage of attached Gab1−/− (Vector) cells transfected with pBJ-β1A, set at 100. A, differences in cell adhesion to laminin-1 between pBJ-β1A or pBJ-β1C cDNA transfected wt-Gab1-expressing MEF cells in the presence of IGF-I are statistically significant (*, P ≤ 0.001). The experiments were repeated at least twice with similar results. Columns, mean; bars, SE. C-D, β1A-CHO and β1C-CHO clones were transiently transfected with vector alone, wt-Gab1, or ΔShp2-Gab1. Cells were cultured in the absence of tetracycline in growth medium for 48 hours. Cells were plated on either laminin-1 (C) or fibronectin (D) and incubated for 2 hours at 37°C in the presence of IGF-I. After incubation, cells were fixed and stained with β-gal. Attachment of cells was expressed as percentage of the number of attached β1A-CHO cells transfected with vector alone, set at 100 in the presence of IGF-I. C, differences in cell adhesion to laminin-1 between β1A-expressing or β1C-expressing CHO cells transfected with vector alone or wt-Gab1 in the presence of IGF-I are statistically significant. *, P ≤ 0.04. E, β1A-CHO and β1C-CHO clones were cultured in the absence of tetracycline in growth medium for 48 hours, stimulated with or without IGF-I (100 ng/ml), and lysed, and IGF-IR was immunoprecipitated using an antibody to IGF-IR-β. The immunoprecipitates were separated on SDS-PAGE and immunoblotted with an antibody to Shp2 or IGF-IR-β. Fold increase obtained using densitometric analysis upon normalization. The experiments were repeated at least three times with similar results.
Gab1-Shp2 interaction is required for IGF-I-stimulated adhesion to laminin-1 of β1C-expressing cells. A-B, Gab1−/− cells, Gab1−/− cells retransfected with either empty vector or wt-Gab1 were transiently transfected with vector alone or human β1A or β1C. Cells were detached and seeded on BSA or laminin-1 (A) or fibronectin-coated (B) 96-well plates at 37°C for 2 hours in the presence of IGF-I and stained with β-gal. Cell adhesion was expressed as percentage of attached Gab1−/− (Vector) cells transfected with pBJ-β1A, set at 100. A, differences in cell adhesion to laminin-1 between pBJ-β1A or pBJ-β1C cDNA transfected wt-Gab1-expressing MEF cells in the presence of IGF-I are statistically significant (*, P ≤ 0.001). The experiments were repeated at least twice with similar results. Columns, mean; bars, SE. C-D, β1A-CHO and β1C-CHO clones were transiently transfected with vector alone, wt-Gab1, or ΔShp2-Gab1. Cells were cultured in the absence of tetracycline in growth medium for 48 hours. Cells were plated on either laminin-1 (C) or fibronectin (D) and incubated for 2 hours at 37°C in the presence of IGF-I. After incubation, cells were fixed and stained with β-gal. Attachment of cells was expressed as percentage of the number of attached β1A-CHO cells transfected with vector alone, set at 100 in the presence of IGF-I. C, differences in cell adhesion to laminin-1 between β1A-expressing or β1C-expressing CHO cells transfected with vector alone or wt-Gab1 in the presence of IGF-I are statistically significant. *, P ≤ 0.04. E, β1A-CHO and β1C-CHO clones were cultured in the absence of tetracycline in growth medium for 48 hours, stimulated with or without IGF-I (100 ng/ml), and lysed, and IGF-IR was immunoprecipitated using an antibody to IGF-IR-β. The immunoprecipitates were separated on SDS-PAGE and immunoblotted with an antibody to Shp2 or IGF-IR-β. Fold increase obtained using densitometric analysis upon normalization. The experiments were repeated at least three times with similar results.
We have shown previously that β1C integrin expression inhibits tyrosine phosphorylation of IGF-IR (31); this resulted in an inhibition of proliferative and tumorigenic signals activated by IGF-IR but in an increase of cell adhesion to Laminin-1 (31). One of the potential mechanisms by which β1C integrin supports cell adhesion to Laminin-1, is by recruiting Shp2 via Gab1 to IGF-IR, resulting in dephosphorylation of IGF-IR. To study this hypothesis, we transiently transfected the β1C or β1A expressing cells with wt-Gab1, ΔShp2-Gab1 (Gab1 mutant which has lost the ability to bind Shp2) or vector alone. β1C-expressing cells showed increased adhesion to Laminin-1 in the presence of wt-Gab1, but not of ΔShp2-Gab1 expression (Fig. 6C). Gab1-Shp2 interactions did not affect cell adhesion to fibronectin (Fig. 6D). These data show that Gab1-Shp2 interaction plays an important role in cell adhesion to Laminin-1. To study the effect of β1C integrin expression on the recruitment of Shp2 to IGF-IR, we analyzed the association between Shp2 and IGF-IR by coimmunoprecipitation assay. As shown in Fig. 6E, expression of β1C integrin increased the recruitment of Shp2 to IGF-IR. We also found that expression of ΔShp2-Gab1 partially rescued (30%) β1C-mediated inhibition of cell proliferation (data not shown), suggesting that this mechanism contributes to β1C - mediated antiproliferative effect.
To confirm the role of Shp2, we used Shp2-null cells (Shp2−/−) or Shp2-null cells retransfected with wt-Shp2 (Wt-Shp2). As shown in Fig. 7A, β1C integrin increased adhesion to Laminin-1 of cells expressing wt-Shp2, suggesting an important role for Shp2 in cell adhesion to Laminin-1. Shp2-null cells attached to fibronectin as well as cells expressing wt-Shp2, suggesting that Shp2's role is specific to Laminin-1 (Fig. 7B). From these results, we conclude that Gab1-Shp2 interaction is required for adhesion to Laminin-1 of β1C-expressing cells.
Shp2 is required for IGF-I stimulated adhesion to laminin-1 of β1C expressing cells. Shp2−/− and wt-Shp2 3T3 cells were transiently transfected with vector alone or human β1A or β1C. Cells were detached and seeded on BSA or laminin-1-coated (A) or fibronectin-coated (B) 96-well plates at 37°C for 2 hours in the presence or absence of IGF-I and stained with β-gal. Cell adhesion was expressed as percentage of attached cells transfected with vector alone in the presence of IGF-I, set at 100. A, differences in cell adhesion to laminin-1 between pBJ-β1A or pBJ-β1C cDNA transfected wt-Shp2 expressing 3T3 cells in the presence or absence of IGF-I are statistically significant. **, P ≤ 0.0008; *, P ≤ 0.023. Experiments were repeated at least twice with similar results. Columns, mean; bars, SE.
Shp2 is required for IGF-I stimulated adhesion to laminin-1 of β1C expressing cells. Shp2−/− and wt-Shp2 3T3 cells were transiently transfected with vector alone or human β1A or β1C. Cells were detached and seeded on BSA or laminin-1-coated (A) or fibronectin-coated (B) 96-well plates at 37°C for 2 hours in the presence or absence of IGF-I and stained with β-gal. Cell adhesion was expressed as percentage of attached cells transfected with vector alone in the presence of IGF-I, set at 100. A, differences in cell adhesion to laminin-1 between pBJ-β1A or pBJ-β1C cDNA transfected wt-Shp2 expressing 3T3 cells in the presence or absence of IGF-I are statistically significant. **, P ≤ 0.0008; *, P ≤ 0.023. Experiments were repeated at least twice with similar results. Columns, mean; bars, SE.
PI3K regulates β1 integrin-mediated cell adhesion to Laminin-1. We have previously reported that PI3K is involved in IGF-I-stimulated adhesion to Laminin-1 in the presence of β1C expression (31). To investigate whether PI3K, a signaling molecule known to be activated by integrins as well as by growth factor receptors (45), was involved in β1C-mediated cell adhesion to Laminin-1, adhesion assays were done in CHO stable cell transfectants in the presence of wortmannin, an inhibitor of PI3K. As shown in Fig. 8A-B, wortmannin inhibited PI3K activation, measured by Akt phosphorylation, as well as adhesion to Laminin-1 of β1C-expressing cells, but had no effect on β1A-expressing cells. The inhibitory effect of wortmannin was specific for Laminin-1 because adhesion to fibronectin was not affected (data not shown). The evidence that β1C integrin promoted cell adhesion to Laminin-1 by enhancing the activity of PI3K suggested that expression of a constitutively active form of PI3K in β1A-stable cell transfectants should increase their adhesion to Laminin-1. To validate this hypothesis, a myc-tagged constitutively active (c.a.) form of the PI3K p110 catalytic subunit (myc-p110 c.a.; ref. 46) was transiently expressed in β1A-CHO stable cell transfectants, and the ability of these cells to adhere to Laminin-1 was compared with cells transfected with an empty vector or with a myc-tagged wild-type form of the PI3K p110 catalytic subunit (myc-p110 wt). As shown in Fig. 8C, c.a. PI3K increased cell adhesion to Laminin-1 of 3.29 ± 0.63 fold in β1A-CHO stable cell transfectants. There were no significant differences between cells transfected with either vector alone or wild-type PI3K.
PI3K activation supports cell adhesion to laminin-1 of β1C-expressing cells. A, β1C-CHO (C11) and β1A-CHO (A11) cells were cultured in the absence of tetracycline. After 36 hours, cells were incubated for 30 minutes at 37°C in the presence or absence of wortmannin (WM) or the solvent alone (Me2SO). Cells were lysed, and proteins were immunoblotted with an antibody to phospho-Akt or to Akt. B, β1C-CHO (C11) and β1A-CHO (A11) cells were cultured in the absence of tetracycline. After 36 hours, 2.5 × 104 cells were labeled with 51Cr-sodium chromate and incubated for 30 minutes at 37°C in the presence or absence of wortmannin at different concentrations or the solvent alone (Me2SO) and then allowed to adhere to laminin-1 or BSA (100 μg/mL) for 2 hours at 37°C. The addition of 50 nmol/L wortmannin resulted in a statistically significant decrease in β1C-mediated cell adhesion to laminin-1. *, P ≤ 0.001. C, β1A-CHO cells (A11) were transiently transfected with pCMV-β-gal along with a vector alone, a myc-tagged wild-type PI3K p110 catalytic subunit (myc-p110 wt), or a myc-tagged constitutively active PI3K p110 catalytic subunit (myc-p110 c.a.). After 48 hours in the absence of tetracycline in culture medium, the cells were assayed for their ability to adhere to laminin-1 (100 μg/mL) for 2 hours at 37°C. Attached cells were fixed, stained for β-gal, and counted. Attachment of myc-p110 c.a.–transfected cells was expressed as percentage (average and SD) of the number of cells transfected with vector alone, set at 100. The transfection of myc-p110 c.a. resulted in a statistically significant increase in β1A-mediated cell adhesion to laminin-1. *, P ≤ 0.001. The experiments were repeated at least twice with two different clones for each β1 integrin variant with similar results. Columns, mean; bars, SD. Results using representative clones. Protein expression for each transfected cDNAs was confirmed by immunoblotting (bottom). D, β1A-GD25 (clone A1) and β1-null GD25 cells were transiently transfected with 1 μg pCMV-β-gal and 1 μg of either vector alone or myc-p110 c.a. and assayed for their ability to adhere to laminin-1 (50 μg/mL). After adhesion for 3 hours at 37°C, the cells attached were fixed and stained for β-gal as described in Materials and Methods. β1A-GD25 transiently transfected cells were preincubated for 1 hour on ice with either P4C10 (1:200) or 1C10 mAb (1:200) and allowed to adhere to laminin-1 in the presence of the antibodies. The expression of the transfected cDNAs was confirmed by immunoblotting with a mAb to c-myc (2 μg/mL). mAb to tubulin (a-tubulin) was used to control for protein loading (bottom). Columns, mean; bars, SD. □, β1-null GD25;
β1A-GD25 (A1).
PI3K activation supports cell adhesion to laminin-1 of β1C-expressing cells. A, β1C-CHO (C11) and β1A-CHO (A11) cells were cultured in the absence of tetracycline. After 36 hours, cells were incubated for 30 minutes at 37°C in the presence or absence of wortmannin (WM) or the solvent alone (Me2SO). Cells were lysed, and proteins were immunoblotted with an antibody to phospho-Akt or to Akt. B, β1C-CHO (C11) and β1A-CHO (A11) cells were cultured in the absence of tetracycline. After 36 hours, 2.5 × 104 cells were labeled with 51Cr-sodium chromate and incubated for 30 minutes at 37°C in the presence or absence of wortmannin at different concentrations or the solvent alone (Me2SO) and then allowed to adhere to laminin-1 or BSA (100 μg/mL) for 2 hours at 37°C. The addition of 50 nmol/L wortmannin resulted in a statistically significant decrease in β1C-mediated cell adhesion to laminin-1. *, P ≤ 0.001. C, β1A-CHO cells (A11) were transiently transfected with pCMV-β-gal along with a vector alone, a myc-tagged wild-type PI3K p110 catalytic subunit (myc-p110 wt), or a myc-tagged constitutively active PI3K p110 catalytic subunit (myc-p110 c.a.). After 48 hours in the absence of tetracycline in culture medium, the cells were assayed for their ability to adhere to laminin-1 (100 μg/mL) for 2 hours at 37°C. Attached cells were fixed, stained for β-gal, and counted. Attachment of myc-p110 c.a.–transfected cells was expressed as percentage (average and SD) of the number of cells transfected with vector alone, set at 100. The transfection of myc-p110 c.a. resulted in a statistically significant increase in β1A-mediated cell adhesion to laminin-1. *, P ≤ 0.001. The experiments were repeated at least twice with two different clones for each β1 integrin variant with similar results. Columns, mean; bars, SD. Results using representative clones. Protein expression for each transfected cDNAs was confirmed by immunoblotting (bottom). D, β1A-GD25 (clone A1) and β1-null GD25 cells were transiently transfected with 1 μg pCMV-β-gal and 1 μg of either vector alone or myc-p110 c.a. and assayed for their ability to adhere to laminin-1 (50 μg/mL). After adhesion for 3 hours at 37°C, the cells attached were fixed and stained for β-gal as described in Materials and Methods. β1A-GD25 transiently transfected cells were preincubated for 1 hour on ice with either P4C10 (1:200) or 1C10 mAb (1:200) and allowed to adhere to laminin-1 in the presence of the antibodies. The expression of the transfected cDNAs was confirmed by immunoblotting with a mAb to c-myc (2 μg/mL). mAb to tubulin (a-tubulin) was used to control for protein loading (bottom). Columns, mean; bars, SD. □, β1-null GD25;
β1A-GD25 (A1).
To investigate whether PI3K activation was the limiting step for adhesion to Laminin-1 of β1A-expressing cells, β1A or β1-null GD25 cells were transiently transfected with either vector alone or myc-p110 c.a cDNAs and plated on Laminin-1 (Fig. 8D). Adhesion of β1A-GD25 cells to Laminin-1 was increased upon expression of p110 c.a. To prove specificity, β1A-GD25 cells, transfected with p110 c.a., were incubated with P4C10, a blocking Ab for β1 integrins and analyzed for their ability to adhere to Laminin-1. Incubation with P4C10 prevented adhesion to Laminin-1 (Fig. 8D), thus confirming that the increase in adhesion to Laminin-1 upon expression of p110 c.a in β1A-GD25 cells is mediated by the β1A integrin. Overall, these results show that PI3K activation is the limiting step for β1A integrin-mediated cell adhesion to Laminin-1.
Discussion
This study shows that β1 integrins, via an autocrine loop that involves IGF-II, modulate cancer cell adhesion to basement membrane proteins. Specifically, we provide evidence that exogenous expression of β1C, but not of the β1A integrin variant, up-regulates IGF-II mRNA and protein levels. IGF-II in turn activates β1C and increases cell adhesion to Laminin-1. The mechanism through which β1C increases IGF-II–mediated cell adhesion to Laminin-1 is controlled by activation of the Gab1/Shp2/PI3K pathway.
IGF-II expression has been shown to be up-regulated by prolactin in breast cells (47) and down-regulated by the protein phosphatase PTEN in hepatoma cells (48), but regulation of IGF-II levels by integrins has never been reported. Although a role for integrins in regulating the expression of growth factors is known (49), our findings provide the first example directly correlating the autocrine production of a growth factor by an integrin with activation of the same integrin.
The cross-talk between IGF-II and β1 integrins is likely to affect prostate cancer progression (31). β1C appears to be required to maintain a normal phenotype. Specifically, β1C supports IGF-mediated cell adhesion to Laminin-1 via activation of the Gab1/Shp2 pathway, prevents IGF-I– or -II– mediated cell proliferation (31), and up-regulates IGF-II mRNA and protein levels. The resulting effect is a firmly attached cell that does not proliferate. In prostate cancer, the β1C integrin and Gab1 are down-regulated (40, 50) and cannot provide self-sustained IGF - dependent cell adhesion. Reexpression of β1C in PC3 cells increases IGF-II levels and cell adhesion to Laminin-1 (as shown in this study), but inhibits IGF-dependent cell proliferation (31). Therefore, failure to express β1C results in reduced IGF-II levels and cell attachment, but allows increased cell proliferation in response to exogenous IGF.
Although the tumor microenvironment provides a compensatory mechanism that may replenish cells with IGFs, controversial results have been published concerning IGF-II levels detected in prostate cancer. Indeed, IGF-II mRNA and protein levels have been shown to be increased (51, 52) or reduced (53) as a consequence of complete deregulation of the IGF axis in prostate cancer progression. A longitudinal study on aging population showed that high IGF-I and low IGF-II are independently associated with increased risk of prostate cancer, which suggests that IGF-II may inhibit both growth and development of prostate cancer (54). Cohen et al. showed that IGF-II levels were not different among subjects with cancer and normal controls (55). However, it is clear that either released from a tumor cell or from a stromal cell, ultimately IGF-II stimulates a response that is selectively regulated by integrins. It remains to be established whether locally released IGF-II in response to β1C expression is produced as a complex that differs from the plasma IGF-II form and that may be accessible to the cells in different forms.
IGF-II controls β1C-mediated cell adhesion to Laminin-1 via activation of PI3K. We have previously shown that β1C binds Gab1 but not IGF-IR, whereas β1A forms a complex with IGF-IR and IRS-1 (31). Gab1 is an adaptor molecule which functions downstream to IGF-IR (56) and binds proteins like Shp2 (57). Shp2 is a widely expressed nontransmembrane tyrosine phosphatase (58). Indeed, β1C expression is necessary to recruit Shp2 to IGF-IR (Fig. 6). Zhang et al. have shown that IGF-I-stimulated activation of PI3K is inhibited in Shp2-null cells (38). Similarly, Wu et al. have shown that Shp2 is a positive regulator of PI3K pathway activation (59). Thus, Gab1 and Shp2 play an essential role in IGF-I-mediated PI3K activation. Because Shp2 mediates IGF stimulation of PI3K (38), we investigated whether PI3K activation was the limiting step in cell adhesion to Laminin-1. Our data show that the β1A/IGF-IR complex promotes IGF-mediated cell proliferation but not cell adhesion to Laminin-1 and, compared with β1C, causes a mild activation of AKT phosphorylation, a downstream target of PI3K, in response to IGF (31). Indeed, we show here that expression of a constitutively active form of the PI3K in β1A-expressing cells is able to increase cell adhesion to Laminin-1, in the absence of IGF-II stimulation. These results show that the PI3K is the downstream intracellular signaling molecule that controls β1- and IGF-II–mediated cell adhesion to Laminin-1, and its activation is a limiting step in β1A-expressing cells. These findings also suggest that PI3K increases β1C ability to bind Laminin-1, in line with previous reports showing an involvement of the PI3K signaling pathway in regulating integrin binding capacity to ECM ligands by growth factor receptors (16, 17).
In conclusion, the concurrent local loss of β1C integrin, of its ligand Laminin-1 and of IGF-II in the tumor microenvironment may promote prostate cancer cell invasion and metastasis by reducing cancer cell adhesive properties. It is, therefore, conceivable that reexpression of β1C will be sufficient to revert a neoplastic phenotype to a nonproliferative and highly adherent normal phenotype.
Note: L. Moro is currently at the Institute of Biomembranes and Bioenergetics, National Council of Research, 70126 Bari, Italy.
Acknowledgments
Grant support: NIH grants RO1 CA-89720 and RO1 CA-109874, Army grants PCRP DAMD17-98-1-8506 and PCRP DAMD PC040221 (L.R. Languino), and Consiglio Nazionale delle Ricerche fellowship IBBE bando n.203.04.17 (L. Moro).
The costs of publication of this article were defrayed in part by the payment of page charges. This article must therefore be hereby marked advertisement in accordance with 18 U.S.C. Section 1734 solely to indicate this fact.
We thank Dr. Weizhong Chang (Dr. Centrella's lab) for helping with IGF-II gene regulation analysis, Dr. J. Downward (Imperial Cancer Research Fund, London, United Kingdom) for providing constitutively active and wt PI3K cDNAs, Dr. B. Neel (Department of Medicine, Beth Israel Deaconess Medical Center, Boston, MA) for providing Shp2−/− and wt-Shp2 cells, Dr. L. Shaw (Department of Cancer Biology, University of Massachusetts Medical School, Worcester, MA) for providing antibody to β4 integrin, and Marjory Thomas for helping with the preparation of the article.

![Figure 2. IGF-II protein levels are increased in β1C-expressing GD25 and CHO cells, which mediate cell adhesion to laminin-1. A, β1C-GD25 (clones C1, C2, and C3) and β1A-GD25 (clones A1, A2, and A3) stable cell transfectants were starved for 48 hours. During the last 24 hours, cells were kept either in the presence or absence of 2 μg/mL doxycycline (dox) and then detached, resuspended in serum-free medium, and plated on fibronectin (5 μg/mL) for 5 hours. Attached cells were cultured for additional 12 hours in growth medium containing 10% FBS in the presence (+dox) or absence (−dox) of 2 μg/mL doxycycline. Cells were then detached, washed, and lysed, with IGF-II protein levels evaluated by immunoblotting using 0.2 μg/mL purified rabbit antibody to IGF-II (top). B, β1C-GD25 (clones C1 and C2), β1A-GD25 (clones A1 and A2), β1C-CHO (clones C11 and C12), and β1A-CHO (clones A11 and A12) stable cell transfectants were cultured either for 36 hours in the presence (+dox) or absence (−dox) of 2 μg/mL doxycycline (GD25 cells), or for 48 hours in the presence (+tet) or absence (−tet) of 1 μg/mL tetracycline (CHO cells), and then detached, washed, and lysed, with IGF-II protein levels (top) evaluated as described in (A). A and B, mAb to tubulin (a-tubulin) was used to control for protein loading (bottom). C, β1C-GD25 (clone C2), β1A-GD25 (clone A1), β1C-CHO (clone C11), and β1A-CHO (clone A12) stable cell transfectants were grown as described in (B), and culture supernatants were collected and processed for IGF-II analysis as described in Materials and Methods. rhIGF-II (20 ng) was used as positive control. Proteins were visualized by enhanced chemiluminescence. D, β1C-CHO cells (clone C11) and β1A-CHO cells (clone A11) were cultured for 48 hours either in the presence or in the absence of 1 μg/mL tetracycline. Cells (2.5 × 104) were labeled using [51Cr]sodium chromate. [51Cr]-labeled cells were incubated for 1 hour on ice either in the presence or absence of purified rabbit antibody to IGF-II or ni-IgG (1 μg/mL) as negative control and then allowed to adhere to laminin-1 (100 μg/mL) at 37°C for 2 hours. % Attached cells, taking as 100% the number of cells adherent to laminin-1 for each clone expressing the β1 integrin variant (−tet), in the absence of antibody. One representative clone for each β1 variant. The differences between β1C-CHO cell adhesion to laminin-1 either in the presence or absence of the antibody to IGF-II are statistically significant. *, P < 0.001. Consistent results were obtained with another clone for both the β1 variants from at least two separate experiments. Columns, mean; bars, SD. , β1C-CHO (C11); , β1A-CHO (A11).](https://aacr.silverchair-cdn.com/aacr/content_public/journal/cancerres/66/1/10.1158_0008-5472.can-05-2588/2/m_331fig02g.jpeg?Expires=1674668748&Signature=TAkE876~JDSF9jcEYZon5BZ0f8WvSlw5NKmWGRxAXSH7-QQ7MPF-xtrpVq06p9TFIaCF9RiSOGu-NL0~w~00FZm1NgW9OgDQTXZYQR47BIIU5kPmGog5Syxx7cGTHOumePOfjJyJDBZuVdoi4dSmQ4f-6GLVYzx5r2fDF-WqJZWRahMDCBI5gDVl4mi5ydT3WifBeHHFYIIC33jF76MRqBKzhWCY~reoksVvQBT03TNSUCuLeTs3ioGzhg-4k9-lLTlH6YQM52p5QPtmEWIey8o3Oq1NRlDTwzm7aI3-3mtOYIP~dUhgmGp~6Q6W2qQ~XjLlckl7iPNpHRE4ITPIcw__&Key-Pair-Id=APKAIE5G5CRDK6RD3PGA)





