Abstract
The presence of metastases in regional lymph nodes is a strong indicator of poor patient survival in many types of cancer. It has recently been shown that the lymphangiogenic growth factor, vascular endothelial growth factor-C (VEGF-C), and its receptor, VEGF receptor-3 (VEGFR3), may play a pivotal role in the promotion of metastasis to regional lymph nodes. In this study, human prostate and melanoma tumor models that preferentially metastasize to the lymph nodes following s.c. tumor cell implantation were established from lymph node metastases via in vivo selection. Melanoma tumor cell sublines established from lymph node metastasis express higher amounts of VEGF-C than the parental tumor cells. The inhibition of tumor-derived VEGF-C with a soluble VEGFR3 decoy receptor, sVEGFR3-Fc, expressed via a recombinant adeno-associated viral vector, potently blocks tumor-associated lymphangiogenesis and tumor metastasis to the lymph nodes, when the treatment was initiated before the tumor implantation. In addition, sVEGFR3-Fc serum levels required for efficient blockade of lymph node metastases are strictly dependent on the VEGF-C levels generated by the primary tumor. Recombinant adeno-associated virus–mediated gene transfer of sVEGFR3-Fc may represent a feasible therapeutic strategy for blockade of lymphogenous metastasis.
Introduction
Recent studies have shown that a member of the vascular endothelial growth factor (VEGF) family, VEGF-C, stimulates lymphangiogenesis and lymphatic endothelial cell growth and migration upon binding to its receptor, VEGFR-3 (1). VEGF-C has also been shown to promote lymphatic-mediated metastasis via induction of tumor-associated lymphangiogenesis (2–5) in numerous solid cancers (6–13). In support of these are preclinical data demonstrating that VEGF-C overexpression in cancer cells significantly increases tumor-associated lymphangiogenesis, resulting in enhanced metastasis to regional lymph nodes (2, 5, 11, 14, 15). In addition, blockade of VEGF-C/D–mediated signaling has been shown to suppress tumor lymphangiogenesis and lymph node metastases in mice (16–19). We examined the effects of a soluble VEGF-C inhibitor, called sVEGFR3-Fc, on tumor-induced lymphogenous and lung metastases in several tumor models that preferentially metastasize to the lymph nodes following s.c. implantation.
A recombinant adeno-associated virus (rAAV) vector was used for gene delivery of sVEGFR3-Fc. AAV is a parvovirus that shows no pathogenicity in humans and cannot replicate without helper functions provided by another virus such as adenovirus or herpesvirus (20). rAAV vectors lead to long-term expression of therapeutic transgenes in liver and muscle (21).
The results of this study show that stable systemic expression of sVEGFR3-Fc following rAAV-mediated gene transfer potently inhibits tumor-associated lymphangiogenesis and the development of lymph node metastases in highly metastatic melanoma and renal cell carcinoma models, and both lymph node and lung metastases in a prostate tumor model. Furthermore, the serum levels of sVEGFR3-Fc necessary to efficiently block lymph node metastases in these models are strongly dependent on the amount of VEGF-C generated by the primary tumor.
Materials and Methods
Cell lines. Human prostate carcinoma PC-3, renal carcinoma Caki-2, and melanoma A375 cell lines were purchased from American Type Culture Collection (ATCC, Manassas, VA). PC-3-mlg2 and A375-mln1 are sublines established by in vivo selection of lymph node metastases from PC-3 or A375 s.c. tumor–bearing mice. PC-3-mlg2-VEGF-C is a subline established by transduction of PC-3-mlg2 cells with a lentiviral vector encoding human VEGF-C. All of the above tumor cell lines were transduced with a lentiviral vector expressing a luciferase reporter gene and maintained in culture conditions recommended by ATCC.
Recombinant adeno-associated virus vector construction. AAV vector plasmid encoding sVEGFR3-Fc was constructed as previously described (22). Pseudotyped rAAV serotype-8 vector stocks were produced in HEK 293 cells using calcium phosphate triple transfection of the rAAV vector expression plasmid of interest in combination with the AAV-8 serotype helper plasmid p5e18-VD2/8 (23) and pXX-6 (20). Virions were isolated on two sequential CsCl gradients and titers determined by dot blot using radioactive probe specific for the rAAV transgene.
In vivo gene transfer of sVEGFR3. Female NCR nu/nude mice (Taconic, Germantown, NY) were housed under specific pathogen-free conditions and treated according to the Institute of Laboratory Animal Research Guide for the Care and Use of Laboratory Animals. Mice were injected with a single dose of rAAV-sVEGFR3-Fc into the quadriceps muscle (50 μL/muscle) or into the portal vein (dosing volume of 200 μL). Mice were bled by alternate retro-orbital puncture on scheduled intervals to measure the serum levels of human sVEGFR3-Fc by ELISA. Because the ratio between physical and infectious vector particles differ between rAAV vector preparations, efficacy was correlated with sVEGFR-3-Fc serum levels and not with the injected physical particle dose.
sVEGFR3 detection by ELISA. sVEGFR3-Fc was quantitated using a sandwich ELISA. Briefly, microtiter plates were coated with anti-human IgG capture antibody (Bethyl Laboratories, Montgomery, TX) and blocked with PBS-1% bovine serum albumin-0.05% Tween 20 buffer. Recombinant human VEGFR3-Fc (R&D Systems, Minneapolis, MN) was used for standard curves. Samples and the standards were incubated in the wells for 1 hour, washed extensively, and then incubated with 50 ng/mL biotinylated goat anti-human VEGFR3 antiserum (R&D Systems) for 1 hour. The samples were then incubated with horseradish peroxidase–conjugated streptavidin (BD PharMingen, San Diego, CA) and detected using Sure Blue TMB substrate (KPL, Gaithersburg, MD) at 450/650 nm optical densities. The detection sensitivity for sVEGFR3-Fc using this ELISA is ∼1 to 5 ng/mL.
Xenotransplantation, metastasis detection, and evaluation. In all efficacy studies, rAAV vectors were administered to mice before tumor challenge. Following rAAV injection, mice were challenged s.c. with 3 × 106 of either PC-3-mlg2 or A375-mln1 tumor cells. Primary tumor volumes were determined by measurements using digital calipers and calculated as length × width2 × 0.5. Mice were euthanized at either 3 or 5 weeks after tumor cell inoculation and the lymph nodes were collected and analyzed by bioluminescence imaging. Briefly, the mice were given i.p. with 1.5 mg/g Luciferin substrate (Xenogen Corp., Alameda, CA). Fifteen minutes later, the mice were euthanized and six lymph nodes, including the axillary and inguinal from both sides, were collected and placed in a Petri dish for bioluminescence imaging analysis. A set of six lymph nodes collected from a naïve mouse was used to determine the background CCD (complete count density) counts in every experiment. The metastases burden of each mouse was calculated based on total bioluminescence (CCD counts) of the lymph nodes collected from each mouse. In a separate study, 5 × 106 Caki-2 tumor cells were given 10 days following rAAV vector injection. Lymph nodes were collected from each animal at 2 weeks after tumor inoculation and the volume calculated as (π/6) × (length × width)3/2.
For selection of metastatic variants, lymph nodes with bioluminescence CCD counts above 1 × 105 were collected for establishment of primary cultures. Briefly, lymph nodes were minced, trypsinized at 37°C for 15 minutes, and placed in a fresh culture dish with growth medium. Tumor cells were selected by repeated trypsinization every 2 days for a total of five passages. Approximately 3 × 106 cells were implanted in the s.c. tissue of the dorsal flank of female NCR nu/nude mice for outgrowth and further metastatic selection.
Reverse transcription-PCR and ELISA detection of VEGF-C, VEGF-D, and VEGF-A. Frozen cell pellets and pieces of frozen, unthawed tumors were homogenized in TRIzol reagent (Invitrogen Life Technologies, Carlsbad, CA) to isolate total RNA. Genomic DNA was removed from the samples using DNA-free (Ambion, Austin, TX). RNA samples were converted to cDNA and analyzed by quantitative PCR using TaqMan One-Step RT-PCR Master Mix Reagents kit (Applied Biosystems, Foster City, CA) and Assay-on-Demand reagents for hVEGF-C, mVEGF-C, hVEGF-A, hVEGF-D, hGAPDH, and mGAPDH (all from Applied Biosystems). A solid-phase capture ELISA was also used to quantify human VEGF-C protein from homogenized tumor tissues and tissue culture supernatants using a commercially available kit (R&D Systems).
Quantitative detection of human tumor cell metastases. The detection of human tumor cells in mouse lymph nodes was based on the quantitative detection of human alu sequences present in mouse lymph node DNA extracts as previously described (24). Briefly, genomic DNA was extracted from harvested tissue and human DNA detected by quantitative PCR using primers specific for human alu sequences. A quantitative measure of amplifiable mouse DNA was obtained through amplification of the mouse GAPDH genomic DNA sequence with mGAPDH.
Evaluation of lymphangiogenesis by lymphatic mapping. Anesthetized Caki-2 tumor-bearing mice were injected with 100 μL of 1% isosulfan blue (lymphazurin, U.S. Surgical Corp., Norwalk, CT) intratumorally. After 10 minutes, mice were photographed for observation of the dye going through the draining lymphatic vessels and isosulfan blue–stained draining lymph nodes.
Immunohistochemical analysis. Tissues harvested from animals were fixed in 4% paraformaldehyde, infiltrated with 30% sucrose, and frozen in OCT compound. Cryostat sections (5-25 μm) were rehydrated in TBS, permeabilized with 0.1% Triton X-100 (Sigma), and incubated in 10% normal serum. Primary antibodies including goat polyclonal anti-CD105 (Santa Cruz Biotech, Santa Cruz, CA) and goat polyclonal anti-LYVE-1 (R&D Systems) were applied overnight at 4°C. A secondary rabbit anti-goat Alexa 594 (Molecular Probes, Eugene, OR) antibody was incubated for 30 minutes at room temperature. Slides were mounted in Vectashield Mounting Medium with 4′,6-diamidino-2-phenylindole (DAPI; Vector Laboratories, Burlingame, CA) and analyzed by fluorescence microscopy using a Zeiss Axioplan microscope equipped with a SPOT RT Slider digital camera (Diagnostic Instruments, Inc., Sterling Heights, MI). Images were acquired from serial sections using Image Pro Plus software (MediaCybernetics, Silver Springs, MD).
Results
Recombinant adeno-associated virus vectors encoding a sVEGFR3-Fc decoy receptor results in sustained systemic expression of a potent VEGF-C inhibitor following gene transfer in vitro and in vivo. To evaluate the antilymphangiogenic and antimetastatic effects of a human sVEGFR3 decoy receptor using systemic gene transfer, a recombinant AAV vector that encodes a secreted form of human VEGFR3 (sVEGFR3-Fc) under the control of a constitutive CAG promoter was constructed (data not shown). The soluble receptor comprises the first three amino-terminal immunoglobulin-like domains of the cellular VEGFR3 and was fused to the heavy chain of the human IgG1 Fc moiety (17). This truncated sVEGFR3-Fc has previously been shown to specifically bind to VEGF-C and VEGF-D with high affinity and, therefore, competes with the binding of the ligands to their cognate cellular receptor (17). A corresponding rAAV vector expressing no transgene, termed rAAV-Null, served as a vector control. rAAV vectors pseudotyped with the capsid from AAV serotype-8 were used in these studies because it results in significantly higher expression levels of the transgene in serum compared with AAV-2 vectors (25).
The expression of sVEGFR3-Fc following rAAV-mediated gene transfer was verified in vitro and in vivo. A single administration of 1 × 1011 vg of rAAV-sVEGFR3-Fc into the quadricep muscles or portal vein of immunodeficient mice resulted in sVEGFR3-Fc serum levels of ∼1 μg/mL 1 week following gene transfer, and increased over time, reaching steady-state levels of 8 to 10 μg/mL at ∼4 to 5 weeks following vector administration (data not shown). Furthermore, sustained expression of sVEGFR3-Fc was detected in the sera of mice for >4 months following a single injection of rAAV-sVEGFR3-Fc and animals showed no evidence of adverse health throughout the entire course of the experiments (data not shown). In addition, the biological activity of rAAV-produced sVEGFR3-Fc was verified by measuring its ability to block VEGF-C–induced proliferation of Ba/F3 cells expressing a chimeric VEGFR-3/erythropoietin receptor in vitro (17). rAAV-derived sVEGFR3-Fc inhibited VEGF-C–induced mitogenic activity in a dose-dependent manner with a IC50 of ∼30 ng/mL when Ba/F3-VEGFR3/EpoR cells were stimulated with 100 ng/mL of human VEGF-C for 72 hours (data not shown). Thus, long-term sustained systemic expression of a biologically active form of sVEGFR3-Fc is achieved following a single administration of rAAV vectors in vivo.
Establishment of a lymphogenous metastatic melanoma tumor model. A metastatic human tumor model, termed A375-mln1, was developed to evaluate the effects of rAAV-sVEGFR3-Fc–mediated gene transfer on tumor-induced lymphangiogenesis and lymphogenous metastasis. To monitor metastasis, tumor cells were first transduced with a lentiviral vector encoding the luciferase reporter gene. The luciferase-expressing tumor cells can be readily visualized in vitro or ex vivo by bioluminescence imaging. The luciferase-positive A375 tumors grown s.c. metastasize to the lungs but have a low incidence for metastasizing to the lymph nodes. The A375-mln1 tumor variants established from lymph node metastases of A375 tumor-bearing mice showed a >3-fold increase in lymph node metastases following s.c. tumor cell injection compared with the parental A375-challenged animals (Fig. 1A).
Tumor cell lines established from lymph node metastases express higher levels of VEGF-C and VEGF-A and result in higher incidence of lymph node metastasis following subsequent s.c. implantation in nude mice. A, a metastatic melanoma tumor cell variant, termed A375-mln1, was established from metastatic lymph nodes of mice bearing s.c. A375 tumors following one round of selection in vivo. The tumor cells were genetically modified to express the luciferase reporter gene and the frequency of lymph node metastasis following s.c. implantation of A375 parental and A375-mln1 metastatic variant was determined by bioluminescence. Columns, mean frequencies of lymph node metastasis; bars, SE (n ≥ 7, six experiments). B, the metastatic A375-mln-1 cell line expresses increased mRNA levels of VEGF-A and VEGF-C, but not VEGF-D, compared with the parental A375 cell line. Total RNA was isolated from tissue culture cells and the expression of VEGF-A, VEGF-C, and VEGF-D was determined by quantitative PCR. Columns, average cycle threshold (CT); bars, SE (n = 6). Fold difference (indicated next to asterisk) in RNA expression between A375 and A375-mln1 was determined using the comparative CT method according to manufacturer's instructions (Applied Biosystems). All values are normalized to GAPDH. C, total protein was extracted from cultured cells (in vitro) or primary tumor tissue (in vivo) and assayed for human VEGF-C expression by ELISA. Columns, means; bars, SE (n ≥ 4, two experiments). The relative fold difference of VEGF-C expression from in vivo–selected A375-mln1 versus parental tumor cells is indicated by the asterisk.
Tumor cell lines established from lymph node metastases express higher levels of VEGF-C and VEGF-A and result in higher incidence of lymph node metastasis following subsequent s.c. implantation in nude mice. A, a metastatic melanoma tumor cell variant, termed A375-mln1, was established from metastatic lymph nodes of mice bearing s.c. A375 tumors following one round of selection in vivo. The tumor cells were genetically modified to express the luciferase reporter gene and the frequency of lymph node metastasis following s.c. implantation of A375 parental and A375-mln1 metastatic variant was determined by bioluminescence. Columns, mean frequencies of lymph node metastasis; bars, SE (n ≥ 7, six experiments). B, the metastatic A375-mln-1 cell line expresses increased mRNA levels of VEGF-A and VEGF-C, but not VEGF-D, compared with the parental A375 cell line. Total RNA was isolated from tissue culture cells and the expression of VEGF-A, VEGF-C, and VEGF-D was determined by quantitative PCR. Columns, average cycle threshold (CT); bars, SE (n = 6). Fold difference (indicated next to asterisk) in RNA expression between A375 and A375-mln1 was determined using the comparative CT method according to manufacturer's instructions (Applied Biosystems). All values are normalized to GAPDH. C, total protein was extracted from cultured cells (in vitro) or primary tumor tissue (in vivo) and assayed for human VEGF-C expression by ELISA. Columns, means; bars, SE (n ≥ 4, two experiments). The relative fold difference of VEGF-C expression from in vivo–selected A375-mln1 versus parental tumor cells is indicated by the asterisk.
Because VEGF-C is a potent lymphangiogenic factor that stimulates tumor lymphangiogenesis and lymphogenous metastasis (26, 27), the correlation between the metastatic capacity and VEGF-C expression in A375-mln1 tumor model was characterized. To do so, we evaluated whether in vivo–selected subpopulations of tumor cells that preferentially metastasize to lymph nodes express more human VEGF-C than the parental cell lines. The expression of VEGF-C was increased >4-fold at the mRNA level (Fig. 1B), and ∼2-fold at the protein level (Fig. 1C), in the metastatic A375-mln1 subline compared with the parental A375 cells in vitro (Fig. 1B and C). In addition, the expression of VEGF-A was increased 3-fold in the selected tumor subline (Fig. 1B). Similar to our in vitro observations, we detected an approximate 2-fold increase in VEGF-C protein levels in tumors arising from the metastatic A375-mln1 cells compared with tumors grown from the parental A375 cells, as quantitated by ELISA (Fig. 1C). Interestingly, no significant increase in the expression of the lymphangiogenic growth factor VEGF-D was observed in the A375-mln1 metastatic tumor subline (Fig. 1B). In summary, a tumor model that preferentially metastasizes to the lymph nodes following s.c. tumor cell challenge was developed, and an increase in the expression of VEGF-C, but not VEGF-D, by the primary tumor correlated with a higher incidence of lymph node metastasis in vivo.
rAAV-sVEGFR3-Fc–mediated gene transfer inhibits lymph node metastasis in an A375 human melanoma model but is less effective in blocking lung metastasis. The antimetastatic effects of rAAV-sVEGFR3-Fc–mediated gene transfer were first evaluated in the human A375-mln1 metastatic melanoma model. In this model, lymph node and lung metastases appear concurrently and can be detected in all animals challenged s.c. with A375-mln1 by 3 weeks postimplantation (data not shown). A single injection of rAAV-sVEGFR3-Fc (at either 3 × 1011 or 1.5 × 1011 vg/animal) or rAAV-Null (3 × 1011 vg/animal) was given into the portal vein of mice 10 days before A375-mln1 metastatic tumor cell challenge to evaluate dose-dependent efficacy. rAAV-sVEGFR3-Fc treatment had no effect on the growth of the primary tumor (Fig. 2A). Lymph nodes and lungs were collected 3 weeks after tumor challenge for evaluation of lymphogenous and lung metastasis (Fig. 2B and C). Systemic expression of sVEGFR3-Fc following rAAV-mediated gene transfer inhibited metastasis to the lymph nodes in a dose-dependent manner (Fig. 2B). Only two of seven mice (28%, P = 0.01) developed lymph node metastases following treatment with the high dose of rAAV-sVEGFR3-Fc, which resulted in stable sVEGFR3-Fc serum levels of ∼20 μg/mL. In contrast, all nine mice (100%) developed lymph node metastases after receiving an equivalent dose of the rAAV-Null vector. No antimetastatic efficacy was observed in animals that received the lower dose of vector, which resulted in ∼2 μg/mL of serum sVEGFR3-Fc. Interestingly, serum sVEGFR3-Fc levels of 20 μg/mL that were effective in blocking lymph node metastasis were less efficacious in preventing the formation of lung metastases. In the group treated with the high dose of rAAV-sVEGFR3-Fc, five of seven (71%) mice developed lung metastases, compared with all animals in the control group (Fig. 2C). However, the overall tumor burden in the lungs was slightly lower in the animals receiving the high dose of the therapeutic vector than in the lungs of control animals (P = 0.028). The low-dose treatment of rAAV-sVEGFR3-Fc had no impact on A375-mln1 lung metastasis.
Dose-dependent effects of rAAV-sVEGFR3-Fc on blockade of A375-mln1 tumor metastasis to the lymph nodes and lungs. Immunodeficient mice were injected with 1.5 × 1011 or 3 × 1011 vg/animal of rAAV-sVEGFR3-Fc or rAAV-Null control vectors. Ten days following rAAV administration, mice were challenged s.c. with 3 × 106 A375-mln1 tumor cells that stably express a luciferase reporter gene and the primary tumor growth (A) was monitored over time. Lymph nodes (B) and the lungs (C) were evaluated for metastasis by bioluminescence at 3 weeks after s.c. tumor implantation. Shown are the bioluminescence CCD counts of six lymph nodes (axillary and inguinal nodes from both sides; B) and the entire lungs (C) collected from each animal. Lymph nodes and lungs collected from naïve mice had ≤3 × 104 CCD counts (hatched area), which represent background values. Bars in the scatter plots, mean ± SE CCD counts per group.
Dose-dependent effects of rAAV-sVEGFR3-Fc on blockade of A375-mln1 tumor metastasis to the lymph nodes and lungs. Immunodeficient mice were injected with 1.5 × 1011 or 3 × 1011 vg/animal of rAAV-sVEGFR3-Fc or rAAV-Null control vectors. Ten days following rAAV administration, mice were challenged s.c. with 3 × 106 A375-mln1 tumor cells that stably express a luciferase reporter gene and the primary tumor growth (A) was monitored over time. Lymph nodes (B) and the lungs (C) were evaluated for metastasis by bioluminescence at 3 weeks after s.c. tumor implantation. Shown are the bioluminescence CCD counts of six lymph nodes (axillary and inguinal nodes from both sides; B) and the entire lungs (C) collected from each animal. Lymph nodes and lungs collected from naïve mice had ≤3 × 104 CCD counts (hatched area), which represent background values. Bars in the scatter plots, mean ± SE CCD counts per group.
rAAV-sVEGFR3-Fc–mediated gene transfer inhibits tumor-induced lymphangiogenesis and metastasis in a human kidney tumor model. rAAV-sVEGFR3-Fc treatment was further evaluated in a renal cell carcinoma, Caki-2, model. A pilot study showed that Caki-2 tumor cells rapidly induce lymphangiogenesis and undergo lymph node metastasis after s.c. implantation in nude mice. Because the portal vein and i.m. routes of vector administration result in comparable sVEGFR3-Fc serum levels, the less invasive i.m. vector administration route was utilized for the remainder of the experiments in the study. A single injection of rAAV-sVEGFR3-Fc (at either 3 × 1011 or 1.5 × 1011 vg/animal) was administered i.m. to mice 10 days before Caki-2 tumor cell challenge to evaluate dose-dependent antimetastatic efficacy. Sustained sVEGFR3-Fc serum levels of ∼35 and 10 μg/mL, respectively, were detected following rAAV-mediated gene transfer (data not shown). At 2 weeks after tumor inoculation, lymph nodes were harvested and analyzed for the presence of tumor metastases. Due to weak luciferase activity in the Caki-2 cell line, the efficacy of the therapy in this model was analyzed by injecting lymphazurin (1% isosulfan blue), a dye that specifically stains lymphatic vessels and lymph nodes (28, 29), into the tumor. This approach has the additional advantage of providing an evaluation of lymphangiogenesis as well as lymph node metastasis blockade. A clear enlargement and increase in number of the draining lymphatic vessels from s.c.-grown tumors was evident when lymphazurin was injected intratumorally in animals treated with the rAAV-Null vector (Fig. 3A). In contrast, no tumor-associated lymphatic vessels were apparent in rAAV-sVEGFR3-Fc–treated animals, which correlated with a lack of dye-positive lymph nodes (Fig. 3B). rAAV-sVEGFR3-Fc–mediated gene transfer also resulted in an ∼60% (P < 0.01) reduction of Caki-2–induced lymph node enlargement versus the control treatment (Fig. 3C). Furthermore, PCR analysis done on lymph nodes isolated from these animals revealed the presence of significantly more human genome (alu) sequences in control animals than in rAAV-sVEGFR3-Fc–treated animals (Fig. 3D), indicating a reduced number of human tumor cells in the lymph nodes of treated animals. In summary, a reduction in the number of lymphatic vessels and a 70% reduction of human cells present in the lymph nodes was observed in Caki-2 tumor-bearing animals that continuously expressed 35 μg/mL of sVEGFR3-Fc in the serum following rAAV-sVEGFR3-Fc gene transfer. sVEGFR3-Fc serum levels of 10 μg/mL also resulted in reduced inhibition of lymph node metastases in tumor-bearing mice (data not shown), indicating the dose dependency of the rAAV-sVEGFR3-Fc therapy on lymph node metastasis.
rAAV-sVEGFR3-Fc inhibits lymph node metastasis in a s.c. Caki-2 model. Immunodeficient mice were challenged s.c. with Caki-2 tumor cells 10 days following rAAV-sVEGFR3-Fc or rAAV-Null vector administration. Two weeks following tumor challenge, randomly selected mice were injected intratumorally with 1% isosulfan blue for lymphatic vessel mapping (A and B). A typical observation of blue dye draining through enlarged lymphatic vessels from the tumor to the lymph nodes in rAAV-Null–injected Caki-2 tumor-bearing mice (A), which was absent in the rAAV-sVEGFR3-Fc–treated animals (B). t, s.c. tumor injected with 1% isosulfan blue; LN, isosulfan blue-stained lymph nodes; filled arrow, isosulfan blue–stained lymphatic vessel. C, mean ± SE volume of axillary and inguinal lymph nodes harvested from control and treated mice. D, mean ± SE number of human metastatic tumor cells present in the lymph nodes of control and treated mice as determined by PCR analysis using specific human genome (alu) sequence probes.
rAAV-sVEGFR3-Fc inhibits lymph node metastasis in a s.c. Caki-2 model. Immunodeficient mice were challenged s.c. with Caki-2 tumor cells 10 days following rAAV-sVEGFR3-Fc or rAAV-Null vector administration. Two weeks following tumor challenge, randomly selected mice were injected intratumorally with 1% isosulfan blue for lymphatic vessel mapping (A and B). A typical observation of blue dye draining through enlarged lymphatic vessels from the tumor to the lymph nodes in rAAV-Null–injected Caki-2 tumor-bearing mice (A), which was absent in the rAAV-sVEGFR3-Fc–treated animals (B). t, s.c. tumor injected with 1% isosulfan blue; LN, isosulfan blue-stained lymph nodes; filled arrow, isosulfan blue–stained lymphatic vessel. C, mean ± SE volume of axillary and inguinal lymph nodes harvested from control and treated mice. D, mean ± SE number of human metastatic tumor cells present in the lymph nodes of control and treated mice as determined by PCR analysis using specific human genome (alu) sequence probes.
rAAV-sVEGFR3-Fc gene transfer inhibits PC-3 prostate cancer metastasis to lymph nodes and lungs. The antimetastatic effect of rAAV-sVEGFR3-Fc–mediated gene transfer was also evaluated in a prostate cancer model, PC-3-mlg2. The PC-3-mlg2 tumor cell line was established from lymph node metastases of PC-3 tumor-bearing mice. Although it has previously been shown that parental PC-3 tumor cells grown s.c. spontaneously metastasize to the lymph nodes (30) and express higher levels of VEGF-C compared with in vivo selected A375-mln1 tumor cells (data not shown), we observed that the growth rate of the primary tumor was poor and varied greatly among animals (data not shown). In contrast, we observed 100% tumor take and a consistently high rate of lymph node metastasis using the PC-3-mlg2 tumor subline derived from the lymph node metastases of PC-3 tumor-bearing mice (data not shown). In the PC-3-mlg2 tumor model, lymph node metastases could be detected in ∼80% of the animals 5 weeks after s.c. tumor challenge, in contrast to lung metastases, which were only detected in 10% to 20% of the animals at the same time point. The incidence of lung metastases increases over time, however, reaching 50% by 7 to 8 weeks after tumor challenge (data not shown). Three dose levels of rAAV-sVEGFR3-Fc (3 × 1010, 7 × 1010, or 1.5 × 1011 vg/animal) were administered i.m. to mice 10 days before PC-3-mlg2 tumor cell challenge to evaluate dose-dependent antimetastatic efficacy. With this treatment regimen, the primary tumor growth was not affected (Fig. 4A). Lymph nodes and lungs were collected 5 weeks following tumor challenge for evaluation of metastasis using bioluminescence imaging. Only 2 of 11 mice (18%, P = 0.01) developed lymph node metastases following treatment with the highest dose of rAAV-sVEGFR3-Fc, which resulted in sVEGFR3-Fc serum levels of ∼20 μg/mL (Fig. 4B). In contrast, 8 of 11 mice (73%) developed lymph node metastases when treated with an equivalent dose of rAAV-Null vector (Fig. 4B). The potent inhibitory effects of sVEGFR3-Fc were lost when the treatment dose of rAAV-sVEGFR3-Fc was decreased, with 7 of 13 (54%, P > 0.05) and 7 of 12 (58%, P > 0.05) animals developing lymph node metastases when the sVEGFR3-Fc serum levels were 10 and 0.6 μg/mL, respectively, demonstrating the dose dependency of the rAAV-sVEGFR3-Fc antimetastatic effect. Two of eleven (18%) animals treated with the control vector had developed lung metastases at the time of sacrifice, 5 weeks posttreatement, whereas no lung metastases were detected in any of the mice treated with rAAV-sVEGFR-3-Fc. Although the frequency of lung metastases was low at the time of sacrifice, these data suggest that lung metastases in the PC-3-mlg2 model may spread from lymph node metastases and may be controlled by sVEGFR3-Fc therapy.
Systemic expression of rAAV-sVEGFR3-Fc inhibits PC-3-mlg2 tumor metastasis to the lymph nodes in immunodeficient mice. Immunodeficient mice were injected i.m. with rAAV-sVEGFR3-Fc at 3 × 1010, 7 × 1010, or 1.5 × 1011 vg/animal resulting in sustained systemic sVEGFR3-Fc levels of 0.6, 10, and 20 μg/mL, respectively. Ten days following rAAV administration, mice were challenged s.c. with 3 × 106 PC-3-mlg2 tumor cells that stably express a luciferase reporter gene and the growth of the primary tumor (A) was measured over time. Lymph nodes were evaluated for lymphogenous metastasis by bioluminescence at 5 weeks after tumor implantation. B, bioluminescence CCD counts of six lymph nodes (axillary and inguinal nodes from both sides) from control and treated mice. Lymph nodes collected from naïve mice had ≤1 × 104 CCD counts (hatched area), which represent background values. Bars in the scatter plots, mean ± SE CCD counts per group.
Systemic expression of rAAV-sVEGFR3-Fc inhibits PC-3-mlg2 tumor metastasis to the lymph nodes in immunodeficient mice. Immunodeficient mice were injected i.m. with rAAV-sVEGFR3-Fc at 3 × 1010, 7 × 1010, or 1.5 × 1011 vg/animal resulting in sustained systemic sVEGFR3-Fc levels of 0.6, 10, and 20 μg/mL, respectively. Ten days following rAAV administration, mice were challenged s.c. with 3 × 106 PC-3-mlg2 tumor cells that stably express a luciferase reporter gene and the growth of the primary tumor (A) was measured over time. Lymph nodes were evaluated for lymphogenous metastasis by bioluminescence at 5 weeks after tumor implantation. B, bioluminescence CCD counts of six lymph nodes (axillary and inguinal nodes from both sides) from control and treated mice. Lymph nodes collected from naïve mice had ≤1 × 104 CCD counts (hatched area), which represent background values. Bars in the scatter plots, mean ± SE CCD counts per group.
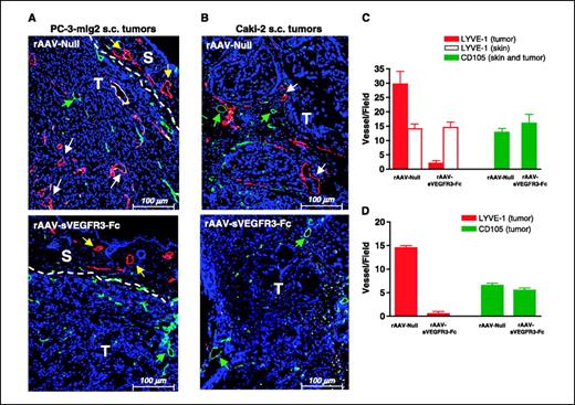
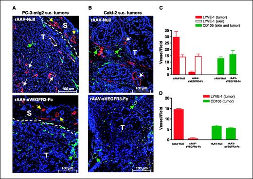
rAAV-sVEGFR3-Fc gene transfer blocks the development of lymph node metastasis by inhibiting tumor-associated lymphangiogenesis. To confirm the mechanism by which rAAV-sVEGFR3-Fc therapy blocks lymphatic-mediated metastasis, primary tumors from PC-3-mlg2 and Caki-2 tumor-bearing animals pretreated with rAAV-sVEGFR3-Fc or AAV-null vectors were evaluated for tumor-associated lymphatic vessels by histologic analysis using the lymphatic-specific cell surface marker, LYVE-1 (Fig. 5A and B). Immunohistochemical staining of tumors from AAV-control–treated animals revealed the presence of irregular LYVE-1–positive lymphatic vessels that permeated into the tumor tissue and often formed hyperplastic clusters containing invasive tumor cells (Fig. 5A, and B, top). In contrast, the primary tumor tissues derived from rAAV-sVEGFR3-Fc–treated animals were devoid of LYVE-1–positive lymphatic vessels within the tumor (Fig. 5A, and B, bottom). Importantly, non–tumor-associated LYVE-1–positive lymphatic vessels detected in the normal skin tissue adjacent to the tumor periphery remained unaffected by the rAAV-sVEGFR3-Fc treatment (Fig. 5A and C). This suggests that sVEGFR-3 treatment does not impede preexisting or non–tumor-associated lymphatic vessels. Interestingly, tumor-associated blood vessels, as detected by CD105 immunostaining, was unaffected by rAAV-sVEGFR3-Fc treatment in either PC-3-mlg2 or Caki-2 tumors as the number of CD105-positive vessels within the primary tissue were equivalent to those observed in control tumors (Fig. 5A-D).
rAAV-sVEGFR3-Fc inhibits tumor-associated lymphangiogenesis but not angiogenesis in PC-3 prostate and Caki-2 renal carcinoma tumor models. At 3 weeks following tumor implantation, PC3-mlg2 (A) and Caki-2 (B) primary tumors from control (top) and rAAV-sVEGFR3-Fc–treated (bottom) mice were harvested and analyzed for lymphatic vessels using a murine LYVE-1 antibody (red staining) and for blood vessels using a murine CD105 antibody (green staining) by immunohistochemistry. Tissue sections were counterstained with DAPI (blue). Dotted line, tumor-stroma boundary where “T” represents the tumor tissue and “S” represents the adjacent normal skin. LYVE-1+ lymphatic vessels (white arrows) were observed within the tumor in control-treated specimens and were completely devoid within the tumor periphery in rAAV-sVEGFR3-Fc–treated tumors. LYVE-1 staining within the normal skin adjacent to the tumor periphery showed no difference in the density of preexisting lymphatic vessels (yellow arrows) following rAAV-sVEGFR3-Fc treatment compared with control tumor sections. The density of CD105+ tumor-associated blood vessels (green arrow) was similar in rAAV-sVEGFR3-Fc–treated tumor tissues compared with the controls. C and D, mean ± SE number of immunostained vessel structures was enumerated from nine serial sections of four representative PC-3-mlg2 tumors (C) and two representative Caki-2 tumors (D) in each experimental group. PC-3 tumors: P = 0.0001 for LYVE-1, P > 0.5 for CD105; Caki-2 tumors: P = 0.0001 for LYVE-1, P > 0.3 for CD105.
rAAV-sVEGFR3-Fc inhibits tumor-associated lymphangiogenesis but not angiogenesis in PC-3 prostate and Caki-2 renal carcinoma tumor models. At 3 weeks following tumor implantation, PC3-mlg2 (A) and Caki-2 (B) primary tumors from control (top) and rAAV-sVEGFR3-Fc–treated (bottom) mice were harvested and analyzed for lymphatic vessels using a murine LYVE-1 antibody (red staining) and for blood vessels using a murine CD105 antibody (green staining) by immunohistochemistry. Tissue sections were counterstained with DAPI (blue). Dotted line, tumor-stroma boundary where “T” represents the tumor tissue and “S” represents the adjacent normal skin. LYVE-1+ lymphatic vessels (white arrows) were observed within the tumor in control-treated specimens and were completely devoid within the tumor periphery in rAAV-sVEGFR3-Fc–treated tumors. LYVE-1 staining within the normal skin adjacent to the tumor periphery showed no difference in the density of preexisting lymphatic vessels (yellow arrows) following rAAV-sVEGFR3-Fc treatment compared with control tumor sections. The density of CD105+ tumor-associated blood vessels (green arrow) was similar in rAAV-sVEGFR3-Fc–treated tumor tissues compared with the controls. C and D, mean ± SE number of immunostained vessel structures was enumerated from nine serial sections of four representative PC-3-mlg2 tumors (C) and two representative Caki-2 tumors (D) in each experimental group. PC-3 tumors: P = 0.0001 for LYVE-1, P > 0.5 for CD105; Caki-2 tumors: P = 0.0001 for LYVE-1, P > 0.3 for CD105.
rAAV-sVEGFR3-Fc serum levels required for blockade of tumor-induced lymph node metastasis are dependent on the amount of VEGF-C expressed by the primary tumor. rAAV-sVEGFR3-Fc–mediated gene delivery aims at sequestering and neutralizing the bioactivity of the VEGF-C ligand by occluding its interaction to cellular VEGFR3. To evaluate the mechanism of action for rAAV-sVEGFR3-Fc, PC-3-mlg2 tumor lines were transduced with a lentiviral vector expressing human VEGF-C. The transduced cells, termed PC-3-mlg2-VEGF-C, express higher levels of VEGF-C in vitro and in vivo than the parental PC-3-mlg2 cells (∼9-fold and ∼12-fold, respectively) as determined by reverse transcription-PCR analysis and ELISA (Fig. 6A and B). Consistent with the putative role of VEGF-C in lymph node metastasis, PC-3-mlg2-VEGF-C–challenged animals developed lymph node metastases in 100% of animals within 3 weeks following tumor cell challenge, whereas only ∼50% of PC-3-mlg2–challenged animals developed lymph node metastases at the same time point (Fig. 6C).
The amount of rAAV-sVEGFR3-Fc required for blocking tumor metastasis to the lymph nodes is dependent on the amount of VEGF-C expressed by the primary tumor. PC-3-mlg2 tumor cells transduced with lentiviral vectors encoding human VEGF-C express higher levels of human VEGF-C both in vitro and in vivo as detected by RT-PCR (A) and ELISA (B). A, total RNA was isolated from tissue culture cells and primary tumors and the expression of human VEGF-C was determined by quantitative PCR. Columns, average cycle threshold; bars, SE (n = 5). B, total protein was extracted from cultured cells or primary tumor tissue and assayed for human VEGF-C expression by ELISA. Columns, mean; bars, SE (n ≥ 6, two experiments). The relative fold difference of VEGF-C expression from lenti-VEGF-C–transduced versus parental tumor cells is indicated by the asterisk. C, frequency of lymph node metastasis at 3 weeks following s.c. tumor implantation was increased significantly using PC-3-mlg2-VEGF-C overexpressing tumor lines versus parental PC-3-mlg2 cells (n = 7, five experiments). Lymph nodes from PC-3-mlg2 or PC-3-mlg2-VEGF-C tumor-bearing animals were harvested at 5 weeks following tumor implantation and evaluated for lymphogenous metastasis using bioluminescence. D, bioluminescence CCD counts of six lymph nodes (axillary and inguinal nodes from both sides) from control and rAAV-sVEGFR3-Fc–treated mice. Lymph nodes collected from naïve mice had ≤1 × 104 CCD counts (hatched area), which represent background values. Bars in the scatter plot, mean ± SE CCD counts per group. PC-3-mlg2-VEGF-C tumor-bearing mice displayed 50% more lymph node metastases than in PC-3-mlg2 mice following rAAV-sVEGFR3-Fc treatment that resulted in sustained sVEGFR3-Fc serum levels of 15 μg/mL (P < 0.05).
The amount of rAAV-sVEGFR3-Fc required for blocking tumor metastasis to the lymph nodes is dependent on the amount of VEGF-C expressed by the primary tumor. PC-3-mlg2 tumor cells transduced with lentiviral vectors encoding human VEGF-C express higher levels of human VEGF-C both in vitro and in vivo as detected by RT-PCR (A) and ELISA (B). A, total RNA was isolated from tissue culture cells and primary tumors and the expression of human VEGF-C was determined by quantitative PCR. Columns, average cycle threshold; bars, SE (n = 5). B, total protein was extracted from cultured cells or primary tumor tissue and assayed for human VEGF-C expression by ELISA. Columns, mean; bars, SE (n ≥ 6, two experiments). The relative fold difference of VEGF-C expression from lenti-VEGF-C–transduced versus parental tumor cells is indicated by the asterisk. C, frequency of lymph node metastasis at 3 weeks following s.c. tumor implantation was increased significantly using PC-3-mlg2-VEGF-C overexpressing tumor lines versus parental PC-3-mlg2 cells (n = 7, five experiments). Lymph nodes from PC-3-mlg2 or PC-3-mlg2-VEGF-C tumor-bearing animals were harvested at 5 weeks following tumor implantation and evaluated for lymphogenous metastasis using bioluminescence. D, bioluminescence CCD counts of six lymph nodes (axillary and inguinal nodes from both sides) from control and rAAV-sVEGFR3-Fc–treated mice. Lymph nodes collected from naïve mice had ≤1 × 104 CCD counts (hatched area), which represent background values. Bars in the scatter plot, mean ± SE CCD counts per group. PC-3-mlg2-VEGF-C tumor-bearing mice displayed 50% more lymph node metastases than in PC-3-mlg2 mice following rAAV-sVEGFR3-Fc treatment that resulted in sustained sVEGFR3-Fc serum levels of 15 μg/mL (P < 0.05).
The PC-3-mlg2-VEGF-C and PC-3-mlg2 tumor models were used to determine if the sVEGFR3-Fc serum levels required for efficient blockade of lymph node metastases correlated with the VEGF-C levels generated by the primary tumors. rAAV-sVEGFR3-Fc at a dose of 1.5 × 1011 vg/animal (resulting in sVEGFR3-Fc serum levels of ∼15 μg/mL) was injected i.m. in mice 10 days before tumor cell challenge. Five weeks later, lymph nodes were collected for evaluation of lymphogenous metastasis using bioluminescence imaging. As shown in Fig. 6D, only 10% of the animals challenged with PC-3-mlg2 tumor cells, but 57% of the animals challenged with the VEGF-C overexpressing PC-3-mlg2 tumor cells, developed lymph node metastases. These data suggest that the sVEGFR3-Fc serum levels required for efficient blockade of lymph node metastases correlate with the amount of VEGF-C generated by the primary tumor.
Discussion
VEGF-C and its signal transduction pathway has been characterized in recent years, and a major role in lymphangiogenesis and lymphogenous tumor metastasis has been suggested for this growth factor (2–4). In the studies presented here, we show that a human melanoma cell line established from lymph node metastases of A375 tumor-bearing animals expresses 4-fold higher VEGF-C levels compared with the parental A375 cells. No significant differences in the expression of the lymphangiogenic factor, VEGF-D, were observed in the metastatic subline compared with their parental tumor cells in culture. Furthermore, s.c. implantation of tumors derived from metastatic cells expressing increased levels of VEGF-C resulted in a significantly higher incidence of lymph node metastases than from the unselected parental cells, supporting the hypothesis that lymph node metastasis are driven mainly by the expression of VEGF-C generated by the primary tumor (11, 15).
The study presented here also examined whether a rAAV vector expressing a sVEGFR3-Fc fusion protein that sequesters VEGF-C could block the metastatic spread of tumor cells from the primary s.c. tumor site to the lymph nodes in three distinct metastatic tumor models. Gene transfer of rAAV-sVEGFR3-Fc effectively blocked tumor metastasis to regional lymph nodes in the human prostate cancer (PC-3-mlg2), melanoma (A375-mln1), and renal cell carcinoma (Caki-2) metastatic tumor models. These results confirm the recent findings by He et al. (19), demonstrating that suppression of VEGFR3 signaling inhibits tumor metastasis to the lymph nodes and extend these findings by showing that this antimetastatic effect is highly dose dependent.
rAAV-mediated gene delivery resulting in sustained sVEGFR3-Fc serum levels of 15 μg/mL or above efficiently blocked lymph-node metastasis by up to 70% in all three tumor models. In contrast, sVEGFR3-Fc serum levels of 10 μg/mL and below had reduced or minimal effect. Moreover, tumors that express more VEGF-C required higher doses of vector to block metastatic spread of tumor cells. Earlier onset and higher frequency of lymph node metastasis in vivo was seen in a metastatic PC-3-mlg2 tumor cell line that was engineered to overexpresses VEGF-C (PC-3-mlg2-VEGF-C) compared with the parental cell line, and higher levels of serum sVEGFR3-Fc were required to block trafficking of these cells to lymph nodes. Thus, there is a direct correlation between the expression levels of VEGF-C in primary tumors, the development of lymph node metastases in vivo and the sVEGFR3-Fc serum levels required for therapeutic benefit.
Constitutive systemic expression of sVEGFR3-Fc following AAV-mediated gene transfer resulted in the potent blockade of tumor-associated lymphangiogenesis and did not seem to modulate “classic” neoangiogenesis at the primary tumor site. Our studies show that rAAV-sVEGFR3-Fc treatment resulted in the complete inhibition of LYVE-1–positive lymphatic vessels, but had no effect in blocking CD105-associated blood vessels within the primary tumor tissue in either the PC3-mlg2 or the Caki-2 metastatic tumor models. This suggests that sVEGFR3-Fc specifically targets interactions of VEGF-C to its high affinity receptor, VEGFR3, rather than mitigating potential downstream angiogenic signals emanating from the low-affinity interaction of VEGF-C to VEGFR2. In addition, although elevated levels of VEGF-A were observed in both the PC-3-mlg2 and A375-mln1 metastatic lines in vitro, the growth of the primary tumor was not affected by rAAV-sVEGFR3-Fc treatment using the vector doses used in our tumor studies. Indeed, blockade of VEGF-A signaling pathways using systemic gene delivery of a sVEGFR1/R2-Fc decoy receptor has been shown to completely eradicate the growth of PC-3-mlg2 primary tumors, suggesting that this tumor type responds to anti–VEGF-A agents (data not shown). Importantly, sustained systemic expression of sVEGFR3-Fc following AAV-mediated gene transfer was not observed to block preexisting lymphatic vessels as the density of LYVE-1–positive lymphatic endothelium detected in the normal skin was identical in control versus treated animals. Interestingly, we did not observe complete inhibition of lymph node metastasis with the vector doses used in this study. Higher serum levels of sVEGFR3-Fc may be required for complete blockade of lymphogenous metastasis, or, alternatively, other mitogenic factors that are not sequestered by sVEGFR3-Fc, such as VEGF-A, may play a role in lymphatic-mediated spread of tumors. VEGF-A has recently been postulated to possess lymphangiogenic properties such as inducing the proliferation of lymphatic endothelium (31), inducing tumor and sentinel lymph node lymphangiogenesis, and promoting lymphatic metastasis (32). It is plausible that the increased expression of VEGF-A observed in the PC-3-mlg2 (data not shown) and A375-mln1 tumor models may contribute to the lack of complete inhibition of lymph node metastasis following rAAV-sVEGFR3-Fc therapy. Thus, clinical regimens that directly target VEGF-A, such as the neutralizing VEGF-A monoclonal antibody Avastin (Genentech, Inc.; refs. 33, 34), may result in an enhanced blockade of lymphogenous metastasis if used in combination with rAAV-sVEGFR3-Fc treatment. Furthermore, recent studies have also shown that platelet-derived growth factor-BB promotes tumor lymphangiogenesis and lymph node metastasis (35) and may also contribute to incomplete inhibition of lymph node metastasis following rAAV-sVEGFR3-Fc therapy.
rAAV-mediated sVEGFR3-Fc gene therapy was only partially effective in blocking lung metastases in the A375-mln1 model; however, it controlled lung metastases in the PC-3-mlg2 model, although the frequency was low in the latter model at the time of animal sacrifice. In the A375-mln1 model, lung metastases appear concurrently with the lymph node metastases, whereas lung metastases develop later in the PC-3-mlg2 model, suggesting that the PC-3-mlg2 tumors may metastasize to systemic sites using the lymphatic route and that A375-mln1 tumors may metastasize to systemic sites using the vasculature or both the vasculature and the lymphatics. rAAV-sVEGFR3-Fc therapy might be expected to effectively control lymph node and systemic metastases in tumors that metastasize exclusively via the lymphatic route and may be less effective in tumors that metastasize via the vasculature or via the lymphatics and vasculature. Indeed, preliminary data suggests that rAAV-sVEGFR3-Fc treatment prolongs overall survival of PC-3-mlg2 tumor-bearing animals, as would be expected in this model, which apparently metastasizes via the lymphatics only.
Potent antimetastatic effects were observed in the tumor models when rAAV-sVEGFR3-Fc was administered to animals before tumor challenge, suggesting that rAAV-sVEGFR3-Fc gene transfer may inhibit early processes of lymphangiogenesis by preventing VEGF-C–mediated lymphatic vessel formation at the primary tumor site. However, survival studies in tumor-bearing animals treated with rAAV-sVEGFR3-Fc will be required to definitively determine whether rAAV-sVEGFR3-Fc therapy inhibits metastasis and improves overall survival in animals with preexisting tumors. If rAAV-sVEGFR3-Fc is effective at blocking only the initial phases of lymphatic vessel development and lymphatic dissemination of tumor cells, its best use might be as prevention therapy in lymph node–negative cancer patients following surgery. Alternatively, if rAAV-sVEGFR3-Fc gene therapy is effective in both early and later stage tumors (i.e., if it improves survival in animals with preexisting tumors), it could be a viable treatment strategy to prevent further metastatic spread in patients with tumors that are not readily accessible for surgical resection.
In summary, we have shown the antimetastatic effect of rAAV-sVEGFR3-Fc treatment in three different animal tumor models. rAAV-mediated gene transfer of sVEGFR3-Fc may represent a feasible therapeutic strategy for blockade of lymphogeneous and systemic metastasis.
Acknowledgments
The costs of publication of this article were defrayed in part by the payment of page charges. This article must therefore be hereby marked advertisement in accordance with 18 U.S.C. Section 1734 solely to indicate this fact.
We thank the members of the animal facility for excellent technical assistance, Jeff Waugh and Dr. James P. Quigley for technical support of reverse transcription-PCR and Taqman assays, and Satya Yendluri for providing help in vector production.





