Abstract
Phytoestrogens have been investigated as natural alternatives to hormone replacement therapy and their potential as chemopreventive agents. We investigated the effects of equol, genistein, and coumestrol on cell growth in fully estrogenized MCF7 cells, simulating the perimenopausal state, and long-term estrogen-deprived MCF7:5C cells, which simulate the postmenopausal state of a woman after years of estrogen deprivation, and compared the effects with that of steroidal estrogens: 17β estradiol (E2) and equilin present in conjugated equine estrogen. Steroidal and phytoestrogens induce proliferation of MCF7 cells at physiologic concentrations but inhibit the growth and induce apoptosis of MCF7:5C cells. Although steroidal and phytoestrogens induce estrogen-responsive genes, their antiproliferative and apoptotic effects are mediated through the estrogen receptor. Knockdown of ERα using siRNA blocks all estrogen-induced apoptosis and growth inhibition. Phytoestrogens induce endoplasmic reticulum stress and inflammatory response stress–related genes in a comparable manner as the steroidal estrogens. Inhibition of inflammation using dexamethasone blocked both steroidal- and phytoestrogen-induced apoptosis and growth inhibition as well as their ability to induce apoptotic genes. Together, this suggests that phytoestrogens can potentially be used as chemopreventive agents in older postmenopausal women but caution should be exercised when used in conjunction with steroidal anti-inflammatory agents due to their antiapoptotic effects. Cancer Prev Res; 7(9); 939–49. ©2014 AACR.
Introduction
Acquired resistance to antihormone therapy occurs despite the successful use of endocrine treatment to improve survival in patients with breast cancer. Early laboratory models show that retransplantation of tamoxifen-resistant tumors into ovarectomized athymic mice led to tumor growth in response to tamoxifen and estradiol (E2; refs. 1, 2). Continued retransplantation of the tamoxifen-stimulated tumors in nude mice for up to 5 years resulted to a rapid regression of the tumors in response to E2 (3). This correlates with the finding that E2 induces apoptosis in long-term estrogen-deprived MCF7 breast cancer cells (4, 5). The use of estrogens has been beneficial in the treatment of metastatic breast cancer in postmenopausal women with acquired resistance to endocrine therapy. A clinical study (6) found that high-dose diethylstilbestrol induced an objective response in 30% of patients with postmenopausal breast cancer who had previous exhaustive anti-hormone therapy. Ellis and colleagues (7) showed that postmenopausal women with aromatase inhibitors resistant metastatic breast cancer, had a 29% clinical benefit with low-dose estrogen (6-mg daily) but the same clinical benefit but more side effects with high-dose estrogen (30-mg daily). Additional clinical evidence for the antitumor action of low-dose estrogen comes from the Women Health Initiative (WHI) trial, which compared conjugated equine estrogen (CEE) therapy with placebo in hysterectomized postmenopausal women that show a persistent decrease in the incidence and mortality of breast cancer in women who received estrogen alone therapy (8, 9). Studies in vitro show that constituents of CEE cause apoptosis in long-term estrogen-deprived MCF7 cells (10). The clinical and laboratory studies suggest that the ability of estrogen therapy to treat or prevent tumors is most apparent in the postmenopausal state of a woman and how long they have been physiologically deprived of estrogen (10).
Phytoestrogens are plant-derived polyphenolic compounds that are structurally similar to E2. Phytoestrogens consists of isoflavones (genistein and diadzein), coumestans (coumestrol), the lignans (enterolactone and enterodiol), and stilbenes (resveratrol). Isoflavones are principally found in soy-based products, which are staple foods in many Asian countries and are becoming increasing popular in Western countries. An inverse relationship found between soy consumption in Asian countries and decreased breast cancer risk has sparked a sustained interest in the use of phytoestrogens in breast cancer prevention. However, the clear beneficial effects of these estrogens remain controversial. Several meta-analysis (11–13) that assessed soy exposure and breast cancer risk revealed that studies conducted in Asian countries showed a significant trend of a reduced risk with increased soy intake in both pre- and postmenopausal Asian women. On the other hand, no association was observed between soy consumption and breast cancer risk in low soy consuming Western populations (11, 13), suggesting that consumption of soy products in amounts taken in the Asian population may have protective benefits. Evaluation of the breast cancer–protective effects of isoflavones stratified by menopausal status is still undefined. Trock and colleagues (14) reported in their meta-analysis, a stronger association between soy exposure and breast cancer risk in premenopausal women. However, the analyses included studies with incomplete measurements, potential confounders, and lack of a dose–response that make the findings inconclusive. On the other hand, another study reported that adult or adolescent soy consumption was associated with reduced risk of premenopausal breast cancer (15) and no significant associations were reported for the risk of postmenopausal breast cancer. Furthermore, there is increased evidence that the chemoprotective effects of isoflavones are dependent on early exposure. High soy consumption during adolescence is associated with reduced risk of adult breast cancer (15–17). This concurs with the findings in animal model experiments, in which prepubertal exposure to genistein causes mammary gland differentiation, thereby resulting in increased breast cancer prevention (18, 19). The effect of phytoestrogens in breast cancer cells has been extensively studied. At low pharmacologic concentrations, phytoestrogens stimulate the growth of estrogen receptor (ER)–positive breast cancer cells (20–22). In contrast at high concentrations (>5 μmol/L), these plant-derived estrogens inhibit the growth of the cancer cells (21, 23, 24). Ingestion of soy isoflavones in healthy premenopausal women resulted in increased breast tissue proliferation (25), epithelial hyperplasia (26), and a weak estrogenic response in inducing estrogen-regulated markers (27). On the other hand in postmenopausal women, soy supplementation resulted in either a protective effect (28) or no effect (29–31) on breast cancer risk. Only one of the postmenopausal studies (31) consisted of healthy subjects, the rest included patients with breast cancer. Fink and colleagues (32) reported a decreased all-cause mortality in patients with pre- and postmenopausal breast cancer who had a high intake of isoflavones, whereas a reduced breast cancer–related mortality was observed in postmenopausal women. However, the DietCompLyf study (33), which investigated associations between phytoestrogens and breast cancer recurrence and survival, found no significant associations between prediagnosis phytoestrogen intake and reduced breast cancer risk. Interestingly, Shu and colleagues (34) found that soy food consumption was significantly associated with decreased risk of death and recurrence in patients with breast cancer.
In this study, we have evaluated the apoptotic and potential chemopreventive effects of phytoestrogens using a unique cell model that simulates a postmenopausal cellular environment. Genistein, coumestrol, and equol, a gastrointestinal metabolite of diadzein, are used in comparison with E2 and equilin a constituent of CEE in hormone replacement therapy (HRT) to determine their proliferative and apoptotic potential using fully estrogenized and an estrogen-deprived breast cancer cells, respectively. Here, we test the hypothesis that the phytoestrogens have biologic effects similar to that of E2 and CEE in breast cancer prevention and this may have clinical implications for the strategic use of phytoestrogens as alternatives to HRT in postmenopausal populations.
Materials and Methods
Cell culture and reagents
Cell culture media were purchased from Invitrogen Inc. and fetal calf serum (FCS) was obtained from HyClone Laboratories. Compounds E2, equilin, equol, genistein and coumestrol (Supplementary Fig. S1), ICI 182,780, and 4-hydroxytamoxifen (4OHT; were obtained from Sigma). Dexamethasone was obtained from Tocris Biosciences. MCF7:5C were derived from MCF7 cells obtained from the Dr. Dean Edwards (University of Texas, San Antonio, TX) as reported previously (35). MCF7:WS8 cells were derived from MCF7 cells as previously described (35) and maintained in RPMI media supplemented with 10% FCS, 6 ng/mL bovine insulin and penicillin and streptomycin. The MCF7:WS8 and the MCF7:5C cells have been fully characterized and experiments were done as previously reported (36). The expected growth/apoptotic responses to E2, biomarker statuses of ERα, progesterone receptor (PgR), and HER2, and ER-regulated transcriptional activity were confirmed in both cell lines. Protein levels of ERα, PgR, and HER2 were characterized by semiquantitative immunoblot analysis and ER transcriptional activity was evaluated using an estrogen-responsive element–regulated dual luciferase reporter gene system (36). The last characterization was reported in (37) and the DNA fingerprinting patterns of the cell lines were consistent with the report by the American Type Culture Collection. MCF7 cells are cultured in phenol-red–free RPMI media containing 10% charcoal dextran–treated FCS, 6 ng/mL bovine insulin and penicillin and streptomycin for 3 days before starting experiments. MCF7:5C cells were maintained in phenol-red–free RPMI media containing 10% dextran-coated charcoal-treated FCS, 6 ng/mL bovine insulin and penicillin and streptomycin. The cells were treated with indicated compounds (with media change every 48 hours) for the specified time and were subsequently harvested for tissue culture experiments.
Cell growth assay
The cell growth was monitored by measuring the total DNA content per well in 24-well plates. Fifteen thousand cells were plated per well and treatment with indicated concentrations of compounds was started after 24 hours, in triplicates. Media containing the specific treatments were changed every 48 hours. On day 7, the cells were harvested and total DNA was assessed using a fluorescent DNA quantification kit (Cat # 170-2480; Bio-Rad) and was performed as previously described (4).
RNA isolation and real-time PCR
Total RNA was isolated using TRizol reagent (Invitrogen) and RNAeasy kit according to the manufacturer's instructions. Real-time PCR (RT-PCR) was performed as previously described (38). The sequences for all primers are documented in Supplementary Table S1. The change in expression of transcripts was determined as described previously and used the ribosomal protein 36B4 mRNA as the internal control (38).
Apoptosis assay
In brief, MCF7:5C cells were seeded in 100-mm dishes and cultured overnight in estrogen-free RPMI-1640 medium containing 10% stripped fetal calf serum (SFS). The next day, cells were treated with <0.1% ethanol (control), E2 (1 nmol/L), equilin (1 nmol/L), equol (1 μmol/L), genistein (1 μmol/L), and coumestrol (1 μmol/L) for 72 hours and the cells were detached using accutase (Life Technologies), a marine-origin enzyme with proteolytic and collagenolytic activity, in 1:3 dilution using PBS (Invitrogen) as the diluent. The cells were collected by centrifugation for 2 minutes at 500 × g. Cells were then resuspended and stained simultaneously with either FITC-labeled Annexin V and propidium iodide (PI; Pharmingen) or DNA-binding dye, YO-PRO-1, and PI (Life Technologies). Apoptosis was verified on the basis of loss of plasma membrane integrity. Viable cells excluded these dyes, whereas apoptotic cells allowed moderate staining. Cells were analyzed using a fluorescence-activated cell sorter (FACS) flow cytometer (Becton Dickinson). The percentage of apoptosis was calculated by adding the percentage of cells stained with either Annexin V alone (early apoptosis) in the right lower quadrant and those stained with both PI and Annexin V (late apoptosis) in the right upper quadrant. Experiments are repeated three times with similar results.
Cell cycles analysis
MCF7:5C cells were cultured in dishes and were treated with <0.1% ethanol (control), E2 (1 nmol/L), equilin (1 nmol/L), equol (1 μmol/L), genistein (1 μmol/L), and coumestrol (1 μmol/L) for the indicated times. Cells were harvested and gradually fixed with 75% EtOH on ice. After staining with PI, cells were analyzed using a FACS flow cytometer (Becton Dickinson), and the data were analyzed with Modfit software.
Immunoblotting
Proteins were extracted in cell lysis buffer (Cell Signaling Technology) supplemented with Protease Inhibitor Cocktail (Roche) and Phosphatase Inhibitor Cocktail Set I and Set II (Calbiochem). Total protein content of the lysate was determined by a standard bicinchoninic acid assay using the reagent from Bio-Rad Laboratories. Of note, 25 μg of total protein was separated on 10% sodium dodecyl sulfate–polyacrylamide gel and transferred to a nitrocellulose membrane. The membrane was probed with primary antibodies followed by incubation with secondary antibody conjugated with horseradish peroxidase and reaction with Western Lighting plus-ECL enhanced chemiluminescent substrate (PerkinElmer Inc.). ERα and β antibodies were from Santa Cruz Biotechnology. Phosphorylated eIF2α, total eIF2α, IRE1α, and β-actin antibodies were from Cell Signaling Technology. Protein bands were visualized by exposing the membrane to X-ray film.
Small interfering RNA transfection
For transient transfections, MCF7:5C cells were seeded at a density of 50% to 70% in 6-well plates in estrogen-free RPMI media containing 10% SFS. The following day, cells were transfected with 100 nmol/L small interfering RNAs (siRNA) for ER α (Dharmacon; SMART pool: ON-TARGETplus ESR1 siRNA product number L-003401-00-0005) and ERβ (Dharmacon; SMART pool: ON-TARGETplus ESR2 siRNA product number L-003402-00-0005) using DharmaFECT transfection reagent (Dharmacon; product number T-2001-03), according to the manufacturer's recommended protocol. Nontarget siRNA was purchased from Dharmacon and was used as a control (Silencer-negative control siRNA, product number D-001810-01-20). The cells were harvested 72 hours posttransfection and analyzed by Western blot analysis (as described above). Transfected cells were also treated with vehicle, steroidal estrogens, or phytoestrogens for either an additional 72 hours, or 6 days and apoptotic cells and DNA content were measured using Annexin V staining and DNA quantification assays, respectively (as described above).
Statistical analysis
All data are expressed as the mean of at least three determinations, unless otherwise stated. The differences between the treatment groups and the control group were determined by one-factor analysis of variance [ANOVA, with Tukey posttest and two-way ANOVA with Bonferroni posttest using GraphPad Prism, version 5.00 (GraphPad Software Inc.)]. Results were considered statistically significant if the P < 0.05.
Results
Effect of phytoestrogens on breast cancer cells
On the basis of the controversy surrounding breast cancer risk and the use of phytoestrogens, we decided to determine the biologic properties of the genistein, equol, and coumestrol in comparison with E2 and equilin in two different models of breast cancer cell models. Estrogens have been shown to regulate the growth of ER-positive MCF7 breast cancer cells. First, we tested the ability of test compound to induce proliferation in MCF7:WS8 cells, which are estrogen-responsive breast cancer cells grown in fully estrogenized medium. MCF7:WS8 cells were grown in estrogen-free media for 3 days and treated with various concentrations of genistein, coumestrol, and equol and their effects were compared with E2 and equilin (Fig. 1A). The phytoestrogens, equol (EC50, 1.72 × 10−9), genistein (EC50, 1.08 × 10−8), and coumestrol (EC50, 3.07 × 10−9), all stimulated cell growth in a concentration-related manner with maximum stimulation occurring at 0.1 μmol/L, whereas E2 (EC50, 3.11 × 10−12) and equilin (EC50, 1.01 × 10−11) maximally induced cell growth at 10 pmol/L and 0.1 nmol/L, respectively.
Growth characteristics of 17β-estradiol, equilin, and phytoestrogens in breast cancer cells. A, MCF7:WS8 cells were seeded in 24-well plate and treated with steroidal and phytoestrogens over a range of doses for 7 days. Cell growth was assessed as DNA content in each well. B, inhibition of cell growth in MCF7:5C cells by genistein, equol, and coumestrol was assessed in comparison with E2 and equilin. Each data point, average ± SD of three replicates; *, P < 0.05.
Growth characteristics of 17β-estradiol, equilin, and phytoestrogens in breast cancer cells. A, MCF7:WS8 cells were seeded in 24-well plate and treated with steroidal and phytoestrogens over a range of doses for 7 days. Cell growth was assessed as DNA content in each well. B, inhibition of cell growth in MCF7:5C cells by genistein, equol, and coumestrol was assessed in comparison with E2 and equilin. Each data point, average ± SD of three replicates; *, P < 0.05.
Growth inhibition was observed with the phytoestrogens at 10 μmol/L with genistein (10−5 mol/L vs. 10−7 mol/L; P < 0.05). Next, we investigated the growth properties of the genistein, equol, and coumestrol in long-term estrogen-deprived MCF7:5C cells in comparison with E2 and equilin (Fig. 1B). Genistein (IC50, 2.77 × 10−8), equol (IC50, 4.67 × 10−8), and coumestrol (IC50, 2.34 × 10−8) drastically inhibited the growth of the MCF7:5C cells at higher concentrations compared with E2. Maximum growth inhibition was observed with all phytoestrogens at 0.1 μmol/L. E2 (IC50, 2.06 × 10−11) achieved maximum growth inhibition at 0.1 nmol/L, whereas equilin (IC50, 2.32 × 10−10) reached maximum growth inhibition at 1 nmol/L after 7 days of treatment.
Phytoestrogens induce apoptosis in a long-term estrogen-deprived breast cancer cell line
On the basis of the fact that the decrease in cell growth observed with the steroidal estrogens is due to apoptosis (10), we investigated whether the antiproliferative effects of the phytoestrogens were also due to an increase in apoptosis. MCF7:5C cells were treated with E2 (1 nmol/L), equilin (1 nmol/L), genistein (1 μmol/L), equol (1 μmol/L), and coumestrol (1 μmol/L) for 72 hours and stained with Annexin V–FITC and PI fluorescence and cells were analyzed using the flow cytometry. In the control-treated group, only 6.8% of cells stained for apoptosis, whereas E2 (24.56%), equilin (17.49%), genistein (14.79%), equol (14.89%), and coumestrol (17.83%) all show increased apoptotic staining compared with the control-treated cells (Fig. 2A). A similar effect was noted using a DNA-binding stain, YO-PRO-1 (Supplementary Fig. S2). E2, equilin, and all phytoestrogens induced apoptotic genes; BCL2L11/BIM, TNF, FAS, and FADD (Fig. 2B and C) after 48 hours of treatment. Induction of these genes is consistent with the apoptotic status determined using the flow cytometry. Although evidence of apoptosis occurs with the phytoestrogens by 48 hours, a consistent increase in the S phase when compared with the control was observed with all estrogens (Supplementary Fig. S3). In contrast with other reports (23, 39), which indicate that genistein causes a G2–M arrest, no checkpoint blockade was noted after treatment with all compounds, indicating that the initial response of the cells to estrogens is growth, then apoptosis in MCF7:5C cells.
Induction of apoptosis by phytoestrogens and steroidal estrogens. A, MCF7:5C cells were treated with 0.1% ethanol vehicle (control), or 1 nmol/L E2, 1 nmol/L equilin, or phytoestrogens (1 μmol/L) for 72 hours and then stained with Annexin V–FITC and PI and analyzed by flow cytometry. Increased apoptotic effect is observed in the right upper and lower quadrants. E2, equilin, and phytoestrogens increase BIM and TNF (B), FAS and FADD (C) mRNA levels. PCR data values are presented as fold difference versus vehicle-treated cells ± SEM; *, P < 0.05.
Induction of apoptosis by phytoestrogens and steroidal estrogens. A, MCF7:5C cells were treated with 0.1% ethanol vehicle (control), or 1 nmol/L E2, 1 nmol/L equilin, or phytoestrogens (1 μmol/L) for 72 hours and then stained with Annexin V–FITC and PI and analyzed by flow cytometry. Increased apoptotic effect is observed in the right upper and lower quadrants. E2, equilin, and phytoestrogens increase BIM and TNF (B), FAS and FADD (C) mRNA levels. PCR data values are presented as fold difference versus vehicle-treated cells ± SEM; *, P < 0.05.
Phytoestrogens possess estrogenic properties mediated through the ER in the MCF7:5C cells
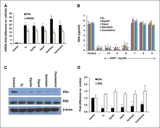
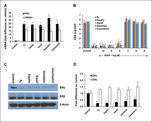
We explored the ability of phytoestrogens to regulate estrogen response genes in comparison with E2 and equilin. Genistein, equol, and coumestrol were all able to induce TFF1/PS2 and GREB1 (Fig. 3A). Phytoestrogens have been shown to induce apoptosis through an ER-independent mechanism (21, 40). To evaluate the involvement of ER in the effects of the phytoestrogens, we investigated their antiproliferative effects in the presence of 4OHT (Fig. 3B) and ICI 182 780 (Supplementary Fig. S4). The combination of various concentrations of 4OHT or ICI 182 780 with E2, equilin and each phytoestrogens blocked estrogen-induced apoptosis, suggesting that the phytoestrogens mediate apoptosis via the ER. We sought to examine the effects of genistein, equol, and coumestrol on the ER. Following treatment of MCF7:5C cells with E2, equilin, and the phytoestrogens for 24 hours, ERα levels were determined by Western blotting. All phytoestrogens caused a decrease in the ERα protein levels in a comparable manner as E2 and equilin (Fig. 3C). Similarly, the same effect was noted with all estrogens on the ERα mRNA levels (Fig. 3D). Interestingly, E2, equilin, genistein, equol, and coumestrol, all have no effect on the ERβ protein and mRNA levels, suggesting different regulatory effects the phytoestrogens may have on the ERα and ERβ. A relative ratio of ERα to ERβ in MCF7:5C cells is shown in (Supplementary Fig. S5).
Steroidal and phytoestrogens act as agonists via an ER-dependent mechanism. A, MCF7:5C cells were treated with 0.1% ethanol vehicle (control), 1 nmol/L E2, 1 nmol/L equilin, or phytoestrogens (1 μmol/L). Total RNA was isolated after 24 hours and reverse transcribed, and PS2, GREB1, PgR mRNA levels were obtained using RT-PCR. B, various concentrations of 4OHT block steroidal estrogen- or phytoestrogen-mediated growth inhibition. C, MCF7:5C cells were treated with vehicle (control) and steroidal and phytoestrogens for 24 hours. ERα and ERβ proteins were detected by immunoblotting. D, ERα and ERβ mRNA was quantified with RT-PCR; *, P < 0.05, compared with control.
Steroidal and phytoestrogens act as agonists via an ER-dependent mechanism. A, MCF7:5C cells were treated with 0.1% ethanol vehicle (control), 1 nmol/L E2, 1 nmol/L equilin, or phytoestrogens (1 μmol/L). Total RNA was isolated after 24 hours and reverse transcribed, and PS2, GREB1, PgR mRNA levels were obtained using RT-PCR. B, various concentrations of 4OHT block steroidal estrogen- or phytoestrogen-mediated growth inhibition. C, MCF7:5C cells were treated with vehicle (control) and steroidal and phytoestrogens for 24 hours. ERα and ERβ proteins were detected by immunoblotting. D, ERα and ERβ mRNA was quantified with RT-PCR; *, P < 0.05, compared with control.
ERα is important for steroidal- and phytoestrogen-induced apoptosis and growth inhibition
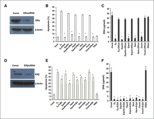
To determine whether ER α or β is required for the antiproliferative and apoptotic effects of the estrogens, MCF7:5C cells were transfected with either ERα or ERβ siRNA or nontarget siRNA (control) for 72 hours. Knockdown of ERα and ERβ protein levels were determined by Western blot analysis (Fig. 4A and D). RNA interference–mediated inhibition of ERα abolished both steroidal- and phytoestrogen-induced apoptosis (Fig. 4B) and growth inhibition (Fig. 4C) compared with cells transfected with the control siRNA. Interestingly, loss of ERβ using siRNA did not prevent the ability of the steroidal or phytoestrogens to either induce apoptosis (Fig. 4E) or inhibit the growth (Fig. 4F) of the MCF7:5C cells. Taken together, this indicates that ERα is the initial site for the indicated estrogens to cause growth inhibition and apoptosis in the MCF7:5C cells.
ERα is required for estrogen-induced growth inhibition and apoptosis. MCF7:5C cells were transfected with either nontarget RNA (consi) or siRNA of ERα for 72 hours. A, ERα was detected by immunoblotting. Then, cells were treated with either control (0.1% EtOH), 1 nmol/L steroidal estrogens, or 1 μmol/L phytoestrogens for 72 hours (B) and apoptosis was determined using Annexin V–binding assay. C, growth inhibition in the transfected cells was assessed after 6 days of treatment with indicated compounds using DNA quantification assay; *, P < 0.05. ERβ is not required for estrogen-induced growth inhibition and apoptosis. Cells were transfected with either non-target RNA (consi) or siRNA of ERβ for 72 hours. D, immunoblots. E, apoptosis. F, growth inhibition as per ERα.
ERα is required for estrogen-induced growth inhibition and apoptosis. MCF7:5C cells were transfected with either nontarget RNA (consi) or siRNA of ERα for 72 hours. A, ERα was detected by immunoblotting. Then, cells were treated with either control (0.1% EtOH), 1 nmol/L steroidal estrogens, or 1 μmol/L phytoestrogens for 72 hours (B) and apoptosis was determined using Annexin V–binding assay. C, growth inhibition in the transfected cells was assessed after 6 days of treatment with indicated compounds using DNA quantification assay; *, P < 0.05. ERβ is not required for estrogen-induced growth inhibition and apoptosis. Cells were transfected with either non-target RNA (consi) or siRNA of ERβ for 72 hours. D, immunoblots. E, apoptosis. F, growth inhibition as per ERα.
Phytoestrogens induce endoplasmic reticulum stress and inflammatory stress response genes
Microarray analysis indicates that endoplasmic reticulum stress (ERS) and inflammatory response genes are top scoring pathways associated with E2-induced apoptosis (36). To investigate whether phytoestrogens induce ERS genes, we used RT-PCR to quantitate mRNA levels. After 48 hours of treatment, genistein, equol, coumestrol, and equilin and E2 all induce DDIT3 (also known as CHOP), a marker of ERS associated with cell death, and inositol requiring protein 1 alpha (IRE1α), an unfolded-protein-response (UPR) sensor, which is activated to relieve stress (Fig. 5A). Significant induction of IRE1α and phospho-eukaryotic translation initiation factor-2α (p-eIF2α), another UPR sensor, protein levels occur by 24 hours (Fig. 5B). Next, we determined whether genistein, coumestrol, and equol induce proinflammatory response genes using RT-PCR. At 48 hours, E2, equilin, and all phytoestrogens activate caspase-4, an inflammatory caspase; CEBPβ, which is known to bind to IL1 response element in IL6 and a downstream target of ERS; IL6, a proinflammatory cytokine; lymphotoxin beta (LTB), an inducer of inflammation response (Fig. 5C and D). This indicates that the phytoestrogens activate similar genes involved in the apoptotic pathway of E2.
Endoplasmic reticulum stress and inflammatory stress response are involved in phytoestrogen-induced apoptosis. A, the indicated estrogens induce endoplasmic reticulum stress–related genes, DDTT3 and IRE1α. B, MCF7:5C were treated with E2 (1 nmol/L), equilin (1 nmol/L), or phytoestrogen (1 μmol/L) for 24 hours. IRE1α and phosphorylated eIF2α were used as indicators of UPR activation and their protein expression were examined by immunoblotting. Total eIF2α and β-actin were determined for loading controls. Indicators of inflammatory stress response caspase-4, CEBPβ (C), IL6 and LTB (D) were activated by E2, equilin, and phytoestrogens; *, P < 0.05.
Endoplasmic reticulum stress and inflammatory stress response are involved in phytoestrogen-induced apoptosis. A, the indicated estrogens induce endoplasmic reticulum stress–related genes, DDTT3 and IRE1α. B, MCF7:5C were treated with E2 (1 nmol/L), equilin (1 nmol/L), or phytoestrogen (1 μmol/L) for 24 hours. IRE1α and phosphorylated eIF2α were used as indicators of UPR activation and their protein expression were examined by immunoblotting. Total eIF2α and β-actin were determined for loading controls. Indicators of inflammatory stress response caspase-4, CEBPβ (C), IL6 and LTB (D) were activated by E2, equilin, and phytoestrogens; *, P < 0.05.
Inflammation is required for phytoestrogen-mediated apoptosis
Next, we investigated the importance of inflammatory response in phytoestrogen-mediated apoptosis. Dexamethasone, a synthetic glucocorticoid with potent anti-inflammatory properties was used to inhibit inflammation in the MCF7:5C cells. Cells were treated with 1 nmol/L E2 or equilin or 1 μmol/L phytoestrogens and various concentrations of dexamethasone were added to block the biologic effects of the compounds. Although dexamethasone has an inhibitory effect in the MCF7:5C cells, it was able to reverse the steroidal estrogen– or phytoestrogen-inhibited growth (Fig. 6A). Similarly, flow cytometry studies revealed that 1 μmol/L dexamethasone reversed the apoptotic effects mediated by E2, equilin, genistein, equol, and coumestrol (Fig. 6B). To determine that inflammatory stress response was inhibited by dexamethasone, MCF7:5C cells were treated with the indicated estrogens for 48 hours and total RNA was extracted and reverse transcribed. Dexamethasone inhibited the ability of all estrogens to induce caspase-4, CEBPβ, BIM, and TNF (Fig. 6C and D). Together, this suggests that inflammation is important for both steroidal- and phytoestrogen-mediated apoptosis.
Inflammation is important for phytoestrogen-mediated apoptosis. A, cells were treated with the indicated estrogens in presence of increasing concentration of dexamethasone (dexa). B, dexamethasone completely reverses E2, equilin, and all phytoestrogen-induced apoptosis. Apoptosis was assessed using the flow cytometry. Dexamethasone blocked the induction of CEBPβ and caspase-4 (C), BIM and TNF (D) by E2, equilin, and phytoestrogens; *, P < 0.05.
Inflammation is important for phytoestrogen-mediated apoptosis. A, cells were treated with the indicated estrogens in presence of increasing concentration of dexamethasone (dexa). B, dexamethasone completely reverses E2, equilin, and all phytoestrogen-induced apoptosis. Apoptosis was assessed using the flow cytometry. Dexamethasone blocked the induction of CEBPβ and caspase-4 (C), BIM and TNF (D) by E2, equilin, and phytoestrogens; *, P < 0.05.
Discussion
Phytoestrogen consumption is associated with a decrease in the incidence of breast cancer in the Asian population probably due to early exposure to a high soy diet. This correlates with animal studies that suggest that it is due to mammary cell differentiation and a decrease in terminal end buds which are sites of early tumor proliferation (41, 42). Phytoestrogens increase cell growth of ER-positive breast cancer cells but induce apoptosis at high concentrations in these cells. Although studies (11, 28) may support use of phytoestrogens in postmenopausal women, their full chemopreventive properties are yet to be clearly defined. E2 and CEE induce apoptosis in long-term estrogen-deprived breast cancer cells. Therefore, we addressed the question of whether low concentrations of phytoestrogens will induce apoptosis in MCF7:5C cells, which simulate a postmenopausal state that is dependent on the duration of estrogen deprivation following menopause. Genistein, equol, and coumestrol all increase cell growth in MCF7:WS8 (which simulate the premenopausal or perimenopausal state) after 3 days of estrogen deprivation at low concentrations. These cells have adapted to an estrogen-rich environment and will grow with a natural resupply of estrogens provided with exogenous phytoestrogens treatment. This correlates with the results of Andrade and colleagues (43), who show that long-term consumption of low genistein doses (≤500 ppm) promotes MCF7 tumor growth in vivo. However, at low concentrations <1 μmol/L, all phytoestrogens inhibit cell growth. In contrast, the phytoestrogens, although less potent than E2 and equilin, induce apoptosis in MCF7 cells that have undergone long-term estrogen deprivation. Therefore, a potential use of phytoestrogens at physiologic concentrations will be in an estrogen-deprived environment, which is induced either by natural withdrawal of estrogens caused by menopause or by treatment with exhaustive anti-estrogen therapy for breast cancer with aromatase inhibitors or tamoxifen.
Studies (44–46) suggest that phytoestrogens possess anti-estrogenic properties that may be responsible for their chemopreventive effects. Here, we show that the phytoestrogens do in fact induce estrogen-responsive genes just like steroidal estrogens in the estrogen-deprived MCF7:5C cells and that their growth inhibition and apoptosis are mediated through the ER. In contrast, it has been reported that genistein mediates apoptosis through an ER-independent mechanism in the MCF7 cells (40, 44) and the ability of phytoestrogens to induce apoptosis is observed maximally in the presence of E2. It is important to note, however, that apoptosis was mediated by the phytoestrogens only at high concentrations in these studies (40, 44). As another potential mechanism of apoptosis, phytoestrogens show increased binding affinity to ERβ (47), which is thought to be responsible for its growth inhibitory properties. In our study, loss of ERβ did not affect the antiproliferative and apoptotic properties of the steroidal and phytoestrogens. However, we determined that knockdown of ERα prevents both steroidal- and phytoestrogen-mediated growth inhibition and apoptosis, suggesting that ERα signaling is required for their biologic actions.
Genistein, equol, and coumestrol induce ERS and inflammatory stress response, intrinsic and extrinsic apoptosis–related genes, which correlates with results of differential gene expression in response to E2 interrogated using agilent-based microarray analysis (36). Activated ERS genes indicate that E2 prevents protein folding leading to accumulation of unfolded proteins and widespread inhibition of protein translation and cross-talk with inflammatory response genes and subsequent induction of cell death. Inhibition of PERK/EIF2AK3, a key ERS sensor of UPR and inducer of pEIF2α (48), prevents E2-mediated apoptosis (49). PERK is also known to induce apoptosis by sustaining levels of DDIT3 (50), another major ERS gene involved in apoptosis, which is known to dimerize with CEBPβ under stress conditions (51, 52). Ablation of CEBPβ using siRNA decreases expression of DDIT3 (52), suggesting a cross-talk between ERS and inflammatory stress response. Similarly, inhibition of caspase-4, an inflammatory response gene and a downstream target of ERS, using caspase-4 inhibitor z-LEVD-fmk also blocks E2-induced apoptosis. To show that inflammation is important in phytoestrogen-induced apoptosis, dexamethasone was used to block inflammation globally, resulting in inhibition of all estrogen-induced apoptosis and their ability to induce inflammatory response and apoptosis-related genes. Therefore, the clinical implication is that caution should be exercised in the use of steroidal anti-inflammatory agents in conjunction with these phytoestrogens, which could prevent the full chemopreventive benefits.
Successful use of estrogens to treat or prevent tumors is dependent on the timing of estrogen withdrawal. Estrogen therapy was the first chemical used in the treatment of advanced breast cancer in postmenopausal women and this therapy resulted in the regression of 30% of tumors in the first reported clinical trial (53). It was noted that “the beneficial responses were three times more frequent in women over the age of 60 years than in those under that age; that estrogens may, on the contrary, accelerate the course of mammary cancer in younger women, and that their therapeutic use should be restricted to cases 5 years beyond the menopause” (54). Stoll and colleagues (55) noted that objective remission rate from estrogen treatment in 407 patients with advanced breast cancer was higher in women more than 5 years postmenopausal (35%) when compared with women who were less than 5 years postmenopausal (9%). In more recent clinical studies, about 30% of patients with advanced breast cancer who have been exposed to exhaustive anti-hormone therapy show an objective clinical response with estrogen therapy (6, 7). CEEs reduced the incidence and mortality from breast cancer but this is probably because the majority of these women were over 65 years (9). Furthermore, 10 years adjuvant tamoxifen therapy produced a further reduction in recurrence and mortality from breast cancer when compared with 5 years of tamoxifen therapy (56), suggesting that it was the woman's own estrogen that destroys the appropriately sensitive tamoxifen-resistant micrometastasis once long-term tamoxifen is stopped (57).
In conclusion, it is important to note that to obtain the full breast cancer chemopreventive benefits of phytoestrogens, it is necessary to begin up to 5 years following menopause. Commencing soy consumption during perimenopause may cause growth of nascent ER-positive breast tumors, which may increase breast cancer risk, whereas phytoestrogen therapy 5 years after menopause will most likely induce apoptotic cell death and enhanced patient survival.
Disclosure of Potential Conflicts of Interest
No potential conflicts of interest were disclosed.
Disclaimer
The views and opinions of the author(s) do not reflect those of the U.S. Army or the Department of Defense.
Authors' Contributions
Conception and design: I.E. Obiorah, V.C. Jordan
Development of methodology: I.E. Obiorah, P. Fan, V.C. Jordan
Acquisition of data (provided animals, acquired and managed patients, provided facilities, etc.): I.E. Obiorah, V.C. Jordan
Analysis and interpretation of data (e.g., statistical analysis, biostatistics, computational analysis): I.E. Obiorah, P. Fan, V.C. Jordan
Writing, review, and/or revision of the manuscript: I.E. Obiorah, V.C. Jordan
Administrative, technical, or material support (i.e., reporting or organizing data, constructing databases): I.E. Obiorah, P. Fan, V.C. Jordan
Grant Support
This work was supported by the Department of Defense Breast Program under Award number W81XWH-06-1-0590 Center of Excellence (to V.C. Jordan); the Susan G Komen for the Cure Foundation under Award number SAC100009, the Lombardi Comprehensive Cancer 1095 Center Support Grant (CCSG) Core Grant NIH P30 CA051008. The grant recipients include: V.C. Jordan, P. Fan, and I.E. Obiorah.
The costs of publication of this article were defrayed in part by the payment of page charges. This article must therefore be hereby marked advertisement in accordance with 18 U.S.C. Section 1734 solely to indicate this fact.





