Abstract
Proneural-to-mesenchymal transition (PMT) is a common process in glioblastoma (GBM) progression that leads to increased radiotherapy resistance. However, the mechanism underlying PMT is poorly understood. Here, we found that tumor-associated macrophages triggered PMT in glioma stem cells (GSC) via small extracellular vesicles (sEV). sEVs from monocyte-derived macrophages transferred miR-27a-3p, miR-22-3p, and miR-221-3p to GSCs, and these miRNAs promoted several mesenchymal phenotypes in proneural (PN) GSCs by simultaneously targeting CHD7. We found that CHD7 played a critical role in the maintenance of the PN phenotype, and CHD7 knockdown significantly promoted PMT in GSCs via the RelB/P50 and p-STAT3 pathways. The induction of PMT by sEVs containing miR-27a-3p, miR-22-3p, and miR-221-3p in a xenograft nude mouse model exacerbated radiotherapy resistance and thus decreased the benefits of radiotherapy. Collectively, these findings identified macrophage-derived sEVs as key regulators of PMT in GSCs and demonstrated that CHD7 is a novel inhibitor of PMT.
Introduction
Glioblastoma (GBM) is the most prevalent and deadly primary tumor of the central nervous system (CNS) in adults (1) and is segregated into three subtypes based on gene expression signatures (proneural, PN; classical, CL; and mesenchymal, MES; ref. 2); among these, the PN subtype displays the most favorable prognosis, and the MES subtype displays the worst. The different prognoses are partially due to varying levels of aggressiveness and resistance to radiotherapy (3, 4).
Glioma stem cells (GSC) are a small subpopulation of tumor cells within gliomas that exhibit stem cell–like properties and therefore play a significant role in glioma initiation, maintenance, and recurrence as well as in radiotherapy resistance (5, 6). Similar to GBM, GSCs bear a resemblance to the PN and MES phenotypes (3). PN GSCs tend to transition into the MES subtype to overcome radiotherapy-induced cell death (3). This proneural-to-mesenchymal transition (PMT) process is probably due to the large macrophage population present in glioma tissue (2, 3). However, the mechanism by which macrophages drive PMT in GSCs remains obscure.
Tumor-associated macrophages (TAM) account for 30% of cells within glioma tumors (7). TAMs facilitate glioma progression and lead to a poor prognosis for patients with glioma (8). Due to their potent ability to secrete small extracellular vesicles (sEV, widely and incorrectly regarded as exosomes in the past; ref. 9), TAMs enhance the progression of various types of tumors (10, 11). However, whether macrophage-derived sEVs (MDE) could aggravate glioma malignancy, especially PMT in GSCs, remains unclear.
EVs are nanoparticles approximately 20 to 1000 nm in diameter, with sEVs falling on the smaller side of the spectrum (less than 200 nm) among EVs (9). sEVs were commonly referred to as exosomes in previous studies, which was incorrect because the specific subcellular markers indicating exosomes, according to a guideline proposed by the International Society for Extracellular Vesicles (9), were seldom examined. sEVs play a vital role in intercellular communication by delivering noncoding RNAs, particularly miRNAs, to recipient cells (12). Hypoxic glioma cells secrete sEVs containing miR-1246 to induce the M2 phenotype in macrophages (13). Here, we extended this theory by reporting that macrophages, in response, facilitated PMT in GSCs via sEVs that contain miR-27a-3p, miR-22-3p, and miR-221-3p, all of which targeted CHD7 and exacerbated radioresistance in GSCs.
Materials and Methods
GSC isolation and cell culture
GSC 8–11, GSC 20, and GSC 267 cells were a kind gift from Dr. Krishna P.L. Bhat (M.D. Anderson Cancer Center, University of Texas, Houston, TX) in 2017. They were cultured in DMEM/F12 media supplemented with B27 (Invitrogen), 20 ng/mL EGF (R&D Systems), and 20 ng/mL bFGF (R&D Systems). GSC 1–14 cells were isolated as previously described (3). In brief, freshly resected high-grade glioma tissues were mechanically and enzymatically dissociated into a single-cell suspension, which was cultured in the GSC culture medium mentioned above. One to 2 weeks later, free floating tumorspheres were collected and thereafter routinely cultured in GSC culture medium and passaged every 5 to 6 days. The unique identity of GSCs was authenticated using short tandem repeat analysis, with the latest test conducted in January 2020. Cells were also authenticated by functional assays, and the expression of confirmed GSC markers such as CD44 and CD133. Mycoplasma contamination in cell cultures was routinely tested at least every 3 months. All experiments using GSCs were performed on cells at passages 5 to 30. Written-informed consent was obtained from each participant (tumor tissue from 1 patient with primary World Health Organization IV glioma was collected during the brain tumor resection and processed immediately as mentioned above). This study was approved by the Research Ethics Committee of Shandong University and the Ethics Committee of Qilu Hospital and followed the guidelines stated in the Declaration of Helsinki.
Peripheral blood mononuclear cell isolation and induction of macrophages
Peripheral blood mononuclear cells (PBMC) were isolated from the blood of 3 healthy volunteers as previously described (volunteers at the ages of 20–30 who passed the general physical examination performed by the Physical Examination Center of Qilu Hospital; ref. 14). In brief, venous blood was collected from the median cubital vein of the volunteers and stored in heparin sodium–treated blood collection tube at room temperature. Blood was separated using standard density gradient centrifugation (30 minutes at 2,000 rpm at 21°C) no later than 15 minutes after being collected, and PBMCs were extracted from the interphase. Magnetic CD14-positive beads (Miltenyi Biotec, 103-050-201) were used according to the manufacturer's protocol to separate CD14-positive monocytes from PBMCs. The collected monocytes were cultured in RPMI 1640 complete medium supplemented with 100 ng/mL M-CSF (Peprotech) for 7 days to induce the M0 macrophage phenotype. For M2 macrophage induction, M0 macrophages were cultured in RPMI 1640 complete medium supplemented with 20 ng/mL IL4 (Peprotech) and 20 ng/mL IL13 (Peprotech) for an additional 48 hours after the M-CSF treatment. To procure macrophage-conditioned medium for the treatment of GSCs, macrophages were cultured in 20 mL DMEM/F12 and grown in T75 flasks (3 × 106 cells per flask) for 2 days, after which point the culture media were collected and concentrated to approximately 300 μL using an Ultra-15 Centrifugal Filter Unit (Millipore).
sEV isolation
Macrophages were grown in T75 flasks (3 × 106 cells per flask) for 2 days in 20 mL culture medium supplemented with 10% sEV-depleted FBS (FBS was depleted of contaminating bovine sEVs by ultracentrifugation for at least 12 hours at 100,000 × g). Conditioned media were collected and centrifuged at 300 × g for 10 minutes, 2,000 × g for 10 minutes, and 10,000 × g for 30 minutes. To eliminate residual live cells, dead cells, and cell debris, the supernatants from each centrifugation were filtered through a 0.22-μm filter. The collected media were then ultracentrifuged at 100,000 × g for 70 minutes. The supernatant was collected and concentrated to approximately 300 μL of macrophage-conditioned medium depleted of sEVs (MCM-deplE), whereas the sEV pellet was washed with PBS and ultracentrifuged at 100,000 × g for 70 minutes. After the sEVs were resuspended in PBS, their concentration was detected using a bicinchoninic acid (BCA) Protein Assay Kit (Beyotime). We obtained approximately 10 μg of sEVs from 20 mL of culture supernatant. The sEVs were stored at -80°C. For GSC treatments in vitro, the density of sEVs administered was approximately 10 μg/mL (∼5 × 109 particles/mL). For intravenous injection of sEVs, approximately 20 μg (∼1 × 1010 particles, 600 μL) of sEVs were administered per dose.
In vitro limiting dilution assay of tumorsphere formation
GSCs were seeded into a 96-well plate at densities of 1, 5, 10, 20, and 40 cells per well, with 8 replicates for each density. Cells were cultured in 100 μL of GSC culture medium and 30 μL of PBS, concentrated macrophage-conditioned media, or sEVs. Three to 4 days later, an additional 30 μL of the corresponding treatment was added. The number of tumorspheres was measured under a Leica-inverted fluorescence microscope at day 7 and analyzed by Extreme Limiting Dilution Analysis software (http://bioinf.wehi.edu.au/software/elda; ref. 15).
Tumorsphere formation assay
GSCs were plated in 48-well plates at a density of 2,000 cells per well with 250 μL of GSC culture medium and 70 μL of PBS, 70 μL concentrated macrophage-conditioned media (condensed from approximately 5 mL unconcentrated medium), or 70 μL sEVs (33 μg/mL, isolated from approximately 5 mL unconcentrated medium). Three to 4 days later, an additional 70 μL of the corresponding treatment was added. Tumorsphere numbers were calculated on the seventh day after cell plating.
Xenograft models and treatments
The lentiviral construct pLenti-CMV-FLuc-PGK-Neo (GYZL-0001, Shanghai GeneBio Co., Ltd.) was used for stable expression of firefly luciferase in GSC 8–11. pGYPacking mix (GYPacking001, Shanghai GeneBio Co., Ltd.) was used for lentivirus packaging. After packaging, the lentivirus was used to infect cells. After 48 hours, infected cells were cultured in media containing G418 (500 μg/mL) for 2 weeks to select for stable expression. To examine the roles of sEVs in vivo, luciferase-labeled GSC 8–11 cells were pretreated with PBS, M0 macrophage–, or M2 macrophage–derived sEVs (M0DEs and M2DEs, respectively) for 96 hours prior to implantation. For implantations, 2% isoflurane was used for nude mice anesthetization. Then the nude mice were placed in a stereotactic frame. An incision was made in the parietal scalp of the mice, and a small burr hole was drilled 2.5 mm lateral to the bregma. Luciferase-labeled GSC 8–11 cells (1 × 106 cells/mouse) were implanted 2.0 mm into the right striatum using a Hamilton syringe (Hamilton Co.). All procedures above were conducted in the aseptic surgical condition. Intravenous injection of PBS or an equal volume of sEVs (600 μL, 33 μg/mL) into the tail vein was performed daily in the first 3 days after GSC implantation. For mice inoculated with lentivirally transfected (as described below) GSC 8–11 cells, the same injection method was performed. Tumor volume was measured and quantified by ex vivo bioluminescent imaging with an IVIS Lumina Series III (PerkinElmer) at days 7 and 21 after implantation. Kaplan–Meier survival curves were plotted to determine the survival of mice. The Institutional Animal Care and Use Committee of Shandong University approved all surgical interventions and postoperative animal care.
Ionizing radiation
For the in vitro ionizing radiation (IR) study, GSCs were given a single dose of IR (6 Gy) using a VARIAN 23 EX electron linear accelerator. Cell-cycle analysis and apoptosis assays (as described as below) were performed 96 hours later. For in vivo IR, tumor-bearing mice were given 4 doses of IR (2.5 Gy each) within 9 to 16 days after implantation.
miRNA sequencing
Three microgram of total RNA per sample was used as input for the miRNA library. Sequencing libraries were generated using NEBNext Multiplex Small RNA Library Prep Set (NEB) for Illumina following manufacturer's recommendations. NEB 3′ SR Adaptor was directly and specifically ligated to 3′ end of RNAs through the hybridization of the SR RT Primer, and the 5´ends adapter was ligated to 5´ends of RNAs subsequently the same way. The first strand cDNA was synthesized by M-MuLV Reverse Transcriptase (RNase H–) to perform PCR amplification with using LongAmp Taq 2X Master Mix, SR Primer for Illumina. PCR products were purified on an 8% polyacrylamide gel (100 V, 80 minutes). DNA fragments corresponding to 140 to 160 bp (the length of small noncoding RNA plus the 3′ and 5′ adaptors) were recovered and dissolved in 8 μL elution buffer. Finally, library quality was assessed on the Agilent Bioanalyzer 2100 system using DNA High Sensitivity Chips. After cluster generation, the library preparations were sequenced on an Illumina HiSeq 2500/2000 platform, and 50-bp single-end reads were generated. All the sequence of primers and the adaptors are listed in Supplementary Table S1.
sEV labeling
PKH67 (Sigma-Aldrich) was used to label sEVs as previously described (16). To eliminate excess dye, PKH67-labeled sEVs were centrifuged at 100,000 × g for 1 hour, and the supernatants were discarded. The sEV pellet was diluted in 100 μL PBS and then used for subsequent uptake experiments.
Electron microscopy and qNano analysis
Isolated sEVs were loaded onto a carbon-coated electron microscopy grid and examined using transmission electron microscopy (TEM). One drop of glutaraldehyde (3%) was placed on the grids for 5 minutes, which were then washed with distilled water 10 times for 2 minutes each. Next, the grids were processed by a uranyl-acetate solution (4%) for 10 minutes and a methylcellulose solution (1%) for 5 minutes to contrast the sEV samples. Grids were dried and observed under a TEM 1011 electron microscope at 80 kV (JEOL-1200EX). qNano (Izon Sciences Ltd.) was used for sEV particle size and concentration analysis.
Small interfering RNA, miRNA inhibitor/mimics, and lentivirus transfection
RelB, STAT3, control siRNAs (GenePharma), and miR-27a-3p, miR-22-3p, and miR-221-3p mimics, inhibitors, and negative controls (GenePharma) were synthesized and transfected into target cells with Lipofectamine 3000 reagent (Thermo Fisher Scientific) according to the manufacturer's protocol. miR-27a-3p–, miR-22-3p–, and miR-221-3p–overexpressing as well as control lentiviruses (Genechem) were synthesized and transfected into GSCs for 72 hours. Lentiviral transduction of sh-CHD7 (GenePharma) was used to stably knock down CHD7 in cells. The sequences of the miRNAs, shRNAs, and siRNAs used can be found in Supplementary Tables S2 and S3.
Flow cytometry
To detect CD11b+ CD163+ macrophages, anti–CD163-PE (BD Biosciences) and anti–CD11b-APC (eBioscience) were used to stain cells. Isotype controls were run in parallel. For CD44 detection, glioma tumorspheres were dissociated into single-cell suspension by Accutase (Sigma) for 5 to 10 minutes and then stained with an anti–CD44-APC (eBioscience) according to the manufacturer's instructions. Cells without a primary antibody were used as a negative control. CD133-APC (eBioscience) and CD15-FITC (eBioscience) antibodies were used for GSC identification. Flow cytometry was performed using a BD Accuri C6 flow cytometer (BD Biosciences). Flow data were analyzed by FlowJo V10.
Cell-cycle analysis
Cell-cycle analysis was performed using propidium iodide (PI) staining. GSCs were dissociated, fixed with cold ethanol (4°C overnight), resuspended, and stained with PI/RNase staining buffer (BD Pharmingen, 550825) for 20 minutes. Cell-cycle analysis was performed using a BD Accuri C6 flow cytometer (BD Biosciences) according to the manufacturer's instructions. The cell cycle was analyzed by ModFit LT.
Apoptosis assay
Apoptosis detection kit (BD Biosciences, 556547) containing Annexin V antibody and PI was used for the apoptosis assay following the manufacturer's instructions. Cells without Annexin V antibody or PI staining were used for detecting background autofluorescence. Apoptosis assay was performed using a BD Accuri C6 flow cytometer (BD Biosciences) and analyzed by FlowJo V10.
5-Ethynyl-2′-deoxyuridine cell proliferation assay
Cell proliferation was examined using a 5-ethynyl-2′-deoxyuridine (EdU) assay kit (Ribobio, C10310-1) according to the manufacturer's protocol. Dissociated glioma spheres were seeded into wells of poly-l-ornithine precoated 12-well plates and subjected to varying treatments for 72 hours. Cells were then incubated with 250 μL of 5-ethynyl-20-deoxyuridine for 2 hours at 37°C, fixed with 4% paraformaldehyde for 15 minutes, and permeabilized with 0.5% Triton X-100 for 10 minutes. Nuclei were counterstained with Hoechst 33342. Representative images were obtained with a Leica-inverted fluorescence microscope. Three randomly selected fields in each group were assessed, and the number of EdU-positive cells (red) and Hoechst 33342–positive cells (blue) in each field was artificially calculated using imageJ. The ratio of EdU-positive cells (red) to total Hoechst 33342–positive cells (blue) was used as the cell proliferation rate.
RNA extraction and qRT-PCR
After isolation of sEVs using ExoQuick (System Biosciences), sEV RNA extraction was conducted using a SeraMir Exosome RNA Extraction Kit (System Biosciences, RA808A-1). TRIzol (Invitrogen, 10296010) was used to extract total cell RNA according to the manufacturer's protocol. Sample RNA contents were measured by NanoDrop Spectrophotometer. Complementary DNA was synthesized from RNA (2 μg) with a reverse transcription system (Toyobo, FSQ-101) according to the manufacturer's instructions. qRT-PCR was performed using SYBR Green PCR Master Mix (Applied Biosystems) in the presence of 10 μmol/L template. Expression data for mRNA and miRNA were uniformly normalized to the expression of internal controls β-actin and U6. The relative expression was evaluated using the 2–ΔΔCT method. All qRT-PCR experiments were performed three times. For primer sequences, please refer to Supplementary Table S4.
Western blotting
Whole-cell protein extracts from GSCs were homogenized in lysis buffer and centrifuged at 12,000 rpm for 20 minutes. A BCA assay was performed to measure the protein concentrations. After separation via SDS-PAGE, the proteins were transferred to a nitrocellulose filter and incubated with antibodies targeting the following proteins: calnexin (Abcam, ab133615), TSG101 (Abcam, ab125011), CD9 (Systembio, EXOAB-CD9A-1), STAT3 (Abcam, ab60134), p-STAT3 (Tyr705; Cell Signaling Technology, 9145), NF-κB p65 (Cell Signaling Technology, 8242), p-NF-κB p65 (Ser536; Cell Signaling Technology, 3033), NF-κB p105/p50 (Cell Signaling Technology, 3035), CD44 (Cell Signaling Technology, 3570), Sox2 (Cell Signaling Technology, 3579), CHD7 (Cell Signaling Technology, 6505), RelB (Cell Signaling Technology, 4922), YKL40 (Abcam, ab180569), and β-actin (Cell Signaling Technology, 4970). The immunocomplexes were incubated with a fluorescein-conjugated secondary antibody and then detected on an Odyssey fluorescence scanner (ChemiDoc XRS+, Bio-Rad). All data were analyzed by Image Lab 3.0.
Immunofluorescent terminal deoxynucleotidyl transferase–mediated dUTP nick end labeling staining
Immunofluorescent terminal deoxynucleotidyl transferase–mediated dUTP nick end labeling (TUNEL) staining was performed according to methods previously described (17). In brief, the protocol for standard immunofluorescent staining was followed until the secondary antibody step, at which point 150 μL of TUNEL reaction mix from the TUNEL Assay Kit (Beyotime, C1090) was added to the sections and incubated in a dark humidified chamber at 37°C for 60 minutes; the tissues were then counterstained with 4′,6-diamidino-2-phenylindole (Beyotime, C1006) to stain nuclei.
Immunohistochemistry
Brain tissues of xenograft nude mice were formalin fixed and paraffin embedded. The formalin-fixed, paraffin-embedded specimens were sliced into 4-μm sections, boiled in sodium citrate buffer (pH 6.0) for antigen retrieval, and treated with 3% H2O2 to block endogenous horseradish peroxidase activity. Next, the slices were blocked with 10% normal goat serum, incubated with a primary antibody (rabbit anti-YKL-40 polyclonal antibody, ab180569) at 4°C overnight, and incubated with a biotinylated secondary antibody at 37°C for 30 minutes. Finally, the sections were visualized with Diaminobenzidine (DAB) solution and counter-stained with hematoxylin. Representative images were taken through an Olympus-inverted microscope. The immunohistochemistry (IHC)-stained tissue sections were analyzed by three pathologists who were blinded to the experimental parameters.
Bioinformatics analyses and luciferase reporter assay
Two online miRNA prediction tools, TargetScan (http://www.targetscan.org/vert_72/) and miRDB (http://mirdb.org/), were used to predict the targets of miRNAs. The reporter plasmids were synthesized by Bio-Asia (China) and contained the CHD7 3′-untranslated regions (UTR) with wild-type or mutant sequences of all three predicted target sites (pmirGLO-CHD7-3′UTR-wild-type and pmirGLO-CHD7-3′UTR-mutant, respectively). HEK293T cells were cotransfected with luciferase reporters and miRNA mimics using Lipofectamine 3000 (Invitrogen, L3000015). Cell lysates were harvested 48 hours after transfection, and the reporter protein activities were measured with a dual-luciferase reporter assay kit (Promega, E2940) according to the manufacturer's instructions. The luciferase was detected by Perkinelmer EnSight and analyzed by Kaleido 2.0. The firefly luciferase activity was normalized to that of Renilla luciferase.
The Cancer Genome Atlas analysis
The mRNA expression microarray data and corresponding clinical information (subtype and survival time) for samples were downloaded from The Cancer Genome Atlas (TCGA, http://cancergenome.nih.gov) Research Network [RNA sequencing, n (GBM) = 174, n (low-grade glioma, LGG) = 527]. All samples with corresponding clinical information were included for analysis. The data were subjected to gene set enrichment analysis (GSEA), analyzed with SPSS 22.0 and visualized using GraphPad Prism. For survival analysis, the cutoff level was set at the median value of the expression level. The TCGA data for the miRNA expression microarray and corresponding clinical information for the samples were downloaded from both the Glioblastoma Bio Discovery Portal (GBM-BioDP, https://gbm-biodp.nci.nih.gov, n = 196, subtype information) and OncoLnc [www.oncolnc.org/, n (GBM) = 529, n (LGG) = 507, survival information]. The data were analyzed with SPSS 22.0 and visualized using GraphPad Prism. For subtype analysis, two-tailed Student t test in SPSS 22.0 software was used. For survival analysis, log-rank tests in SPSS 22.0 software were used. For the correlation analysis, the Pearson r correlation was used.
GSEA
To gain insight into the biological processes and signaling pathways associated with CHD7 expression in gliomas, GSEA was performed using Broad Institute GSEA version 4.0 software with a dataset downloaded from the TCGA database. The gene sets used for the enrichment analysis were downloaded from the Molecular Signatures Database (MsigDB, http://software.broadinstitute.org/gsea/index.jsp).
Statistical analysis
Data analysis was performed with SPSS 22.0 and was visualized using GraphPad Prism. Each experiment was carried out at least in triplicate, and all results are presented as the means ± SD. One-way ANOVA or two-tailed Student t test was used to assess statistical significance. Kaplan–Meier survival curves were also constructed, and log-rank tests in SPSS 22.0 software were used to assess survival. The Pearson r correlation was used for correlation analysis of mRNA expression from the TCGA dataset. The data were considered significant with the following P values: P value < 0.05, denoted by “*”; P value < 0.01, denoted by “**”; P value < 0.001, denoted by “***”; and P value < 0.0001, denoted by “****.” P values > 0.05 were considered not significant and are denoted by “ns.”
Results
MDEs from M2 macrophages induced a set of malignant phenotypes in GSCs
The majority of TAMs are M2 macrophages originating from peripheral monocytes (7, 18–21); therefore, we investigated the effect of M2 macrophages on GSC-malignant phenotypes. PBMCs were obtained from healthy adults and induced into M0 or M2 macrophages as described in the Materials and Methods. M2 macrophages were identified by double-positive staining for CD11b and CD163 (Supplementary Fig. S1A). PCR results showed high expression of several anti-inflammatory/protumorigenic factors, such as IL10, TGFβ, and CD163 (Supplementary Fig. S1B). GSCs were identified by flow cytometry (Supplementary Fig. S1C–S1E). GSC 8–11 (PN), GSC 267 (MES), and GSC 20 (MES) cells were established as standard controls for PN and MES GSCs. CD15 is the cell surface marker for stem cell–like characteristics in GSCs, especially for PN GSCs (3). Therefore, we confirmed the high expression of CD15 on isolated GSC 1–14 cells (Supplementary Fig. S1C). The expressions of CD133 and CD44 were further examined. The expression of CD44, a well-known MES marker, was rather low on GSC 1–14 cells compared with that on MES GSCs (Supplementary Fig. S1D). We also found that the expression of CD133 on GSC 1–14 cells was comparable with that on GSC 8–11 cells and higher than that on MES GSCs (Supplementary Fig. S1E). The tumor-forming abilities of GSC 1–14 cells were verified in a nude mouse xenograft model (Supplementary Fig. S1F).
M0DEs and M2DEs were characterized by TEM (for morphologic analysis) and qNano (Izon Sciences Ltd., for size and concentration analysis). As expected, the particles exhibited spherical morphology with a diameter ranging from 50 to 200 nm (Supplementary Fig. S1G and S1H). Known sEV markers TSG101 and CD9 were present, whereas the negative marker calnexin was absent, verifying the purity of the sEVs (Supplementary Fig. S1I). To confirm the phagocytosis of MDEs by GSCs, GSC 8–11 and GSC 1–14 cells were cocultured with PKH67-labeled MDEs. PKH67 signals were detected in the GSCs, indicating efficient uptake of MDEs by GSCs (Supplementary Fig. S1J).
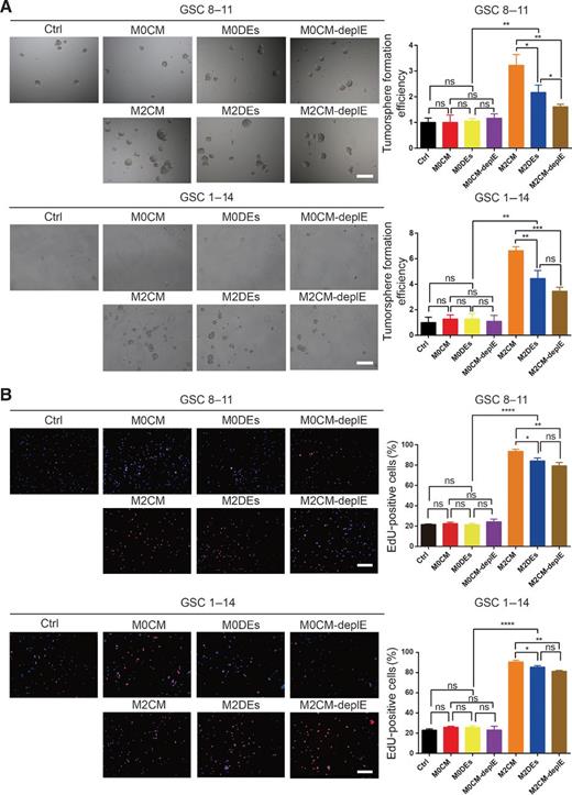
Next, GSCs were cultured with macrophage-derived conditioned medium (MCM), MDEs, and MCM-deplE. The prominent effect of M2DEs on the self-renewal abilities of GSCs was verified by both a tumorsphere formation assay and a limiting dilution assay (Fig. 1A; Supplementary Fig. S2A). The EdU assay suggested that M2DEs significantly enhanced the proliferative ability of GSCs (Fig. 1B). Despite the presence of cytokines in M2CM-deplE, which may have promoted self-renewal and proliferation in conjunction with M2DEs (Fig. 1A and B; Supplementary Fig. S2A; ref. 8), our results indicated that M2DEs in M2CM were a considerable contributor to the induction of malignant GSC phenotypes.
M2DEs promoted self-renewal and proliferation in GSCs. A, Tumorsphere formation assay of GSC 8–11 and GSC 1–14 cells. GSCs were administered different treatments for 7 days. Representative images of GSC tumorspheres (left plots; scale bar, 100 μm). Quantification of the numbers of GSC tumorspheres formed is shown. Data are shown as the mean ± SD, n = 3, one-way ANOVA (*, P < 0.05). B, Representative images of GSC 8–11 and GSC 1–14 cells subjected to the EdU cell proliferation assay (left plots; scale bar, 200 μm) and quantification of EdU-positive cells (right plots). Cells in red represent EdU-positive cells. Nuclei were counterstained with Hoechst 33342 (blue). Data are shown as the mean ± SD, n = 3, one-way ANOVA (*, P < 0.05). M0/M2CM, M0/M2 macrophage–derived conditioned medium; M0/M2DEs, M0/M2 macrophage–derived sEVs; M0/M2CM-deplE: M0/M2 macrophage–conditioned medium depleted of sEVs.
M2DEs promoted self-renewal and proliferation in GSCs. A, Tumorsphere formation assay of GSC 8–11 and GSC 1–14 cells. GSCs were administered different treatments for 7 days. Representative images of GSC tumorspheres (left plots; scale bar, 100 μm). Quantification of the numbers of GSC tumorspheres formed is shown. Data are shown as the mean ± SD, n = 3, one-way ANOVA (*, P < 0.05). B, Representative images of GSC 8–11 and GSC 1–14 cells subjected to the EdU cell proliferation assay (left plots; scale bar, 200 μm) and quantification of EdU-positive cells (right plots). Cells in red represent EdU-positive cells. Nuclei were counterstained with Hoechst 33342 (blue). Data are shown as the mean ± SD, n = 3, one-way ANOVA (*, P < 0.05). M0/M2CM, M0/M2 macrophage–derived conditioned medium; M0/M2DEs, M0/M2 macrophage–derived sEVs; M0/M2CM-deplE: M0/M2 macrophage–conditioned medium depleted of sEVs.
M2DEs promoted PMT and facilitated the radioresistance of GSCs in vitro
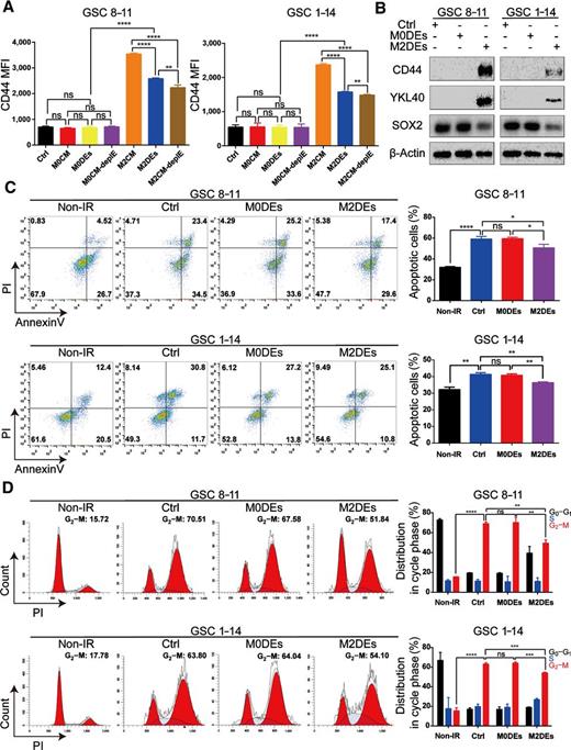
To identify the molecular changes in response to M2DE treatments, we performed flow cytometry to detect CD44 expression. M2DEs significantly increased the expression level of CD44 to an even greater extent than that induced by M2CM-deplE (Fig. 2A; Supplementary Fig. S2B). Accordingly, CD44 and another MES marker, YKL40, were upregulated, whereas the expression of SOX2, a PN marker, was decreased after GSCs were treated with M2DEs (Fig. 2B). These expression changes were not observed in GSCs treated with M0DEs, indicating that PMT induction was specific for the M2 subtype.
M2DEs promoted PMT and facilitated the radioresistance of GSCs in vitro. A, Effects of MCM, MDEs, and MCM-deplE on CD44 expression. GSCs were treated for 96 hours, and CD44 expression was examined by flow cytometry. Quantification of the median fluorescence intensity (MFI) for CD44 is shown. Data are shown as the mean ± SD, n = 3, one-way ANOVA (*, P < 0.05). B, PN and MES markers in GSCs after treatment with M0DEs or M2DEs for 96 hours were examined by Western blot. Results are from three independent experiments. C, Apoptotic rate examined by flow cytometry 96 hours after IR. GSCs pretreated with PBS, M0DEs, or M2DEs for 96 hours were then subjected to a single dose of IR (6 Gy). Flow cytometry plots of PI and Annexin V (left plots) fluorescence and quantification of apoptotic cells (right plots) are shown. Data are presented as the mean ± SD, n = 3, one-way ANOVA (*, P < 0.05). D, Cell-cycle analysis of GSCs at 96 hours after IR. The percentage of cells arrested in G2–M phase was analyzed and presented in a histogram (right plots). Data are shown as the mean ± SD, n = 3, one-way ANOVA (*, P < 0.05).
M2DEs promoted PMT and facilitated the radioresistance of GSCs in vitro. A, Effects of MCM, MDEs, and MCM-deplE on CD44 expression. GSCs were treated for 96 hours, and CD44 expression was examined by flow cytometry. Quantification of the median fluorescence intensity (MFI) for CD44 is shown. Data are shown as the mean ± SD, n = 3, one-way ANOVA (*, P < 0.05). B, PN and MES markers in GSCs after treatment with M0DEs or M2DEs for 96 hours were examined by Western blot. Results are from three independent experiments. C, Apoptotic rate examined by flow cytometry 96 hours after IR. GSCs pretreated with PBS, M0DEs, or M2DEs for 96 hours were then subjected to a single dose of IR (6 Gy). Flow cytometry plots of PI and Annexin V (left plots) fluorescence and quantification of apoptotic cells (right plots) are shown. Data are presented as the mean ± SD, n = 3, one-way ANOVA (*, P < 0.05). D, Cell-cycle analysis of GSCs at 96 hours after IR. The percentage of cells arrested in G2–M phase was analyzed and presented in a histogram (right plots). Data are shown as the mean ± SD, n = 3, one-way ANOVA (*, P < 0.05).
Radioresistance is a hallmark of MES GSCs (3); therefore, we detected whether GSCs treated with different sEVs exhibited different sensitivities to radiotherapy. Single doses of 6 Gy IR were applied, and the apoptotic rate of GSCs was profoundly elevated (Fig. 2C). However, among the groups, GSCs pretreated with M2DEs showed less sensitivity in response to IR, suggesting the acquisition of radioresistance upon M2DE treatment. This was confirmed by assessment of cell-cycle distribution. M2DE-treated GSCs displayed a significantly lower percentage of cells in G2–M phase (Fig. 2D). Because the percentage of GSCs arrested in G2–M phase reflects the response to IR (22), these results suggested that M2DEs downregulated the radiosensitivity of GSCs. In summary, these data indicated that M2DEs induced PMT and subsequent radioresistance in GSCs in vitro.
M2DEs promoted PMT and facilitated the radioresistance of GSCs in vivo
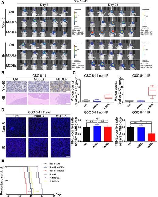
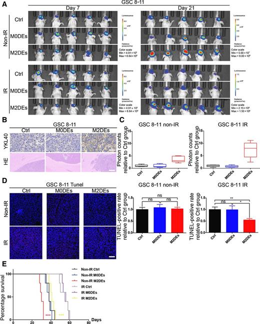
A xenograft mouse model of glioma was used for in vivo studies. Orthotopic xenografting of GSC 8–11 cells pretreated with PBS, M0DEs, or M2DEs revealed that a M2DE exerted a positive growth effect despite all three groups have a similar initial tumor burden; however, M2DE-treated GSCs displayed more potent growth abilities (Fig. 3A). Tumor invasion was more obvious in the M2DE-treated group, and IHC staining for MES markers indicated PMT occurred after M2DE treatment (Fig. 3B). As expected, four cycles of 2.5 Gy IR decreased the tumor burden, whereas the M2DE-treated group still displayed a relatively larger tumor volume than that of the IR-Ctrl and IR-M0DE groups (Fig. 3A). The tumor volumes in both the non–IR-Ctrl and IR-Ctrl groups were normalized to 1, and the tumor volumes in IR-MDE–treated and non–IR-MDE-treated groups were compared with those in the IR-Ctrl and non–IR-Ctrl groups, respectively (Fig. 3C). In the context of radiotherapy, the tumor volume ratio for the M2DE group versus Ctrl groups seemed to increase, indicating that in addition exerting a positive growth effect and that M2DEs may have the ability to induce radioresistance in vivo (Fig. 3C). We assessed apoptosis via TUNEL staining and found that M2DEs had no effect on the apoptotic rate among the non-IR groups (Fig. 3D). Although all the groups of mice displayed increased apoptosis upon radiotherapy, mice treated with M2DE showed drastically attenuated IR-induced apoptosis in the xenografted glioma specimens, indicating that M2DEs promoted glioma growth and radioresistance in vivo. Survival analysis displayed that in the non-IR group, M2DE treatment induced shorter survival, and the median survival of mice in the Ctrl, M0DE, and M2DE groups was 38 days, 38 days, and 30 days, respectively (Fig. 3E). Upon receiving radiotherapy, mice showed an increased median survival, but mice in the M2DE-treated group still had the shortest survival in the context of radiation (Fig. 3E). The median survival of mice in the Ctrl group increased from 38 days without radiotherapy to 56 days with radiotherapy; for mice in the M0DE group, the median survival increased from 38 days without radiotherapy to 55 days with radiotherapy; and for mice in the M2DE group, the median survival increased from 30 days without radiotherapy to 41 days with radiotherapy (Fig. 3E).
M2DEs promoted PMT and facilitated the radioresistance of GSCs in vivo. A, Ex vivo bioluminescent imaging of tumor growth in xenograft nude mice bearing tumors derived from GSC 8–11 cells treated with PBS, M0DEs, or M2DEs and subjected to or exempt from IR therapy (denoted as IR and non-IR, respectively). Please note the different parameters of the color scales for the non-IR and IR groups. n = 5. B, Representative images of IHC staining for YKL40 (top plots; scale bar, 50 μm; n = 3) and hematoxylin and eosin (H&E) staining (bottom plots; scale bar, 400 μm; n = 3) in sections from the indicated non-IR xenografts. C, Quantification of the photon counts (indicating the tumor volume) in mice from A on day 21. To clearly show the tumor volume ratio of the MDE-treated groups versus control groups, the photon counts in both the non–IR-Ctrl and IR-Ctrl groups were normalized to 1. Median value and min to max value are shown in the box plots. D, Representative images (left plots) and quantification (right plots) of TUNEL staining in sections from the indicated xenografts (scale bar, 200 μm). Data are shown as the mean ± SD, n = 3, one-way ANOVA (*, P < 0.05). E, Kaplan–Meier survival curves for animals in different groups (*, P < 0.05 by log-rank test; n = 5 animals per group).
M2DEs promoted PMT and facilitated the radioresistance of GSCs in vivo. A, Ex vivo bioluminescent imaging of tumor growth in xenograft nude mice bearing tumors derived from GSC 8–11 cells treated with PBS, M0DEs, or M2DEs and subjected to or exempt from IR therapy (denoted as IR and non-IR, respectively). Please note the different parameters of the color scales for the non-IR and IR groups. n = 5. B, Representative images of IHC staining for YKL40 (top plots; scale bar, 50 μm; n = 3) and hematoxylin and eosin (H&E) staining (bottom plots; scale bar, 400 μm; n = 3) in sections from the indicated non-IR xenografts. C, Quantification of the photon counts (indicating the tumor volume) in mice from A on day 21. To clearly show the tumor volume ratio of the MDE-treated groups versus control groups, the photon counts in both the non–IR-Ctrl and IR-Ctrl groups were normalized to 1. Median value and min to max value are shown in the box plots. D, Representative images (left plots) and quantification (right plots) of TUNEL staining in sections from the indicated xenografts (scale bar, 200 μm). Data are shown as the mean ± SD, n = 3, one-way ANOVA (*, P < 0.05). E, Kaplan–Meier survival curves for animals in different groups (*, P < 0.05 by log-rank test; n = 5 animals per group).
M2DEs regulated GSC PMT depending on miRNAs
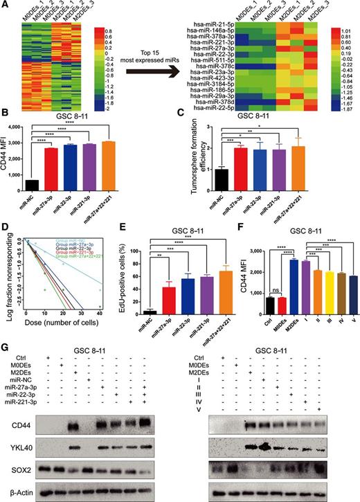
sEV-containing miRNAs play a crucial role in glioma–myeloid cell communication (16). Consequently, we performed RNA sequencing for MDEs (SRA NO. PRJNA599294), and the top 15 most expressed miRNAs upregulated in M2DEs are listed (Fig. 4A). Next, we transfected these miRNAs into PN GSCs and evaluated CD44 expression by flow cytometry. Three miRNAs (miR-27a-3p, miR-22-3p, and miR-221-3p) were able to enhance CD44 expression (Fig. 4B; Supplementary Fig. S3A and S3B). The sequencing results were subsequently confirmed by qRT-PCR (Supplementary Fig. S3C). We detected the expression of miR-27a-3p, miR-22-3p, and miR-221-3p in M0DEs and M2DEs (Supplementary Fig. S3C). In accordance with the RNA sequencing results (Supplementary Fig. S3B), we found that miR-27a-3p, miR-22-3p, and miR-221-3p were significantly upregulated in M2DEs (Supplementary Fig. S3C). We then examined the effects of miR-27a-3p, miR-22-3p, and miR-221-3p on GSC growth by the tumorsphere formation (Fig. 4C; Supplementary Fig. S3D), limiting dilution (Fig. 4D), and EdU assays (Fig. 4E; Supplementary Fig. S3E). We found that these miRNAs significantly promoted the self-renewal and proliferative abilities of GSCs (Fig. 4C–E; Supplementary Fig. S3D and S3E).
M2DEs regulated GSC PMT depending on miR-27a-3p, miR-22-3p, and miR-221-3p. A, Heatmap of differential miRNA expression between M0DEs and M2DEs. miRNA sequencing was replicated three times. Each hot spot represents certain miRNA expression in one single sample. B, Flow cytometry of CD44 expression on GSCs transfected with miR-27a-3p, miR-22-3p, and miR-221-3p. The MFI for CD44 was quantified. Data are shown as the mean ± SD, n = 3, one-way ANOVA (*, P < 0.05). C, Tumorsphere formation assay for GSC 8–11 cells transfected with miR-27a-3p, miR-22-3p, and miR-221-3p. The number of tumorspheres was quantified. Data are shown as the mean ± SD, n = 3, one-way ANOVA (*, P < 0.05). D, Limiting dilution assay of GSC 8–11 cells transfected with miR-27a-3p, miR-22-3p, and miR-221-3p. n = 8, χ2 test (miR-NC, 1 GSC in 22 cells; miR-27a-3p, 1 GSC in 11 cells; miR-22-3p, 1 GSC in 9 cells; miR-221-3p, 1 GSC in 8 cells; miR-27a+22+221, 1 GSC in 7 cells; miR-NC vs. miR-27a-3p, P = 0.0364; miR-NC vs. miR-22-3p, P = 0.00965; miR-NC vs. miR-221-3p, P = 0.0046; miR-NC vs. miR-27a+22+221, P = 0.00163). E, EdU assay of the proliferation of GSC 8–11 cells transfected with miR-27a-3p, miR-22-3p, and miR-221-3p. Quantification of EdU-positive cells is shown in the bar chart. Data are shown as the mean ± SD, n = 3, one-way ANOVA (*, P < 0.05). F, Flow cytometry assay of CD44 expression on GSCs treated with the following: (i) sEVs from M2 macrophages transfected with inhibitor-NC; (ii) sEVs from M2 macrophages transfected with inhibitor-miR-27a-3p; (iii) sEVs from M2 macrophages transfected with inhibitor-miR-22-3p; (iv) sEVs from M2 macrophages transfected with inhibitor-miR-221-3p; and (v) sEVs from M2 macrophages cotransfected with inhibitors of miR-27a-3p, miR-22-3p, and miR-221-3p. Quantification of the MFI of CD44 is shown. Data are shown as the mean ± SD, n = 3, one-way ANOVA (*, P < 0.05). G, GSCs transfected with miR-27a-3p, miR-22-3p, and miR-221-3p or treated with the regimens detailed in F. PN and MES markers were examined by Western blot. Results are from three independent experiments. MFI, median fluorescence intensity.
M2DEs regulated GSC PMT depending on miR-27a-3p, miR-22-3p, and miR-221-3p. A, Heatmap of differential miRNA expression between M0DEs and M2DEs. miRNA sequencing was replicated three times. Each hot spot represents certain miRNA expression in one single sample. B, Flow cytometry of CD44 expression on GSCs transfected with miR-27a-3p, miR-22-3p, and miR-221-3p. The MFI for CD44 was quantified. Data are shown as the mean ± SD, n = 3, one-way ANOVA (*, P < 0.05). C, Tumorsphere formation assay for GSC 8–11 cells transfected with miR-27a-3p, miR-22-3p, and miR-221-3p. The number of tumorspheres was quantified. Data are shown as the mean ± SD, n = 3, one-way ANOVA (*, P < 0.05). D, Limiting dilution assay of GSC 8–11 cells transfected with miR-27a-3p, miR-22-3p, and miR-221-3p. n = 8, χ2 test (miR-NC, 1 GSC in 22 cells; miR-27a-3p, 1 GSC in 11 cells; miR-22-3p, 1 GSC in 9 cells; miR-221-3p, 1 GSC in 8 cells; miR-27a+22+221, 1 GSC in 7 cells; miR-NC vs. miR-27a-3p, P = 0.0364; miR-NC vs. miR-22-3p, P = 0.00965; miR-NC vs. miR-221-3p, P = 0.0046; miR-NC vs. miR-27a+22+221, P = 0.00163). E, EdU assay of the proliferation of GSC 8–11 cells transfected with miR-27a-3p, miR-22-3p, and miR-221-3p. Quantification of EdU-positive cells is shown in the bar chart. Data are shown as the mean ± SD, n = 3, one-way ANOVA (*, P < 0.05). F, Flow cytometry assay of CD44 expression on GSCs treated with the following: (i) sEVs from M2 macrophages transfected with inhibitor-NC; (ii) sEVs from M2 macrophages transfected with inhibitor-miR-27a-3p; (iii) sEVs from M2 macrophages transfected with inhibitor-miR-22-3p; (iv) sEVs from M2 macrophages transfected with inhibitor-miR-221-3p; and (v) sEVs from M2 macrophages cotransfected with inhibitors of miR-27a-3p, miR-22-3p, and miR-221-3p. Quantification of the MFI of CD44 is shown. Data are shown as the mean ± SD, n = 3, one-way ANOVA (*, P < 0.05). G, GSCs transfected with miR-27a-3p, miR-22-3p, and miR-221-3p or treated with the regimens detailed in F. PN and MES markers were examined by Western blot. Results are from three independent experiments. MFI, median fluorescence intensity.
In addition, we transfected M2 macrophages with (i) an inhibitor-NC, (ii) inhibitor-miR-27a-3p, (iii) inhibitor-miR-22-3p, (iv) inhibitor-miR-221-3p, or (v) a combination of all three inhibitors, and the expressions of miR-27a-3p, miR-22-3p, and miR-221-3p in MDEs were detected by qRT-PCR. The results indicated that knocking down these miRNAs in M2 macrophages significantly decreased their expression levels in sEVs accordingly (Supplementary Fig. S3F). We then treated PN GSCs with these miRNA knockdown sEVs to verify whether miR-27a-3p, miR-22-3p, and/or miR-221-3p mediated the pro-PMT effects of M2DEs. We found that after knocking down miR-27a-3p, miR-22-3p, and miR-221-3p, the pro-PMT effect of M2DEs was significantly attenuated, demonstrating that miR-27a-3p, miR-22-3p, and miR-221-3p were among the key miRNAs in M2DEs for PMT induction (Fig. 4F; Supplementary Fig. S3G). These results were further confirmed by Western blot (Fig. 4G). miR-27a-3p, miR-22-3p, and miR-221-3p had upregulated MES markers CD44 and YKL40 and decreased the expression of the PN marker SOX2. Although M2DEs enhanced the MES phenotype in GSC 8–11 cells, knocking down miR-27a-3p, miR-22-3p, or miR-221-3p in M2DEs could offset this ability (Fig. 4G).
Data retrieved from the Glioblastoma Bio Discovery Portal (GBM-BioDP, https://gbm-biodp.nci.nih.gov) also suggested that cells with the MES subtype have a relatively higher expression of these miRNAs compared with cells with the PN subtype (Supplementary Fig. S3H; ref. 23). Accordingly, survival analysis for GBM or LGG samples from the TCGA database indicated that the high expression of these three miRNAs significantly decreased the survival of patients with glioma (Supplementary Fig. S3I). In summary, our results suggested that the oncomiRNAs miR-27a-3p, miR-22-3p, and miR-221-3p in M2DEs promote PMT of GSCs.
CHD7 was a direct target for miR-27a-3p, miR-22-3p, and miR-221-3p that facilitated PMT
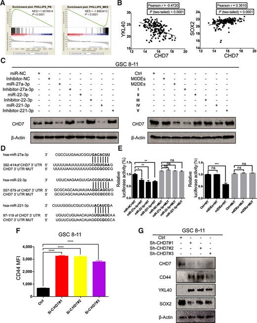
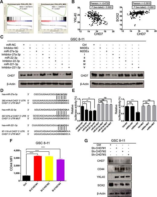
To predict the target molecule(s) for the miRNAs, we used two miRNA target prediction websites (TargetScan, www.targetscan.org and miRDB, http://mirdb.org/). Because the targets for miR-27a-3p, miR-22-3p, and miR-221-3p should be genes whose mRNA and protein expressions are negatively correlated with the MES subtype but positively correlated with the PN subtype, we overlaid the results of the two miRNA target prediction websites with a known PN-type gene set (3). Surprisingly, we found that the chromodomain helicase DNA-binding protein 7 (CHD7) gene was predicted as a common target for miR-27a-3p, miR-22-3p, and miR-221-3p (Supplementary Fig. S4A). The GSEA results confirmed that CHD7 was positively correlated with the Phillips-queried PN gene set but negatively correlated with the MES gene set (Fig. 5A; ref. 24). The TCGA dataset also showed significantly higher CHD7 mRNA expression in PN GBMs than in MES GBMs, and lower CHD7 expression corresponded to shorter survival in patients with LGG and GBM (Supplementary Fig. S4B). Pearson's r correlation test was used to determine the association between CHD7 and both MES and PN markers in the TCGA dataset. For GBM samples, CHD7 negatively correlated with CD44 and YKL40 but positively correlated with the PN subtype marker SOX2 (Fig. 5B; Supplementary Fig. S4C, left plot). CHD7 expression positively correlated with that of another well-defined PN marker, OLIG2 (ref. 3; Supplementary Fig. S4C, middle plot). We also found a negative correlation between CHD7 and CD163, which suggested that M2 macrophages in GBM may contribute to decreased CHD7 expression (Supplementary Fig. S4B, right plot). To study whether miR-27a-3p, miR-22-3p, and miR-221-3p decreased CHD7 expression in GSCs, we performed a Western blot assay. Transfection of miR-27a-3p, miR-22-3p, and miR-221-3p downregulated the expression of CHD7 in a similar fashion as M2DEs (Fig. 5C). Knockdown of these three miRNAs in M2DEs significantly restored CHD7 expression, indicating a role of M2DEs in diminishing CHD7 expression via miR-27a-3p, miR-22-3p, and miR-221-3p (Fig. 5C). We then performed a luciferase reporter assay. The pmirGLO-CHD7-3′UTR plasmids containing either potential binding sites for these three miRNAs (WT) or mutations in the miRNA-binding sites (MUT) were cotransfected with miR-27a-3p, miR-22-3p, miR-221-3p, or miR-NC (Fig. 5D). The results showed that transfection of miR-27a-3p, miR-22-3p, and miR-221-3p reduced the luciferase activity, suggesting the direct binding of miR-27a-3p, miR-22-3p, and miR-221-3p to the 3′UTR of CHD7 (Fig. 5E, left plot). We also found that M2DEs reduced luciferase activity; however, mutating the binding sites for miR-27a-3p, miR-22-3p, and miR-221-3p eliminated this effect (Fig. 5E, right plot). We then examined the effect of CHD7 knockdown on PMT. We found a significant elevation of the median fluorescence intensity (MFI) of CD44 antibodies after CHD7 knockdown by three different shRNAs (Fig. 5F; Supplementary Fig. S4D). The protein expressions of MES markers were increased, whereas PN markers were decreased upon CHD7 knockdown (Fig. 5G). GSEA for CHD7 indicated that it negatively correlated with two well-defined pathways for PMT: TNFα signaling via NF-kB and IL6/JAK/STAT3 signaling (Supplementary Fig. S4E; ref. 25). In summary, these results demonstrated that CHD7 was a direct target for miR-27a-3p, miR-22-3p, and miR-221-3p, all of which mediated PMT in GSCs.
CHD7 was a direct target of miR-27a-3p, miR-22-3p, and miR-221-3p that facilitated PMT. A, GSEA was used to examine the association between the CHD7 expression and the Phillips-queried PN/MES GSC subtypes. n = 60. B, Pearson r correlation was used to analyze the relationship between CHD7 and either YKL40 or SOX2 in TCGA GBM samples. n = 174. C, CHD7 protein expressions after transfection with miRNAs or miRNA inhibitors are shown in the left plot. The CHD7 protein expression after treatment with the regimens detailed in Fig. 4F is shown in the right plot. D, Schematic representation of the 3′-UTR of CHD7 with the predicted target sites for miR-27a-3p, miR-22-3p, and miR-221-3p. E, Relative luciferase activity of HEK293T cells in the presence of the indicated treatments. Left plot, relative luciferase activity after miRNA transfection. Right plot, relative luciferase activity after treatment with MDEs. Data are shown as the mean ± SD, n = 3, one-way ANOVA (*, P < 0.05). F, Quantification of the MFI of CD44 upon CHD7 knockdown is shown. Data are presented as the mean ± SD, n = 3, one-way ANOVA (*, P < 0.05). G, Expressions of PN and MES markers after CHD7 knockdown were examined by Western blot. Results are from three independent experiments.
CHD7 was a direct target of miR-27a-3p, miR-22-3p, and miR-221-3p that facilitated PMT. A, GSEA was used to examine the association between the CHD7 expression and the Phillips-queried PN/MES GSC subtypes. n = 60. B, Pearson r correlation was used to analyze the relationship between CHD7 and either YKL40 or SOX2 in TCGA GBM samples. n = 174. C, CHD7 protein expressions after transfection with miRNAs or miRNA inhibitors are shown in the left plot. The CHD7 protein expression after treatment with the regimens detailed in Fig. 4F is shown in the right plot. D, Schematic representation of the 3′-UTR of CHD7 with the predicted target sites for miR-27a-3p, miR-22-3p, and miR-221-3p. E, Relative luciferase activity of HEK293T cells in the presence of the indicated treatments. Left plot, relative luciferase activity after miRNA transfection. Right plot, relative luciferase activity after treatment with MDEs. Data are shown as the mean ± SD, n = 3, one-way ANOVA (*, P < 0.05). F, Quantification of the MFI of CD44 upon CHD7 knockdown is shown. Data are presented as the mean ± SD, n = 3, one-way ANOVA (*, P < 0.05). G, Expressions of PN and MES markers after CHD7 knockdown were examined by Western blot. Results are from three independent experiments.
M2DEs induced radioresistance via miR-27a-3p, miR-22-3p, and miR-221-3p in vitro
To verify whether miR-27a-3p, miR-22-3p, and miR-221-3p could induce radioresistance in GSCs, apoptosis after IR was detected by flow cytometry. Overexpression of miR-27a-3p, miR-22-3p, and miR-221-3p decreased the apoptotic rate of GSCs in response to radiation (Fig. 6A; Supplementary Fig. S5A). Despite the radioresistance-promoting abilities of M2DEs, knockdown of these miRNAs partially offsets their capacities to eliminate IR-induced apoptosis (Fig. 6B; Supplementary Fig. S5B). Similarly, analysis of the cell-cycle distribution showed a reduction in cells arrested at G2–M phase upon IR when they were transfected with miR-27a-3p, miR-22-3p, and miR-221-3p (Fig. 6C; Supplementary Fig. S5C). Knockdown of miR-27a-3p, miR-22-3p, and miR-221-3p in M2DEs abated their radioresistance-promoting functions (Fig. 6D; Supplementary Fig. S5D). These results suggested that sEVs containing miR-27a-3p, miR-22-3p, and miR-221-3p played an important role in promoting radioresistance in GSCs. In addition, we found that inhibiting miR-27a-3p, miR-22-3p, and miR-221-3p directly in GSC 8–11 cells alleviated the resistance to irradiation, which was confirmed by the increased apoptotic rate and the elevation in the percentage of cells in G2–M phase after radiotherapy (Fig. 6E and F; Supplementary Fig. S5E and S5F). Knockdown of CHD7 (sh-CHD7#1) was verified to increase resistance to radiation in GSCs (Fig. 6G and H; Supplementary Fig. S5G and S5H). Altogether, these data verified that miR-27a-3p, miR-22-3p, and miR-221-3p are key miRNAs in M2DEs, which subsequently target CHD7 to induce resistance of GSCs to irradiation.
M2DEs induced radioresistance via miR-27a-3p, miR-22-3p, and miR-221-3p. A, Apoptosis as examined by flow cytometry at 96 hours after IR. Transfected GSCs were treated with a single dose of IR (6 Gy). Quantification of the apoptotic cells is shown. Data are presented as the mean ± SD, n = 3, one-way ANOVA (*, P < 0.05). B, Quantification of GSC apoptosis after IR. GSCs pretreated with the regimens detailed in Fig. 4F for 96 hours before IR. Data are shown as the mean ± SD, n = 3, one-way ANOVA (*, P < 0.05). C, Cell-cycle distribution of miRNA-transfected GSCs. Flow cytometry was performed 96 hours after IR. The percentage of cells arrested in G2–M phase was analyzed and is shown here. Data are presented as the mean ± SD, n = 3, one-way ANOVA (*, P < 0.05). D, Cell-cycle analysis of GSCs treated with the regimens detailed in Fig. 4F after IR. The percentage of cells arrested in G2–M phase was analyzed and is shown here. Data are presented as the mean ± SD, n = 3, one-way ANOVA (*, P < 0.05). E, Apoptosis examined by flow cytometry 96 hours after IR. miRNA inhibitor–transfected GSCs were treated with a single dose of IR (6 Gy). Quantification of the number of apoptotic cells is shown here. Data are presented as the mean ± SD, n = 3, one-way ANOVA (*, P < 0.05). F, Cell-cycle analysis of miRNA inhibitor–transfected GSCs. Flow cytometry was performed 96 hours after IR. The percentage of cells arrested in G2–M phase was analyzed and is shown in a histogram. Data are presented as the mean ± SD, n = 3, one-way ANOVA (*, P < 0.05). G, Apoptosis analysis of CHD7-knockdown GSCs after IR. Data are shown as the mean ± SD, n = 3, one-way ANOVA (*, P < 0.05). H, Cell-cycle analysis of CHD7-knockdown GSCs after IR. Data are shown as the mean ± SD, n = 3, one-way ANOVA (*, P < 0.05).
M2DEs induced radioresistance via miR-27a-3p, miR-22-3p, and miR-221-3p. A, Apoptosis as examined by flow cytometry at 96 hours after IR. Transfected GSCs were treated with a single dose of IR (6 Gy). Quantification of the apoptotic cells is shown. Data are presented as the mean ± SD, n = 3, one-way ANOVA (*, P < 0.05). B, Quantification of GSC apoptosis after IR. GSCs pretreated with the regimens detailed in Fig. 4F for 96 hours before IR. Data are shown as the mean ± SD, n = 3, one-way ANOVA (*, P < 0.05). C, Cell-cycle distribution of miRNA-transfected GSCs. Flow cytometry was performed 96 hours after IR. The percentage of cells arrested in G2–M phase was analyzed and is shown here. Data are presented as the mean ± SD, n = 3, one-way ANOVA (*, P < 0.05). D, Cell-cycle analysis of GSCs treated with the regimens detailed in Fig. 4F after IR. The percentage of cells arrested in G2–M phase was analyzed and is shown here. Data are presented as the mean ± SD, n = 3, one-way ANOVA (*, P < 0.05). E, Apoptosis examined by flow cytometry 96 hours after IR. miRNA inhibitor–transfected GSCs were treated with a single dose of IR (6 Gy). Quantification of the number of apoptotic cells is shown here. Data are presented as the mean ± SD, n = 3, one-way ANOVA (*, P < 0.05). F, Cell-cycle analysis of miRNA inhibitor–transfected GSCs. Flow cytometry was performed 96 hours after IR. The percentage of cells arrested in G2–M phase was analyzed and is shown in a histogram. Data are presented as the mean ± SD, n = 3, one-way ANOVA (*, P < 0.05). G, Apoptosis analysis of CHD7-knockdown GSCs after IR. Data are shown as the mean ± SD, n = 3, one-way ANOVA (*, P < 0.05). H, Cell-cycle analysis of CHD7-knockdown GSCs after IR. Data are shown as the mean ± SD, n = 3, one-way ANOVA (*, P < 0.05).
miRNAs induced PMT and radioresistance in GSCs in vivo by targeting CHD7
To determine whether key miRNAs in M2DEs promote PMT and radioresistance in vivo, GSC 8–11 cells with lentivirus-mediated overexpression of miR-27a-3p, miR-22-3p, and miR-221-3p were orthotopically xenografted into nude mice. GSCs transfected with shCHD7#1 were simultaneously implanted. Overexpression of three miRNAs and knockdown of CHD7 significantly increased tumor burden and promoted the expression of MES markers and invasion of cells in mice (Supplementary Fig. S6A and S6B). We found that after radiotherapy, the tumor volume differences between the NC group and other groups tended to increase, indicating that in addition to promoting tumor growth, overexpression of miRNAs or knockdown of CHD7 may have offset radiotherapy-induced decreases in tumor burden (Supplementary Fig. S6C). These results were partially confirmed by the TUNEL assays. After radiotherapy, tumors in the miRNA-overexpression or CHD7-knockdown groups displayed fewer TUNEL-positive cells than tumors from the NC group, suggesting that miR-27a-3p–/miR-22-3p–/miR-221-3p–overexpressing tumors and CHD7-knockdown tumors were more resistant to radiotherapy-induced apoptosis (Supplementary Fig. S6D). Survival analysis also indicated that these miRNAs lead to shorter survival and a decreased survival time in nude mice after radiotherapy (Supplementary Fig. S6E). In summary, these results demonstrated that miR-27a-3p, miR-22-3p, and miR-221-3p induced PMT and radioresistance in vivo by targeting CHD7.
M2DEs induced PMT via the CHD7/RelB/P50 and CHD7/p-STAT3 pathways
GSEA for CHD7 indicated that its expression negatively correlated with TNFα signaling via NF-kB and IL6/JAK/STAT3 signaling (Supplementary Fig. S4E); however, the phosphorylation of P65 remained unchanged upon either overexpression of miR-27a-3p, miR-22-3p, or miR-221-3p or the knockdown of CHD7 (Fig. 7A). RelB promotes mesenchymal transition of GBM cells (26). We found that after overexpressing miR-27a-3p, miR-22-3p, and miR-221-3p or knocking down CHD7, RelB expression was significantly upregulated (Fig. 7A). RelB and P50 synergistically promoted YKL40 expression, and we found significant upregulation of P50 (Fig. 7A; ref. 27). M2DEs promoted the expression of RelB and P50, whereas knockdown of miR-27a-3p, miR-22-3p, and miR-221-3p in M2DEs diminished this effect (Fig. 7B). We also observed elevated p-P65 expression in response to M2DE treatment that could not be hindered by miRNA knockdown (Fig. 7B). This suggested that other molecules (proteins, mRNA, DNA, other miRNAs, etc.) in M2DEs may have contributed to the phosphorylation of P65. To confirm that RelB was a mediator between CHD7 and PMT, we knocked down RelB in miRNA-transfected cells or CHD7-knockdown cells (Fig. 7C). PMT was partially restored, suggesting that (i) RelB promoted PMT in this process and (ii) additional pathways caused CHD7-knockdown–induced PMT. Therefore, we detected the phosphorylation of STAT3 and found that p-STAT3 was upregulated by either overexpression of the three miRNAs or sh-CHD7 (Fig. 7D). Although M2DEs increased p-STAT3 in GSCs, knockdown of miRNAs in M2DEs attenuated the induction of p-STAT3 (Fig. 7E). Finally, blocking STAT3 offsets the induction of PMT, and cotransfection of si-RelB and si-STAT3 almost fully diminished PMT in GSCs (Fig. 7F). In summary, these results suggested that M2DE miRNAs promoted PMT by targeting CHD7 and were subsequently mediated by the RelB–P50 axis and STAT3 phosphorylation (Supplementary Fig. S7).
M2DEs induced PMT via the CHD7/RelB/P50 and CHD7/p-STAT3 pathways. A, Western blot of key molecules in the canonical and noncanonical NF-kB pathways after transfection. B, Western blot of key molecules in the canonical and noncanonical NF-kB pathways in cells treated with M0DEs, M2DEs, or the regimens detailed in Fig. 4C for 96 hours. C, Western blot of PN and MES markers after RelB knockdown in transfected GSCs. miR-27a-3p, miR-22-3p, miR-221-3p, and sh-CHD7 were lentivirally transfected into GSC 8–11 cells followed by knockdown of RelB. D, Western blot of STAT3 and p-STAT3 expression after transfection. E, Western blot of STAT3 and p-STAT3 after treatment with M0DEs, M2DEs, or the regimens detailed in Fig. 4C treatments for 96 hours. F, Western blot of PN and MES markers after RelB and STAT3 double knockdown in transfected GSCs. Results above are all from three independent experiments.
M2DEs induced PMT via the CHD7/RelB/P50 and CHD7/p-STAT3 pathways. A, Western blot of key molecules in the canonical and noncanonical NF-kB pathways after transfection. B, Western blot of key molecules in the canonical and noncanonical NF-kB pathways in cells treated with M0DEs, M2DEs, or the regimens detailed in Fig. 4C for 96 hours. C, Western blot of PN and MES markers after RelB knockdown in transfected GSCs. miR-27a-3p, miR-22-3p, miR-221-3p, and sh-CHD7 were lentivirally transfected into GSC 8–11 cells followed by knockdown of RelB. D, Western blot of STAT3 and p-STAT3 expression after transfection. E, Western blot of STAT3 and p-STAT3 after treatment with M0DEs, M2DEs, or the regimens detailed in Fig. 4C treatments for 96 hours. F, Western blot of PN and MES markers after RelB and STAT3 double knockdown in transfected GSCs. Results above are all from three independent experiments.
Discussion
Here, we showed that macrophages promoted the progression of glioma via sEVs. M2DEs induced PMT of GSCs by coshuttling miR-27a-3p, miR-22-3p, and miR-221-3p. CHD7, the mutual target for these three oncomiRNAs, was a novel regulator of GSC PMT, and CHD7 acted upstream of both the RelB/P50 and STAT3 pathways. Resistance to radiotherapy is a common feature of MES GSCs (3). Accordingly, our findings confirmed that M2DEs increased the radioresistance of GSCs via miRNA/CHD7-induced PMT.
TAMs promote glioma progression and are regarded as critical cellular components in the glioma microenvironment (8). Despite the vast heterogeneity of overall macrophages in the CNS (28), the results for single-cell profiling demonstrate that TAMs with an M2 phenotype (M2 TAMs) originate from monocyte-derived macrophages instead of microglia (21). Studies on the localization of macrophages revealed that monocyte-derived M2 TAMs are enriched in the perivascular and necrotic regions of glioma, whereas microglia are mainly located at the leading edge (21). Surprisingly, this distribution of cells shares dramatic similarity with that of the MES and PN subtypes of glioma cells, respectively. The leading edge of glioma cells expresses a PN signature, whereas the necrotic and perivascular regions express a mesenchymal signature (29). The necrotic region in glioma generally features hypoxia, and according to our previous study, macrophages are recruited to the hypoxic region and polarized into the M2 subtype (14, 30). Therefore, based on these facts, this study suggested that hypoxia-induced M2 macrophages secreted sEVs to induce PMT of glioma cells in necrotic regions, which may have led to the colocalization of M2 macrophages and MES glioma cells. M2 macrophage in hypoxic condition can enhance malignancy in epithelial ovarian cancer via upregulation of certain oncomiRNA in sEVs (31). It is essential to examine whether the hypoxic M2 macrophages could secrete more miR-27a-3p, miR-22-3p, and miR-221-3p in the sEVs to strengthen the PMT-promoting ability.
Although radiotherapy is one of the integral components of GBM treatment, IR therapy has obvious limitations for preventing the recurrence of GBM due to the radioresistance of glioma cells, especially GSCs (32). TAMs originating from bone marrow–derived monocytes mediate IR resistance in GBM by promoting the growth of the tumor vasculature (33). However, our study demonstrated that M2 macrophages directly facilitated the radioresistance of GSCs, which reflected the direct effect of TAMs on IR resistance in glioma. Irradiation of the brain prior to glioma cell injection promotes M2 macrophage infiltration in subsequently growing glioma (34); therefore, we can infer that radiotherapy for a patient with nearly no tumor burden who underwent glioma anatomical resection may experience M2 macrophage infiltration as well. Accordingly, our data suggested that this will definitely cause PMT at recurrence. These findings partially explained the fact that upon recurrence, PN GBMs tend to differentiate toward the mesenchymal phenotype and develop strong resistance to IR therapy (24).
CHD7 is a chromodomain enzyme that belongs to the ATP-dependent chromatin remodeling protein SNF2 superfamily (35). A CHD7 mutation is present in CHARGE syndrome, which is characterized by a set of congenital malformations caused by a disruption in mesenchymal–epithelial interactions (36). In GBM, CHD7 is a PN GSC–related gene with decreased expression in the TAM-enriched perinecrotic region (3, 37). Although CHD7 negatively regulates angiogenesis in GBM by inhibiting YKL40, our current data confirmed that downregulation of CHD7 contributed to MES transition in GSCs (37). In this study, we found that CHD7 knockdown promoted PMT by increasing the noncanonical NF-kB pathway molecule RelB as well as of phosphorylated STAT3. NF-kB, STAT3, CEBPβ, and TAZ are key transcription factors for PMT of GSCs (25). NF-kB pathway enhances the PMT of GSCs via P65 phosphorylation (3). However, overexpression of miR-27a-3p, miR-22-3p, and miR-221-3p or knockdown of CHD7 did not appear to increase the level of p-P65. Instead, the proto-oncogene RelB acted as a mediator for CHD7-knockdown–induced PMT. Blocking RelB partially impeded the PMT pathway, indicating a considerable role for RelB in the mesenchymal transition of GSCs. RelB and P50 act as upstream stimulators for YKL40 in glioma cells (27). Our results displayed concomitant upregulation of RelB and P50 after overexpression of miR-27a-3p, miR-22-3p, and miR-221-3p or knockdown of CHD7. YKL40 is a mesenchymal marker that has many mesenchymal functions and can promote epithelial–mesenchymal transition in various types of tumors (38–40); here, we suggest that CHD7 regulated PMT via RelB/P50-induced increases in YKL40 expression. Restoring CHD7 expression could be a promising treatment for cases with GBM progression and radioresistance.
In summary, we described a pathway in which immunosuppressive cell components in the glioma microenvironment induce PMT of GSCs. This pathway supports a means of intercellular communication via sEV-containing miRNAs in which M2 macrophages promoted the transition of PN GSCs into GSCs with radioresistant MES phenotypes. This work, however, also has some limitations. For example, due to the limited resource of glioma tissue, we have not performed a miRNA sequencing for sEVs from TAMs derived from patients with GBM. Considering the similarities between M2 macrophages and TAMs, these results illuminate the mechanism by which TAMs may promote PMT in GSCs and therefore explain both primary tumor progression and postradiotherapy glioma recurrence.
Disclosure of Potential Conflicts of Interest
No potential conflicts of interest were disclosed.
Authors' Contributions
Conception and design: Z. Zhang, G. Li
Development of methodology: Z. Zhang, X. Guo, G. Li
Acquisition of data (provided animals, acquired and managed patients, provided facilities, etc.): Z. Zhang, J. Xu, Z. Chen, H. Wang, H. Xue, C. Yang, Q. Guo, Y. Qi, X. Guo, S. Wang, X. Gao
Analysis and interpretation of data (e.g., statistical analysis, biostatistics, computational analysis): Z. Zhang, J. Xu, Z. Chen, H. Wang, H. Xue, C. Yang, Q. Guo, Y. Qi, X. Guo, M. Qian, S. Wang, W. Qiu, X. Gao, R. Zhao
Writing, review, and/or revision of the manuscript: Z. Zhang
Administrative, technical, or material support (i.e., reporting or organizing data, constructing databases): J. Xu, Z. Chen, H. Wang, H. Xue, C. Yang, Q. Guo, Y. Qi, X. Guo, M. Qian, R. Zhao, X. Guo, G. Li
Study supervision: X. Guo, G. Li
Acknowledgments
The authors thank Dr. Krishna P.L. Bhat (The University of Texas MD Anderson Cancer Center, Houston, TX) for providing human GSCs for analyses. The authors also thank Fangzhu Wan (Guangxi Medical University, Nanning, China) for providing insightful help during the revision of this article.
This work was supported by grants from the National Natural Science Foundation of China (nos. 81571284, 81874083, 81702468, 81802966, and 81902540), National Natural Science Foundation of Shandong Province of China (nos. 2017CXGC1203, 2017G006012, and ZR2019BH057), and Taishan Scholars of Shandong Province of China (no. ts201511093).
The costs of publication of this article were defrayed in part by the payment of page charges. This article must therefore be hereby marked advertisement in accordance with 18 U.S.C. Section 1734 solely to indicate this fact.






