Abstract
Regulatory T cells (Treg) have long been considered one-sided suppressors of antitumor immune responses and hence associated with poor patient outcome in cancer. However, evidence is mounting of a paradoxical positive prognostic effect of Tregs on certain malignancies, including urinary bladder cancer (UBC). This discrepancy has partly been attributed to the shear misidentification of Tregs, but also to the inflammatory profile of the tumor. Our aim was to determine whether tumor-infiltrating Forkhead box P3+ (FOXP3+) cells confer a stable Treg phenotype and to investigate putative beneficial Treg functions, focusing on tumor-promoting inflammatory pathways in UBC. Patients (n = 52) with suspected UBC were prospectively included. We show, by using a broad range of analytical approaches, that tumor-infiltrating CD4+FOXP3+ T cells in UBC phenotypically, functionally, and epigenetically represent a true Treg population. At the invasive front of UBC tumors, we found an inverse relationship between Treg frequency and expression of matrix metalloproteinase 2 (MMP2), a key proinvasive factor induced by tumor-promoting inflammation. Correspondingly, a significant, dose-dependent Treg-mediated downregulation of MMP2 protein and mRNA expression was observed in both macrophages and UBC cells. Also, we found that Treg frequency specifically at the invasive front positively correlated with survival. Thus, we identify Treg-mediated suppression of MMP2 in the tumor microenvironment as a mechanism explaining the paradoxical positive prognostic impact of tumor-infiltrating Tregs in UBC. Cancer Immunol Res; 6(5); 528–38. ©2018 AACR.
Introduction
With their central role in immune regulation, regulatory T cells (Treg) have been implicated in a variety of diseases ranging from autoimmunity to malignancies. Given that antitumor T-cell responses represent a favorable prognostic factor, Tregs have long been considered unmitigated suppressors of antitumor immunity. However, this paradigm is being increasingly challenged: A meta-analysis concluded that although a high Treg infiltration is negatively correlated to overall survival (OS) for the majority of solid tumors, this prognostic effect varies greatly depending on cancer type (1). Indeed, we previously reported on a positive correlation between Treg infiltration and survival in urinary bladder cancer (UBC; ref. 2), and corresponding results have been reported for colon, breast, and head and neck cancers (3–5). These cancers share the common feature of being closely linked to chronic inflammation and are characterized by extensive inflammatory infiltrates (6, 7).
Inflammation is “Janus-faced” in tumor biology; it holds the capacity to elicit an antitumoral immune response that eliminates tumors, whereas simultaneously, smoldering inflammation can promote carcinogenesis (8). In UBC, T-cell infiltration per se is positively correlated with survival (2), although chronic inflammation is considered tumor promoting (9). Tumor-associated myeloid cells are key players in tumor-promoting inflammation (TPI) and drive tumor invasion through a variety of mechanisms, such as production of cytokines and matrix metalloproteinases (MMP; refs. 10–12). In this context, chronic inflammation is closely linked to UBC tumor development, and UBC tumors display pronounced myeloid cell infiltration (13).
The deregulation of matrix MMPs during malignant transformation and the resulting disruption of normal tissue extracellular matrix is a fundamental step in the metastatic process (14). Tumor-associated macrophages (TAM) are implicated in tumor promotion, and overexpression of MMPs constitutes a prometastatic mechanism of these cells (12). Although MMP expression is also altered in cancer and stromal cells, TAMs and other myeloid cells are the predominant source of MMPs in various cancers, including UBC (15). In UBC, MMP expression is most pronounced at the invasive front of the tumor and increased presence of MMPs correlates with higher tumor grade and stage (15). Primary tumors can induce MMP expression in tissue macrophages, consequently promoting metastasis, stressing the role of macrophage-derived MMPs in the process of metastatic spread (16).
In this study, we set out to explain the apparent paradoxical positive impact of tumor-infiltrating CD4+FOXP3+ T cells in UBC. Through phenotypical and functional experiments we addressed the question whether these cells represent Tregs or are activated CD4+ T effector cells, and sought to clarify the role and biological impact of CD4+FOXP3+ T cells in UBC.
Materials and Methods
Patient selection
Patients were selected for inclusion prior to diagnostic TUR-B surgery at one of the participating study hospitals (Umeå University Hospital, Akademiska Sjukhuset Uppsala, Enköping Hospital, Falu Hospital, Gävle Hospital, Jönköping Hospital, Västerås Hospital, Östersund Hospital, Eksjö Hospital, Luleå Hospital, and Sundsvall Hospital). Fifty-two patients were initially enrolled. Inclusion criterion was suspected muscle-invasive urothelial bladder cancer (UBC). Exclusion criteria were malignancy other than histopathologic urothelial cancer (n = 4) following the transurethral resection of bladder tumor (TUR-B), benign neoplasia (n = 2), and previous BCG treatment (n = 0). Hence, of the 52 patients, 46 patients were included in downstream analysis. Of these, 28 patients had muscle-invasive bladder cancer (MIBC) and 18 had non-MIBC. The male:female ratio was 2.5:1, and the mean age at the time of diagnosis was 69 years (median 72.5 years). Buffy coats from healthy blood donors (51–67 years old) were analyzed as controls. Patient characteristics are listed in Supplementary Table S1. The study was approved by the local ethical committee (EPN-Stockholm, dnr: 2007/71-31 and 2016/861-32). All patients were included after informed written and oral consent.
Collection of specimens
Peripheral blood and tumor tissue samples were obtained from the patients at the time of the TUR-B. Tumor tissue specimens were divided and one portion was sent for pathologic evaluation. The remaining tissue was immediately immersed in ice-cold RPMI medium in the surgery room at the local hospital, followed by prompt transportation to the laboratory for immediate processing.
Cell preparation
To extract tumor-infiltrating lymphocytes (TIL), the tumor tissue was first cut into small pieces (approximately 1–2 mm in diameter), put into AIM-V medium (Gibco, Life Technologies) with collagenase/hyaluronidase (Stemcell Technologies), processed in a gentleMACS dissociator (Miltenyi Biotec) and strained through a 40-μm cell strainer. Peripheral blood mononuclear cell (PBMC) were isolated from heparinized peripheral blood by use of Ficoll–Paque PLUS (Amersham Biosciences) density centrifugation gradient.
CD4+ T cell, CD4+ T effector cell, and Treg isolation
After the initial cell extraction, monocytes in PBMC samples were removed by adhesion to cell culture plastic 2 hours at 37°C, and CD4+ cells were isolated using the EasySep Human CD4-positive selection kit (Stemcell Technologies) from the remaining nonadherent cells and TILs. Final purity of CD4+ T cells was confirmed >90% using flow cytometry. For sorting experiments, isolated CD4+ T cells were stained with CD4 PerCP-Cy5.5, CD25 PE, and CD127 Alexa Fluor 647 antibodies and sorted into CD4+ Teff cells (CD4+CD25−CD127+) and Treg (CD4+CD25+CD127−) populations using a FACSAria flow cytometer (BD Biosciences). Post sort purity was confirmed at > 90% using flow cytometry, after which the cells were either put in culture or pelleted and stored at −80°C for downstream epigenetic analysis.
Cell culture and suppression assay
All cell culture steps following cell isolation were carried out in RPMI medium supplemented with 10% fetal calf serum (FCS), 1% glutamine, and 1% penicillin/streptomycin (complete RPMI). Cells were incubated in a humidified atmosphere with 5% CO2 in air at 37°C. For suppression assays, carboxyfluorescein diacetate succinimidyl ester (CFSE)-labeled Teff cells (1 × 105 cells/well) were cocultured with Treg cells at indicated ratios in the presence of Treg Suppression Inspector Anti-Biotin beads preloaded with biotinylated CD2, CD3, and CD28 antibodies (Miltenyi; beads:cells 1:1) in 96-well plates for 72 hours. CFSE dilution was measured by flow cytometry. For long-term culture experiments, 2 × 105 cells/well (in a 96-well plate) were cultured in complete RPMI with low-dose (20 IU/mL) rhIL2 substituted every 3 days, for 14 days total.
Flow cytometry
Multicolor flow cytometry of ex vivo samples was carried out within 24 hours of the surgery. First, 2 × 105 to 5 × 105 cells per sample were stained with the LIVE/DEAD Fixable blue dead cell stain kit (Life Technologies) followed by surface staining with fluorochrome-conjugated antibodies as specified in Supplementary Table S2. For intracellular antigens, surface staining was followed by fixation and permeabilization using the Foxp3 staining kit from eBioscience and subsequent staining with antibodies according to the manufacturer's protocol. Data were acquired on an LSRFortessa II (BD Biosciences).
Cytokine analysis
Isolated CD4+ T cells were suspended at a density of 2 × 106 cells/mL in Falcon 14 mL Polystyrene Round-Bottom Tubes (Becton Dickinson) and stimulated with phorbol myristate acetate (PMA; 50 ng/mL) and ionomycin (1 μg/mL). Brefeldin A (GolgiPlug) was added 1 hour after stimulation. Cells were harvested 6 hours after stimulation for surface- and subsequent intracellular staining.
pSTAT5 analysis
Isolated CD4+ T cells were suspended at a density of 106 cells/mL in complete RPMI. Phosflow intracellular staining was carried out according to the manufacturer's protocol (Beckton Dickinson phosflow protocol III for human PBMCs), stimulated with IL2 at indicated concentrations for 15 minutes at 37°C, and subsequently fixated with prewarmed Cytofix Fixation Buffer (Becton Dickinson) for 12 minutes at 37°C. The cells were pelleted and permeabilized with 1 mL chilled Perm Buffer III (Becton Dickinson). After 30 minutes of incubation on ice, the cells were washed three times in FACS buffer (PBS containing 0.2% FCS) and stained for 60 minutes at room temperature in the dark with fluorochrome-conjugated pSTAT5 antibodies, relevant surface molecules, and FOXP3. The cells were washed with FACS buffer and analyzed by flow cytometry.
DNA methylation analysis
FOXP3 DNA methylation analysis was carried out by pyrosequencing of bisulfite-converted DNA. Genomic DNA from sorted Treg or Teff populations was extracted and bisulfite-converted with the EZ DNA Methylation-Direct Kit (Zymo Research). Input cell numbers varied from 20,000 to 100,000 total cells. The bisulfite-converted DNA samples together with methylated and unmethylated control DNA (Qiagen) were amplified by PCR in a T100 Thermal Cycler (Bio-Rad Laboratories). JumpStart REDTaq Polymerase (Sigma-Aldrich) was used according to the manufacturer's protocol. All primers were purchased from Biomers (Supplementary Table S3).
Biotinylated PCR products were purified with a Pyromark Q96 Vacuum Workstation (Qiagen), and subsequently incubated at 82o C for 2 minutes and cooled at room temperature for 5 minutes to allow annealing of sequencing primers. Pyrosequencing was conducted on a Pyromark Q96 ID instrument (Qiagen) according to the manufacturer's protocol. Data analysis was performed using Pyromark Q96 software (Qiagen).
Transcriptome array
Affymetrix whole transcript assay (HTA 2.0) was performed at the BEA core facility at Karolinska Institutet. RNA from tumor tissue preserved in RNAlater (Life Technologies) was extracted using the RNeasy mini kit (Qiagen). Target preparation, including RNA amplification and labeling, was performed using the GeneChip WT PLUS Reagent Kit (Affymetrix). Amplification was performed with 100 ng of total RNA input following procedures described in the WT PLUS Reagent Kit user manual. After quantification, fragmentation, and labeling, the single-stranded cDNA product was hybridized to Affymetrix GeneChip Human Transcriptome 2.0 Arrays. After washing, staining was performed using GeneChip Fluidics Stations 450 and the arrays subsequently scanned on a GeneChip Scanner 3000 7G according to GeneChip Expression Wash, Stain, and Scan User Manual for Cartridge Arrays.
CEL files from the scanning all passed the quality control in Affymetrix Expression Console Software and were analyzed using the SST-RMA method on gene level. The resulting log2-transformed signals were transformed back to a linear scale. Microarray data have been deposited in the ArrayExpress database at EMBL-EBI (www.ebi.ac.uk/arrayexpress) under accession number E-MTAB-6624.
In vitro analysis of Treg effect on MMP2 expression
CD14+ monocytes from healthy blood donor PBMCs, were isolated from buffy coats with the EasySep Human CD14 Positive Selection Kit (Stemcell Technologies), and differentiated to M2-like macrophages in accordance to the protocol previously described by Mia and colleagues (17). Briefly, cells were cultured in complete RPMI in standard 6-well cell culture plates with 1 × 106 cells/well with addition of M-CSF (50 ng/mL) for 6 days. In parallel, autologous FACS-sorted Tregs were isolated on day 0 and activated in vitro using Anti-Biotin beads preloaded with biotinylated CD2, CD3, and CD28 Antibodies (Miltenyi Biotec). At day 6, Tregs were added to the wells at indicated Treg:macrophage cell ratios. Cell culture medium was collected at the given time points after coculture setup and on the final day of culture, Tregs were removed by washing wells with PBS and the remaining adherent M2 macrophages harvested for RNA extraction.
To evaluate the effect of Tregs on UBC cells, a similar setup but with the invasive UBC cell line 5637 was used. The 5637 cells were obtained from ATCC in September 2013, tested for mycoplasma in January 2015, and passaged 2 to 3 times between thawing and experimental use. These cells were seeded at the given concentration and allowed to adhere overnight prior to the addition of activated Tregs to the culture. The MMP2 concentration in cell culture media was determined using the MMP2 Quantikine ELISA kit (R&D Systems) according to the manufacturer's protocol. Total RNA from M2 macrophages and 5637 cells was isolated using the RNeasy mini kit (Qiagen) and converted to cDNA with iScript complementary DNA synthesis kit (Bio-Rad Laboratories). Quantitative real-time PCR was performed using qPCR SYBR select mix (Life Technologies) and analysis using the CFX 96 Real Time System (Bio-Rad Laboratories) with GAPDH as housekeeping gene. Primer sequences are indicated in Supplementary Table S3.
Data analysis
Flow cytometric data were analyzed with FlowJo X 10.0.7r2 software. Initial gates were set to exclude dead cells and doublets from subsequent analysis. For T-cell analysis, total lymphocytes were gated in forward and side scatter followed by sequential gating for CD45-, CD3-, CD4-, and CD8-positive cells. Gating example for the Treg panel of TIL-derived data is shown in Supplementary Fig. S1. FOXP3, CTLA-4, HLA-DR, and CD39-positive and/or -negative gates were set according to isotype controls.
Statistical analyses
Statistical calculations were carried out with Statistica [StatSoft, Inc. (2013), STATISTICA (data analysis software system), version 12 (www.statsoft.com)] and GraphPad Prism (Version 5.04), which was also used to construct graphs. Two-sided t test or one-way ANOVA was used to compare groups of parametric data with approximately equal variances, whereas Mann–Whitney U test or Kruskall–Wallis one-way analysis of variance with Dunn test was used for nonparametric data sets. Repeated-measures ANOVA was used where appropriate with Bonferroni or Dunnet multiple comparison's tests. The Kaplan–Meier method was used to estimate survival rates. Differences were compared using the log-rank test. Overall survival (OS) was calculated from the time of TUR-B to 17-11-01 (census date) or to the date of death. P values < 0.05 were considered significant. The impact of Treg frequency on gene expression was estimated with standardized coefficients from partial least squares (PLS) analysis and plotted against the KEGG pathway for bladder cancer using R (Supplementary Fig. S2; ref. 18).
Results
CD4+FOXP3+ T cells accumulate in the tumor
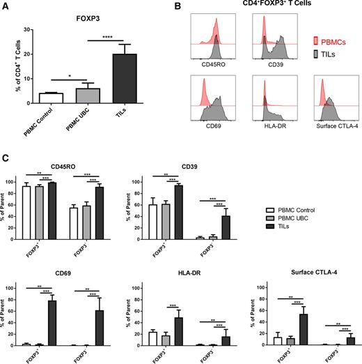
First, we examined and compared the respective T-cell populations extracted from the tumor and peripheral blood of patients undergoing transurethral resection of the bladder (TUR-B; n = 46; for patient information, see Supplementary Table S1) and used peripheral blood from healthy donors as controls (n = 11; gating strategy demonstrated in Supplementary Fig. S1A). The distribution of CD4+ and CD8+ T cells was similar in tumor and PBMCs from patients and controls (Supplementary Fig. S1B). The fraction of CD4+FOXP3+ T cells, however, was significantly increased in the TIL compartment compared with PBMCs from patients (P < 0.0001; Fig. 1A). In addition, the fraction of circulating CD4+FOXP3+ T cells was significantly increased in patients compared with controls (P < 0.05; Fig. 1A).
Tumor-infiltrating CD4+FOXP3+ T cells are highly activated and express functional Treg markers. Comparison of expression of activation, memory, and Treg effector markers in CD4+ T-cell subsets of TILs and PBMC at the time of TUR-B. A, Percentage of FOXP3 expressing CD4+ T cells at the different locations as indicated. PBMC from UBC patients (n = 20) compared with PBMC control samples from healthy blood donors (age, 51–67 years old; white bar, n = 8) and UBC TILs (n = 13), respectively, using Mann–Whitney test. B, Histogram overlays of investigated markers in CD4+FOXP3+ T cells at the different locations as indicated. Plots show representative data from one TUR-B patient. C, Percentage of the CD4+FOXP3+ and CD4+FOXP3− T-cell subsets expressing CD69, HLA-DR, CD45RO, CD39, or CTLA-4 at the different locations. PBMC control (white bar, n = 8), PBMC UBC (light gray bar, n = 19), and TILs (dark gray bar, n = 13). Significance was determined using the Kruskal–Wallis test with Dunn multiple comparisons test. Bar graphs (A and C) show median, and error bars interquartile range. *, P < 0.05; **, P < 0.01; ***, P < 0.001.
Tumor-infiltrating CD4+FOXP3+ T cells are highly activated and express functional Treg markers. Comparison of expression of activation, memory, and Treg effector markers in CD4+ T-cell subsets of TILs and PBMC at the time of TUR-B. A, Percentage of FOXP3 expressing CD4+ T cells at the different locations as indicated. PBMC from UBC patients (n = 20) compared with PBMC control samples from healthy blood donors (age, 51–67 years old; white bar, n = 8) and UBC TILs (n = 13), respectively, using Mann–Whitney test. B, Histogram overlays of investigated markers in CD4+FOXP3+ T cells at the different locations as indicated. Plots show representative data from one TUR-B patient. C, Percentage of the CD4+FOXP3+ and CD4+FOXP3− T-cell subsets expressing CD69, HLA-DR, CD45RO, CD39, or CTLA-4 at the different locations. PBMC control (white bar, n = 8), PBMC UBC (light gray bar, n = 19), and TILs (dark gray bar, n = 13). Significance was determined using the Kruskal–Wallis test with Dunn multiple comparisons test. Bar graphs (A and C) show median, and error bars interquartile range. *, P < 0.05; **, P < 0.01; ***, P < 0.001.
Tumor-infiltrating CD4+FOXP3+ T cells express functional Treg markers
As a first step to characterize the tumor-infiltrating CD4+FOXP3+ T-cell subset, we used a set of established markers of Treg memory (CD45RO), activation (HLA-DR and CD69), and effector functions (CTLA-4 and CD39; ref. 19). The fraction of activated and effector phenotype CD4+FOXP3+ T cells from tumors was increased compared with PBMCs, according to the elevated expression of CD39, surface CTLA-4, HLA-DR, CD45RO, and CD69 in these cells (Fig. 1B and C). The majority of the tumor-infiltrating CD4+FOXP3+ population was positive for all the investigated activation and effector markers and the expression (percentage of cells) of these markers was significantly increased compared with the patient PBMC counterpart (Fig. 1C). Also, the expression of all these markers except CD69 was significantly lower in the tumor-infiltrating CD4+FOXP3− T-cell subset compared with the CD4+FOXP3+ T-cell population (Supplementary Fig. S3). We stratified for non-MIBC and MIBC samples and found a similar phenotypic profile, although an increase in CD69 expression was seen on tumor-derived CD4+FOXP3+ T cells from MIBC patients (Supplementary Fig. S4). These data demonstrated that tumor-infiltrating CD4+FOXP3+ T cells possessed the phenotype of activated, functional Tregs.
Tumor-infiltrating CD4+FOXP3+ T cells display Treg functions
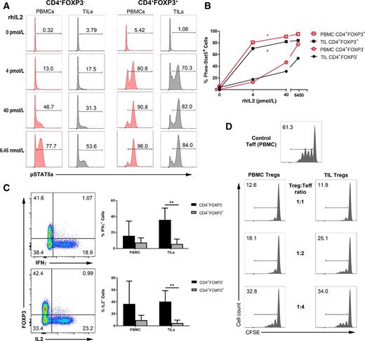
The expression of CTLA-4, CD39, CD69, HLA-DR, and CD45RO is not restricted to Tregs (Fig. 1; ref. 19). In order to further establish that tumor-infiltrating CD4+FOXP3+ T cells represent Tregs and not activated CD4+ T effector cells, we investigated known Treg functions, i.e., IL2 receptor signal transduction, absence of proinflammatory cytokine production, and suppressive capacity (20–22). First, we examined IL2-induced signal transducer and activator of transcription 5 (STAT5) phosphorylation. CD4+ T cells isolated from patient blood and tumor were stimulated with IL2 (Fig. 2A and B) prior to flow cytometric analysis of intracellular pSTAT5 expression. CD4+FOXP3+ T cells derived from tumors or patient PBMCs were significantly more responsive to IL2 stimulation compared with their FOXP3− counterparts (Fig. 2A and B). At a low dose of IL2 (4 pmol/L) tumor-infiltrating CD4+FOXP3+ T cells responded with four times more STAT5 phosphorylation compared with CD4+FOXP3− T cells (Fig. 2B).
Tumor-infiltrating CD4+FOXP3+ T cells exhibit Treg functions. Functional analysis of PBMC- versus TIL-derived CD4+FOXP3+ T cells from patients at the time of TUR-B. A, pSTAT5 phosphorylation after rhIL2 stimulation. B, pSTAT5 dose–response curves for the indicated populations. C, Intracellular flow cytometry demonstrating scarce production of IL2 and IFNγ in freshly isolated TIL-derived FOXP3+ cells of one representative patient at the time of TUR-B, dot plots gated on CD4+ cells (left). Mean cytokine expression in the investigated sites as indicated (n = 5; right). FOXP3+ and FOXP3− populations compared using paired t test. D, PBMC-derived CD4+CD25− Teff responder cells were cocultured with indicated ratios of Tregs derived from TILs or PBMCs, respectively. Responder proliferation was assessed by CFSE dilution. Flow cytometric data are representative of five (C) or two (A, B, D) independent experiments. Bar graphs indicate mean ± SD. *, P < 0.05; **, P < 0.01.
Tumor-infiltrating CD4+FOXP3+ T cells exhibit Treg functions. Functional analysis of PBMC- versus TIL-derived CD4+FOXP3+ T cells from patients at the time of TUR-B. A, pSTAT5 phosphorylation after rhIL2 stimulation. B, pSTAT5 dose–response curves for the indicated populations. C, Intracellular flow cytometry demonstrating scarce production of IL2 and IFNγ in freshly isolated TIL-derived FOXP3+ cells of one representative patient at the time of TUR-B, dot plots gated on CD4+ cells (left). Mean cytokine expression in the investigated sites as indicated (n = 5; right). FOXP3+ and FOXP3− populations compared using paired t test. D, PBMC-derived CD4+CD25− Teff responder cells were cocultured with indicated ratios of Tregs derived from TILs or PBMCs, respectively. Responder proliferation was assessed by CFSE dilution. Flow cytometric data are representative of five (C) or two (A, B, D) independent experiments. Bar graphs indicate mean ± SD. *, P < 0.05; **, P < 0.01.
Activated Tregs do not express IFNγ and IL2, cytokines known to be expressed by effector T cells (22). CD4+ T cells from patient PBMCs and TILs (n = 5) were activated with PMA and ionomycin prior to intracellular staining. CD4+FOXP3+ T cells expressing IFNγ or IL2 were scarce in both tumor- and blood-derived populations, in contrast to CD4+FOXP3− T cells, where significantly higher frequencies of IFNγ and IL2-producing cells were observed (P < 0.01; Fig. 2C).
To assess suppressive capacity, CD4+CD25+CD127− cells (FOXP3 expression >90%; Supplementary Fig. S5) were sorted from tumor and blood, and tested for their ability to inhibit the proliferation of CD4+ Teff (Fig. 2D). Sorted TIL- or PBMC-derived CD4+CD25+CD127− T cells were separately cocultured with autologous CFSE-labeled PBMC-derived CD4+CD25−CD127+ target cells. A comparison between TIL and autologous PBMC CD4+CD25+CD127− cells demonstrated that both these subsets readily suppressed target cell proliferation in a dose-dependent manner and with a similar potency (Fig. 2D). These results show that tumor-infiltrating CD4+FOXP3+ T cells acted functionally as Tregs.
CD4+FOXP3+ TILs bore Treg-specific epigenomic marks and stably expressed FOXP3
To evaluate if the tumor-infiltrating CD4+FOXP3+ subset represented a stable and committed Treg population, the methylation pattern of the FOXP3 gene was assessed. We previously showed that hypomethylation at the CpG position −77 of the FOXP3 promoter represents a Treg-specific methylation status (23), and Floess and colleagues (24) found the conserved noncoding sequence 2 (CNS2) of the FOXP3 gene to be important for a stable Treg phenotype. Therefore, sorted TIL- and PBMC-derived CD4+CD25+CD127− and CD4+CD25−CD127+ T cells from selected patients (n = 5) and one healthy donor control were analyzed by bisulfite pyrosequencing of these two regions (Fig. 3A). In general, CD4+CD25+CD127− cells from all compartments were hypomethylated in contrast to the substantial methylation seen in CD4+CD25−CD127+ T cells, and this difference was most distinct at the −77 position of the FOXP3 promoter region. Similar results were observed with regard to the methylation status of the CNS2 region in CD4+CD25−CD127+ and CD4+CD25+CD127− cells (Fig. 3A).
Tumor-infiltrating CD4+FOXP3+ T cells are epigenetically committed Tregs with stable FOXP3 expression. A, Results from bisulfite sequencing of FACS-sorted Treg and Teff cell populations. Pie charts show mean methylation percentages (black) at the indicated CpG sites of the FOXP3 promoter region (left) and the CNS2 region (right) in PBMCs and TILs. Data displayed represent mean methylation at each site of 3 to 5 patients for PBMCs and TILs from UBC patients. Methylation data from PBMC-derived populations from a healthy blood donor are displayed for comparison (PBMC control). B, Treg and Teff cell populations from one UBC patient were sorted according to their surface expression of CD4, CD25, and CD127. After sorting, cells were cultured for 14 days without stimulus other than 20 IU/mL IL2 every 3 days. FOXP3 expression in Treg (filled) and Teff cells (empty) from PBMCs (red) and UBC TILs (black) was analyzed ex vivo at day 0 (left), and at day 14 of culture (right).
Tumor-infiltrating CD4+FOXP3+ T cells are epigenetically committed Tregs with stable FOXP3 expression. A, Results from bisulfite sequencing of FACS-sorted Treg and Teff cell populations. Pie charts show mean methylation percentages (black) at the indicated CpG sites of the FOXP3 promoter region (left) and the CNS2 region (right) in PBMCs and TILs. Data displayed represent mean methylation at each site of 3 to 5 patients for PBMCs and TILs from UBC patients. Methylation data from PBMC-derived populations from a healthy blood donor are displayed for comparison (PBMC control). B, Treg and Teff cell populations from one UBC patient were sorted according to their surface expression of CD4, CD25, and CD127. After sorting, cells were cultured for 14 days without stimulus other than 20 IU/mL IL2 every 3 days. FOXP3 expression in Treg (filled) and Teff cells (empty) from PBMCs (red) and UBC TILs (black) was analyzed ex vivo at day 0 (left), and at day 14 of culture (right).
Finally, we evaluated whether these epigenetic findings were translatable to a de facto stable expression of FOXP3 in the TIL-derived population. To this end, sorted TIL- and PBMC-derived CD4+CD25+CD127− and CD4+CD25−CD127+ cells were put in separate long-term cultures with no stimulus except low-dose IL2. FOXP3 expression was analyzed at days 0 and 14. As expected, at day 0 the vast majority of the CD4+CD25+CD127− T-cell population was FOXP3+, whereas the CD4+CD25−CD127+ T cells were mainly FOXP3− in both blood and tumor (Fig. 3B). This pattern remained at day 14 of culture, and we thus conclude that TIL CD4+CD25+CD127− T cells are hypomethylated in the FOXP3 gene and stably express FOXP3 for weeks in the absence of T-cell activation, demonstrating that these cells are committed Tregs.
Tregs inhibit production of the invasion promoting factor MMP2 in the tumor microenvironment
Having concluded that TIL CD4+FOXP3+ T cells phenotypically, functionally, and epigenetically were Tregs, we sought to explain the seemingly paradoxical positive correlation between Treg infiltration and survival in UBC (2).
The invasive front is an active area of the tumor tissue where prometastatic factors and immune responses converge (25). We therefore took advantage of the TUR-B procedure, where tissue from the central part and invasive margin of the tumor are collected separately (Fig. 4A). We observed that the fraction of Tregs was significantly decreased (P < 0.05) at the invasive front compared to the central part of the tumor in patients with muscle invasive tumors (T2–T4), whereas this was not the case for non–muscle-invasive tumors (T1 and Ta; Fig. 4B). When non-MIBC patients were further stratified into T1 and Ta stages, we observed a tendency for the invasive front to contain a lower frequency of Tregs in patients with T1 stage tumors (Supplementary Fig. S6A). This tendency was not observed for the corresponding Treg frequency in the center of the tumor.
Tumor-infiltrating Tregs regulate MMP2. A, Schematic illustration of a UBC tumor. During the TUR-B, tumor tissue samples were collected separately from the central part (CP) and invasive front (IF)/base of the tumor respectively. B, Flow cytometric data of TILs from the CP and IF reveals that CD4+ T cells from the IF of muscle-invasive bladder cancer (MIBC) have significantly lower FOXP3+ % than CD4+ T cells derived from CP or IF of non-MIBC tumors (n = 7 and 8 for superficial tumors CP and IF respectively, and correspondingly n = 8 and 4 for invasive tumors). CP were compared with IF samples using paired t test. Superficial tumor samples were compared with invasive using two-sided unpaired t test. Bars indicate mean (±SD). C, Kaplan–Meier analysis of patient survival after stratification according to Treg frequency at the IF. Low Treg frequency was defined as ≤median and high Treg frequency as >median. D, Correlation of MMP2 expression in tumor samples (both CP and IF) to FOXP3 % of CD4+ T cells in TILs (top) using linear regression analysis. Correlation of the difference in MMP2 expression between the CP and IF of the tumor and the difference in FOXP3 % of CD4+ T cells in TILs (bottom), n = 8. E, Immunohistochemistry of UBC tumor depicting MMP2 expression in brown/red and FOXP3 in blue. F–K, Treg-mediated suppression of MMP2 production in M2 macrophages (E–G) and the invasive bladder cancer cell line 5637 (I–K). Graphs illustrate MMP2 concentration in cell culture medium (F and I), dose-dependent change in MMP2 concentration in the cell culture medium (F and I) and relative decrease of MMP2 mRNA in the target population (H and K). Statistical methods used were repeated measures ANOVA (F), nonlinear regression analysis (G, H, K), unpaired two-tailed t test (I), and linear regression analysis (J). Representative data from one out of two independent experiments are shown (F–K). *, P < 0.05; **, P < 0.01; ***, P < 0.001.
Tumor-infiltrating Tregs regulate MMP2. A, Schematic illustration of a UBC tumor. During the TUR-B, tumor tissue samples were collected separately from the central part (CP) and invasive front (IF)/base of the tumor respectively. B, Flow cytometric data of TILs from the CP and IF reveals that CD4+ T cells from the IF of muscle-invasive bladder cancer (MIBC) have significantly lower FOXP3+ % than CD4+ T cells derived from CP or IF of non-MIBC tumors (n = 7 and 8 for superficial tumors CP and IF respectively, and correspondingly n = 8 and 4 for invasive tumors). CP were compared with IF samples using paired t test. Superficial tumor samples were compared with invasive using two-sided unpaired t test. Bars indicate mean (±SD). C, Kaplan–Meier analysis of patient survival after stratification according to Treg frequency at the IF. Low Treg frequency was defined as ≤median and high Treg frequency as >median. D, Correlation of MMP2 expression in tumor samples (both CP and IF) to FOXP3 % of CD4+ T cells in TILs (top) using linear regression analysis. Correlation of the difference in MMP2 expression between the CP and IF of the tumor and the difference in FOXP3 % of CD4+ T cells in TILs (bottom), n = 8. E, Immunohistochemistry of UBC tumor depicting MMP2 expression in brown/red and FOXP3 in blue. F–K, Treg-mediated suppression of MMP2 production in M2 macrophages (E–G) and the invasive bladder cancer cell line 5637 (I–K). Graphs illustrate MMP2 concentration in cell culture medium (F and I), dose-dependent change in MMP2 concentration in the cell culture medium (F and I) and relative decrease of MMP2 mRNA in the target population (H and K). Statistical methods used were repeated measures ANOVA (F), nonlinear regression analysis (G, H, K), unpaired two-tailed t test (I), and linear regression analysis (J). Representative data from one out of two independent experiments are shown (F–K). *, P < 0.05; **, P < 0.01; ***, P < 0.001.
These findings prompted us to investigate how the Treg frequency at the invasive front and in the tumor center correlated to survival. Patients were stratified into a low and a high Treg frequency group defined as ≤median and >median, respectively. The patients with low Treg frequency at the invasive front had a significantly worse survival compared with the group with high Treg frequency (P = 0.0191; Fig. 4C). However, Treg frequency within the tumor center did not correlate significantly to survival (Supplementary Fig. S6b). Together, these findings provide evidence of a beneficial prognostic effect of Tregs at the invasive front of bladder tumors. In addition, the data imply a mechanistic role of Tregs as inhibitors of tumor invasion.
To investigate this, we examined the transcriptome of tumor samples from these locations in 8 patients with UBC in conjunction with flow cytometric data on Treg frequency. Standardized coefficients for Treg influence on individual gene expression were calculated using PLS analysis and plotted against the UBC KEGG pathway (Supplementary Fig. S2). We focused on factors known to be involved in inflammation-driven tumor invasion, such as matrix MMPs (12). Of note, MMP2 fell out as one of the genes most influenced by Tregs in the KEGG pathway. MMP2 was also the MMP, out of all MMPs frequently described in the cancer setting (26), with the highest expression at the invasive front (Supplementary Fig. S6). This observation corroborated several previously published independent datasets from patients with UBC that identified MMP2 as an important factor for invasiveness, as ONCOMINE analysis of the data demonstrated highly significant upregulation (range of P values 3.17 × 10−10 to 4.59 × 10−5) of MMP2 in infiltrating, compared with superficial, UBC tumors (27–29). In our dataset, a significant correlation between the change in FOXP3 percentage in CD4+ T cells in TILs and in MMP2 expression between the CP and IF of tumors was also observed (Fig. 4C).
Tregs regulate MMP2 expression in vitro
Both TAMs and tumor cells express MMP2 (11), a pattern confirmed by immunohistochemical staining of UBC sections, where positive staining for MMP2 was observed both in tumor and stromal cells. FOXP3+ TILs were also observed in costaining with MMP2, but these cells did not localize to areas with high MMP2 expression (Fig. 4D). To evaluate if Tregs regulate MMP2 expression, we used sorted Tregs from healthy blood donors in coculture with either autologous monocyte derived M2 macrophages or the invasive UBC cell line 5637. A significant, dose-dependent Treg-mediated downregulation of MMP2 protein and mRNA expression was observed in both macrophages and the 5637 UBC cells (Fig. 4E–J).
Discussion
To explain the seemingly paradoxical association of Tregs with increased survival in patients with UBC (2), we started with the notion that activated human T cells express FOXP3 transiently (30). Hence, the observed FOXP3 expression was hypothesized to be part of effector T-cell activation in the tumor. However, after careful characterization of the tumor-infiltrating CD4+FOXP3+ T-cell population, this hypothesis was disproven as we confirmed these cells to be phenotypically, functionally, and epigenetically committed Tregs. We also identified Treg-mediated inhibition of the proinvasive factor MMP2 in the tumor microenvironment as a functional link to the previously reported positive correlation between tumor-infiltrating Tregs and increased survival in UBC (2).
Tregs are generally identified by a combination of surface markers together with the transcription factor FOXP3 (31). Here, we confirm the increased frequency of FOXP3+ CD4+ T cells in peripheral blood of patients with UBC reported previously (32). Our finding that FOXP3+ CD4+ T cells substantially accumulated in the tumor bed and accounted for over 20% of the CD4+ T-cell population was also in line with the work of others (32, 33).
CD39 and CTLA-4 are key molecules for Treg-mediated suppression in the physiologic setting (19) and suggested to be essential for Treg function in cancers (34). We demonstrated that the fraction of cells expressing these functional markers on the cell surface, as well as the activation marker HLA-DR, was strikingly higher in the tumor-infiltrating CD4+FOXP3+ T-cell subset compared with peripheral blood. The phenotypic analysis thus implies suppressive function at the tumor site. Our findings are consistent with studies of head and neck cancer that report on similar frequencies of CD39 and CTLA-4 expression in tumor-infiltrating CD4+FOXP3+ T cells (35, 36). Upon activation all T cells generally increase expression of CD39 and CTLA-4 (37, 38). In agreement, the expression of these markers in the tumor-infiltrating CD4+FOXP3− T-cell subset reflects the expression of the other activation marker HLA-DR. Overall, the majority of all investigated TIL subsets were activated and antigen experienced as reflected by the expression of the very early activation marker CD69 and CD45RO, respectively.
Tregs and CD4+ Teff cells have different thresholds for IL2-induced STAT5 phosphorylation (20). This has been attributed to higher expression of the IL2R α-chain (CD25) and Treg-specific intracellular IL2R signaling (21). We show that IL2-induced signaling in tumor-resident CD4+FOXP3+ T cells mirrors that of CD4+FOXP3+ Tregs in peripheral blood.
Functional Treg attributes, such as suppressive capacity in vitro and lack of proinflammatory cytokine production, are considered key to validation of Treg populations (39). We show that tumor-infiltrating CD4+FOXP3+ T cells did not produce IL2 or IFNγ upon stimulation, and readily suppressed autologous CD4+ Teff cells, confirming that tumor-infiltrating CD4+FOXP3+ T cells act functionally as Tregs. Similar functional findings are reported for other solid tumors, including melanoma and ovarian cancer (40, 41).
The Treg-specific epigenome is indispensable for Treg stability and defined by hypomethylation of different regions in key genes or their enhancers (reviewed in ref. 42). Our epigenetic findings combined with the demonstration that tumor-infiltrating CD4+FOXP3+ cells maintain a steady FOXP3 expression for weeks ex vivo, provide experimental evidence that these cells are stably committed to the Treg lineage.
From our characterization we thus conclude that tumor-infiltrating CD4+FOXP3+ T cells phenotypically, functionally, and epigenetically are Tregs and not activated T cells with a transient FOXP3 expression. As a direct consequence of this conclusion, the observed paradox in which increased Treg frequency correlates to better survival in UBC remained (2). In addition to UBC, a positive correlation of Treg infiltration to prognosis has been reported for other tumors characterized by extensive inflammatory infiltrates, such as colon, breast, and head and neck cancers (3–5). In light of this, the paradigm of Tregs as unequivocal blockers of antitumor immunity has begun to erode. We observed that tissue from the invasive front of muscle-invasive tumors contained lower Treg frequencies than samples from the central part of the tumor or from noninvasive counterparts. Transcriptome array analysis revealed an inverse correlation between Treg frequency and expression of the invasion-associated factor MMP2.
As a pivotal component of metastatic progression, MMP overexpression is associated with poor prognosis for the majority of cancers (11). In bladder cancer, in particular, high MMP2 expression is strongly linked to decreased survival (43) and MMP2 overexpression specifically at the invasive front correlated to higher tumor grade. Moreover, the activated form of MMP2 is higher in invasive than in noninvasive bladder tumors (15). We observed the greatest variation of MMP2 expression at the invasive front, and MMPs modulate the extracellular matrix and contribute to neoangiogenesis and cell mobility at this location (44). Bornschein and colleagues reported on similar findings of a specific increase of MMP2 levels at the invasive front of gastric cancers, whereas MMP9 and MMP7 did not display such patterns (45).
MMPs can be produced by both tumor cells and the surrounding stroma (46, 47). In immunohistochemical stains of UBC tumor tissue, we observed mild to moderate staining of tumor cells, whereas infiltrating cells in the tumor stroma stained strongly positive for MMP2, in line with previous work (15). MMP expression by myeloid cells has been linked to both chronic inflammation at the tumor site and tumor invasion (11). Depletion of macrophages in a mouse tumor model repressed late-stage tumor progression and metastasis, but not the development of primary tumors (48). We demonstrated that Tregs are capable of suppressing MMP2 production in M2 macrophages, as well as in an invasive bladder cancer cell line, in vitro, suggesting that Tregs regulate MMP2 expression in both macrophages and tumor cells, respectively. This is consistent with data from studies of cardiovascular disease, where Tregs also regulate MMP2 production in target cells (49, 50).
Under certain circumstances, Tregs may suppress ERK 1/2 and NF-κB signaling in target cells (51). Meng and colleagues (49) suggest Treg interference with this pathway as a mechanistic basis for Treg-mediated suppression of MMP2 in human aortic smooth muscle cells. They further suggest that this interference is mediated through both cell–cell contact and through the action of IL10 and TGFβ. Activation of the ERK 1/2 and NF-κB pathway can upregulate MMP2 in both macrophages and tumor cells (52, 53) and disrupting the NF-κB/MMP2 axis inhibits the invasive capacity of non–small cell lung cancer cells (54). The regulation of MMP2 expression is complex and, to some degree, seems to vary across cell types. However, it is tempting to speculate that Tregs downregulate MMP2 in both macrophages and UBC cells through interfering with the ERK 1/2 and NF-κB pathway in these cells, likely via IL10 and TGFβ, known effector substances of Tregs. Future studies could address if this signaling interference is mediated by cell contact–dependent or contact-independent mechanisms, such as the production of pericellular adenosine or cytokines.
Although our in vivo data demonstrate a significant correlation between Treg frequency and MMP2 expression, evidence of the causal relationship is limited to in vitro data. This is due to the natural experimental limitations that follow the study of the complex human tumor-immune cross-talk. However, our in vivo data were repeatedly validated in vitro, confirming Treg-mediated regulation of MMP2 in both macrophages and UBC cells. Our sample size of 46 ultimately included patients naturally affects the generalizability of our results. However, the study focus was to assess the immunologic response in each patient in detail using multiple methods, thus providing a better understanding of the underlying biological mechanisms. Because we combined multiple readouts for each patient, our approach offers a biologically relevant data set that provides an in-depth view of the intra- and interpatient variance.
We found a significant survival benefit of Tregs at the invasive front, supporting the notion that Tregs may have a positive prognostic influence on survival in UBC. In addition, in a preliminary analysis of clinical follow-up data, we noted that responders to neoadjuvant chemotherapy displayed higher frequencies of tumor-infiltrating Tregs, compared with nonresponders.
We thus propose a model where Tregs at the invasive front of developing tumors can act as a break on cancer progression/invasion, mediated at least in part through local regulation of the proinvasive factor MMP2. This insight helps to explain how the immune system interacts with the tumor in settings where the inflammatory context itself is fueling tumor growth. Coupling such mechanistic understanding to survival data will enable the identification of tumor footprints that better predict prognosis. This concept of Treg-mediated modulation of tumor-promoting inflammation opens up for future targeting of this axis in cancer therapy. Furthermore, the dual nature of Tregs in cancer is important to take into account in the design of upcoming immunotherapeutic regimes.
Disclosure of Potential Conflicts of Interest
No potential conflicts of interest were disclosed.
Authors' Contributions
Conception and design: M.E. Winerdal, D. Krantz, M. Winerdal, P. Marits, O. Winqvist
Development of methodology: M.E. Winerdal, D. Krantz, A.A. Zirakzadeh, L. Linton, M. Winerdal
Acquisition of data (provided animals, acquired and managed patients, provided facilities, etc.): M.E. Winerdal, D. Krantz, C.A. Hartana, A.A. Zirakzadeh, L. Linton, E.A. Bergman, R. Rosenblatt, F. Alamdari, J. Hansson, B. Holmström, M. Johansson, A. Sherif
Analysis and interpretation of data (e.g., statistical analysis, biostatistics, computational analysis): M.E. Winerdal, D. Krantz, M. Winerdal, P. Marits, O. Winqvist
Writing, review, and/or revision of the manuscript: M.E. Winerdal, D. Krantz, M. Winerdal, P. Marits, A. Sherif, O. Winqvist
Administrative, technical, or material support (i.e., reporting or organizing data, constructing databases): M.E. Winerdal, D. Krantz, A. Sherif
Study supervision: J. Hansson, A. Sherif, O. Winqvist
Acknowledgments
This work was supported by Vetenskapsrådet (to O. Winqvist), The Swedish Cancer Society (to O. Winqvist), IMTAC (to O. Winqvist), Mertz Foundation (to O. Winqvist), the Swedish Research Council funding for clinical research in medicine (ALF) in Västerbotten, VLL (to A. Sherif), The Cancer Research Foundation in Norrland (to A. Sherif), Lion's Cancer Research Foundation (to A. Sherif), and The Uppsala-Örebro Regional Research Council RFR-313841 (to B. Holmström).
The authors would like to acknowledge the dedicated contributions of our late colleague, Dr. Alexander Sidiki, to this work. Research nurses Britt-Inger Dahlin and Kerstin Almroth (Department of Surgical and Perioperative Sciences, Urology and Andrology, Umea University) were of great assistance in the work.
The costs of publication of this article were defrayed in part by the payment of page charges. This article must therefore be hereby marked advertisement in accordance with 18 U.S.C. Section 1734 solely to indicate this fact.



