Abstract
T cells genetically modified with a CD19 chimeric antigen receptor (CD19CAR) are remarkably effective against B-cell malignancies in clinical trials. However, major concerns remain regarding toxicities, such as hypogammaglobulinemia, due to B-cell aplasia or severe cytokine release syndrome after overactivation of CAR T cells. To resolve these adverse events, we aimed to develop an inducible CAR system by using a tetracycline regulation system that would be activated only in the presence of doxycycline (Dox). In this study, the second-generation CD19CAR was fused into the third-generation Tet-On vector (Tet-CD19CAR) and was retrovirally transduced into primary CD8+ T cells. Tet-CD19CAR T cells were successfully generated and had minimal background CD19CAR expression without Dox. Tet-CD19CAR T cells in the presence of Dox were equivalently cytotoxic against CD19+ cell lines and had equivalent cytokine production and proliferation upon CD19 stimulation, compared with conventional CD19CAR T cells. The Dox(+) Tet-CD19CAR T cells also had significant antitumor activity in a xenograft model. However, without Dox, Tet-CD19CAR T cells lost CAR expression and CAR T-cell functions in vitro and in vivo, clearly segregating the “On” and “Off” status of Tet-CD19CAR cells by Dox administration. In addition to suicide-gene technology, controlling the expression and the functions of CAR with an inducible vector is a potential solution for CAR T-cell therapy–related toxicities, and may improve the safety profile of CAR T-cell therapy. This strategy might also open the way to treat other malignancies in combination with other CAR or TCR gene–modified T cells. Cancer Immunol Res; 4(8); 658–68. ©2016 AACR.
See related Spotlight by June, p. 643.
Introduction
T cells genetically modified with a CD19-chimeric antigen receptor (CD19CAR) have emerged as a new therapy with astonishing treatment outcomes for relapsed or refractory B-cell malignancies, such as acute lymphoblastic leukemia (ALL; refs. 1–4), non-Hodgkin lymphoma (5, 6), and chronic lymphocytic lymphoma (CLL; ref. 7). Previously published preclinical studies or clinical trials strongly suggest the possibility that this novel technology may also be applicable to patients with other types of hematologic malignancies such as myeloid leukemia (8), multiple myeloma (9), or certain other types of solid tumors (10–12). However, because almost no antigens are truly tumor specific, it is necessary to prepare for some degree of adverse events related to CAR T-cell therapy. Upon engagement with target antigen, CAR T cells become activated and proliferate until the antigen-bearing cells are eliminated. Although such powerful CAR T-cell activity is the desired response, if the target antigen is expressed on normal tissues, even in low amounts, severe adverse events could occur. This activity has been described as the “on-target/off-tumor” effect. Indeed, CAR T-cell therapy targeting ERBB2 and CAIX reportedly has involved lethal toxic accidents in clinical trials that were due to cytokine release syndrome triggered by the off-target recognition of low amounts of antigen (13–17). Clinical trials of CD19CAR T-cell therapy also revealed toxicities such as hypogammaglobulinemia, due to B-cell aplasia (18).
To address such problems, suicide gene systems have been developed, and clinical application of suicide gene technology such as herpes simplex virus-1/thymidine kinase (HSV/TK; refs. 19–21) or inducible caspase-9 (iCasp9; refs. 22, 23) could improve the safety profile of engineered T-cell therapy. In particular, iCasp9-transduced T cells showed effective CD20-specific cytotoxicity as well as efficient apoptotic removal of transduced T cells both in vitro and in vivo by administration of the homodimer agent AP1903 (24). The iCasp9 safety switch has attracted much attention and has now been incorporated into CD30CAR T-cell (Clinical Trials.gov Identifiers NCT02274584) and mesothelin CAR T-cell (NCT02414269) clinical trials. Although such suicide gene systems have proved to be effective for elimination of gene-modified T cells, the switching-on of the suicide gene leads to immediate induction of apoptosis in most of the gene-modified T cells, which may result in disease progression after elimination of these T cells. It is therefore desirable to develop a system that can control transgene expression of genes such as CAR and the T-cell receptor at will.
The tetracycline (Tet)-On system is an inducible gene expression system for mammalian cells, in which the reverse Tet transactivator (rtTA) fusion protein (25–27), which is composed of the doxycycline-binding Tet-repressor mutant protein and the C-terminal activator domain from the herpes simplex virus VP16 protein, was engineered to control gene expression with doxycycline (Dox). In the presence of Dox, rtTA activates the minimal promoters that are fused downstream of an array of seven repeated Tet-operator sequences (28). Until recently, all Tet-On systems had required two separate vectors, one to introduce rtTA and another with the inducible promoter to control the gene of interest. However, a one-vector system has recently been developed (29), which has enabled transduction of a gene of interest into primary immune cells. By utilizing this one-vector system, we tested whether it was possible to control CAR expression and functions using the Tet-On inducible system. We used CD19CAR as the transgene model because CD19CAR T cells have shown clear antitumor efficacy.
In the present study, we aimed to develop not only safe but also efficient T-cell therapy by using the Tet-On inducible gene system. We describe herein our use of inducible CD19CAR with the Tet-On 3G inducible vector (Tet-CD19CAR), which has low background expression and an equivalent functional profile to that of the original-CD19CAR (CD19CAR-OR).
Materials and Methods
Human subjects
The research protocols of this study were approved by the Institutional Review Board of Nagoya University Graduate School of Medicine. Peripheral blood mononuclear cells (PBMC) were obtained from healthy volunteer donors after written informed consent and were obtained from each donor in accordance with the Declaration of Helsinki.
Retroviral vector construction
The CD19-binding scFv domain was constructed based on the reported sequences of the mAb to CD19 (30, 31). Heavy-chain and light-chain variable region segments were linked with an 18-aa linker. scFv was then fused to a human IgG4 hinge, a CD3ζ chain, a CD28 costimulatory domain, and a truncated version of the epidermal growth factor receptor (tEGFR) that lacked epidermal growth factor binding and intracellular signaling domains downstream of the self-cleaving T2A sequence (32–36). By inserting the T2A sequence between CD19CAR and tEGFR, the two proteins were coexpressed at equimolar levels from a single transcript. Cell-surface tEGFR was detected using the biotinylated Erbitux mAb to EGFR (Bristol-Myers Squibb), and surface Fc was stained by goat antibody to human IgG Fc (Invitrogen). The pRetroX-TetOne 3G vector (Takara Bio Inc.) was first digested with EcoRI. The CD19CAR-tEGFR insert was then fused into the pRetroX-TetOne 3G vector in reverse orientation at the marked EcoRI site, as shown in the sequence in Supplementary Fig. S1. The Tet-CD19CAR-encoding retrovirus was produced using the Phoenix-Ampho system (Orbigen). Finally, single-cell cloning was performed to clone the virus-packaging cell that most efficiently produced the retrovirus.
Cell lines
The SUP-T1 tumor cell line was obtained from the American Type Culture Collection in 2013. K562, Raji, and SU-DHL6 cell lines were maintained in our laboratory. These cell lines were tested for surface phenotype by flow cytometry to confirm their compatibility with reported phenotype as an authentication assay. All cell lines were cultured in RPMI 1640 medium containing 10% FBS, 0.8 mmol/L l-glutamine, and 1% penicillin–streptomycin. Dr. Michael C. Jensen (Seattle Children's Research Institute, Seattle, WA) kindly provided the lentivirus vector encoding green fluorescent protein (GFP)-firefly luciferase (ffluc). Raji-ffluc were derived by lentiviral transduction with the GFP-ffluc gene and were then sorted for expression of GFP. CD19-transduced K562 (CD19-K562) cells were generated by retroviral transduction with the truncated CD19 molecule as described elsewhere (31).
Generation, expansion, and selection of Tet-CD19CAR–transduced T cells
The PBMCs of a normal donor were isolated by centrifugation of whole blood using Ficoll-Paque (GE Healthcare). CD8+ lymphocytes were then purified with immunomagnetic beads (Miltenyi Biotec), activated with anti-CD3/CD28 beads (Invitrogen), and transduced on days 3 and 4 after activation with a recombinant human fibronectin fragment (RetroNectin, Takara Bio Inc.) by centrifugation at 950 ×g for 45 minutes at 32 °C together with the retroviral supernatant. T cells were expanded in RPMI 1640 medium containing 10% Tet system–approved fetal bovine serum (Takara Bio), 0.8 mmol/L l-glutamine, 1% penicillin–streptomycin, and 0.5 mmol/L 2-mercaptoethanol that was supplemented with recombinant human IL2 to a final concentration of 50 IU/mL. Twenty-four hours before selection of CAR-positive cells, 100 ng/mL of Dox was added, and CAR-positive cells were selected using biotin-conjugated anti-EGFR mAb and streptavidin beads (Miltenyi Biotec). After the EGFR selection step, the transduced T cells were expanded with anti-CD3/CD28 beads (second stimulation) that were supplemented with IL2 (50 IU/mL). These manufactured T cells were used for further downstream experiments on day 15. To assess the potential influence of Tet-CD19CAR T cells toward normal B cells, CD19+ cells were isolated from the PBMCs of healthy subjects by using immunomagnetic beads (Miltenyi Biotec).
Flow cytometry
All samples were analyzed using flow cytometry with the FACS Aria (BD Biosciences) instrument, and data were analyzed using FlowJo software (Tree Star). Biotinylated Erbitux and streptavidin–PE were used to identify T cells that expressed the tEGFR (33).
51Cr release and coculture assays
For the [51Cr] release assay, target cells such as K562, CD19-K562, Raji, or SU-DHL6 cells were labeled for 2 hours with [51Cr], washed twice, dispensed at a concentration of 2 × 103 cells per well into triplicate cultures in 96-well round-bottom plates, and incubated for 4 hours at 37°C with T cells at various effector-to-target (E:T) ratios. The percentage of specific lysis was calculated using a standard formula [(experimental − spontaneous release)/(maximum load − spontaneous release) × 100 (%)] and is expressed as the mean of triplicate samples. For the coculture assay, target cells were labeled with 0.1 μmol/L carboxyfluorescein succinimidyl ester (CFSE, Invitrogen), plated with CAR T cells at a ratio of 1:1 without IL2, and the percentages of T cells and target cells within the live cell gates were assessed.
CAR T-cell proliferation assay
Tet-CD19CAR T cells or CD19CAR-OR T cells were stimulated with either γ-irradiated K562 or γ-irradiated CD19-K562 cells at a 1:1 ratio without IL2 supplementation. The numbers of CAR T cells were counted 72, 96, and 120 hours after stimulation.
Intracellular cytokine staining and cytokine secretion assay
Tet-CD19CAR T cells or CD19CAR-OR T cells and K562, CD19-K562, Raji, or SU-DHL6 cells were mixed at a 1:1 ratio in the presence of brefeldin A (Sigma-Aldrich) and were then fixed and permeabilized with Cell Fixation/Permeabilization Kits (BD Biosciences) for intracellular cytokine assays. After fixation, the T cells were stained with mAbs to IFNγ and CD8-allophycocyanin (BD Biosciences) and were analyzed using flow cytometry. Additionally, the concentrations of IFNγ, TNFα, and IL2 in the supernatant were measured using ELISA (BD Biosciences) after a 16-hour incubation.
Xenograft model of a CD19-positive tumor and bioluminescent imaging
The murine experimental procedures were approved by the Institutional Animal Care and Use Committee of Nagoya University Graduate School of Medicine. Six- to 8-week-old NOD/Shi scid IL2Rγ knockout (NOG) mice were inoculated with 0.5 × 106 Raji-ffluc cells by intravenous (i.v.) injection. Seven days later, the mice were i.v. injected with 5 × 106 untransduced CD8+, Tet-CD19CAR, or CD19CAR-OR T cells. For luminescence-based measurement of tumor growth, animals were injected intraperitoneally with 10 μL/g body weight of 15 mg/mL firefly D-luciferin in PBS. Tumor progression was monitored using the IVIS Spectrum System (Caliper Life Science) on days 7, 14, 21, 28, and 35 after inoculation of the Raji-ffluc cells.
Statistical analysis
Differences between results were evaluated by a one-way or two-way ANOVA analysis and the Bonferroni test, where appropriate. Differences were considered statistically significant when P < 0.05. Statistical analysis was performed using GraphPad Prism Version 5 software. Survival curves were constructed using the Kaplan–Meier method, and statistical analyses of survival were performed using log-rank tests.
Results
Design and development of the Tet-CD19CAR retroviral vector
To develop inducible CD19CAR T cells, the all-in-one, third-generation (3G) tetracycline-inducible vector (29) was selected as the backbone vector. Construction of this inducible Tet-On CD19CAR vector is outlined in Fig. 1A. The Tet-On 3G protein (37), which is an advanced form of the Tet-On Advanced transactivator protein, is transcribed by a human PGK promoter. The transcribed Tet-On 3G protein binds to a 3G tetracycline response element promoter (PTRE3G; ref. 28) in the presence of Dox, and activates transcription of the downstream gene. To reduce background transcription in the absence of induction, the target gene (CD19CAR-T2A-tEGFR gene) was inserted into the vector in the 3′ to 5′ direction. A Tet-On CD19CAR plasmid vector was prepared in the above manner and introduced into cells of the Phoenix-Ampho retrovirus packaging cell line. The resulting culture supernatant was collected in order to obtain the retroviral vector.
Construction of the Tet-CD19CAR vector and surface CAR expression of Tet-CD19CAR–transduced SUP-T1 cells. A, schematic representation of the Tet-CD19CAR construct. CD19CAR consisted of anti-CD19 scFv linked to CD3ζ, a CD28 costimulatory domain, and a truncated EGFR (tEGFR), which was used as a transduction or selection marker, via the T2A sequence. The Tet-On 3G transactivator is oriented in the forward direction downstream of the human phosphoglycerate kinase 1 promoter (p-hPGK), and CD19CAR is transcribed in the reverse orientation under the pTRE3G promoter, which contains the Tet-response element. LTR, long terminal repeat; WPRE, Woodchuck Hepatitis Virus Posttranscriptional Regulatory Element. B, SUP-T1 cells were transduced with the Tet-CD19CAR–encoding retroviral supernatant. tEGFR+ cells were then purified using flow cytometry with a cell sorter. C, after sorting, the tEGFR was stained with biotinylated erbitux, used as a transduction marker (left), and surface CD19CAR was stained with an anti-Fc Ab in the presence (solid line) or absence (dashed line) of Dox. Gray histograms show staining of unmodified SUP-T1 cells (B and C).
Construction of the Tet-CD19CAR vector and surface CAR expression of Tet-CD19CAR–transduced SUP-T1 cells. A, schematic representation of the Tet-CD19CAR construct. CD19CAR consisted of anti-CD19 scFv linked to CD3ζ, a CD28 costimulatory domain, and a truncated EGFR (tEGFR), which was used as a transduction or selection marker, via the T2A sequence. The Tet-On 3G transactivator is oriented in the forward direction downstream of the human phosphoglycerate kinase 1 promoter (p-hPGK), and CD19CAR is transcribed in the reverse orientation under the pTRE3G promoter, which contains the Tet-response element. LTR, long terminal repeat; WPRE, Woodchuck Hepatitis Virus Posttranscriptional Regulatory Element. B, SUP-T1 cells were transduced with the Tet-CD19CAR–encoding retroviral supernatant. tEGFR+ cells were then purified using flow cytometry with a cell sorter. C, after sorting, the tEGFR was stained with biotinylated erbitux, used as a transduction marker (left), and surface CD19CAR was stained with an anti-Fc Ab in the presence (solid line) or absence (dashed line) of Dox. Gray histograms show staining of unmodified SUP-T1 cells (B and C).
Transduction of the Tet-CD19CAR gene
To determine whether Tet-CD19CAR gene introduction by the prepared retroviral vector and its induced expression by Dox administration were possible, the Tet-CD19CAR gene was transduced into the SUP-T1 (38) human T-cell leukemia tumor cell line. Flow cytometric analysis confirmed tEGFR expression after the gene transduction, and the positive fraction was sorted to obtain tEGFR+ cells at >95% purity (Fig. 1B). Tet-CD19CAR+ SUP-T1 cells were positive for both tEGFR and Fc in the presence of Dox, which showed that Tet-CD19CAR could be induced by the addition of Dox (Fig. 1C). However, Tet-CD19CAR+ SUP-T1 cells apparently exhibited higher surface expression of Fc and the tEGFR without Dox compared with that of the untransduced control (Fig. 1C, dashed lines and gray histograms, respectively).
Effect of Dox concentration on CAR expression dynamics
Tet-CD19CAR+ SUP-T1 cells were further analyzed to determine the Dox concentration required for induction of CAR expression. Flow cytometric analysis of both EGFR and Fc staining demonstrated that administration of Dox at a concentration of 100 ng/mL or more was sufficient to obtain maximal CAR expression (Fig. 2A and B). CAR expression kinetics at initiation and discontinuation of Dox administration to Tet-CD19CAR+ SUP-T1 cells were then examined. Flow cytometric measurements using both antibodies indicated that CAR expression peaked at 12 hours after Dox administration (Fig. 2C) and reached background-level 24 hours after Dox removal from the culture medium (Fig. 2D).
Dox titration and kinetic analyses of CD19CAR expression upon Dox administration and discontinuation. A and B, Dox titration. The indicated concentrations of Dox were added to the medium of Tet-CD19CAR+ SUP-T1 cells, following which the SUP-T1 cells were stained with biotinylated erbitux (A) and the anti-Fc Ab (B) and analyzed using flow cytometry to determine cell-surface tEGFR and CD19CAR expression, respectively. C and D, kinetic analyses of CD19CAR expression upon Dox administration (C) and discontinuation (D). For C, 100 ng/mL of Dox was added to the medium of Tet-CD19CAR+ SUP-T1 cells and expression of the tEGFR, which reflects CAR expression, was then analyzed at various subsequent time points using flow cytometry. For D, 100 ng/mL of Dox was added to the medium of Tet-CD19CAR+ SUP-T1 cells for 16 hours. The medium containing Dox was then washed out, and disappearance of CAR from the cell surface was then analyzed at various subsequent time points by analysis of expression of the tEGFR as in C. The means ± SD of three independent experiments are shown (A–D).
Dox titration and kinetic analyses of CD19CAR expression upon Dox administration and discontinuation. A and B, Dox titration. The indicated concentrations of Dox were added to the medium of Tet-CD19CAR+ SUP-T1 cells, following which the SUP-T1 cells were stained with biotinylated erbitux (A) and the anti-Fc Ab (B) and analyzed using flow cytometry to determine cell-surface tEGFR and CD19CAR expression, respectively. C and D, kinetic analyses of CD19CAR expression upon Dox administration (C) and discontinuation (D). For C, 100 ng/mL of Dox was added to the medium of Tet-CD19CAR+ SUP-T1 cells and expression of the tEGFR, which reflects CAR expression, was then analyzed at various subsequent time points using flow cytometry. For D, 100 ng/mL of Dox was added to the medium of Tet-CD19CAR+ SUP-T1 cells for 16 hours. The medium containing Dox was then washed out, and disappearance of CAR from the cell surface was then analyzed at various subsequent time points by analysis of expression of the tEGFR as in C. The means ± SD of three independent experiments are shown (A–D).
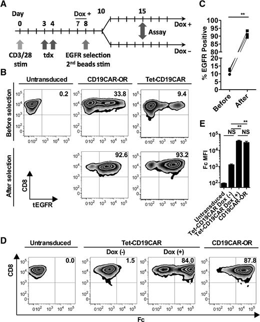
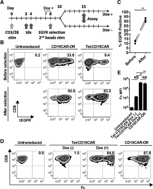
Generation and purification of Tet-CD19CAR–transduced T cells
To investigate whether Tet-CD19CAR T-cell function could be controlled by switching Dox on and off, we transduced primary T lymphocytes from PBMCs obtained from healthy donors. As described in Materials and Methods, the transduced and untransduced CD8+ lymphocytes were prepared. After day 11, the culture was divided into a Dox(+) group and a Dox(−) group, and the cells were harvested on day 15 for various functional assays (Fig. 3A). Although the transduction efficiency of Tet-CD19CAR was only approximately 5% to 10%, following a tEGFR purification process a purity of more than 90% of tEGFR+ cells was obtained for both CD19CAR-OR and Tet-CD19CAR T cells (Fig. 3B and C). After an additional course of expansion culture, both CD19CAR-OR and Dox(+) Tet-CD19CAR T cells had maintained a purity of more than 80%, whereas Dox(−) Tet-CD19CAR T cells were almost completely negative for CD19CAR expression (Fig. 3D). Dox(−) Tet-CD19CAR T cells were “leaky” in their expression of CAR, compared with untransduced T cells as well as with Tet-CD19CAR+ SUP-T1 cells [Fc-mean fluorescence intensity (MFI; mean ± SEM); untransduced, 89 ± 8; Dox(−), 1,706 ± 536; Fig. 3D and E]. However, the Tet-CD19CAR expression induced by Dox was approximately 20-fold higher than that of the noninduced state [Fc-MFI (mean ± SEM); Dox(+), 37,423 ± 5,617; Fig. 3E].
Experimental scheme and surface expression of CD19CAR after transduction of Tet-CD19CAR into CD8+ T cells. A, schematic outline of the generation and assay of untransduced, CD19CAR-OR, and Tet-CD19CAR transduced CD8+ T cells. After immunomagnetic bead selection of CD8+ T cells, the cells were stimulated with CD3/28 beads and were transduced twice, once on day 3 and once on day 4. On day 7, 24 hours before selection of CAR-positive cells, Dox (100 ng/mL) was added. On day 8, EGFR selection and a second bead stimulation were performed and the transduced cells were split into Dox(+) and Dox(−) cultures. Untransduced T cells were cultured in parallel with transduced T cells, and all procedures used for the untransduced T cells were exactly the same as those used for the transduced T cells except for virus addition. Downstream assays were performed on day 15. stim, stimulation; Tdx, transduction. B, purity of Tet-CD19CAR and CD19CAR-OR T cells before and after tEGFR selection as measured using flow cytometry. CD19CAR+ cells were enriched by tEGFR selection. C, surface expression of tEGFR before and after tEGFR selection of Tet-CD19CAR cells. Each line represents a result from one donor. Data were pooled from three independent experiments from three donors. (**, P < 0.01, paired t test). D, surface expression of CD19CAR prior to functional analysis on day 15 as measured using flow cytometry. E, CD19CAR surface expression on Tet-CD19CAR T cells in the presence or absence of Dox. Data pooled from three independent experiments from three donors are shown (mean and SEM; **, P < 0.01, one-way ANOVA). Representative flow plots of three independent experiments from three donors (B and D). NS, not statistically significant.
Experimental scheme and surface expression of CD19CAR after transduction of Tet-CD19CAR into CD8+ T cells. A, schematic outline of the generation and assay of untransduced, CD19CAR-OR, and Tet-CD19CAR transduced CD8+ T cells. After immunomagnetic bead selection of CD8+ T cells, the cells were stimulated with CD3/28 beads and were transduced twice, once on day 3 and once on day 4. On day 7, 24 hours before selection of CAR-positive cells, Dox (100 ng/mL) was added. On day 8, EGFR selection and a second bead stimulation were performed and the transduced cells were split into Dox(+) and Dox(−) cultures. Untransduced T cells were cultured in parallel with transduced T cells, and all procedures used for the untransduced T cells were exactly the same as those used for the transduced T cells except for virus addition. Downstream assays were performed on day 15. stim, stimulation; Tdx, transduction. B, purity of Tet-CD19CAR and CD19CAR-OR T cells before and after tEGFR selection as measured using flow cytometry. CD19CAR+ cells were enriched by tEGFR selection. C, surface expression of tEGFR before and after tEGFR selection of Tet-CD19CAR cells. Each line represents a result from one donor. Data were pooled from three independent experiments from three donors. (**, P < 0.01, paired t test). D, surface expression of CD19CAR prior to functional analysis on day 15 as measured using flow cytometry. E, CD19CAR surface expression on Tet-CD19CAR T cells in the presence or absence of Dox. Data pooled from three independent experiments from three donors are shown (mean and SEM; **, P < 0.01, one-way ANOVA). Representative flow plots of three independent experiments from three donors (B and D). NS, not statistically significant.
Cytotoxicity of Tet-CD19CAR T cells against CD19-K562 cells in the presence of Dox
Because the Tet-CD19CAR was expressed weakly even in the noninduced state, there was a concern about whether Dox(−) Tet-CD19CAR T cells might function as CD19CAR T cells in a manner similar to CD19CAR-OR cells. We investigated the cytolytic activity of Tet-CD19CAR T cells in the noninduced state with standard 51Cr-release assays. The cytolytic activity of CD19CAR-OR T cells and Dox(+) Tet-CD19CAR T cells against both CD19-K562 and K562 cells was equivalent. Compared with Dox(+) Tet-CD19CAR T cells, the cytolytic activity of Dox(–) Tet-CD19CAR T cells was significantly lower against CD19-K562 cells, but was comparable toward K562 cells. Compared with untransduced cells, Dox(−) Tet-CD19CAR T cells were slightly more cytotoxic against CD19-K562, but the difference was not statistically significant (Fig. 4A and B). To evaluate the integrated activity of Tet-CD19CAR cytotoxicity and expansion of CD19+ target cells, coculture assays with CD19-K562, Raji, and SU-DHL6 cells were performed. CD19-MFI was 2,809, 2,505, and 2,166 for CD19-K562, Raji, and SU-DHL6, respectively. Untransduced or Dox(−) Tet-CD19CAR T cells did not show a significant cytotoxic effect against CD19+ target cells, whereas Dox(+) Tet-CD19CAR and CD19CAR-OR T cells eradicated the target cells (Fig. 4C). These data showed that the weak CAR expression observed on Dox(−) Tet-CD19CAR T cells is below the range at which it exercises significant cytotoxic activity.
Tet-CD19CAR T cells exhibited CD19-specific cytotoxicity only in the presence of Dox. A and B, Cytotoxicities of the indicated CAR T cells against (A) CD19-K562 or (B) K562 cells were assessed at the E:T ratio of 10:1 in a 51Cr release assay. The means and SEM are shown (***, P < 0.001, one-way ANOVA analysis). NS, not statistically significant. Each dot indicates mean of triplicate results of independent T-cell lines. C, the indicated CAR T cells and CFSE-labeled CD19-K562, Raji, or SU-DHL6 cells were cultured at a 1:1 ratio without IL2 supplementation for 96 hours. The percentages of surviving CAR T cells and various residual cell lines within the live cell gates are shown. Data are representative of three independent experiments using three independent Tet-CD19CAR T-cell lines.
Tet-CD19CAR T cells exhibited CD19-specific cytotoxicity only in the presence of Dox. A and B, Cytotoxicities of the indicated CAR T cells against (A) CD19-K562 or (B) K562 cells were assessed at the E:T ratio of 10:1 in a 51Cr release assay. The means and SEM are shown (***, P < 0.001, one-way ANOVA analysis). NS, not statistically significant. Each dot indicates mean of triplicate results of independent T-cell lines. C, the indicated CAR T cells and CFSE-labeled CD19-K562, Raji, or SU-DHL6 cells were cultured at a 1:1 ratio without IL2 supplementation for 96 hours. The percentages of surviving CAR T cells and various residual cell lines within the live cell gates are shown. Data are representative of three independent experiments using three independent Tet-CD19CAR T-cell lines.
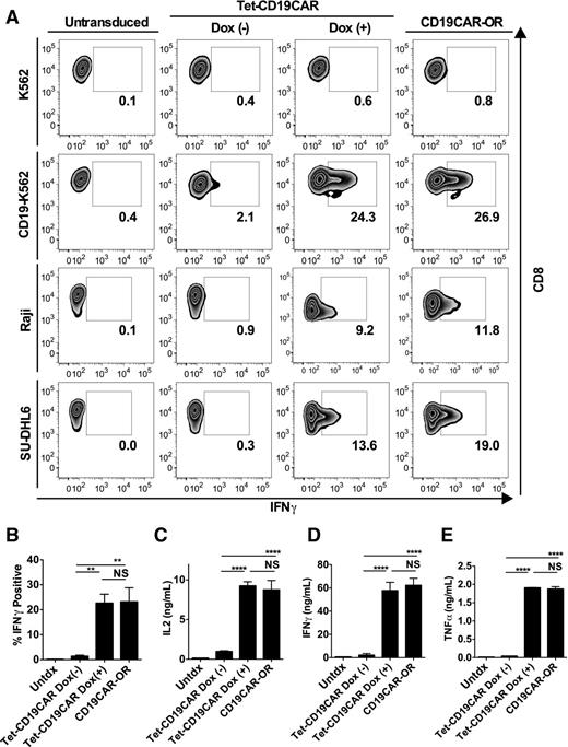
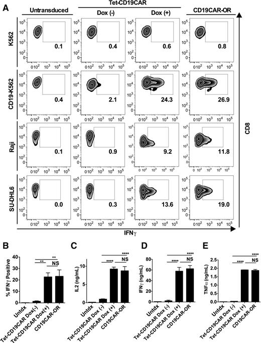
IFNγ from Tet-CD19CAR T cells upon exposure to CD19-expressing tumor or B cells
We then investigated whether Dox administration could regulate Tet-CD19CAR expression so that it could influence the cytokine-producing and cytokine-secreting ability of the transduced cells. We first determined intracellular IFNγ production of the various CD19CAR T cells after stimulation with various CD19+ cell lines and K562 cells by staining for intracellular IFNγ. Although untransduced and Dox(−) Tet-CD19CAR T cells showed almost no intracellular IFNγ production, Dox(+) Tet-CD19CAR and CD19CAR-OR T cells showed robust and comparable intracellular IFNγ+ fractions (Fig. 5A and B). We then titrated the dose of Dox to assess whether it was possible to regulate the degree of IFNγ production. Dox was administered 24 hours prior to the assay using various concentrations of Dox. CAR expression on Tet-CD19CAR T cells was precisely regulated by Dox in a dose-dependent manner (Supplementary Fig. S2A). Intracellular IFNγ measurement showed that at least 75 ng/mL of Dox was required for Tet-CD19CAR T cells to produce the maximum amount of IFNγ after stimulation with CD19-K562 cells (Supplementary Fig. S2B).
Tet-CD19CAR T cells produce and secrete various cytokines upon stimulation with CD19-positive cell lines only in the presence of Dox. A, IFNγ production after CD19 stimulation. CD19CAR-OR T cells or Tet-CD19CAR T cells cultured with or without Dox were stimulated with various CD19+ tumor cells at a 1:1 ratio for 4 hours, and were then permeabilized and stained for intracellular IFNγ. Representative flow plots of three independent experiments from three donors are shown. B, the percentages of T cells that stained positive for IFNγ are shown. CD19CAR-OR T cells or Tet-CD19CAR T cells cultured with or without Dox were stimulated with CD19-K562 cells and stained for intracellular IFNγ as in A. Data were pooled from three independent experiments with Tet-CD19CAR T cells from three donors (mean and SEM; **, P < 0.01, one-way ANOVA analysis). C–E, the secretion of (C) IL2, (D) IFNγ, and (E) TNFα into the culture supernatant upon stimulation of the indicated CD19CAR T cells with CD19-K562 cells was analyzed using ELISA. CD19CAR T cells were stimulated with γ-irradiated CD19-K562 at a ratio of 1:1, and culture supernatants were harvested after 16 hours (mean and SEM; ****, P < 0.0001; **, P < 0.01, one-way ANOVA analysis). NS, not statistically significant; Untdx, untransduced.
Tet-CD19CAR T cells produce and secrete various cytokines upon stimulation with CD19-positive cell lines only in the presence of Dox. A, IFNγ production after CD19 stimulation. CD19CAR-OR T cells or Tet-CD19CAR T cells cultured with or without Dox were stimulated with various CD19+ tumor cells at a 1:1 ratio for 4 hours, and were then permeabilized and stained for intracellular IFNγ. Representative flow plots of three independent experiments from three donors are shown. B, the percentages of T cells that stained positive for IFNγ are shown. CD19CAR-OR T cells or Tet-CD19CAR T cells cultured with or without Dox were stimulated with CD19-K562 cells and stained for intracellular IFNγ as in A. Data were pooled from three independent experiments with Tet-CD19CAR T cells from three donors (mean and SEM; **, P < 0.01, one-way ANOVA analysis). C–E, the secretion of (C) IL2, (D) IFNγ, and (E) TNFα into the culture supernatant upon stimulation of the indicated CD19CAR T cells with CD19-K562 cells was analyzed using ELISA. CD19CAR T cells were stimulated with γ-irradiated CD19-K562 at a ratio of 1:1, and culture supernatants were harvested after 16 hours (mean and SEM; ****, P < 0.0001; **, P < 0.01, one-way ANOVA analysis). NS, not statistically significant; Untdx, untransduced.
We next examined whether Tet-CD19CAR T cells retained a safety profile against normal B cells in the absence of Dox. By using immunomagnetic beads, CD19+ cells with a purity of more than 90% were obtained from donor PBMCs. The CD19 MFI of normal B cells was lower than that of Raji and of other CD19+ tumor cell lines (Supplementary Fig. S3A). CD19CAR-OR T cells and Tet-CD19CAR T cells were stimulated with normal B cells, and intracellular IFNγ production was assessed. Whereas CD19CAR-OR T cells and Dox(+) Tet-CD19CAR T cells showed similar IFNγ production, Dox(−) Tet-CD19CAR T cells did not produce IFNγ (Supplementary Fig. S3B and S3C). We further assessed the secretion of various cytokines by the various CAR T cells using ELISA. CAR T cells were cocultured with K562/CD19-K562 cells, and the concentration of IL2, IFNγ, and TNFα in the culture supernatants was measured after 16 hours. No significant cytokine production was observed in any coculture with K562 cells (IFNγ, less than 0.3 ng/mL; IL2, less than 0.06 ng/mL). Dox(−) Tet-CD19CAR T cells secreted only low amounts of each cytokine, which were similar to those of the untransduced T cells, whereas the Dox(+) Tet-CD19CAR T cells produced amounts of each cytokine similar to those produced by CD19CAR-OR T cells (Fig. 5C–E).
Expansion of Tet-CD19CAR T cells upon CD19 stimulation in the presence of Dox
Robust proliferation after exposure to target cells is one of the most important functions of CAR T cells. To investigate possible differences in the ability of Dox(+) and Dox(−) Tet-CD19CAR T cells to proliferate upon CD19 stimulation, CAR T cells were cocultured with CD19-K562 cells in a 1:1 ratio without IL2 supplementation, and CAR T-cell expansion was measured by counting viable cells. No growth was observed in the untransduced T cells, and only minimal expansion was observed in the Dox(−) Tet-CD19CAR T cells (Fig. 6A). On the other hand, the expansion of Dox(+) Tet-CD19CAR T cells was similar to that of CD19CAR-OR T cells. The difference in cell growth between Dox(+) and Dox(−) Tet-CD19CAR T cells was statistically significant 96 hours after stimulation with CD19-K562 cells (Fig. 6A).
Tet-CD19CAR T cells exhibited proliferative potential only in the presence of Dox. A–C, the indicated CD19CAR T cells were incubated with γ-irradiated (A) CD19-K562, (B) Raji, or (C) SU-DHL6 cells at a ratio of 1:1, without exogenous IL2. CAR T-cell expansion was measured by counting viable cells. Dox(+) Tet-CD19CAR T cells showed significantly higher cell expansion after 4 days compared with Dox(−) Tet-CD19CAR T cells (mean and SEM; ****, P < 0.001, two-way ANOVA analysis). Data were pooled from three independent experiments using three independent Tet-CD19CAR T-cell lines. Data are shown as fold expansion over a time course in (A), and as fold expansions at 120 hours in B and C. NS, not statistically significant.
Tet-CD19CAR T cells exhibited proliferative potential only in the presence of Dox. A–C, the indicated CD19CAR T cells were incubated with γ-irradiated (A) CD19-K562, (B) Raji, or (C) SU-DHL6 cells at a ratio of 1:1, without exogenous IL2. CAR T-cell expansion was measured by counting viable cells. Dox(+) Tet-CD19CAR T cells showed significantly higher cell expansion after 4 days compared with Dox(−) Tet-CD19CAR T cells (mean and SEM; ****, P < 0.001, two-way ANOVA analysis). Data were pooled from three independent experiments using three independent Tet-CD19CAR T-cell lines. Data are shown as fold expansion over a time course in (A), and as fold expansions at 120 hours in B and C. NS, not statistically significant.
Expansion upon stimulation with other CD19+ cells, such as Raji and SU-DHL6 cells, was also examined. In the presence of Dox, Tet-CD19CAR T cells showed statistically significant expansion, compared with Dox(−) Tet-CD19CAR T cells after 5 days of culture with either of these cell lines (Fig. 6B and C).
Dox administration functionally segregated Tet-CD19CAR T cells in an in vivo model
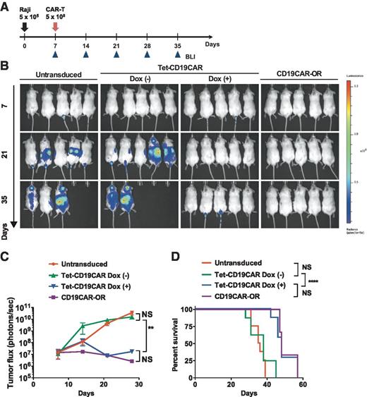
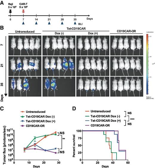
To further assess the therapeutic effect of Tet-CD19CAR T cells and their functional segregation by Dox administration, we used a Raji-xenografted NOG mouse model. Raji-ffluc cells (5 × 105) were inoculated by tail-vein injection, and, 7 days later, a single dose of 5 × 106 Tet-CD19CAR, CD19CAR-OR, or untransduced T cells was administered i.v. Before CAR T-cell injection, tumor flux was similar in all the treatment groups. Dox was given in drinking water, and Raji-ffluc tumor growth was monitored every 7 days using bioluminescence imaging (Fig. 7A). Tumor flux was calculated as the sum of tumor signal intensity measured in the entire body of each mouse. Tumor growth was suppressed in mice that received Tet-CD19CAR T cells in the presence of Dox. This suppression was similar to that seen in mice that received CD19CAR-OR T cells. In contrast, tumor flux in mice that received Tet-CD19CAR T cells in the absence of Dox increased similarly to that of mice that received untransduced T cells (Fig. 7B and C). The observed tumor flux in the Tet-CD19CAR T cells in the presence of Dox was significantly lower than that in the Tet-CD19CAR T cells in the absence of Dox (P < 0.01).
Dox administration was required for Tet-CD19CAR T cells to show a suppressive function against a CD19+ tumor in vivo. A, schematic representation of the in vivo experimental procedure. NOG mice were inoculated with 5 × 105 Raji-ffluc cells via tail-vein injection on day 0. On day 7, mice were treated with either untransduced CD8+ T cells, Tet-CD19CAR T cells with/without Dox, or CD19CAR-OR T cells. The tumor burden of the mice was then assessed weekly using bioluminescence imaging (BLI). B, BLI of mice bearing Raji-ffluc tumors. Mice treated with Tet-CD19CAR T cells in the presence of Dox showed statistically significant tumor regression. On the other hand, Tet-CD19CAR T cells without Dox could not suppress tumor growth. Data are representative of three independent experiments using three independent Tet-CD19CAR T-cell lines. C, tumor flux in individual mice on days 7, 14, 21, and 28 of inoculation of the Raji-ffluc cells. Tumor flux was calculated as the sum of the tumor signal intensity of the entire body following a 30-second exposure time. Mice treated with Tet-CD19CAR T cells in the presence of Dox showed statistically significant tumor regression compared with mice treated with Tet-CD19CAR T cells without Dox (**, P < 0.01, one-way ANOVA). The statistically significant difference was observed on days 21 and 28. Data are plotted as means ± SEM. D, Kaplan–Meier curves of the survival of mice treated with Dox(+) Tet-CD19CAR T cells or Dox(−) Tet-CD19CAR T cells. Mice treated with Dox(+) Tet-CD19CAR T cells showed significantly prolonged survival compared with mice treated with Dox(−) Tet-CD19CAR T cells (****, P < 0.0001, log-rank test). Data were pooled from three independent experiments with Tet-CD19CAR T cells from three donors, including 9 to 12 mice per group in C and D.
Dox administration was required for Tet-CD19CAR T cells to show a suppressive function against a CD19+ tumor in vivo. A, schematic representation of the in vivo experimental procedure. NOG mice were inoculated with 5 × 105 Raji-ffluc cells via tail-vein injection on day 0. On day 7, mice were treated with either untransduced CD8+ T cells, Tet-CD19CAR T cells with/without Dox, or CD19CAR-OR T cells. The tumor burden of the mice was then assessed weekly using bioluminescence imaging (BLI). B, BLI of mice bearing Raji-ffluc tumors. Mice treated with Tet-CD19CAR T cells in the presence of Dox showed statistically significant tumor regression. On the other hand, Tet-CD19CAR T cells without Dox could not suppress tumor growth. Data are representative of three independent experiments using three independent Tet-CD19CAR T-cell lines. C, tumor flux in individual mice on days 7, 14, 21, and 28 of inoculation of the Raji-ffluc cells. Tumor flux was calculated as the sum of the tumor signal intensity of the entire body following a 30-second exposure time. Mice treated with Tet-CD19CAR T cells in the presence of Dox showed statistically significant tumor regression compared with mice treated with Tet-CD19CAR T cells without Dox (**, P < 0.01, one-way ANOVA). The statistically significant difference was observed on days 21 and 28. Data are plotted as means ± SEM. D, Kaplan–Meier curves of the survival of mice treated with Dox(+) Tet-CD19CAR T cells or Dox(−) Tet-CD19CAR T cells. Mice treated with Dox(+) Tet-CD19CAR T cells showed significantly prolonged survival compared with mice treated with Dox(−) Tet-CD19CAR T cells (****, P < 0.0001, log-rank test). Data were pooled from three independent experiments with Tet-CD19CAR T cells from three donors, including 9 to 12 mice per group in C and D.
Additionally, the mice that received Tet-CD19CAR T cells with Dox showed prolonged survival compared with the mice that received Tet-CD19CAR T cells without Dox (P < 0.0001, log-rank test; Fig. 7D). Despite the transient tumor suppression in the mice that received Tet-CD19CAR T cells in the presence of Dox, all mice eventually died with tumor growth.
Discussion
In the present study, we fused anti-CD19CAR into an all-in-one, 3G tetracycline-inducible vector. Tet-CD19CAR retrovirus vector was prepared, and SUP-T1 and primary T cells were successfully transduced. With 75 ng/mL or more of Dox supplementation, Tet-CD19CAR expressed CD19CAR in both SUP-T1 cells and in human primary CD8+ cells. In functional assays, Dox(+) Tet-CD19CAR T cells effectively lysed a variety of CD19+ target cells at various E:T ratios, secreted cytokines such as IFNγ, IL2, and TNFα, and proliferated upon CD19+ cell stimulation in vitro. Furthermore, Dox(+) Tet-CD19CAR T cells also showed significant antitumor activity in a mouse xenograft model. On the other hand, Dox(−) Tet-CD19CAR T cells could not behave as CAR T cells either in vitro or in vivo. To the best of our knowledge, this is the first report of the control of CAR expression and function by the Tet-On inducible system.
High response rates have been reported in clinical trials of CD19CAR T-cell therapies for B-cell malignancies, even in patients with relapsed or refractory-phase diseases. In addition, other clinical trials of CAR T-cell therapy or T-cell receptor (TCR) gene–modified therapies that have targeted solid tumors have also shown favorable outcomes (39–42). However, some cases resulted in unpredictable or uncontrollable adverse events due to on-target/off-tumor toxicity, such as pulmonary events resulting from HER2-specific CAR T-cell therapy (13), lethal cardiac toxicity due to MAGE-A3 TCR T-cell therapy (43), or a severe neurologic toxicity derived from MAGE-A3 TCR T-cell therapy (44). These unfavorable events were sometimes life threatening and associated with lethal outcomes.
To preclude such problems, combining suicide gene technologies, such as HSV/TK (19–21) or iCasp9 (22–24), with adoptive T-cell therapy has been investigated. In particular, iCasp9, which consists of the human FK506-binding protein with an F36V mutation linked to human caspase-9, induces rapid and profound death of gene-modified cells and can effectively remove transferred T cells, as reported in some preclinical and clinical trials (24). These suicide gene strategies were developed to strengthen the safety profiles of adoptive T-cell therapies, but inducing apoptosis of gene-modified T cells disables them and could well lead to cancer progression. This possibility led us to develop inducible CAR T cells.
Instead of inducing permanent deletion of CAR T cells in a suicidal manner, we sought to regulate CAR expression in an inducible fashion. In clinical settings, this strategy may allow control of the transgene expression by administration of a drug to a patient on demand. Conversely, when shutdown of the transgene expression is required, drug administration can be stopped. Several drug-inducible transgene expression systems have been described to date, and the representative inducible vectors are the Tet-On system and the Cre/LoxP system. The Cre-recombinase efficiently targets the LoxP sequence and catalyzes the insertion or excision of DNA between two LoxP sites (45). However, a major limitation of the Cre/LoxP system is that it permanently either activates or inactivates the gene of interest, whereas the Tet-On inducible systems allow reversible regulation of the gene of interest. We therefore considered the Tet-On system to be more suitable for CAR T-cell therapy. Other systems for small-molecule regulation of CAR-T function have also been developed, in which signaling from the CAR, rather than CAR expression, is regulated by a small molecule (46). The CAR function is reportedly fine-tuned by the “ON-switch” CAR systems, showing that the strategy is promising.
The Tet-On inducible vector that we used in the present study has a high signal-to-noise ratio of up to 14,000- to 25,000-fold in human cell lines (29). Although this is a highly efficient inducible vector, some background expression was still seen, such as weak surface CAR expression with subsequent low cytotoxicity toward CD19+ cell lines, and low proliferation upon CD19 stimulation. However, vector leakiness was limited to situations where a target cell physically encountered CAR T cells over a short period, such as over the 4-hour incubation time in the 51Cr release assay or in a coculture assay of less than 72 hours. Moreover, Tet-CD19CAR T cells did not secrete various cytokines without Dox and did not proliferate even over a short period of time. Thus, in coculture assays that were performed with an incubation time of 96-hour Dox(−) Tet-CD19CAR T cells lost their ability to kill the target cells. A similar effect was seen in the xenograft model in which Dox(−) Tet-CD19CAR T cells were unable to kill tumor cells in vivo. The combined observations indicated that the functions of Tet-CD19CAR T cells could be successfully controlled by Dox administration, even though this may not occur immediately.
Another possible drawback of the Tet-On inducible system is the potential for immunogenicity. Because this system uses a part of bacterial protein fused to a viral protein, this could lead to rejection of the gene-modified cells (47), as has been described with the HSV/TK suicide system or even with the murine derived scFv protein (4, 48).
To achieve immediate removal of T cells, other groups have demonstrated an alternative safety system that involves elimination of T cells by targeting either the tEGFR (33, 49) or CD20 (50), which are coexpressed with CD19CAR on the T-cell surface. According to these reports, effective removal of the target cells could be achieved by specific antibody administration. Because we adopted the strategy of coexpressing CAR and the tEGFR, our construct has a built-in alternative for immediate shutdown of gene-modified T cells for added safety.
As we have seen in this study, one of the advantages of the system that we used is the safety profile of Tet-CD19CAR T cells against autologous B cells. Without Dox treatment, incubation of CD19+ cell lines with Tet-CD19CAR T cells induced little intracellular IFNγ and very low levels of secreted cytokines. This result therefore indicates that adoption of the Tet-On inducible system may bring a major benefit in terms of avoiding on-target/off-tumor effects. Our observation of the different level of recognition between CD19lo cells (normal B cells) and CD19hi tumor cells by Dox (+) Tet-CD19CAR T cells suggests that we could adjust the CAR or TCR expression to recognize only the target antigen expression of the tumor by applying inducible technology.
The major problem regarding CAR T-cell therapy is the risk of the on-target/off-tumor effect, as we discussed above. Tumor-associated antigens (TAA) are commonly expressed in normal tissues, resulting in activation of TAA-specific T cells in these tissues. Thus, adoptive T-cell therapy targeting TAA may result in normal tissues being attacked, and this is a major concern when designing a new TAA-specific adoptive T-cell therapy. The application of an “inducible switch” technology may allow us to fine-tune CAR T-cell activity to discriminate between tumor versus normal tissue, and to extend the safety profile of such therapy. By applying this technology, it might be possible to expand new potential therapies targeting myeloid leukemia or solid tumors, which have been considered difficult to deal with because of on-target/off tumor effects.
In conclusion, an inducible CAR expression approach may provide a safe and efficient treatment strategy against CD19+ malignancies. This strategy might also open the way to treat other malignancies in combination with other CAR or TCR gene–modified T cells.
Disclosure of Potential Conflicts of Interest
H. Kiyoi reports receiving commercial research support from Bristol-Myers Squibb, Chugai Pharmaceutical Co. Ltd., Kyowa Hakko Kirin Co. Ltd., Dainippon Sumitomo Pharma, Zenyaku Kogyo, and Fujifilm Corporation. No potential conflicts of interest were disclosed by the other authors.
Authors' Contributions
Conception and design: R. Sakemura, S. Terakura, K. Watanabe
Development of methodology: R. Sakemura, S. Terakura, K. Watanabe
Acquisition of data (provided animals, acquired and managed patients, provided facilities, etc.): R. Sakemura, S. Terakura, E. Takagi, K. Miyao, T. Goto, R. Hanajiri
Analysis and interpretation of data (e.g., statistical analysis, biostatistics, computational analysis): R. Sakemura, S. Terakura, E. Takagi, K. Miyao, T. Goto, R. Hanajiri
Writing, review, and/or revision of the manuscript: R. Sakemura, S. Terakura, J. Julamanee, M. Murata, H. Kiyoi
Administrative, technical, or material support (i.e., reporting or organizing data, constructing databases): J. Julamanee, D. Koyama, M. Murata, H. Kiyoi
Study supervision: S. Terakura, M. Murata, H. Kiyoi
Acknowledgments
We are very grateful to Yoko Matsuyama and Chika Wakamatsu for their technical assistance.
Grant Support
This work was supported by grants from the Foundation for Promotion of Cancer Research (Tokyo, Japan; to S. Terakura), the Japan Society for the Promotion of Science KAKENHI (24790969 and 15k09497 to S. Terakura), Practical Research for Innovative Cancer Control (15ck0106067h0002 to S. Terakura), and Practical Research Project for Allergic Diseases and Immunology (15ek0510010h0003 to M. Murata). J. Julamanee was supported by a grant from the Research Foundation of Prince of Songkla University (grant MOE. 0521.1.0601(2)/6058).
The costs of publication of this article were defrayed in part by the payment of page charges. This article must therefore be hereby marked advertisement in accordance with 18 U.S.C. Section 1734 solely to indicate this fact.






