Abstract
KRAS is one of the most frequently mutated proto-oncogenes in human cancers. The dominant oncogenic mutations of KRAS are single amino acid substitutions at codon 12, in particular G12D and G12V present in 60% to 70% of pancreatic cancers and 20% to 30% of colorectal cancers. The consistency, frequency, and tumor specificity of these “neoantigens” make them attractive therapeutic targets. Recent data associate T cells that target mutated antigens with clinical immunotherapy responses in patients with metastatic melanoma, lung cancer, or cholangiocarcinoma. Using HLA-peptide prediction algorithms, we noted that HLA-A*11:01 could potentially present mutated KRAS variants. By immunizing HLA-A*11:01 transgenic mice, we generated murine T cells and subsequently isolated T-cell receptors (TCR) highly reactive to the mutated KRAS variants G12V and G12D. Peripheral blood lymphocytes (PBL) transduced with these TCRs could recognize multiple HLA-A*11:01+ tumor lines bearing the appropriate KRAS mutations. In a xenograft model of large established tumor, adoptive transfer of these transduced PBLs reactive with an HLA-A*11:01, G12D-mutated pancreatic cell line could significantly reduce its growth in NSG mice (P = 0.002). The success of adoptive transfer of TCR-engineered T cells against melanoma and other cancers supports clinical trials with these T cells that recognize mutated KRAS in patients with a variety of common cancer types. Cancer Immunol Res; 4(3); 204–14. ©2015 AACR.
Introduction
KRAS is a proto-oncogene that plays a key role in numerous human cancers. It is a master activator of multiple cell pathways essential to cell division and metabolism, especially the MAP kinase pathway (1). The RAS family of proteins all contain a GTPase activity critical to turning off their function, and they interact with GTPase-activating proteins (GAP) that facilitate this hydrolysis to their GDP-bound inactive state. Activating mutations in KRAS typically impair this GTPase activity, often by disrupting the interaction with GAP, and are difficult to therapeutically modulate with small-molecule kinase inhibitors (2, 3). With the exception of non–small cell lung cancer, the most frequent mutations found are in codon 12 with either aspartic acid or valine substituted for the native glycine (4). These two mutations alone are found in approximately 60% to 70% of all pancreatic adenocarcinomas (5, 6) and 20% to 30% of all colorectal cancers (7, 8). Because of their completely tumor-specific nature, their ubiquity, and the limited diversity of their mutated variants, we sought to target mutated KRAS variants immunologically by developing T-cell receptors specific for codon 12 mutations in KRAS.
The immune recognition of the products of tumor-specific mutations is recognized as a significant component of the endogenous host response to cancer. Although the presence of such immunologic activity in patients with cancer has been recognized for 20 years (9), recent data have shown that this activity is associated with clinical responses to checkpoint blockade with antibodies to CTLA-4 and PD-1 in patients with melanoma and non–small cell lung cancer (10, 11). Tumor-infiltrating lymphocytes (TIL) have been commonly found in patients with melanoma and adoptive transfer of these TIL can achieve durable complete regressions of widespread metastatic disease (12). In one reported case in a patient with metastatic cholangiocarcinoma, isolation and adoptive transfer of a nearly clonal population of CD4+ T cells, reactive to a mutated epitope in ERB2-interacting protein, induced a durable and ongoing regression of metastatic disease (13). Other studies have shown that autologous patient lymphocytes can be made reactive with tumor-associated antigens through engineered TCRs or chimeric antigen receptors, and induce tumor regression upon adoptive transfer (14–16). TCRs cloned from both patients and vaccinated mice (transgenic for human HLA molecules) have been utilized in this manner to induce objective responses in patients with metastatic diseases (14, 17, 18). TCRs of HLA-transgenic murine origin have the advantage of not pairing with human TCR chains, thus avoiding the danger of “mispaired” heterodimers generating unpredictable reactivity (19). The major limitation of this gene-engineered T-cell transfer approach has been the paucity of safe and active tumor antigen targets. “Neoepitopes” generated by tumor-specific mutations are in many ways the ideal tumor antigens. They are completely tumor specific and they are “non-self” so they are not subjected to negative thymic selection and can be highly immunogenic. There are major drawbacks to targeting such antigens. First, they require completely personalized therapies, as most mutations will differ from patient to patient, even when the same gene is involved. Second, many mutations are non-driver mutations and may be heterogeneously expressed or lost without consequence. Finally, many mutated epitopes will not be naturally processed by the proteasome and presented by an HLA allele. Targeting the most common mutated forms of KRAS would address the first and second problems, as long as we can identify those naturally processed mutated epitopes that can be presented by a known HLA allele. T cells from cancer patients can recognize peptides derived from mutated KRAS variants (20–22), indicating the existence of immune reactivity to mutated KRAS. This study attempts to identify naturally processed epitopes from mutated KRAS that contain the most common mutated variants present in common human cancers, clone mutated KRAS-reactive TCRs, and test treatment efficacy of these TCRs in a xenograft mouse model. Ultimately, these mutated KRAS-reactive TCRs will be applied clinically to treat cancer patients who carry these mutations.
Materials and Methods
Mice and tumor lines
HLA-A*11:01 transgenic mice (Taconic Bioscience), and NOD/scid/gamma (NSG) immunodeficient mice (The Jackson Laboratory) were maintained in the NIH animal facility. NSG mice lack mature T cells, B cells, and nature killer cells and are deficient in cytokine signaling pathways. Expression of HLA-A*11:01 in transgenic mice was confirmed by staining with anti-HLA-A*11 antibody (One Lambda). All mouse studies were approved by the NCI Animal Care and Use Committee.
Human pancreatic tumor lines were purchased from the ATCC or were gifts from Dr. U. Rudloff (Thoracic and GI branch, Center for Cancer Research, NCI, NIH) in 2014, and maintained in RPMI-1640 (Life Technologies), DMEM (Life Technologies), or IMDM (Lonza) with 10% FBS (Life Technologies). The cell lines were authenticated by HLA genotyping and KRAS mutation status (Supplementary Table S1), and transduced with retrovirus encoding HLA-A*11:01 if they were not HLA-A*11:01 positive. The cell lines were maintained in the cell culture only when they were needed in the experiments and usually kept in culture for approximately a month.
Antibodies and peptides
Monoclonal antibodies (mAb), including fluorescein isothiocyanate (FITC)-labeled anti-human CD3 (clone SK7), phycoerythrin (PE)-labeled anti-human CD8 (clone SK-1), allophycocyanin (APC)-labeled anti-mouse TCR-β (clone H57-597), were purchased from BD Pharmingen.
All KRAS-related peptides used in the study were custom synthesized by peptide 2.0, with purity greater than 90% by mass spectroscopy. Hepatitis B virus core peptide (HBVc128–140; TPPAYRPPNAPIL) was purchased from GenScript with purity >95%.
KRAS mutation–specific qRT-PCR
RNA was isolated from pancreatic tumor lines using the RNeasy Mini kit (Qiagen), and cDNA was synthesized by reverse transcription (Life Technologies). Allele-specific primers, reference primers, and probes were custom synthesized according to a previous study (23). The CFX96 Touch System (Biorad) was used for real-time PCR analysis, and results were presented relative to β-actin (ACTB) expression.
Immunization of HLA-A*11:01 transgenic mice, in vitro stimulation of murine T cells, and reactivity of murine anti-KRAS G12D or G12V T cells
HLA-A*11:01 transgenic mice were injected subcutaneously at the base of the tail and footpads with KRAS G12V7–16 or KRAS G12D7–16, and helper peptide HBVc128–140 emulsified in incomplete Freund's adjuvant (Sigma). Mice were immunized twice with KRAS G12V7–16, or three times with KRAS G12D7–16, with at least a 2-week interval between immunizations. Seven days after the final immunization, splenic and lymph node (LN) lymphocytes were harvested, pulsed with corresponding peptides at concentrations of 1 μmol/L, 0.1 μmol/L, or 0.01 μmol/L, and then cultured in a 24-well plate at a concentration of 3 × 106/mL in 2 mL of mouse T-cell medium, including RPMI-1640 plus 10% FBS, non-essential amino acid (Life Technologies), serum pyruvate (Life Technologies), β-mercaptoethanol (β-ME; Life Technologies), and recombinant human interleukin 2 (rhIL2; 30 IU/mL). Cell growth was monitored daily, and cultures were split or replenished with fresh mouse T-cell medium and rhIL2 when necessary. Seven days after in vitro stimulation, effector T cells (1 × 105) were cocultured with appropriate target cells (5 × 104) overnight, and the supernatant was harvested for IFNγ measurement by ELISA.
Clonotypic analysis of KRAS G12V or G12D-reactive murine T cells
For each KRAS G12V- or G12D-reactive murine T-cell population, total RNA was isolated using RNeasy Mini Kits (Qiagen). TCR-α and -β chains were then identified using 5′-rapid amplification of cDNA ends (RACE)-PCR. 5′ RACE reaction was performed by a SMARTer RACE cDNA amplification kit (Clontech) following the manufacturer's instructions. The RACE cDNAs (∼600 bp) were obtained with primers complementary to the constant regions of TCR-α or -β chains and then inserted into the pCR2.1 vector by TA cloning (Life Technologies). Primers for the TCR-α or -β chain were synthesized (Integrated DNA Technologies), and their sequences were 5′-gttgctccaggcaatggccccattgctc or 5′-ggtccgtgctgaccccactgtggacctc, respectively. After TA cloning, 48 colonies were picked from each 5′ RACE product of both TCR-α and -β chains and their variable regions and complementarity determining region 3 (CDR3) were sequenced.
Retroviral production, transduction of anti-CD3 stimulated peripheral blood lymphocytes, and reactivity of transduced cells
cDNAs encoding selected full-length TCR-α and -β chains (Genbank accession number KU254560 to KU254565) were cloned into the pMSGV1 plasmid, which has been described in previous publications with some modification (24). Briefly, full-length TCR-α and -β chain cDNAs were amplified by PCR using the pairs appropriate to corresponding sequences of each TCR-α and -β chain with a P2A sequence used as the spacer in between.
To produce retrovirus, 293gp cells were transfected with 9 μg of pMSGV1-TCR and 4.5 μg of plasmid RD114 using Lipofectamine 2000 (Life Technologies; 60 μL). Two days later, the supernatants were harvested and used to transduce anti-CD3–stimulated peripheral blood lymphocytes (PBL). Allogeneic donor PBLs were stimulated with soluble OKT-3 (50 ng/mL) and rhIL2 (300 IU/mL) for 2 days before transduction was performed. The stimulated cells were added to 24-well plates initially coated with RetroNectin (Takara) and subsequently precoated with retrovirus by spinoculation (2,000× g, 32°C, 2 hours) at 5 × 105/mL. The plates were then centrifuged at 1,000 × g for 10 minutes, and incubated overnight at 37°C in a 5% CO2 incubator. This procedure was repeated the next day and cells were split as necessary to maintain cell density between 0.5 and 1 × 106/mL. Transduction efficiency was determined by analyzing mouse TCR-β expression of retrovirally transduced cells. CD8 and CD4 enrichment was performed using CD8 and CD4 T-cell isolation kits (Miltenyi Biotec). In some experiments, pancreatic tumor lines were pretreated with IFNγ (10 ng/mL) for 48 hours, and washed three times before coculture with T cells. Immune recognition was assessed by measuring IFNγ in the supernatant after 24 hours of coculture.
In vitro proliferation and CD107a degranulation assays
To test the in vitro proliferation potential of TCR-transduced T cells, the carboxyfluorescein succinimidyl ester (CFSE) cell proliferation assay was performed (ThermoFisher Scientific). Briefly, CFSE-labeled anti-mutated KRAS TCR-transduced T cells (1 × 105) were cocultured with various target cells (5 × 104), including COS7 stably transfected with KRAS variants and pancreatic cell lines. Three days after incubation, cells were further labeled with anti-human CD3 PE-cy7 and anti-murine TCR-β APC Abs followed by flow analysis.
A CD107a degranulation assay was performed to test the cytolytic potential of the anti-mutated KRAS TCRs. Similarly, 1 × 105 TCR-transduced T cells were cocultured with various targets (4 × 105) in the presence of FITC-conjugated anti-CD107a Ab (BD Biosciences) for 2 to 4 hours, and then labeled with anti-human CD3 PE-cy7, CD8 PE and anti-murine TCR-β APC. Flow analysis was performed thereafter.
Tumor challenge and adoptive cell transfer
NSG mice were injected subcutaneously with 1 × 106 FA6-2/A11 pancreatic tumor cells. Ten days after inoculation, mice received 1 ×107 intravenous human T cells retrovirally transduced with KRAS G12D-specific TCR or controls, followed by intraperitoneal administration of 200,000 IU of rhIL2 per day for 3 days. Treatment group included 10 mice, whereas control groups had 5 mice. All groups were randomized and tumor measurements were performed by a blinded impartial observer. For analyzing MHC class I expression and persistence of transferred T cells, spleens and tumors were processed to obtain single-cell suspension, and then labeled with antibodies to HLA-A11 or to human CD3, CD8 and mTCR-β.
Statistical analysis
The Wilcoxon rank-sum test was used to compare tumor slopes between each treatment groups, and a log-rank test was used to analyze survival.
Results
Generation of mutated KRAS-reactive T cells with HLA-A*11:01 transgenic mice
Using algorithms that predict HLA–peptide binding (25), we identified HLA-A*11:01 as one of the MHC molecules that may bind peptides that harbor mutations of KRAS amino acid 12, such as KRAS G12D7–16 (VVVGADGVGK), KRAS G12D8–16 (VVGADGVGK), G12V7–16 (VVVGAVGVGK), and G12V8–16 (VVGAVGVGK; Supplementary Table S2). High-affinity murine TCRs reactive to human antigens, such as P53, MAGE-A3, and CEA, have been generated using HLA-A*02:01 transgenic mice (17, 26, 27), so we applied a similar approach to generate HLA-A*11:01–restricted murine T cells to mutated KRAS G12V or G12D. HLA-A*11:01 transgenic mice were immunized with KRAS G12V7–16 or G12D7–16, and their spleens and LNs harvested and stimulated in vitro with corresponding cognate peptides. KRAS G12V or G12D-reactive T cells were identified by testing against a panel of target cells expressing KRAS G12V or G12D, including pancreatic tumor lines carrying corresponding KRAS mutations. To assess KRAS mutation status in pancreatic tumor lines, we first confirmed KRAS mutations by direct sequencing of genomic DNA (Supplementary Table S1), and then analyzed expression of KRAS mutation by allele-specific quantitative RT-PCR (Fig. 1; ref. 23). Primers specific for all KRAS genes irrespective of mutation status (referred to as “Reference”) showed copy numbers that were between 0.4% and 2% of β-actin copy numbers in the pancreatic tumor lines (Fig. 1A and B). In pancreatic tumor lines that harbor KRAS G12V mutation, expression of the mutated gene was approximately 0.3% to 1.4% of β-actin, whereas control cell lines without such mutations, such as BxPC3/A11 and MiaPaca2/A11, showed no expression of KRAS G12V (Fig. 1A). Expression of KRAS G12D, however, varied significantly among five KRAS G12D-positive pancreatic tumor lines. FA6-2/A11 had the highest expression (∼4%), whereas PK.45p/A11 showed the lowest expression (∼0.02%), with the other lines varying from 0.2% to 0.4% of β-actin. No expression was detected in KRAS G12D-negative tumor lines (Fig. 1B).
Quantitative RT-PCR analysis of expression of mutated KRAS mRNA in pancreatic tumor lines. A, cDNAs from five KRAS G12V-positive tumor lines and two KRAS G12V-negative tumor lines were synthesized for expression analysis. Mutation status was verified by sequencing of genomic DNA shown in Supplementary Table S1. Primers specific for KRAS gene regardless of mutation status (designated as “Reference”) or for mutated KRAS G12V (designated as “G12V”) were used in the analysis. Results are presented relative to ACTB mRNA (encoding β-actin). B, similar analysis of KRAS expression of five KRAS G12D-positive tumor lines and three KRAS G12D-negative tumor lines.
Quantitative RT-PCR analysis of expression of mutated KRAS mRNA in pancreatic tumor lines. A, cDNAs from five KRAS G12V-positive tumor lines and two KRAS G12V-negative tumor lines were synthesized for expression analysis. Mutation status was verified by sequencing of genomic DNA shown in Supplementary Table S1. Primers specific for KRAS gene regardless of mutation status (designated as “Reference”) or for mutated KRAS G12V (designated as “G12V”) were used in the analysis. Results are presented relative to ACTB mRNA (encoding β-actin). B, similar analysis of KRAS expression of five KRAS G12D-positive tumor lines and three KRAS G12D-negative tumor lines.
After in vitro stimulation with different concentrations of the appropriate cognate peptide, anti-KRAS G12V-specfic T cells were found in both spleen and LN; these T cells secreted IFNγ only when cocultured with COS7 stably transduced with HLA-A*11:01 and a KRAS G12V minigene encoding aa 1–23 (COS7/A11/G12V), but not with other KRAS minigenes, such as wild-type (COS7/A11/WT) and G12D (COS7/A11/G12D; Fig. 2A). Among these cultures, splenocytes stimulated with 1 μmol/L of G12V7–16 in vitro appeared to be most reactive: They not only recognized COS7/A11/G12V, but were also highly reactive to a KRAS G12V-positive pancreatic tumor line, SK.PC3, transduced with HLA-A*11:01 (SK.PC3/A11). Similarly, KRAS G12D-specific T cells could also be detected in both spleens and LN, and splenocytes stimulated with 1 μmol/L of G12D7–16 had the highest reactivity against HLA-A*11:01–positive KRAS G12D–positive pancreatic tumor lines (Fig. 2B). This is the first evidence of T-cell immunity against naturally processed and presented epitopes from mutated KRAS, and it encouraged us to proceed with isolating the HLA-A*11:01–restricted TCRs responsible for this reactivity.
Murine T cells reactive to KRAS G12V or KRAS G12D generated from HLA-A*11:01 transgenic mice by in vivo peptide immunization. A, IFNγ production of murine T cells from splenocytes or draining LN lymphocytes from peptide-immunized HLA-A*11:01 transgenic mice. Spleen and LN from immunized mice were harvested, and stimulated with different concentrations (1, 0.1, or 0.01 μmol/L) of KRAS G12V7–16 peptide once in vitro. Seven days after in vitro stimulation, T cells were cocultured with COS7 stably transduced with HLA-A*11:01 (COS7/A11) and KRAS minigenes encoding the 23 N-terminal amino acids of wild-type KRAS (WT), mutation variants KRAS G12D and KRAS G12V, and 3 HLA-A*11:01–transduced pancreatic tumor lines carrying KRAS G12V mutations. After overnight incubation, supernatants were harvested and IFNγ production was measured. B, IFNγ production of murine T cells from splenocytes or LN from HLA-A*11:01 transgenic mice immunized three times with KRAS G12D7–16 peptide. Spleen and LN from immunized mice were harvested, and stimulated with different concentrations (1, 0.1, or 0.01 μmol/L) of KRAS G12D7–16 peptide once in vitro. Seven days after in vitro stimulation, T cells were cocultured with COS7/A11 transduced with KRAS minigenes, and four HLA-A*11:01–positive pancreatic tumor lines carrying KRAS G12D mutations. After overnight incubation, the supernatant was harvested and IFNγ production was measured.
Murine T cells reactive to KRAS G12V or KRAS G12D generated from HLA-A*11:01 transgenic mice by in vivo peptide immunization. A, IFNγ production of murine T cells from splenocytes or draining LN lymphocytes from peptide-immunized HLA-A*11:01 transgenic mice. Spleen and LN from immunized mice were harvested, and stimulated with different concentrations (1, 0.1, or 0.01 μmol/L) of KRAS G12V7–16 peptide once in vitro. Seven days after in vitro stimulation, T cells were cocultured with COS7 stably transduced with HLA-A*11:01 (COS7/A11) and KRAS minigenes encoding the 23 N-terminal amino acids of wild-type KRAS (WT), mutation variants KRAS G12D and KRAS G12V, and 3 HLA-A*11:01–transduced pancreatic tumor lines carrying KRAS G12V mutations. After overnight incubation, supernatants were harvested and IFNγ production was measured. B, IFNγ production of murine T cells from splenocytes or LN from HLA-A*11:01 transgenic mice immunized three times with KRAS G12D7–16 peptide. Spleen and LN from immunized mice were harvested, and stimulated with different concentrations (1, 0.1, or 0.01 μmol/L) of KRAS G12D7–16 peptide once in vitro. Seven days after in vitro stimulation, T cells were cocultured with COS7/A11 transduced with KRAS minigenes, and four HLA-A*11:01–positive pancreatic tumor lines carrying KRAS G12D mutations. After overnight incubation, the supernatant was harvested and IFNγ production was measured.
Identification of HLA-A11*01–restricted KRAS G12V-reactive TCRs
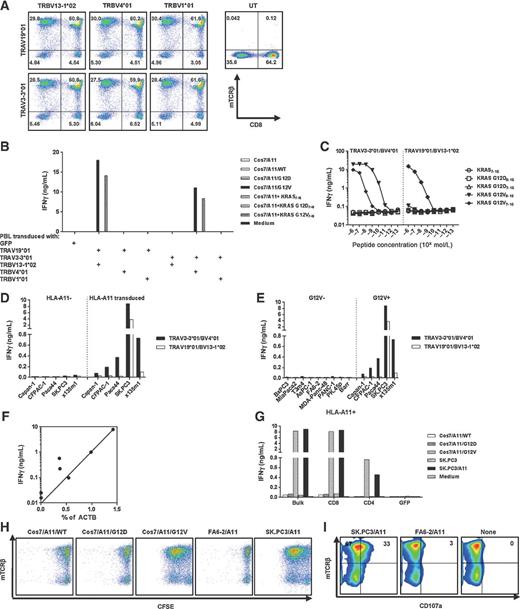
Two dominant TCR-α chains and three dominant β chains were identified by 5′RACE from KRAS G12V-reactive splenocytes (Table 1). Retroviral vectors were constructed for each individual chain and screened for correct pairing by cotransducing α and β chains into anti-CD3-stimulated HLA-A*11:01–positive PBL (Fig. 3A). Similar expression of murine TCRs (by mouse anti–TCR-β staining) was obtained with all six candidate combinations. Two of these candidate TCR combinations, TRAV19*01/AJ53, paired with TRBV13-1*02/BD2*01/BJ2-1*01 (TRAV19*01/BV13-1*02), and TRAV3-3*01/AJ17*01 paired with TRBV4*01/BD2*01/BJ2-1*01 (TRAV3-3*01/BV4*01), had specific reactivity to the KRAS G12V7–16 peptide (pulsed onto COS7/A11), and COS7/A11/G12V (Fig. 3B).
Characteristics of HLA-A*11:01–restricted KRAS G12V-specific murine TCRs. A, expression of human PBL cotransduced with candidate TCR-α and -β chains. Two oligoclonal α chains and three oligoclonal β chains were identified from murine KRAS G12V-reactive splenocytes (1 μmol/L) by 5′RACE (Table 1). All of them were constructed to retroviral vector, pMSGV1, separately. Allogeneic PBLs were stimulated with anti-CD3 (50 ng/mL) for 2 days and cotransduced twice with retroviruses encoding oligoclonal TCR-α and -β chains at 0.5 × 106 cells per well in a 24-well plate. Three days after transduction, T cells transduced with all six possible TCR pairs were labeled with antibodies to CD3, CD8, and mouse TCR-β, and analyzed on a FACS Canto II. Data were gated on the live CD3+ population. B, reactivity of PBL cotransduced with oligoclonal TCR-α and -β chains. Anti-CD3–stimulated human PBL cotransduced with six pairs of α and β chains were cocultured with COS7/A11 transduced with WT, G12D, or G12V minigenes, or pulsed with KRAS wild-type7–16 (WT7-16), KRAS G12D7–16, and KRAS G12V7–16 10-mer peptides. C, affinity comparison of two KRAS G12V-reactive TCRs. Anti-CD3 stimulated human PBL were transduced with retroviruses encoding either TRAV3-3*01/BV4*01 or TRAV19*01/BV13-1*02 TCR as described above. Three days after transduction, TCR-transduced cells were cocultured with COS7/A11 pulsed with 1:10 serial diluted peptides starting from 10−6 mol/L. D, both KRAS G12V-reactive TCRs were HLA-A*11:01 restricted. T cells transduced with either TRAV3-3*01/BV4*01 or TRAV19*01/BV13-1*02 were cocultured with KRAS G12V-positive pancreatic tumor lines transduced with HLA-A*11:01 and their parental HLA-A*11:01–negative tumor lines. E, both TCRs were KRAS G12V specific. T cells transduced with either TCR were cocultured with a panel of HLA-A*11:01–positive pancreatic tumor lines with or without the KRAS G12V mutation. F, correlation between mutated KRAS expression and IFNγ production by T cells transduced with TRAV3-3*01/BV4*01 and tested against a panel of pancreatic tumor lines with or without G12V mutation (R2 = 0.68, P = 0.02). G, TRAV3-3*01/BV4*01 had CD8 coreceptor–independent reactivity. CD8 or CD4 enrichment was performed on T cells transduced with retrovirus encoding TRAV3-3*01/BV4*01, and then cocultured with COS7/A11 KRAS transfectants and pancreatic tumor lines. From B to G, all functional analysis was done by assessing IFNγ production from the coculture supernatant after overnight incubation. H, TRAV3-3*01/BV4*01 proliferated upon antigen-specific stimulation. T cells transduced with TRAV3-3*01/BV4*01 were labeled with CFSE, cocultured with various targets for 3 days, and further labeled with antibodies to human CD3 and murine TCR-β, and then analyzed on a FACS Canto II. Data were gated on the live CD3+ population. I, antigen-specific degranulation of TRAV3-3*01/BV4*01. T cells transduced with TRAV3-3*01/BV4*01 were cocultured with various targets in the presence of anti-CD107a-FITC for 2 hours, labeled with antibodies to human CD3 and to murine TCR-β, and then analyzed on FACS Canto II. Data were gated on live CD3+CD8+ populations.
Characteristics of HLA-A*11:01–restricted KRAS G12V-specific murine TCRs. A, expression of human PBL cotransduced with candidate TCR-α and -β chains. Two oligoclonal α chains and three oligoclonal β chains were identified from murine KRAS G12V-reactive splenocytes (1 μmol/L) by 5′RACE (Table 1). All of them were constructed to retroviral vector, pMSGV1, separately. Allogeneic PBLs were stimulated with anti-CD3 (50 ng/mL) for 2 days and cotransduced twice with retroviruses encoding oligoclonal TCR-α and -β chains at 0.5 × 106 cells per well in a 24-well plate. Three days after transduction, T cells transduced with all six possible TCR pairs were labeled with antibodies to CD3, CD8, and mouse TCR-β, and analyzed on a FACS Canto II. Data were gated on the live CD3+ population. B, reactivity of PBL cotransduced with oligoclonal TCR-α and -β chains. Anti-CD3–stimulated human PBL cotransduced with six pairs of α and β chains were cocultured with COS7/A11 transduced with WT, G12D, or G12V minigenes, or pulsed with KRAS wild-type7–16 (WT7-16), KRAS G12D7–16, and KRAS G12V7–16 10-mer peptides. C, affinity comparison of two KRAS G12V-reactive TCRs. Anti-CD3 stimulated human PBL were transduced with retroviruses encoding either TRAV3-3*01/BV4*01 or TRAV19*01/BV13-1*02 TCR as described above. Three days after transduction, TCR-transduced cells were cocultured with COS7/A11 pulsed with 1:10 serial diluted peptides starting from 10−6 mol/L. D, both KRAS G12V-reactive TCRs were HLA-A*11:01 restricted. T cells transduced with either TRAV3-3*01/BV4*01 or TRAV19*01/BV13-1*02 were cocultured with KRAS G12V-positive pancreatic tumor lines transduced with HLA-A*11:01 and their parental HLA-A*11:01–negative tumor lines. E, both TCRs were KRAS G12V specific. T cells transduced with either TCR were cocultured with a panel of HLA-A*11:01–positive pancreatic tumor lines with or without the KRAS G12V mutation. F, correlation between mutated KRAS expression and IFNγ production by T cells transduced with TRAV3-3*01/BV4*01 and tested against a panel of pancreatic tumor lines with or without G12V mutation (R2 = 0.68, P = 0.02). G, TRAV3-3*01/BV4*01 had CD8 coreceptor–independent reactivity. CD8 or CD4 enrichment was performed on T cells transduced with retrovirus encoding TRAV3-3*01/BV4*01, and then cocultured with COS7/A11 KRAS transfectants and pancreatic tumor lines. From B to G, all functional analysis was done by assessing IFNγ production from the coculture supernatant after overnight incubation. H, TRAV3-3*01/BV4*01 proliferated upon antigen-specific stimulation. T cells transduced with TRAV3-3*01/BV4*01 were labeled with CFSE, cocultured with various targets for 3 days, and further labeled with antibodies to human CD3 and murine TCR-β, and then analyzed on a FACS Canto II. Data were gated on the live CD3+ population. I, antigen-specific degranulation of TRAV3-3*01/BV4*01. T cells transduced with TRAV3-3*01/BV4*01 were cocultured with various targets in the presence of anti-CD107a-FITC for 2 hours, labeled with antibodies to human CD3 and to murine TCR-β, and then analyzed on FACS Canto II. Data were gated on live CD3+CD8+ populations.
Oligoclonal TCRs identified from murine KRAS G12V-specific splenocytes (1 μmol/L) by 5′RACE
| V region . | D/J region . | CDR3 . | Frequency . |
|---|---|---|---|
| α chains | |||
| TRAV19*01 | 53*01 | CAAGDSGGSNYKLTF | 31% |
| TRAV3-3*01 | 17*01 | CAVSGGTNSAGNKLTF | 14% |
| β chains | |||
| TRBV13-1*02 | 2*01/2-1*01 | CASASWGGYAEQFF | 23% |
| TRBV4*01 | 2*01/2-1*01 | CASSRDWGPAEQFF | 15% |
| TRBV1*01 | 1*01/2-3*01 | CTCSADRGAETLYF | 12% |
| V region . | D/J region . | CDR3 . | Frequency . |
|---|---|---|---|
| α chains | |||
| TRAV19*01 | 53*01 | CAAGDSGGSNYKLTF | 31% |
| TRAV3-3*01 | 17*01 | CAVSGGTNSAGNKLTF | 14% |
| β chains | |||
| TRBV13-1*02 | 2*01/2-1*01 | CASASWGGYAEQFF | 23% |
| TRBV4*01 | 2*01/2-1*01 | CASSRDWGPAEQFF | 15% |
| TRBV1*01 | 1*01/2-3*01 | CTCSADRGAETLYF | 12% |
A biscistronic retroviral vector was then made for each reactive TCR, and their anti-KRAS G12V reactivity was evaluated in anti–CD3-stimulated T cells. These TCR-transduced PBLs specifically recognized COS7/A11 pulsed with G12V7–16 peptide at a concentration of 10−9 mol/L, but not control peptides, including a wild-type 10-mer (Fig. 3C). The TCR combination TRAV3-3*01/BV4*01 could also confer reactivity to the 9-mer KRAS G12V8–16 peptide pulsed on COS7/A11 at a concentration of 10−11 mol/L, suggesting that KRAS G12V8–16 was the minimal determinant for this TCR. Further characterization of these two TCRs confirmed HLA-A11*01 restriction, and KRAS G12V specificity (Fig. 3D and E). T cells transduced with either TCR only recognized KRAS G12V-positive pancreatic tumors that stably expressed HLA-A*11:01, with no IFNγ secretion on coculture with HLA-A11–negative or KRAS G12V-negative tumor lines. When comparing these two TCRs, TRAV3-3*01/BV4*01 could confer reactivity against multiple HLA-A11–positive and KRAS G12V-expressing tumor lines, whereas only one of five tumor lines (SK.PC3/A11) was recognized by T cells retrovirally transduced with TRAV19*01/BV13-1*02. Overall, these results showed that TRAV3-3*01/BV4*01 was a higher-avidity TCR than TRAV19*01/BV13-1*02, and IFNγ release was significantly correlated with the quantitative KRAS G12V expression of the target cell lines (R2 = 0.68, P = 0.02; Fig. 3F).
Both CD8- and CD4-enriched T cells expressing TRAV3-3*01/BV4*01 recognized COS7/A11/G12V and SK.PC3/A11, although the recognition of CD4-enriched T cells was much lower than CD8-enriched T cells (Fig. 3G). T cells transduced with TRAV3-3*01/BV4*01 also had KRAS G12V-specific proliferation and degranulation. TRAV3-3*01/BV4*01–transduced T cells stimulated with target cells that harbor KRAS G12V (COS7/A11/G12V and SK.PC3/A11), but not irrelevant target cells, resulted in dilution of CFSE (Fig. 3H). CD107a degranulation, a surrogate marker for cytolytic activity of T cells, was evaluated in TCR-transduced T cells cocultured with various targets (Fig. 3I). Coculture with SK.PC3/A11 led to 33% of TCR-transduced T cells (identified by mTCR-β staining) becoming CD107a positive. The mTCR-β− cells did not show any CD107a upregulation when cocultured with SK.PC3/A11, implying that degranulation was mediated by this TCR only. TCR-transduced T cells alone, or cocultured with irrelevant target cells (FA6-2/A11), did not show upregulation of CD107a. These data show that TRAV3-3*01/BV4*01 also mediates antigen-specific proliferation and lytic activities.
Identification of HLA-A11*01–restricted KRAS G12D-reactive TCR
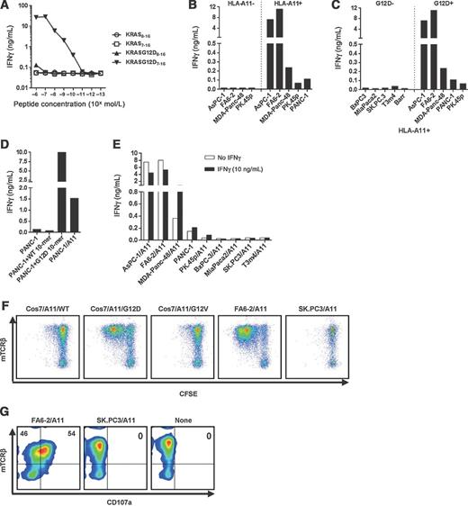
In parallel experiments, two dominant TCR-α chains and one -β chain were identified by 5′RACE from the splenocytes of mice vaccinated with the KRAS G12D7–16 peptide (Table 2). The two dominant TCR-α chains identified share the same V/J regions, but differ slightly in CDR3 regions [henceforth designated as TRAV4-4*01/AJ49*01 (1) and TRAV4-4*01/AJ49*01 (2)]. Using similar approaches to screen for KRAS G12D reactivity, the pairing of TRAV4-4/AJ49*01 (1) with TRBV12-2*01/BD1*01/BJ1-2*01 (TRAV4-4*01/BV12-2*01) conferred specific reactivity against COS7/A11/G12D (Supplementary Fig. S1A and S1B). We further identified the 10-mer KRAS7–16 peptide as the minimal determinant, recognized by TCR-transduced T cells at a concentration of 10−10 mol/L when pulsed onto COS7/A11 (with no recognition of the 9-mer KRAS G12D8–16 peptide nor 9-mer or 10-mer wild-type peptide; Fig. 4A). Similar to the KRAS G12V-specific TCRs, the recognition by this TCR was of a naturally processed and presented epitope, was HLA-A*11:01–restricted, and was KRAS G12D-specific, as shown by its reactivity to a panel of pancreatic tumor lines (Fig. 4B and C). Tumor lines that were HLA-A11 negative, or did not harbor KRAS G12D mutations, were not recognized by TRAV4-4*01/BV12-2*01–transduced T cells. Some lines that were HLA-A*11:01 and KRAS G12D were not well recognized. To investigate this possibility, we overexpressed HLA-A*11:01 by transfecting the poorly recognized HLA-A*11:01–positive line PANC-1 or simply pulsing that line with exogenous KRAS G12D7–16 peptide, and either intervention alone resulted in brisk recognition, indicating that a combination of low HLA plus low antigen expression was limiting immune recognition of this tumor (Fig. 4D). In addition, when pancreatic tumor lines were pretreated with IFNγ to augment antigen processing and MHC class I expression, modest enhancement of recognition was also observed in the less-recognized tumor lines (Fig. 4E). Furthermore, as with the previous anti-KRAS G12V TCR, recognition of pancreatic tumor lines was highly correlated with KRAS G12D expression by the target tumor lines (comparing IFNγ production vs. copy number of KRAS G12D, R = 0.98, P < 0.0001; Supplementary Fig. S1C). These data imply that amounts of either MHC class I or mutated KRAS could be limiting for these TCRs. Similar to anti-KRAS G12V TCR, TRAV4-4*01/BV12-2*01–transduced T cells proliferated only when T cells were stimulated with target cells carrying KRAS G12D mutations (COS7/A11/G12D and FA6-2/A11), but not control target cells (Fig. 4F). Also, 54% of TRAV4-4*01/BV12-2*01–transduced T cells were CD107a positive when T cells were cocultured with FA6-2/A11, compared with 0% when cocultured with SK.PC3/A11, or T cells alone (Fig. 4G). Taken together, proliferation and CD107a degranulation of anti-KRAS G12D TCR–transduced T cells were highly antigen specific.
Characteristics of HLA-A*11:01–restricted KRAS G12D-reactive murine TCR, TRAV4-4*01/BV12-2*01. A, affinity of the KRAS G12D-reactive TCR. Anti-CD3–stimulated human allogeneic PBL were transduced with retrovirus encoding TRAV4-4*01/BV12-2*01. Three days after transduction, TCR-transduced cells were cocultured with COS7/A11 pulsed with 1:10 serial diluted peptides. B, TRAV4-4*01/BV12-2*01 was HLA-A*11:01–restricted. TCR-transduced T cells were cocultured with KRAS G12D-positive pancreatic tumor lines with or without HLA-A*11:01 expression. C, TRAV4-4*01/BV12-2*01 was KRAS G12D specific. TCR-transduced T cells were cocultured with a panel of HLA-A*11:01–expressing pancreatic tumor lines with or without KRAS G12D mutation. D, reactivity of KRAS G12D-specific TCR against PANC-1. TCR-transduced T cells were cocultured with PANC-1, PANC-1 pulsed with 10-mer peptides, or PANC-1 transduced to overexpress HLA-A*11:01. E, reactivity of KRAS G12D-specific TCR against IFNγ–treated pancreatic tumor lines. Pancreatic tumor lines were pretreated with IFNγ (10 ng/mL) for 48 hours, and then cocultured with TCR-transduced T cells. From A to E, supernatant of cocultures were harvested and IFNγ production was assessed. F, T cells transduced with TRAV4-4*01/BV12-2*01 proliferated upon antigen-specific stimulation. T cells transduced with TRAV4-4*01/BV12-2*01 were labeled with CFSE, cocultured with various targets. Three days after coculture, T cells were labeled with antibodies to human CD3 and to murine TCR-β, and then analyzed on a FACS Canto II. Data were gated on the live CD3+ population. G, antigen-specific degranulation of TRAV4-4*01/BV12-2*01–transduced T cells. T cells transduced with TRAV4-4*01/BV12-2*01 were cocultured with various targets in the presence of anti-CD107a-FITC for 4 hours, labeled with antibodies to human CD3 and to murine TCR-β, and then analyzed on FACS Canto II. Data were gated on live CD3+CD8+ populations.
Characteristics of HLA-A*11:01–restricted KRAS G12D-reactive murine TCR, TRAV4-4*01/BV12-2*01. A, affinity of the KRAS G12D-reactive TCR. Anti-CD3–stimulated human allogeneic PBL were transduced with retrovirus encoding TRAV4-4*01/BV12-2*01. Three days after transduction, TCR-transduced cells were cocultured with COS7/A11 pulsed with 1:10 serial diluted peptides. B, TRAV4-4*01/BV12-2*01 was HLA-A*11:01–restricted. TCR-transduced T cells were cocultured with KRAS G12D-positive pancreatic tumor lines with or without HLA-A*11:01 expression. C, TRAV4-4*01/BV12-2*01 was KRAS G12D specific. TCR-transduced T cells were cocultured with a panel of HLA-A*11:01–expressing pancreatic tumor lines with or without KRAS G12D mutation. D, reactivity of KRAS G12D-specific TCR against PANC-1. TCR-transduced T cells were cocultured with PANC-1, PANC-1 pulsed with 10-mer peptides, or PANC-1 transduced to overexpress HLA-A*11:01. E, reactivity of KRAS G12D-specific TCR against IFNγ–treated pancreatic tumor lines. Pancreatic tumor lines were pretreated with IFNγ (10 ng/mL) for 48 hours, and then cocultured with TCR-transduced T cells. From A to E, supernatant of cocultures were harvested and IFNγ production was assessed. F, T cells transduced with TRAV4-4*01/BV12-2*01 proliferated upon antigen-specific stimulation. T cells transduced with TRAV4-4*01/BV12-2*01 were labeled with CFSE, cocultured with various targets. Three days after coculture, T cells were labeled with antibodies to human CD3 and to murine TCR-β, and then analyzed on a FACS Canto II. Data were gated on the live CD3+ population. G, antigen-specific degranulation of TRAV4-4*01/BV12-2*01–transduced T cells. T cells transduced with TRAV4-4*01/BV12-2*01 were cocultured with various targets in the presence of anti-CD107a-FITC for 4 hours, labeled with antibodies to human CD3 and to murine TCR-β, and then analyzed on FACS Canto II. Data were gated on live CD3+CD8+ populations.
Oligoclonal TCRs identified from murine KRAS G12D-specific splenocytes (1 μmol/L) by 5′RACE
| V region . | D/J region . | CDR3 . | Frequency . |
|---|---|---|---|
| α chains | |||
| TRAV4-4/DV10*01(1) | 49*01 | CAADSSNTGYQNFYF | 30% |
| TRAV4-4/DV10*01 (2) | 49*01 | CAALNTGYQNFYF | 10% |
| β chains | |||
| TRBV12-2*01 | 1*01/1-2*01 | CASSLTDPLDSDYTF | 18% |
| V region . | D/J region . | CDR3 . | Frequency . |
|---|---|---|---|
| α chains | |||
| TRAV4-4/DV10*01(1) | 49*01 | CAADSSNTGYQNFYF | 30% |
| TRAV4-4/DV10*01 (2) | 49*01 | CAALNTGYQNFYF | 10% |
| β chains | |||
| TRBV12-2*01 | 1*01/1-2*01 | CASSLTDPLDSDYTF | 18% |
Treatment efficacy of KRAS G12D-reactive TCR in a xenograft model
To test the treatment efficacy of a mutated KRAS–reactive TCR, we implanted the HLA-A*11:01–positive, KRAS G12D-positive human pancreatic tumor line FA6-2/A11 into immunodeficient NSG mice and treated them with human T cells transduced with TRAV4-4*01/BV12-2*01 when tumors became palpable. The growth of tumors in mice treated with TRAV4-4*01/BV12-2*01–transduced T cells was significantly delayed compared with all control groups (compared with treatment with mock-transduced T cells; P = 0.002; Fig. 5A). Although regression of these large established tumors was not achieved, these mice survived significantly longer than those in control groups (P = 0.001; Fig. 5B). We were unable to identify a tumor line naturally expressing the G12V mutation that would propagate in NSG mice. To study the mechanisms of tumor escape, MHC class I expression of tumors and persistence of T cells in spleens and tumors from treated mice were analyzed. All relapsing tumors had similar expression of HLA-A11 compared with the parental tumor, FA6-2/A11 (Fig. 5C), and were recognized by mutated KRAS-directed TCRs in vitro. Although an average of 10% of transferred T cells, shown as CD8+, murine TCR-β+, could be detected in the spleen, no transferred tumor-reactive T cells could be detected in TIL 50 days after cell transfer (Fig. 5D). Our results suggest that one transfer of T cells engineered with high-avidity mutated KRAS-reactive TCRs can significantly affect the growth of tumors carrying the appropriate mutation and prolong survival.
Adoptive cell transfer of TRAV4-4*01/BV12-2*01-transduced cells to NSG mice. A, treatment efficacy of TRAV4-4*01/BV12-2*01. The pancreatic tumor line FA6-2/A11 was injected into NSG mice subcutaneously, and 10 days after inoculation, 1 × 107 T cells transduced with TRAV4-4*01/BV12-2*01 were injected intravenously, following by daily intraperitoneal IL2 injection for 3 days. Mice given no treatment, untransduced T cells, or mock-transduced T cells, served as controls. Serial tumor measurements were obtained, and tumor area calculated. Control groups had 5 mice and the treatment group had 10 mice. Center bar, mean; error bars, SEM. B, Kaplan–Meier analysis of survival in tumor-bearing mice receiving adoptive transferred T cells transduced with TRAV4-4*01/BV12-2*01 versus controls; (TCR-transduced T cells versus mock-transduced T cells; P < 0.0001). ACT, adoptive cell transfer. C, HLA-A11 expression of tumors from treated mice. Tumors from mice that were treated with TRAV4-4*01/BV12-2*01–transduced cells were labeled with antibody to HLA-A11 and analyzed on FACS CantoII; open: isotype control, shaded: HLA-A11. FA6-2/A11 was used as the positive control. D, presence of transferred cells in treated mice. Spleens and tumors from 4 mice treated as described above were labeled with antibodies to human CD3, human CD8, and to mouse TCR-β and analyzed on FACS CantoII. Data were gated on live CD3+ T cells.
Adoptive cell transfer of TRAV4-4*01/BV12-2*01-transduced cells to NSG mice. A, treatment efficacy of TRAV4-4*01/BV12-2*01. The pancreatic tumor line FA6-2/A11 was injected into NSG mice subcutaneously, and 10 days after inoculation, 1 × 107 T cells transduced with TRAV4-4*01/BV12-2*01 were injected intravenously, following by daily intraperitoneal IL2 injection for 3 days. Mice given no treatment, untransduced T cells, or mock-transduced T cells, served as controls. Serial tumor measurements were obtained, and tumor area calculated. Control groups had 5 mice and the treatment group had 10 mice. Center bar, mean; error bars, SEM. B, Kaplan–Meier analysis of survival in tumor-bearing mice receiving adoptive transferred T cells transduced with TRAV4-4*01/BV12-2*01 versus controls; (TCR-transduced T cells versus mock-transduced T cells; P < 0.0001). ACT, adoptive cell transfer. C, HLA-A11 expression of tumors from treated mice. Tumors from mice that were treated with TRAV4-4*01/BV12-2*01–transduced cells were labeled with antibody to HLA-A11 and analyzed on FACS CantoII; open: isotype control, shaded: HLA-A11. FA6-2/A11 was used as the positive control. D, presence of transferred cells in treated mice. Spleens and tumors from 4 mice treated as described above were labeled with antibodies to human CD3, human CD8, and to mouse TCR-β and analyzed on FACS CantoII. Data were gated on live CD3+ T cells.
Discussion
In this study, we were able to generate HLA-A*11:01–restricted mouse T cells that recognize naturally processed and presented epitopes in G12D- and G12V-mutated KRAS and clone the TCRs responsible for this reactivity. Our results indicate that either 9-mer or 10-mer peptides could be the minimal determinant of mutated KRAS in the context of HLA-A*11:01. Approximately 25% of all human cancers harbor mutations in KRAS, and for gastrointestinal cancers, the G12D and G12V mutations are present in the majority of cases. While the frequency of HLA-A*11:01 is approximately 14% in U.S. Caucasians and 23% in Asian-Americans (28), it has been reported to be the most frequent class I HLA allele in southern Chinese, with frequencies up to 40% (28, 29). For pancreatic adenocarcinoma with a 70% frequency of one of these two KRAS mutations, even a 14% incidence of HLA-A*11:01 means that 1 in 10 patients could be eligible for protocols utilizing these two receptors. RAS family proteins share complete amino acid homology at their N-termini, making these anti-KRAS G12V and G12D TCRs potential treatments for other cancers that harbor these RAS mutation variants.
Enormous effort and expense have been expended trying to develop therapies targeting mutated KRAS, with no real success. Naturally occurring T-cell responses to mutated KRAS have been reported for 15 years (21, 22). In addition, multiple groups have tested vaccines targeting the most common mutated KRAS variants (30–33). None of the vaccination studies have produced evidence of efficacy, and the finding of T-cell responses to mutated KRAS has not provided ways to translate these findings into effective immunotherapies. Our study, however, does demonstrate an efficacious treatment with T cells that recognize mutated KRAS. When retrovirally engineered into donor PBLs, the TCRs we identified can recognize their cognate peptides at concentrations of 10−10 to 10−11 mol/L, recognize antigen and HLA appropriate tumors, and show no recognition of wild-type KRAS epitopes. However, several tumors were not recognized, or only weakly recognized, by these TCRs. Our data suggest that the amount of mutated KRAS was critical for tumor recognition, although in some cases MHC class I expression was also limiting. In contrast, we did not encounter pancreatic tumors with defective antigen processing. It may prove necessary to evaluate MHC and mutated KRAS expression to optimally select patients for T-cell therapy trials.
Treatment with TCR-transduced T cells of a human pancreatic tumor expressing the appropriate HLA allele and the KRAS G12D mutation in an immunodeficient mouse model significantly inhibited tumor growth, but not regression. Species incompatibilities in cytokine, homing, and chemotactic receptors, and in the kinetics of tumor growth, all could affect the ability to directly translate treatment results in this model to patients. The inability to identify persisting T cells in tumor at 50 days may illuminate one of the areas requiring additional investigation. Approaches to enhancing T-cell penetration into solid tumors may be beneficial (34). In patients, the adoptive transfer of native tumor-reactive T cells can cause durable, complete regressions of metastatic melanoma in up to 20% of patients. Results with receptor-engineered T cells have also shown high response rates, with durable complete responses when targeting the NY-ESO-1 and the CD19 antigens (15, 16). Coupled with new data supporting the value of tumor-specific neoantigens in responses to a variety of immunotherapies, the opportunity to target mutated KRAS with adoptive T-cell therapy is of great interest, and these two receptors alone would pertain to over 10,000 patients dying of cancer every year. These TCRs represent a direct method of generating unlimited T cells against a key driver mutation, and they will be a test of this approach to treating a variety of advanced cancers.
Disclosure of Potential Conflicts of Interest
No potential conflicts of interest were disclosed.
Authors' Contributions
Conception and design: Q.J. Wang, K. Griffith, J.C. Yang
Development of methodology: Q.J. Wang, Z. Yu, K. Griffith, N.P. Restifo, J.C. Yang
Acquisition of data (provided animals, acquired and managed patients, provided facilities, etc.): Q.J. Wang, Z. Yu, K. Griffith
Analysis and interpretation of data (e.g., statistical analysis, biostatistics, computational analysis): Q.J. Wang, K. Griffith, N.P. Restifo, J.C. Yang
Writing, review, and/or revision of the manuscript: Q.J. Wang, K. Griffith, K.-i. Hanada, N.P. Restifo, J.C. Yang
Administrative, technical, or material support (i.e., reporting or organizing data, constructing databases): Z. Yu, K. Griffith, N.P. Restifo, J.C. Yang
Study supervision: J.C. Yang
Acknowledgments
The authors thank Drs. Steven A Rosenberg and Paul Robbins for thoughtful discussions.
Grant Support
This research was supported by the Intramural Research Program of the NIH, NCI, Center for Cancer Research.
The costs of publication of this article were defrayed in part by the paymentof page charges. This article must therefore be hereby marked advertisement in accordance with 18 U.S.C. Section 1734 solely to indicate this fact.




